2023届四川省内江市高三第一次模拟考试地理试题(学生版+教师版)
展开注意事项:
1.本试卷分第Ⅰ卷(选择题)和第Ⅱ卷(非选择题)两部分。答题前,考生务必将自己的姓名、考号填写在答题卡上。
2.回答第Ⅰ卷时,选出每小题答案后,用2B铅笔把答题卡上对应题目的答案标号涂黑,如需改动,用橡皮擦干净后,再选涂其他答案标号。写在试卷上无效。
3.回答第Ⅱ卷时,将答案写在答题卡上,写在试卷上无效。
4.考试结束,将本答题卡交回。
一、(选择题共44分)本卷共11个小题,每小题4分,共44分,在每小题给出的四个选项中,只有一项是符合题目要求的。
常见的积状云,水平范围小,具有孤立分散、云底平坦和顶部凸起的外貌形态。积状云形成总是与不稳定的大气对流运动有关,大气对流强度不同,分别会形成淡积云、浓积云和积雨云三种积状云(如图)。据此完成下面小题。
1. 在我国季风区,积雨云出现概率最大的时间是( )
A. 冬季午后B. 夏季午后C. 夏季清晨D. 冬季清晨
2. 积状云出现冰雹天气概率最大的是( )
A. 淡积云B. 浓积云C. 积雨云D. 卷层云
3. 导致积状云底部平坦的主要原因是大气对流上升地区的( )
A 地面各处海拔高度都相同B. 气温和水汽水平分布均匀
C. 气压随高度增加均匀降低D. 太阳辐射量水平分布均匀
【答案】1. B 2. C 3. B
【解析】
【1题详解】
根据材料信息可知,积雨云的形成主要是空气对流上升形成,所以积雨云出现概率最大的时间及对流最旺盛的时间,也就是近地面温度最高的时间,根据所学知识可知,一年中夏季气高,一天中最高温出现在午后2:00左右,故积雨云出现频率最高的时间应该是夏季午后,故B正确,A、C、D错误。故选B。
【2题详解】
形成冰雹天气的条件是水汽必须凝集成固态,即冻结,所以对流高度要达到冻结高度,能达到这个高度的有积雨云和卷层云,故A、B错误,但是卷层云含水量较小,云底又高,所以除了在冬季高纬度地区的卷云可以降微雪以外,卷层云一般是不降水的,故D错误,C正确。故选C。
【3题详解】
根据所学知识可知,一般除平坦的地形处海拔高度比较接近外其余海拔高度均不同,故A错误;因为空气密度的变化呈现不均匀变化,高度越高,空气密度越小,气压减小的越快,故C错误;同一水平面因太阳高度角、大气中水汽、云雾等差异,造成太阳辐射在水平方向差异较大,故D错误;因为对流区大气携带水汽做上升运动,温度虽高度递减,所以导致同水平面温度相同的同时水汽饱和度也相近,故水平方向两者分布均匀,故B正确。故选B。
【点睛】卷层云是指白色透明的云幔,有丝缕状结构或呈均匀薄幕状,可以部分或全部遮蔽天穹,常伴有晕。卷层云是冰晶组成的,由于冰面饱和水汽压小于同温度下水面饱和水汽压,使冰晶可以在较小的相对湿度(可以小于100%)情况下增大。但是,因卷层云中含水量较小,云底又高,所以除了在冬季高纬度地区的卷云可以降微雪以外,卷层云一般是不降水的。
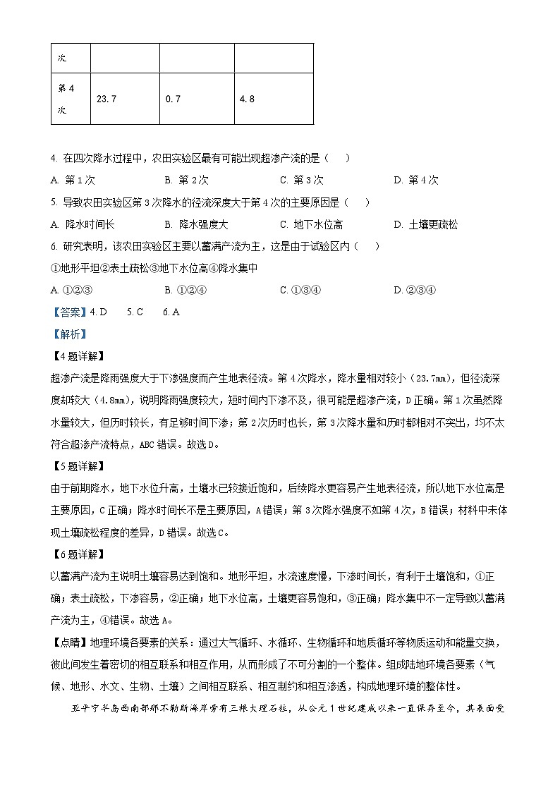
在一次降水后,地表主要通过超渗产流和蓄满产流两种方式产生径流。超渗产流是因降雨强度大于下渗强度而产生地表径流的方式;蓄满产流则是因降水使土壤水基本饱和而产生地表径流的方式。地表径流量的大小用径流深度表示。表为某研究小组记录的太湖平原某农田实验区在主要降雨期的某四次降水过程情况。据此完成下面小题。
4. 在四次降水过程中,农田实验区最有可能出现超渗产流的是( )
A. 第1次B. 第2次C. 第3次D. 第4次
5. 导致农田实验区第3次降水的径流深度大于第4次的主要原因是( )
A. 降水时间长B. 降水强度大C. 地下水位高D. 土壤更疏松
6. 研究表明,该农田实验区主要以蓄满产流为主,这是由于试验区内( )
①地形平坦②表土疏松③地下水位高④降水集中
A. ①②③B. ①②④C. ①③④D. ②③④
【答案】4. D 5. C 6. A
【解析】
【4题详解】
超渗产流是降雨强度大于下渗强度而产生地表径流。第4次降水,降水量相对较小(23.7mm),但径流深度却较大(4.8mm),说明降雨强度较大,短时间内下渗不及,很可能是超渗产流,D正确。第1次虽然降水量较大,但历时较长,有足够时间下渗;第2次历时也长,第3次降水量和历时都相对不突出,均不太符合超渗产流特点,ABC错误。故选D。
【5题详解】
由于前期降水,地下水位升高,土壤水已较接近饱和,后续降水更容易产生地表径流,所以地下水位高是主要原因,C正确;降水时间长不是主要原因,A错误;第3次降水强度不如第4次,B错误;材料中未体现土壤疏松程度的差异,D错误。故选C。
【6题详解】
以蓄满产流为主说明土壤容易达到饱和。地形平坦,水流速度慢,下渗时间长,有利于土壤饱和,①正确;表土疏松,下渗容易,②正确;地下水位高,土壤更容易饱和,③正确;降水集中不一定导致以蓄满产流为主,④错误。故选A。
【点睛】地理环境各要素的关系:通过大气循环、水循环、生物循环和地质循环等物质运动和能量交换,彼此间发生着密切的相互联系和相互作用,从而形成了不可分割的一个整体。组成陆地环境各要素(气候、地形、水文、生物、土壤)之间相互联系、相互制约和相互渗透,构成地理环境的整体性。
亚平宁半岛西南部那不勒斯海岸旁有三根大理石柱,从公元1世纪建成以来一直保存至今,其表面受外界影响发生了变化。下图为石柱在①②③④四个不同时期石柱的表面特征和海平面位置,目前海岸处于下沉状态。据此完成下面小题。
7. 根据大理石柱表面特征推断其位置变化的先后顺序是( )
A. ①②④③B. ④①③②C. ①③②④D. ④②③①
8. 从①时期到②时期,那不勒斯海岸地区依次发生了( )
A. 地壳下沉—火山喷发—地壳抬升B. 火山喷发—地壳下沉—地壳抬升
C. 地壳下沉—地壳抬升—火山喷发D. 火山喷发—地壳抬升—地壳下沉
【答案】7. C 8. B
【解析】
【7题详解】
只有在海平面以下时,才会出现海洋动物钻孔,且一旦出现不会消失,由此判断①最先形成,后海平面上升,淹没部分石柱,形成海生动物钻孔,然后经历地壳的抬升,被淹没的部分抬出水面,海生动物钻孔部分露出。可判断出前三个阶段分别为①③②,“目前海岸处于下沉状态”,对应④。所以大理石柱位置变化的先后顺序是①③②④,故选C。
【8题详解】
①时期部分柱子被火山灰覆盖,说明经历了火山喷发的过程;②时期出现海生动物钻孔,说明其被海水淹没,可能是地壳下沉,也可能是海水上升。海生动物钻孔在海底形成后又露出水面说明又经历了一次地壳抬升的过程。综合分析比较,B正确,排除A、C、D。故选B。
【点睛】内、外力作用是相互影响、相互制约、对立统一的。内力作用与外力作用总是同时在改变着地表形态,但它们总是从相反的方面改变地表形态,即内力作用不断使地表变得高低不平,而外力作用则使高低不平的地表不断趋于平坦。因此,今天的地表形态,是内、外力作用共同作用的结果。
长白山北坡最高的森林植被岳桦林上缘海拔约2000米,并形成植被变化较大的过渡带。为调查岳桦林上缘过渡带内植被随海拔变化的情况,科研人员采用划定样方的方法对岳桦林上缘过渡带内,海拔高差50米,坡度约30°的坡面采样地进行了实地采样调查,在采样地内设置了若干个10×10m的矩形样方,并对每个样方内的植物进行详细的识别和记录。据此完成下面小题。
9. 科研人员在长白山山麓见到的主要自然植被为( )
A 热带雨林B. 常绿阔叶林C. 常绿硬叶林D. 针阔混交林
10. 下列样方设置的方案最合理的是( )
A. 方案ⅠB. 方案ⅡC. 方案ⅢD. 方案Ⅳ
11. 岳桦林上缘过渡带,随着海拔升高( )
A. 岳桦树径变大B. 出现针叶林带C. 岳桦林变稀疏D. 灌木逐渐减少
【答案】9. D 10. A 11. C
【解析】
【9题详解】
长白山位于温带地区,山麓地带的主要自然植被应为针阔混交林,D正确;热带雨林主要分布在热带地区,A错误;常绿阔叶林主要分布在亚热带地区,B错误;常绿硬叶林主要分布在地中海气候区,C错误。故选D。
【10题详解】
样方设置要具有代表性和随机性,方案Ⅰ样方在不同海拔高度都有分布,且均匀合理,A正确;方案Ⅱ在分布杂乱,代表性差 ,B错误;方案Ⅲ在海拔较高处分布密集,海拔较低处分布稀疏,不合理,C错误;方案Ⅳ样方过于密集,工作量大,不合理,D错误。故选A。
11题详解】
随着海拔升高,环境条件变差,岳桦林生长条件不利,会变得稀疏,C正确;岳桦树径一般会变小,A错误;针叶林带一般在更高海拔处,B错误;灌木不一定逐渐减少,可能会有变化,D错误。故选C。
【点睛】植被类型包括森林、草原、沙漠、湿地、草甸、腐殖质沼泽、沼泽、亚热带雨林、温带雨林、热带雨林、灌木丛、苔原、高山植被等。这些植被类型根据气候、土壤和地理条件的不同而形成,对地球生态系统的稳定性和生物多样性具有重要影响。
二、(非选择题共56分)本卷包括必考题和选考题两部分
12. 阅读图文材料,完成下列要求。
念青唐古拉山北侧的纳木错,面积约2020km²,最深处超过120m,是我国第三大咸水湖,湖面海拔4718m。在第三纪末至第四纪初,地壳运动导致周边山脉隆起,纳木错地区断裂下陷而形成巨大湖盆。后因青藏高原气候变化,纳木错面积大为缩减。纳木错湖泊水体更新周期约为34.15年。近年来研究人员发现纳木错面积在加速扩大。下图示意纳木错附近区域的等高线地形(单位:m)。
(1)说明纳木错地区地貌和气候变化对纳木错成为盐湖的影响。
(2)判断纳木错湖水夏季与冬季盐度的差异,并说明原因。
(3)分析纳木错水体更新速度较慢原因。
(4)说明近年来纳木错面积扩大的原因,并分析湖面变化对生物生存的积极影响。
【答案】(1)周边山脉隆起与纳木错地区断裂下陷形成内流湖,周围径流带来盐分;山脉隆起导致水汽难以进入,降水减少,气候变干,湖泊水补给减少;气候变干,蒸发增强,湖水减少,盐度增加。
(2)夏季盐度小于冬季;原因:夏季山地降水和冰雪融水补给量增大而盐度下降;冬季湖水补给少,且湖水结冰而盐分析出,导致湖水盐度升高。
(3)纳木错面积较大,湖水较深,蓄水量较大;属于内流湖,湖水补给有限;流域封闭,海拔高,气温低,蒸发微弱,湖水更新周期较长。
(4)原因:全球气候变暖,冰川融水增加,入湖水量增多,导致水位上升,湖面扩大。影响:湖面扩大,增加了湖滩和湿地面积,生物栖息地面积增加;湖泊扩大有利于增加生物多样性。
【解析】
【分析】本题以纳木错地区为材料设置试题,涉及自然地理环境的整体性、陆地水体间的相互补给关系等相关知识,考查学生获取和解读地理信息、调动和运用地理知识、基本技能、描述和阐释地理事物的能力,体现人地协调观、综合思维、区域认知、地理实践力的学科核心素养。
小问1详解】
地貌的影响:纳木错地区断裂下陷形成相对封闭的湖盆,这使得汇入的水难以流出,只能不断蓄积,而周围径流带入的盐分便会在湖中逐渐积累。气候变化的影响:周边山脉隆起,阻挡了湿润气流进入,降水减少,气候变干,湖泊的补给水源减少,而蒸发量却增大,导致湖水总量不断减少,盐度进一步升高,最终促使纳木错成为盐湖。
【小问2详解】
夏季盐度小于冬季。原因是:夏季气温高,降水较多,周边山脉的降水和冰雪融水大量补给湖泊,带来了丰富的淡水,冲淡了湖水的盐分,所以盐度降低;冬季降水少,补给少,且冬季气温低,湖水会部分结冰,冰在形成过程中会排出盐分,使未结冰的湖水盐度升高。
【小问3详解】
首先,纳木错本身面积广阔、湖水又深,这意味着它储存的水量巨大。其次,作为内流湖,它的水源补给主要依赖周边的径流,补给途径相对较单一且有限。再者,流域封闭,加上高海拔地区气温低,蒸发量小,这些因素综合起来使得湖水更新需要较长时间。
【小问4详解】
面积扩大的原因:全球变暖导致冰川融化加快,更多的冰川融水流入纳木错,使得入湖水量显著增加,从而导致湖面上升和面积扩大。 对生物生存的积极影响主要有:湖泊面积扩大带,湖滩和湿地面积增加,为生物提供的栖息地面积扩大,有利于生物的繁衍和生存;同时,更大的水域面积也有利于维持水生生物的种群稳定和多样性,提供更适宜的生存环境,增加生物多样性。
13. 阅读图文材料,完成下列要求。
广东省北部韶关市的丹霞山,多低山群峰,山峰由近水平的红色砂砾岩组成,海拔大多在300~400米之间,相对高度低于200米,具有“顶平、身陡、麓缓”的形态特征。因其岩壁“色如渥丹,灿若明霞”,因此被称为“丹霞地貌”。丹霞山的砂砾岩沉积形成于1.4亿-6500万年前的内陆盆地,洪水与河流将周围泥沙碎石搬运至盆地沉积,形成砂岩与砾岩交错的沉积地层。不同沉积岩层软硬性质差异较大,岩层的形态能够反映沉积形成时期的状况。左图示意丹霞山某处岩层局部剖面。
在漫长的地质时期,多次地壳抬升与外力侵蚀共同作用,塑造出了丹霞山奇特的地貌景观。浑圆的乙石柱是丹霞山天然形成的,原与附近的阳元山为一体,石柱上多横向的环状凹槽(如右图)。
丹霞山植被分布具有特殊的垂直分异现象,山顶部多分布常绿硬叶矮林和常绿硬叶灌丛,山麓及沟谷主要为常绿阔叶林及沟谷季雨林等乔木。
(1)从岩层沉积形成过程分析D3岩层甲处较厚的原因。
(2)说明外力影响下浑圆石柱乙的形成过程,并解释其横向环状凹槽的成因。
(3)分析丹霞山山顶与山麓沟谷植被差异的原因。
【答案】(1)流水通过搬运沉积在盆地形成D2层沉积层;盆地汇水量增大,流速快,在甲处将D2层冲刷形成一个小型冲沟;此后,在D2层上继续沉积较大的碎屑物,填满了冲沟并形成了D3岩层。
(2)形成过程:流水(沿着竖向的裂隙)侵蚀使乙石柱与阳元山体分离,经过长期的流水冲刷侵蚀与重力崩塌作用,乙石柱不断缩小并被打磨形成圆柱状。
成因:不同水平岩层软硬性质差异,造成差异侵蚀,凹槽处的岩层抗风化侵蚀能力弱,侵蚀程度更大,形成环状的凹槽。
(3)山顶地势高,(流水侵蚀强)成土条件差,土壤瘠薄;山顶水分易流失,土壤水分少,只能生长耐旱的硬叶矮林和硬叶灌丛;山麓沟谷地势低洼,流水搬运物质大量堆积,土壤厚而肥沃;沟谷处流水汇集,水热条件较好,能够生长阔叶林和季雨林等乔木。
【解析】
【分析】本题以丹霞山某处岩层局部剖面和阳元山景观图为材料,设置三道小题,涉及沉积岩的形成、外力作用、植被的类型及其影响因素等相关知识,考查学生信息提取能力和综合分析能力。
【小问1详解】
由材料可知,砂砾岩层始于1.4亿~6500万年前的内陆盆地,砂石经外力作用搬运至盆地,由于固结成岩作用形成D2砂岩层,呈水平层理分布;由于盆地汇水量增大,流速加快,在甲处流水侵蚀作用加强,将D2砂岩层侵蚀形成一个小型冲沟;之后,由于外力作用搬运颗粒较大的砾石,堆积在冲沟,填满了冲沟,经固结成岩作用形成D3砾岩层。
【小问2详解】
由材料可知,乙石柱原与附近的阳元山为一体,后由于流水(沿着竖向的裂隙)侵蚀使乙石柱与阳元山体分离,经过长期的流水冲刷侵蚀与重力崩塌作用,乙石柱不断缩小并被打磨形成圆柱状。 由材料可知,形成的砂岩与砾岩交错的沉积岩层,不同沉积岩层软硬性质差异较大,砂岩层较软,砾岩层较硬,由于差异侵蚀,凹槽处的岩层抗风化侵蚀能力弱,侵蚀程度更大,形成横向环状凹槽。
【小问3详解】
根据图可知,与山麓沟谷地区相比,山块顶部较高,流水侵蚀作用强,土层相对较薄,保水性相对较差。通风良好,阳光充足,蒸发量大,所以山顶较干旱,主要发育耐旱的植物群落,只能生长耐旱的硬叶矮林和硬叶灌丛。缓坡沟谷地带海拔较低,被山块围合,温度较高,地势较低,土壤较厚,水分充足,所以多发育偏暖湿的植物群落,能够生长阔叶林和季雨林等乔木。
14. 阅读图文材料,完成下列要求。
近年来,网络自媒体的发展对旅游产生了巨大的影响。2018年,重庆洪崖洞景区的夜景因酷似动漫电影《千与千寻》中的画面而迅速在网络上迅速走红,让这个具有巴渝传统“吊脚楼”建筑特色的景区一跃成为“网红”,大量网友将其称为现实版的“千与千寻”(如图)。仅2018年“五一”小长假,洪崖洞就吸引了超14万游客前来“打卡”。大量游客走到洪崖洞景区旁边的千厮门长江大桥上拍摄洪崖洞全景照片,当地交通部门对千厮门大桥实施了交通管制,禁止车辆通行,以便游客在桥上拍照参观。
分析网络自媒体对洪崖洞旅游发展的影响。
【答案】有利:扩大洪崖洞景区的知名度,吸引大量游客前来参观;促进洪崖洞景区的旅游收入增长;促进景区完善旅游设施和提高接待能力;
不利:大量游客涌入,导致交通拥堵,影响当地居民出行;导致食宿、娱乐、购物等消费的价格上涨;娱乐化、表浅化的网络宣传,破坏洪崖洞文化内涵。
【解析】
【分析】本大题以洪崖洞旅游业为材料设置试题,涉及网络自媒体对旅游发展的影响等相关内容,考查学生获取和解读地理信息的能力以及描述调动和运用地理事物的能力,旨在培养学生综合思维、地理实践力等核心素养。
【详解】网络自媒体对洪崖洞旅游发展的影响包括有利影响和不利影响,可从这两个方面来作答。网络自媒体的宣传与传播能够扩大洪崖洞景区的知名度,吸引大量游客前来参观,进而洪崖洞景区的旅游收入增长。同时也促使景区不断完善旅游设施和提高接待能力。但是随着洪崖洞旅游发展,知名度提高,可能导致大量游客涌入,致使交通拥堵,影响当地居民出行;也可能让当地导致食宿、娱乐、购物等消费的价格上涨。此外,为了追求旅游收入,网络自媒体娱乐化、表浅化的宣传可能会破坏洪崖洞文化内涵。
15. 阅读图文材料,完成下列要求。
浒苔是一种有着极强环境适应能力与繁殖能力的大型海藻。浒苔的大规模爆发与人类过度经济活动,向海水中排放大量氮、磷等物质有关。浒苔大规模爆发不仅会影响海洋生态还会对社会经济发展带来影响。2021年,山东青岛近海海域遭受15年来最严重浒苔侵袭,给沿岸环境带来严重影响。图为2021年夏季某日青岛附近海域浒苔分布和人工清理浒苔照片。
说明浒苔大规模爆发对青岛沿海的生态环境和经济发展带来的危害。
【答案】对生态环境危害:浒苔大量生长消耗水中的氧气,导致其它水生生物缺氧死亡;浒苔大量繁殖遮挡水面阳光,影响其它水生生物生长;浒苔死亡,腐烂会污染水质,散发异味,破坏水环境。
对经济发展危害:导致沿岸渔业资源减少,影响海洋水产养殖;沿海水质恶化,影响青岛沿海的旅游业发展。
【解析】
【分析】本题以海洋生态污染为背景材料,涉及到生态破坏、环境污染等知识点,主要考查学生调动知识、运用知识解决问题的能力。
【详解】对生态环境危害:浒苔大量生长消耗水中的氧气,导致其它水生生物缺氧死亡,破坏生态系统;浒苔大量繁殖遮挡水面阳光,导致水下光照减弱,影响其它水生生物生长;浒苔死亡,在腐烂变质的过程中,会产生污水,污染水质,散发异味,破坏水生环境。对经济发展危害:浒苔大量生长消耗水中的氧气,导致鱼类缺氧死亡,导致沿岸渔业资源减少,影响海洋捕捞业,影响水产养殖;沿海水质恶化,自然景观遭到破坏,影响青岛沿海的旅游业发展。
降水量(mm)
降水历时(h)
径流深度(mm)
第1次
47.9
26.7
11.2
第2次
43.1
42.5
10.4
第3次
18.2
10.0
5.1
第4次
23.7
0.7
4.8
2023届四川省成都市石室中学高三下学期三诊模拟考试地理试题(学生版+教师版): 这是一份2023届四川省成都市石室中学高三下学期三诊模拟考试地理试题(学生版+教师版),文件包含2023届四川省成都市石室中学高三下学期三诊模拟考试地理试题教师版docx、2023届四川省成都市石室中学高三下学期三诊模拟考试地理试题学生版docx等2份试卷配套教学资源,其中试卷共18页, 欢迎下载使用。
2023届四川省广安市高三上学期第一次诊断性考试地理试题(学生版+教师版 ): 这是一份2023届四川省广安市高三上学期第一次诊断性考试地理试题(学生版+教师版 ),文件包含2023届四川省广安市高三上学期第一次诊断性考试地理试题教师版docx、2023届四川省广安市高三上学期第一次诊断性考试地理试题学生版docx等2份试卷配套教学资源,其中试卷共15页, 欢迎下载使用。
四川省内江市威远中学校2023-2024学年高二下学期第二次月考地理试题(学生版+教师版): 这是一份四川省内江市威远中学校2023-2024学年高二下学期第二次月考地理试题(学生版+教师版),文件包含四川省内江市威远中学校2023-2024学年高二下学期第二次月考地理试题教师版docx、四川省内江市威远中学校2023-2024学年高二下学期第二次月考地理试题学生版docx等2份试卷配套教学资源,其中试卷共21页, 欢迎下载使用。

