





专题20 实验探究题(电学)(讲练)- 中考物理大二轮复习讲义及练习
展开考点一 用电流表和电压表测量电阻3
【真题研析·规律探寻】 3
\l "_Tc24181" 【核心提炼·考向探究】 5
\l "_Tc4643" 【题型特训·命题预测】 7
考点二 探究串联电路和并联电路中电流、电压的特点11
【真题研析·规律探寻】 11
\l "_Tc24181" 【核心提炼·考向探究】 12
\l "_Tc4643" 【题型特训·命题预测】 13
考点三 探究影响电阻大小的因素15
【真题研析·规律探寻】 15
\l "_Tc24181" 【核心提炼·考向探究】16
\l "_Tc4643" 【题型特训·命题预测】 16
考点四 探究电流与电压、电阻的关系18
【真题研析·规律探寻】 18
\l "_Tc24181" 【核心提炼·考向探究】19
\l "_Tc4643" 【题型特训·命题预测】 19
考点五 测量小灯泡的电功率22
【真题研析·规律探寻】 22
\l "_Tc24181" 【核心提炼·考向探究】 24
\l "_Tc4643" 【题型特训·命题预测】 26
考点六 探究影响电流热效应的因素30
【真题研析·规律探寻】 30
\l "_Tc24181" 【核心提炼·考向探究】 31
\l "_Tc4643" 【题型特训·命题预测】 32
考点七 探究导体在磁场中运动时产生感应电流的条件34
【真题研析·规律探寻】 34
\l "_Tc24181" 【核心提炼·考向探究】35
\l "_Tc4643" 【题型特训·命题预测】 36
考点一 用电流表和电压表测量电阻
1.(2023·江苏盐城·中考真题)小红用如图所示的电路测量小灯泡正常发光时的电阻。所选器材有:干电池两节、电流表、电压表、额定电压为2.5V的小灯泡、开关、“50Ω 1.5A”的滑动变阻器各一只、导线若干。
(1)用笔画线代替导线将图甲中的电路连接完整 ;
(2)连接好电路,将滑动变阻器的滑片移至最 端。闭合开关,移动滑动变阻器的滑片,直至电压表的示数是 V时,读出电流表的示数如图乙所示,为 A,小灯泡正常发光时的电阻约为 Ω(保留一位小数);
(3)小红想测量小灯泡灯丝在常温时的电阻大小,于是设计方案:移动滑动变阻器的滑片,直至灯丝不发光,读出电流表和电压表的示数,计算出电阻的大小,你认为小红的方案是否正确?
。判断的依据是: 。
2.(2023·辽宁阜新·中考真题)请你和小新一起完成“伏安法测电阻”的实验。选用的器材有:电源、电压表、电流表、定值电阻、滑动变阻器、开关和若干导线。
(1)在图甲中,以画线代替导线将滑动变阻器连入电路中 。滑动变阻器的作用是 ;
(2)连接电路时,小新刚一“试触”就发现电流表指针迅速摆到最大位置,其原因可能是:
① ;② ;
(3)实验过程中,当电压表的示数如图乙所示,电流表的示数为0.3A,此时待测电阻的阻值为
Ω;
(4)善于探究的你发现用图丙所示方法也能测出Rx的阻值(滑动变阻器的最大阻值为RP),测量步骤如下:
①将滑动变阻器滑片P滑到A端,闭合开关S,读出电压表的示数U1;
② ;
③被测电阻Rx= (用物理量符号表示)。
3.(2023·内蒙古呼和浩特·中考真题)小含同学在“伏安法测电阻”的实验中,器材如下:待测电阻Rx,阻值已知的定值电阻R0,电流表、电压表各一只,开关、导线若干,电源一个(电压恒定,大小未知)。
(1)该实验的实验原理是 (选填“I=UR”或“R=UI”或“U=IR”);
(2)如果实验中只有一只电压表或只有一只电流表,其他器材不变,则下列四种电路设计,能测出Rx的是 。
1. 小南想测量台灯里的小灯泡正常发光时的电阻,设计了如图甲所示的实验图。其中电源电压为3V,小灯泡额定电压为 2.5V。
(1) 请用笔画线代替导线将图甲实物图连接完整 ;
(2) 连接完成后,闭合开关,发现电流表指针明显偏转, 电压表指针几乎不动,则电路故障原因可能是灯泡 (选填“短路”或“开路”);
(3) 排除故障后,移动滑片至某一位置,电压表示数如图乙所示为 V,要想得到小灯泡正常发光时的电阻,则应将滑片向 (选填“左”或“右”)移,直至小灯泡正常发光;
(4) 根据丙图的图像信息可知,小灯泡正常发光时的电阻是 。
2. 某物理实验小组正在使用“伏安法”测量未知电阻Rx阻值,实验电路如图甲所示(电源电压3V)。
(1)请你用笔画线代替导线,将图甲中电路连接完整,导线不得交叉______;闭合开关S前,应将滑动变阻器滑片P移到最______端(选填“左”或“右”)。
(2)闭合开关后,发现电流表无示数,电压表有示数且示数接近3V,则电路故障原因可能是______。
(3)排除故障后,当滑片移到某一位置时,电压表示数为1.6V,电流表示数如图乙所示,其读数为______A,则未知电阻Rx______Ω。接下来测量多组实验数据算出Rx平均值,这是为了减小测量带来的______。
(4)实验中电流表突然损坏,小组同学经过讨论设计了一种实验方案也可测出Rx阻值。电路如图丙所示,电源电压未知且恒定不变,a、b为滑动变阻器左右两个端点,滑动变阻器最大阻值为Rmax,请你把以下测量步骤补充完整。
①闭合开关S,滑片p移到a端时,读出电压表示数为U1;
②闭合开关S,______,读出电压表示数为U2;
③待测电阻Rx______(用已知和测量出的物理量符号表示)。
3. (2023·广东深圳·中考真题)已知:电源电压为3V,小灯泡额定电压为2.5V,滑动变阻器(30Ω 1.2A)
(1)请帮助亮亮根据电路图,连接实物图;(要求:滑片在最右端时,电阻最大。)( )
(2)在闭合开关前,滑动变阻器滑片需要调到端 (选填“M”或“N”);
(3)亮亮同学检查电路连接正确,并且电路元件没有故障后,闭合开关,发现小灯泡不发光,电流表偏转角度很小,请问故障原因是: ,接下来亮亮同学的操作方法是: ;
(4)实验数据如下图:
请问:正常发光时,小灯泡的电阻是: Ω;
(5)由实验数据说明:小灯泡的电阻随电压的增大而 ;(选填“增大”,“变小”或“不变”)
(6)小白同学在电路连接正确后,闭合开关,小灯泡亮了一下之后就熄灭,电流表无示数,电压表有示数,请在图丙中,画出电压表指针指的位置。(用带箭头的线段表示)( )
4. 在“测未知电阻Rx的阻值”实验中,请完成下列相关问题:
(1)用笔画线代替导线将图中的实物连接完整 ;
(2)把第二次测量时,图所示的电压表和电流表的示数填入表中相应的位置。
(3)处理表中记录的各次实验数据,得出未知电阻Rx的阻值为 ;
(4)在许多实验中都需要进行多次测量,有的是为了从不同情况中找到普遍规律,有的是为了求平均值以减小误差。你认为下列实验中多次测量的目的与本实验相同的是 ;
A.测量物体的长度
B.探究重力大小与质量的关系
C.探究杠杆的平衡条件
D.探究通过导体的电流与电压、电阻的关系
(5)另有同学设计了下列二种测量方案,方案中定值电阻的阻值为R0。
①方案一:如图所示的电路,当闭合开关S,如果电压表V1和V2的读数分别为U1和U2,则电阻Rx的阻值的表达式为Rx= (用U1、U2和R0表示);
②方案二:如图所示的电路,当闭合开关S,如果电流表A1和A2的读数分别为I1和I2,则电阻Rx的表达式为Rx= (用I1、I2和R0表示)。
5.小明用如图甲所示的电路来测量标有“2.5V”字样的小灯泡的电阻,电源电压为6V。小灯泡正常工作时的电阻大约为10Ω。现有规格分别为R1“10Ω 1A”和R2“20Ω 0.5A”各一个。
(1)该实验原理为 ;
(2)为完成实验,应该选取的滑动变阻器是 (选填“R1”或“R2”);
(3)电路连接完成后,闭合开关,移动滑片,发现电压表、电流表有较大示数且示数不发生变化,其故障可能是 (填字母);
A.小灯泡被短接 B.小灯泡断路 C.滑动变阻器断路 D.滑动变阻器被短接
(4)排除故障后,移动滑片改变小灯泡两端的电压,记录多组对应的电流,并作出I-U关系图像,如图丙所示。图乙是电压表示数为2.5V时电流表的示数,小灯泡正常发光时的电阻是 Ω;
(5)如图丙所示,是根据记录多组对应的电压、电流在坐标纸上作出的I-U关系图像。小明发现小灯泡的I-U关系图像是一条曲线,原因是 。
6.现要测量电阻Rx的阻值,提供的实验器材有:待测电阻Rx(约5Ω)、两节干电池、电流表、电压表、滑动变阻器、开关及导线若干。
图1 图2 图3
(1)正确连线后(如图1所示),闭合开关,移动滑片P,电流表示数几乎为零,电压表示数接近电源电压且几乎不变。若电路中只有一处故障,可判断该故障是 ___________;
(2)排除故障继续实验,某次测量,电流表的示数为0.50A,电压表的示数如图2,该示数为_______V,则Rx=______Ω;
(3)某同学利用电源(电压未知)、电阻箱(0~999.9Ω)和电流表(指针能正常偏转,但刻度盘示数模糊不清)等器材,测电阻Rx的阻值,设计的电路如图3。完成下列实验步骤:
①正确连接电路,断开S1、S2,将电阻箱R阻值调至最大;
②___________,标记电流表指针所指的位置;
③___________,记下电阻箱阻值R0;
④电阻Rx=___________。(用测得量的符号表示)
考点二 探究串联电路和并联电路中电流、电压的特点
1.(2023·四川甘孜·中考真题)如图所示,小覃同学所在的兴趣小组正在探究并联电路中电流的规律。
(1)图甲是他们设计的电路图,实验时需要测量A、B、C三处的电流。图乙是他们某次测量时连接的实验电路,此时电流表测量的是 (选“A”“B”或“C”)处的电流;
(2)小覃同学要测量通过L2的电流,只需将图乙中导线 (选填“a”或“b”)的一端移动到电流表的负接线柱上;重新连接好电路后,闭合开关,电流表的示数如图丙所示,则电流表的示数为 A;
(3)该小组另一位同学测出一组A、B、C三处的电流,数据如下表所示,由此他得出结论:
①干路电流等于各支路电流之和。
②各支路电流相等。
(4)小组内交流讨论后,一致认为该同学的结论不具普遍性,要得到并联电路中电流的规律,还应该选用规格 (选填“相同”或“不相同”)的灯泡进行实验。
2.(2023·四川成都·中考真题)某小组同学利用如图所示电路探究串联电路中的电压关系。
(1)下列操作不正确的是
A.连接电路时,开关S处于断开状态
B.连接电压表时,试触后再选择合适量程
C. 将电压表A接点连线转接至C接点,测量L2两端电压
(2)测量灯泡L1两端电压时,两灯突然熄灭,电压表示数变为0,若故障可能是由某只灯泡“短路”或“开路”引起的,则发生故障的灯泡及故障类型是 ;
(3)该小组同学用电阻箱代替故障灯泡,继续进行实验,记录数据如下表所示。
分析表中实验数据,在误差允许范围内,可得出的结论是 。
A.串联电路中各处电流相等
B.灯泡阻值随灯泡两端电压增大而增大
C. 串联电路中电阻值越大的部分两端电压越大
D.串联电路两端的电压等于各部分电路两端的电压之和
1.如图是“探究串联电路的电流规律”的实验电路图。
(1)实验中,选择两个小灯泡的规格最好是______(选填“相同”或“不同”);
(2)连接电路时开关要______,连好后检查电路是否连接正确,闭合开关前要进行______;
(3)上表是某同学实验中的一组数据:指出上述表格所记录的数据中,明显错误的数值是_____,造成错误的原因可能是______;
(4)改正错误后得到串联电路的电流规律是______;
(5)你认为这个实验的设计中的问题是______。
2. 在探究并联电路电流规律的实验中,小明设计了如图甲所示的电路。
(1)在小组讨论中,小聪发现小明设计的电路图只能得到一组数值,为了能达到多次测量,他们对电路进行改造,只在原有电路的干路上串联一个 。多次测量的目的是 ;
(2)按改进后的电路图连接好实验电路。闭合开关后,发现有一个电流表的指针偏转如图乙所示,则产生这种现象原因是 ;
(3)上表记录了他们改进电路后在实验中得到的实验数据。通过分析数据可以得到并联电路中干路的电流与各支路电流的关系是 (用含IA、IB、IC的式子来表示);
(4)通过分析可以发现本实验设计还存在一处不足之处是: ,改进的方法是: 。
3. 在“探究串联电路电压的特点”的活动中。
(1)如图所示,连接电路时,开关必须______ ;实验中应选择规格_____(选填“相同”或“不同”)的小灯泡比较合理;
(2)小芳保持电压表的B连接点不动,只断开A连接点,并改接到C连接点上,测量L2两端电压,她能否测出L2两端电压?______;
(3)小红分别测出AB、BC、AC间的电压并记录在表格中,分析实验数据得出结论:串联电路总电压等于各部分电路两端电压之和。小青认为小红的做法是错误的,原因和改进方法是____。
4.(2023·长春·中考真题)在“探究并联电路中电压的特点”实验中,实验电路如图甲所示:
(1)连接电路时开关应处于 状态;
(2)要用电压表测量小灯泡L1两端的电压,请用笔画线代替导线将实物电路连接完整;
(3)闭合开关,观察到小灯泡L1发光、L2不发光,故障可能是 ;
(4)排除故障后,用电压表分别测量小灯泡L1、L2及电源两端的电压,电压表示数均如图乙所示,为 V。更换不同规格的小灯泡多次测量,发现电压表示数均如图乙所示。由此得出结论:并联电路中各支路用电器两端的电压与电源两端的电压 。
考点三 探究影响电阻大小的因素
1.(2023·西藏·中考真题)某学习小组在“探究影响导体电阻大小的因素”实验时,设计了如图所示的实验装置,实验中分别将A、B、C、D四根导体接入电路,四根导体的材料规格如下表所示。
(1)请你在图中用一根导线将电流表正确连入电路 ;
(2)为比较A、B、C、D四根导体电阻的大小,可通过观察 来判断;
(3)要探究导体电阻大小与长度的关系,应选用 两根导体进行实验;
(4)将A、C两根导体分别接入电路中进行实验,可得出:当导体的长度和材料相同时,横截面积越大,电阻越 ;
(5)老师想改装一个滑动变阻器使其最大阻值变小,请你根据该实验结论,帮老师想出一种方法: (写出一种合理方法即可)。
2.(2022·广西贺州·中考真题)在“探究影响导体电阻大小的因素”中,小明猜想导体电阻大小可能与下列因素有关
A、导体的材料 B、导体的长度 C.导体的横截面积
为了验证上述猜想,他用如图甲所示的器材进行实验,编号①②③是镍铭合金导体,④是锰铜导体。
(1)实验前开关应处于 状态。
(2)选用①②两根导体分别接入电路进行实验,可验证猜想 (选填猜想因素选项“A”“B”或“C”)。
(3)选用①④两根导体分别接入图中M、N两点间,闭合开关电流表的示数不同,可知在导体的长度和横截面积相同时,导体电阻大小跟导体的 有关。
(4)用②导体接在M、N两点间后,用电压表测出其两端电压如图乙所示,读数为 V,此时电路中电流表的示数为0.2A,则②导体的电阻为 Ω。
1.小明学习了电阻知识后,对“液体电阻大小与哪些因素有关”进行了探究,提出以下猜想:
A.液体的浓度越大,液体电阻越小
B.液体的温度越高,液体电阻越大
小明在实验室中找到的实验器材有:两端接有金属接线柱的塑料管、电源、开关、小灯泡、导线,食盐。小明将上述器材组装成如图所示的电路,并利用盐水进行实验探究猜想A。
(1)请将实验步骤补充完整。
①组装好器材,往塑料管中注入 (填“高温”“低温”或“室温”)的低浓度盐水,闭合开关,记录此时灯泡亮度;
②断开开关,往塑料管中加入一定量的食盐,搅拌溶解,闭合开关,记录此时灯泡亮度;
(2)请写出判断猜想A是否正确的论证过程:
(3)小明发现灯泡亮度变化不明显,小亮提出了一个建议,可以在电路中串联一个 。
4.在“探究影响导体电阻大小因素”的实验中,保持电源电压不变,如图所示,在M、N两点之间分别接入不同的电阻丝,其规格如下表所示:
(1)该实验通过 来反映导体电阻的大小;
(2)为了比较导体电阻大小与导体横截面积的关系,应该选用编号为 的两个导体进行实验;如果实验过程中选用编号为AB的两个导体来比较导体电阻大小与长度的关系,那么编号B缺少的数据应该是 ;
(3)下列实验中,用到的物理方法与该实验相同的是 ;
A.比较两种不同物质的吸热能力实验
B.探究串联电路中电压的关系实验
C.探究运动和力的关系实验
(4)实验中,一同学先将一根电阻丝的两端接入电路,再将整根电阻丝对折后接入原电路,他认为可以探究导体的电阻与横截面积的关系,他的做法 (选填“合理”或“不合理”),理由是 。
考点四 探究电流与电压、电阻的关系
1.(2023·湖北武汉·中考真题)小红同学用下列器材探究电流与电阻的关系:干电池4节,定值电阻R(10Ω、15 Ω、20Ω和25Ω),电流表A(量程0~0.6A或0~3A),电压表V(量程0~3V或0~15V),滑动变阻器,开关,导线若干。在实验中:
(1)①如图乙所示,电压表量程为0~15V,电流表量程为0~0.6A,定值电阻R=10Ω,请根据图甲在图乙中补画2根导线,将实物电路连接完整;
②确认电路连接无误后,闭合开关,电压表示数如图丙所示,则电源电压是 V;
(2)断开开关,将电压表量程改为0~3V,并联接在图甲中的A、B两点,检查电路无误后,闭合开关,向左移动滑片P,当电流表示数为0.24 A时,记下电压表的示数,设此时滑动变阻器连入电路的阻值为RP1;接着将10Ω的定值电阻更换为15Ω的定值电阻,重做实验,当观察到电压表的示数是
V时,记下电流表的示数,设此时滑动变阻器连入电路的阻值为RP2,则RP2-RP1= Ω;
(3)小红同学继续进行实验,将15Ω的定值电阻更换为20Ω的定值电阻,闭合开关,发现滑片P在最右端时,电压表示数为2.7V。为了能用20Ω和25Ω的定值电阻继续完成实验,应将实物电路中的滑动变阻器更换为 (填“25Ω 2A”“30Ω 2A”或“50Ω 1.5A”)的滑动变阻器。
2.(2023·湖南岳阳·中考真题)小聪用图甲所示电路图探究电流跟电压、电阻的关系。
(1)连接电路时,开关应 ;
(2)若定值电阻R开路,闭合开关后 (选填“电流表”或“电压表”)无示数;
(3)实验完成后记录数据的纸被同学无意撕断,只剩图乙表格。根据表格数据我们能判断小聪探究的是电流跟 (选填“电压”或“电阻”)的关系;
(4)用“2.5V 0.3A”的小灯泡替换R来完成研究小灯泡电阻的实验。闭合开关移动滑片,电压表示数如图丙,此时电压为 V,电流表示数可能是下列数据中的 (选填序号)。
A.0.18A B.0.22A C.0.26A
1.在物理实验课上,同学们探究“电流与电压的关系”,如图所示。
(1)请用笔画线将图甲中所缺的一根导线补充完整;
(2)在实验进行中,得到电流表示数如图乙所示,其示数为_____A;
(3)正确进行实验,得到实验数据如下表,实验中定值电阻两端电压的改变是通过___实现的;
(4)根据实验数据分析可得:电阻一定时,导体中的电流跟导体两端的电压成______。
2. 在“探究通过导体的电流与电阻的关系”实验中:
(1)小明连接的电路如图甲所示,请用笔画线代替导线把电路连接完整;
(2)小华连接的电路,电流表在电池和开关之间,其他和小明的电路一致。对于电流表的这两种接入位置_______;
A.小明的可以,小华的不可以 B.小华的可以,小明的不可以
C.两种都可以 D.两种都不可以
(3)实验时保持电阻两端的电压不变,如图乙所示,电压表的示数为_____V;
(4)根据表格中记录的三组数据,发现电阻越大则电流越小,要判断电流与电阻是否成反比,在不画坐标图像的前提下,应该如何对数据进行处理:____________ 。
3.(2022·青岛·中考真题)小明做“探究电流和电阻的关系”的实验,所用电源电压为3V,三个定值电阻的阻值分别为5Ω、10Ω和20Ω,滑动变阻器的规格为“20Ω 2A”。
(1)图甲是小明连接的部分电路,请用笔画线代替导线,将电路连接完整 ;
(2)先用5Ω的定值电阻进行实验,将滑动变阻器的滑片P移至阻值最 处,闭合开关,调节滑片P到合适位置,记录电压表和电流表的示数,其中电流表示数如图乙所示,电流大小为 A;
(3)将5Ω的定值电阻依次更换为10Ω、20Ω继续探究,均应将滑片P向 移动,使电压表示数仍为 V,并记录数据;
(4)分析实验数据得出结论,图丙中能正确反映电流和电阻关系的图像是 。
4.(2022·湖北荆州·中考真题)某学习小组计划探究电流与电阻的关系。可供使用的实验器材有:电源(电压恒为6V)、电流表、电压表、滑动变阻器、开关各一个,阻值分别为5Ω、15Ω、25Ω的定值电阻各一个、导线若干。
(1)连接电路时开关应该 (选填“断开”或“闭合”)。
(2)如图甲所示的实物电路中存在错误,小兰发现只需要改接一根导线就可以了,请在那一根错误的导线上画“×”,再画线把它改到正确的位置上 。(导线不允许交叉)
(3)图乙是小组根据测得的实验数据绘制的电流I随电阻R的变化图像,由图像可知电阻R两端的电压为 V,为保证分别使用三个定值电阻均能顺利完成实验,滑动变阻器的最大阻值至少是 Ω。
考点五 测量小灯泡的电功率
1.(2023·陕西·中考真题)如图-1,是“测量小灯泡的电功率”的实验电路,电源电压为4.5V且保持不变,小灯泡L的额定电压为2.5V。
(1)连接如图1所示电路时,开关S应处于断开状态,滑动变阻器的滑片P应置于最 (选填“左”或“右”)端。
(2)闭合开关S,观察到小灯泡L不亮,电压表有示数且接近电源电压,电流表指针几乎不偏转,移动滑动变阻器的滑片P,两表的示数均无变化,则故障原因可能是 。
(3)排除故障后,闭合开关S,移动滑动变阻器的滑片P,多次实验并将数据和现象记录在下表中。分析表中信息,回答下列问题。
①小灯泡L在额定电压下工作时,电流表的指针位置如图-2所示,则电流表示数为 A,小灯泡L的额定功率为 W。
②第1次实验中,小灯泡L不亮的原因可能是 。
③分析数据还发现,通过小灯泡L的电流与其两端的电压不成正比,其原因可能是 。
(4)本次实验所选用的滑动变阻器的规格是 。
A.10Ω 2A B.20Ω 1A
2.(2023·辽宁朝阳·中考真题)小红想测量标有“2.5V”字样小灯泡的电功率,从实验室找来了电源、电压表、电流表、滑动变阻器、开关和导线若干,进行了如下实验:
(1)用笔画线代替导线,将图甲电路连接完整 ;
(2)检查无误后,闭合开关,发现电流表无示数,小灯泡不亮,电压表示数接近电源电压,造成这一故障的原因可能是小灯泡 ;
(3)排除电路故障后,闭合开关,移动滑片,当小灯泡正常发光时,电流表示数如图乙所示,则小灯泡的额定功率为 W;接下来她又测量了几组对应的电压值和电流值,并绘制了小灯泡的I-U图象,如图丙所示;
(4)小红认为,利用图甲的装置也可以探究电流与电压的关系。小明认为小红的观点不合理,理由是 ;
(5)小红还想测出另一个额定电压为U额的小灯泡正常发光时的电阻,在保证电路安全的前提下,设计了如图丁所示的电路(电源电压恒定大于U额且未知,滑动变阻器R最大阻值未知,定值电阻阻值为R0),请将实验步骤补充完整:
①闭合S、S2,断开S1,移动滑片P使电压表示数为 ;
②闭合S、S1,断开S2,保持滑片P位置不变,读出电压表的示数为U1;
③闭合S、S1,断开S2, ,读出电压表的示数为U2;
④小灯泡正常发光时的电阻RL= (用U1、U2、U额、R0表示)。
1. 在测量额定电压为“2.5V”小灯泡的电功率实验中,电源是三节新干电池。
(1)闭合开关前,滑动变阻器的滑片应置于______(选填“左”或“右”)端;
(2)闭合开关,移动滑片,当电压表的示数为______ V时,小灯泡正常发光,读出电流表示数,可测得额定功率;
(3)继续移动滑片,电压表示数如图所示,为______V,此时电流表示数为0.24 A,小灯泡的实际功率为________W;
(4)为了研究小灯泡发光情况与电功率的关系,除了表中记录的电表示数和电功率,还需要增加记录的内容是_______________;
(5)分析实验数据可以发现,小灯泡两端的电压越高,它的实际功率________;
(6)小红还设计出了只有电流表、没有电压表时测量小灯泡额定功率的方法,其电路图如图丙所示。
已知定值电阻R0为5Ω,小红调节变阻器滑片,先使电流表A2的示数为 A时,再读出电流表A1的示数为0.3A,就测量出小灯泡的额定功率为_______W。
2. 在“测量小灯泡的电功率”实验中,准备的材料如下:电源、导线、开关、电流表、电压表、滑动变阻器、小灯泡(额定电压2.5V)。
(1)根据实验要求,设计电路,在方框内画出电路图;
(2)正确连接电路后,闭合开关时发现小灯泡特别亮,出现这个现象的原因可能是_____;
(3)实验现象和数据如下表所示,根据表中数据可知小灯泡的额定功率是_______W;
(4)用表中数据在坐标图上绘出小灯泡的I~U图像;
(5)由图像发现:随着小灯泡两端的电压变大,小灯泡的电阻_________;
(6)分析可得:在实际电压_______额定电压的情况下,小灯泡消耗的实际功率大于或小于它的额定功率。
3. (2023·山东聊城·中考真题)如图所示,在“测量小灯泡的电功率”实验中,小灯泡的额定电压为2.5V,电阻大约为10Ω,电源电压为6V;
(1)图甲电路中还有一根导线没有连接,请用笔画线代替导线,将电路连接完整(要求:导线不交叉);
(2)连接好电路,检查无误后,将滑动变阻器接入电路的电阻调节到最大,接着闭合开关试触,观察到电压表的示数超过2.5V,其原因可能是该滑动变阻器的最大阻值 (选填“太小”或“太大”);
(3)解决问题后,闭合开关,移动滑动变阻器的滑片P,使电压表示数为2.5V,小灯泡正常发光,此时电流表示数如图乙所示,则小灯泡的额定功率为 W。若要使小灯泡变得更亮一些,滑动变阻器的滑片应向 (选填“左”或“右”)移动;
(4)将上表数据填完整后进行分析,发现小灯泡亮度是变化的,小灯泡的亮度是由其 (选填“实际功率”或“额定功率”)决定的;
(5)观察表中的数据发现,虽然是同一小灯泡,但通过小灯泡的电流与其两端的电压并不成正比,其原因是 。
4.(2023·黑龙江大庆·中考真题)现有 L1、L2、L3三只额定电压 U额均为2.5V,电阻值不同的小灯泡。某研究小组分别利用甲、乙、丙三种电路图测量三只小灯泡的额定功率。
(1)图甲电路中, 实验操作如下:
①闭合开关S, 调节滑动变阻器的滑片,使电压表的示数为U额;
②图丁是图甲电流表的表盘,此时示数为 A;
③小灯泡 L1的额定功率为P额1= W;
(2)图乙电路中,定值电阻的阻值为R0=12.5Ω,实验操作如下:
①闭合开关S, 调节滑动变阻器的滑片,使电压表的示数为U额;
②读出电流表的示数为I=0.60A,计算出通过R0的电流为 A;
③小灯泡 L2的额定功率为P额2= W;
(3)图丙电路中,电源电压未知但恒定不变,R1和R2为滑动变阻器,R2的最大阻值为10Ω,实验操作如下:
①保持开关S2断开,同时闭合开关S和S1,调节R2的滑片,使电压表的示数为U额;
②断开开关S1,同时闭合开关S和S2,保持 (填“R1”或“R2”)的滑片位置不变,调节 (填“R1”或“R2”)的滑片,使电压表示数仍为U额;
③仅将R2的滑片P调至最左端,记下电压表的示数U1=3.00V,再仅将R2的滑片P调至最右端,记下电压表的示数U2=1.00V, 则小灯泡 L3的额定功率P额3= W;
(4)通过图甲和图乙实验,可以得到小灯泡 L1和L2在额定电压工作时电阻之比为 。
5.(2023·湖南湘潭·中考真题)利用图所示的电路测量小灯泡的电功率,小灯泡的额定电压为 2.5V。
(1)用笔画线代替导线,将图中所示的器材连接成完整电路;( )
(2)连接电路时开关应处于 (选填“断开”或“闭合”)状态,正确连接后,应将滑片P由最大电阻处缓慢向 端移动(选填“A”或“B”),使灯逐渐变亮;
(3)某次实验时,电流表的示数如图所示,则通过灯L的电流为 A;移动滑片P,记下多组电压和电流值,绘制成图所示的图像,根据图像的信息,小灯泡的额定电功率为 W;
(4)实验时,由于操作失误,在未断开开关的情况下,直接将亮着的小灯泡从灯座上取出,电压表的示数 (选填“变大”、“变小”或“不变”);
(5)在没有电流表的情况下,用如图所示的实验电路,也可以测出小灯泡的额定功率。已知小灯泡的额定电压为U额,定值电阻的阻值为 R,实验步骤如下:
①只闭合开关S、S₁,调节滑片,使电压表示数为 U额;
②保持滑片位置不变,只闭合开关 S、S2,此时电压表的示数为 U;
可知小灯泡的额定功率 P额 = (用U额、U和 R表示); 若已知电源电压为U0,此时滑动变阻器接入电路的阻值Rx= (用U0、U额、U和R表示)。
考点六 探究影响电流热效应的因素
1.(2023·山东枣庄·中考真题)在探究电流通过导体产生热量的多少与什么因素有关的实验中。某兴趣小组猜想:电流通过导体产生的热量可能与通过导体的电流、导体的电阻和通电时间有关,于是他们利用甲、乙、丙三个装置进行实验探究,如图所示,三个装置的透明容器中各有一段电阻丝,容器中密封着等量的空气,U形管中液面高度的变化反映密闭空气温度的变化。
(1)要探究电热与电阻的关系。应选用 组合,并将它们 接到电源两端进行实验。
(2)选用乙、丙组合,串联接到电源两端进行实验,在通电时间相同的情况下,发现乙装置U型管中液面高度变化大,由此可得到的结论是:在电阻相同、通电时间相同的情况下, 。
(3)实验中通过观察U型管中液面高度的变化反映密闭空气温度的变化,在研究许多物理问题时都会用到这种方法,下列实例采用研究方法与此相同的是 。
A.探究电流与电压、电阻的关系 B.用铁屑显示磁体周围磁场分布
C.研究光的传播时,引入“光线” D.探究平面镜成像的特点
2.(2023·云南·中考题)实验小组在老师的指导下探究“电流通过导体产生的热量与电流的关系”。同学们在烧瓶内安装一根电阻丝,装入适量的煤油,插入一支温度计,设计了如图甲所示的电路。
(1)用笔画线代替导线,将图甲的电路连接完整。要求滑动变阻器的滑片向右移动时,电流表示数变大,且导线不交叉 ;
(2)闭合开关后,发现电流表指针未偏转,经检查仅电阻丝R有故障,则电阻丝R (选填“短路”或“开路”)。排除故障后进行实验,实验中通过观察 来比较相同时间内不同电流产生热量的多少;
(3)调节滑动变阻器改变电流的大小,经过多次实验发现:电阻丝阻值和通电时间一定时,电流I越大,通电导体产生的热量Q越多。小明猜想:当电阻和通电时间一定时,Q可能与I成正比。随后在老师帮助下,实验小组测出了多组Q与I的数据。请提出一种判断小明猜想是否正确的方法: ;
(4)同学们进一步学习了解到:物理学家焦耳1840年就确定了当电阻和通电时间一定时,电流产生的热量跟电流的二次方成正比的关系。生活中利用电热工作的家用电器有 (请举一例);
(5)若要探究电流通过导体产生的热量与电阻的关系,可选择图乙中 (选填“A”或“B”)烧瓶中的电阻与图甲烧瓶中的电阻 联(选填“串”或“并”)进行实验。
(6)本实验应用的研究方法有转换法和 法。
1.实验小组同学猜想:电流通过导体产生的热量可能与通过导体的电流、导体的电阻和通电时间有关。于是他们利用如图器材进行了探究实验。
甲、乙、丙三个装置的透明容器中各有一段电阻丝,容器中密封着等量的空气,U形管中液面高度的变化反映密闭空气温度的变化。
(1)选用 组合,并将它们 联接到电源两端进行实验,可以探究电热与电阻的关系。
(2)选用乙、丙组合,串联接到电源两端进行实验,可以探究电热与 的关系,其中15Ω电阻的作用是 。
(3)选用乙、丙组合,串联接到电源两端进行实验,发现乙装置U形管中液面无高度差,丙装置U形管中液面有高度差,产生此现象的原因可能是乙装置 。
2.(2022·湖北宜昌·中考真题)小杰和小芳在探究“电流产生的热量与哪些因素有关系”的实验中,在两个透明容器中密封等量的空气,各放置一段电阻丝,并连接一个装水的U形管,通过U形管中水面的高度差来判断电阻产生热量的多少。装置的密封性能良好,电源电压为6V。
(1)小杰根据图甲观察到的现象得到“在通电时间和电阻相同时, ,电阻产生的热量越多”的结论。
(2)小芳猜想电流产生的热量与电阻大小有关,下列能支持她猜想的现象是( )
A.正常工作时,“36V 54W”的灯泡比“12V 6W”的灯泡亮
B.接线板上接入的用电器越多,导线越容易发热
C.电熨斗工作时发热明显,而与之相连的导线却不怎么热
(3)为了验证猜想,小芳选用了5Ω和100Ω的电阻丝进行实验,如图乙所示,请你用笔画线把电路连接完整。 闭合开关,她发现较长时间后两个U形管的高度差均不明显,原因是 ,请你提出改进办法: 。
3.(2021·山东日照·中考真题)某物理学习小组进行“探究电流相同时通电导体产生热量的多少跟电阻的关系”时,可供选用的器材有:6V电源,5Ω的发热电阻两只,10Ω的发热电阻两只,量程适合的温度计两只,规格相同的烧瓶两只,水,酒精,煤油,开关,导线若干。
(1)他们设计了图甲和图乙所示的两个方案,本实验应该选用图 所示方案。
(2)所选方案中两发热电阻的阻值应 ,两个烧瓶内的液体应为质量 的 种类的液体。(均填“相同”或“不同”)
(3)已知比热容的大小为c水>c酒精>c煤油,为了缩短实验时间,应选用的液体是 。完成上述实验后,实验小组利用以上器材,又添加了天平、烧杯、停表等器材,设计了“测定酒精的比热容”的实验。已知在本次实验条件下,水的沸点为100℃,酒精的沸点为78℃,忽略热量散失。
(4)实验小组认为图甲和图乙所示两个方案均可行,为了让两种液体相同时间内吸收的热量相同,不论选择哪种方案,两发热电阻的阻值应 (填“相同”或“不同”)。
(5)方案选定后,实验过程如下:
①将天平放在水平实验台上,把游码拨到标尺左端的零刻度线处,观察到指针偏向分度盘的左侧,向右调节 ,直至天平平衡。用烧杯和天平测量出质量相等的水和酒精,分别装入两个烧瓶里。
②记下两种液体的初始温度,接通电路,加热一段时间后,记下液体的末态温度。该实验过程中应保证酒精的温度低于 。
③根据表中数据可得酒精的比热容为 J/(kg·℃)。
(6)结合表中数据进一步分析,可知实验过程中选择的是图 所示方案。
考点七 探究导体在磁场中运动时产生感应电流的条件
1.(2023·泰州·中考题)如图所示,小明和小刚利用蹄形磁体、灵敏电流计、开关、导体AB和若干导线等器材来探究感应电流产生的条件。闭合开关,他们完成操作,将观察到的现象记入表格:
(1)分析①、②两次实验现象,小明说:“闭合电路的一部分导体在磁场中的运动方向与磁场方向垂直时,电路中就会产生感应电流。”小刚认为不准确,因为导体AB 运动时,其运动方向也与磁场方向垂直,但无感应电流;
(2)采纳小刚意见后,小明又说:“闭合电路的一部分导体在磁场中垂直切割磁感线时,电路中才会产生感应电流”,小刚认为不全面,因为导体AB 运动时,也有感应电流;
(3)从能量的角度来分析,感应电流的产生过程是将 能转化为电能;如果将图中的灵敏电流计换成 ,可以探究磁场对电流的作用。
2.(2022·河北·中考真题)图是小明做“探究什么情况下磁可以生电”的实验装置。
(1)实验时,小明通过观察 来判断电路中是否产生感应电流;
(2)小明进行了如图所示的5次操作,其中能产生感应电流的是 (选填所有符合要求的操作序号);
(3)完成实验后,小明认为实验现象不太明显,请你提出一条改进措施: ;
(4)利用“磁生电”工作的装置有 (选填“电铃”“扬声器”“动圈式话筒”或“电磁起重机”)。
1.(2022·湖南衡阳·中考真题)如图,在“探究什么情况下磁可以生电”实验中:
(1)比较1、2(或1、3)实验现象可知,闭合电路的一部分导体在磁场中做 运动时,导体中就产生电流;
(2)要使感应电流方向发生改变,可采取的具体措施是: ;(选填字母)
A.使用磁性更强的磁体
B.保持磁体静止,只改变导体水平运动的方向
C.上下调换磁极,同时改变导体水平运动的方向
(3)从能量的角度来分析,感应电流的产生过程是 能转化为电能:
(4)如果将电流表换成 ,可以探究磁场对通电导体的作用。
2.(2021·江苏淮安·中考真题)如图所示是“探究感应电流产生的条件”实验装置。
(1)实验中,AB棒的材料可能是 (填“塑料”或“铝”);
(2)我们可以通过灵敏电流计指针是否偏转来判断电路中是否有感应电流产生;还可以通过指针偏转的方向判断 ;
(3)闭合开关,实验探究过程记录如表所示:
根据实验现象,初步得出电路中产生感应电流的条件是:闭合电路的一部分导体在磁场中做 运动,在该运动过程中,主要将机械能转化为电能;
(4)保持AB棒运动方向不变,仅将磁体N、S极对调,重复上述实验,是为了探究感应电流方向与 的关系;
(5)若将此装置中灵敏电流计换成 ,可进一步探究电动机的工作原理。
3.某个LED发光的颜色与通过其电流方向的关系如图1甲所示。
(1)LED的是 (选填“导体”“半导体”或“绝缘体”)材料;
(2)该LED在两次实验中发光情况如图I乙所示,两次实验线圈均在转动,线圈1顺时针转动,直流电源2的右侧为电源的 (选填“正极”或“负极”),由此可知线圈2 (选填“顺时针”或“逆时针”)转动;
(3)如图1丙所示,导体棒a与该LED相连;在某磁场中,使a垂直于纸面左右往复运动(虚线为运动轨迹),LED交替发出红、黄光,则该过程中电流方向 (选填“不变”或“变化”),该磁场不可能的分布包括图2中哪个选项 ?
4.如图所示是“探究感应电流产生的条件”实验装置。
(1)我们可以通过灵敏电流计指针是否偏转来判断电路中是否有感应电流产生;还可以通过指针偏转的方向判断 ;
(2)闭合开关,实验探究过程记录如表所示:
根据实验现象,初步得出电路中产生感应电流的条件是:闭合电路的一部分导体在磁场中做 运动,在该运动过程中,主要将机械能转化为 能;
(3)保持AB棒运动方向不变,仅将磁体N、S极对调,重复上述实验,是为了探究感应电流方向与 的关系;
(4)若将此装置中灵敏电流计换成 ,可进一步探究电动机的工作原理。
5.某同学用如图所示的装置探究感应电流产生的条件。
(1)如图甲所示,保持蹄形磁体竖直放置,使导体AB从图示位置向上运动,电路中 (填“无”或“有”)感应电流;
(2)如图乙所示,保持线圈不动,使蹄形磁体快速向左运动,电流表指针 (填“不会”或“会”)偏转;
(3)在此实验中涉及到的能量转化是导体或者磁体的 能转化为 能;
(4)若想使ab的感应电流与原来方向相反,下列操作可行的是 ;
A.将导体棒ab对调
B.保持ab运动方向不变,对调磁体的磁极
C.保持ab运动方向和磁体的磁极同时对调
(5)小明想要让感应电流更大可采取的方法(写出一种) 。
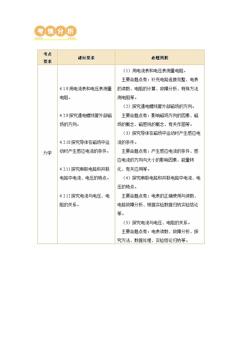
考点
要求
课标要求
命题预测
力学
4.1.9用电流表和电压表测量电阻。
4.2.9探究通电螺线管外部磁场的方向。
探究导体在磁场中运动时产生感应电流的条件。
探究串联电路和并联电路中电流、电压的特点。
探究电流与电压、电阻的关系。
(1)用电流表和电压表测量电阻。
主要命题点有:补充电路连接完整、电表的读数、电阻的计算、故障分析、特殊方法测电阻等。
(2)探究通电螺线管外部磁场的方向。
主要命题点有:影响磁场方向的因素、磁场的概念、磁感线的概念、有关作图等。
(3)探究导体在磁场中运动时产生感应电流的条件。
主要命题点有:产生感应电流的条件、感应电流的方向与大小的影响因素、能量转化、有关应用等。
(4)探究串联电路和并联电路中电流、电压的特点。
主要命题点有:电表的正确使用与读数、电路故障分析、根据实验数据归纳实验结论等。
(5)探究电流与电压、电阻的关系。
主要命题点有:电表读数、故障分析、探究方法、数据处理、实验结论归纳等。
一、伏安法测电阻
考点
核心知识提炼
测量固体的密度
图示过程
测定值电阻的阻值 测小灯泡的阻值
实验原理
R=U/I
实验器材
电流表:测量通过电阻或小灯泡的电流;
电压表:测量电阻或小灯泡两端的电压;
滑动变阻器:(1)保护电路;(2)改变电阻或小灯泡两端的电压。
数据处理
(1)测定值电阻的阻值:计算出待测电阻的平均值:
R =(R1+R2+R3)/3;
(2)测小灯泡的阻值:分别求出小灯泡的阻值R1、R2、R3。
(3)U-I图像
定值电阻的U-I图像 小灯泡的U-I图像
二、特殊方法测电阻
方法
电路图
主要器材
操作要点
表达式
双伏法
阻值已知的定值电阻R0、待测电阻RX、两只电压表、电源、开关、滑动变阻器等。
①连接电路,将滑动变阻器的滑片滑至阻值最大处;②闭合开关,调节滑动变阻器滑片,读出电压表的示数分別为U0、Ux。
Rx= EQ \F(UxR0, U0)
伏阻法
阻值已知的定值电阻R0、待测电阻RX、一只电压表、两只开关、电源等。
将开关S、S0闭合,读出电压表的示数U;然后断开开关S0,读出电压表的示数为Ux。
Rx= EQ \F(UxR0,U-Ux)
伏滑法
已知最大阻值的滑动变阻器、待测电阻Rx,一只电压表、电池、一个开关、足量的导线等。
①闭合开关,将变阻器的滑片P移到a端,电压表测出电源电压U;②再将滑片P移到b端,电压表测出Rx两端的电压Ux。
Rx= EQ \F(UxRmax,U-Ux)
(Rmax为滑动变阻器的最大阻值)
安滑法
已知最大阻值的滑动变阻器、待测电阻Rx,一只电流表、电池、一个开关、足量的导线等。
变阻器滑片置于阻值最小的位置,闭合开关,记下电流表示数为Ix;滑片置于阻值最大的位置,记下电流表示数为I。
Rx= IR'Ix- I (R′为滑动变阻器的最大阻值)
双安法
阻值已知的定值电阻R0、待测电阻RX、两只电流表、电源、开关等。
闭合开关,记下电流表A1、A2的示数分别为I1、I2。
Rx= EQ \F(R0I2,I1-I2)
等效
替代法
电源、单刀双掷开关、电流表、电阻箱、待测电阻等。
①将S拨至a,读出电流表的示数I。②将S拨至b,调节电阻箱,使电流表的示数仍为I,读出电阻箱的示数R。
Rx=R
电压U/V
1
1.5
2
2.5
2.8
电流I/A
0.14
0.21
0.27
0.3
0.31
实验次数
电压/V
电流/A
1
1.2
0.24
2
①
②
3
2.4
0.48
0.2
0.2
0.4
实验次数
第1次
0.8
2.0
2.8
第2次
1.0
1.8
2.8
第3次
1.4
1.4
2.7
考点
核心知识提炼
串联电路和并联电路中电流的特点
图示过程
实验要点
(1)连接电路时、拆除电路前开关应断开;
(2)根据电路图按照一定的顺序连接实物图,连接电路时导线不能交叉;
(3)被测电流不能超过电表选择的量程,可采用“试触法”选择合适的量程;
(4)选用不同规格的灯泡,便于得出普遍规律(并联时通过小灯泡的电流不相等)。
实验结论
(1)串联电路中的电流处处相等,即IA=IB=IC
(2)并联电路中干路电流等于各支路的电流之和,即IA=IB+IC
串联电路和并联电路中电压的特点
图示过程
实验要点
(1)连接电路时、拆除电路前开关应断开;
(2)根据电路图按照一定的顺序连接实物图,连接电路时导线不能交叉;
(3)被测电压不能超过电表选择的量程,可采用“试触法”选择合适的量程;
(4)选用不同规格的灯泡,便于得出普遍规律(串联时小灯泡两端的电压不相等)。
实验结论
(1)串联电路中电源两端电压等于各用电器两端电压之和: U=U1+U2
(2)并联电路中电源两端电压与各支路用电器两端电压相等:U=U1=U2
电流表的位置
A
B
C
电流I/A
0.3
0.3
1.5
A点电流IA/A
B点电流IB/A
C点电流IC/A
0.12
0.12
0.24
0.14
0.14
0.28
0.16
0.16
0.32
UAB/V
UBC/V
UAC/V
1.9
2.6
4.5
导体代号
长度/m
横截面积/mm2
材料
电流表示数/A
A
1.0
0.4
锰铜
1.4
B
0.5
0.4
锰铜
2.7
C
1.0
0.6
锰铜
2.0
D
1.0
0.4
镍铬合金
0.6
考点
核心知识提炼
探究影响电阻大小的因素
图示过程
实验方法
(1)转换法
用小灯泡的亮度反映导体电阻的大小。
(2)控制变量法
①选用长度、横截面积相同,材料不同的两根导体,如图ab;
②选用材料、横截面积相同,长度不同的两根导体,如图bc;
③选用材料、长度相同,横截面积不同的两根导体,如图bd。
实验结论
在材料、横截面积相同时,导体越长,电阻越大。在材料、长度相同时,导体的横截面积越大,电阻越小。在长度、横截面积相同时,导体的材料不同,电阻不同。在一定条件下,金属导体的电阻随温度的升高而增大。
编号
材料
长度/m
横截面积/mm2
A
镍铬合金
0.5
0.5
B
镍铬合金
1.0
C
镍铬合金
0.5
1.0
D
锰铜合金
0.5
0.5
考点
核心知识提炼
探究电流与电压、电阻的关系
图示过程
实验方法
控制变量法:
(1)控制电阻的阻值不变,改变定值电阻两端的电压;
(2)控制电阻两端的电压不变,改变电阻。
数据处理
(1)在坐标系中画出I-U图像。 (2)在坐标系中画出I-R图像。
结论
(1)在电阻一定时,通过导体的电流与导体两端的电压成正比。
(2)在电压一定时,通过导体的电流与导体的电阻成反比。
实验次数
1
2
3
4
5
电压U/V
1.2
1.5
1.8
2.0
2.4
电流I/A
0.24
0.30
0.36
0.40
0.48
实验序号
R/Ω
I/A
①
5
0.40
②
10
0.20
③
20
0.10
实验次数
电压U/V
电流I/A
小灯泡亮度
电功率P/W
1
0.5
0.20
不亮
0.10
2
1.0
0.24
暗
0.24
3
2.0
0.32
较暗
0.64
4
2.5
正常亮
5
3.0
0.38
很亮
1.14
一、测量小灯泡的电功率
考点
核心知识提炼
测量小灯泡的电功率
图示过程
实验原理
P=UI
器材作用
(1)电压表:测量小灯泡两端的电压U;根据小灯泡的额定电压选择量程。
(2)电流表:测量通过小灯泡的电流I,根据I=P/U选择量程。
(3)滑动变阻器:保护电路;改变小灯泡两端的电压。
操作要点
(1)使小灯泡正常发光的操作:移动滑动变阻器的滑片,眼睛观察电压表的示数,使电压表的等于小灯泡的额定电压。
(2)改变小灯泡的亮度:调节滑动变阻器,使小灯泡两端的电压略低于或略高于小灯泡的额定电压,观察小灯泡的亮度,记下电流表、电压表的示数。
实验结论
(1)当小灯泡的实际电压等于额定电压时,小灯泡的实际功率等于额定功率,小灯泡正常发光。
(2)当实际电压低于额定电压时,小灯泡的实际功率小于额定功率,小灯泡发光较暗。
(3)当实际电压高于额定电压时,小灯泡的实际功率大于额定功率,小灯泡发光较亮。
二、特殊方法测量小灯泡的电功率
方法
电路图
主要器材
操作要点
表达式
单伏法
已知小灯泡的额定电压为U额。
电源(电压未知),1个电压表,1个滑动变阻器,1个已知阻值为R0的定值电阻。
①闭合S、S1,断开S2,调节滑动变阻器,使电压表示数为U额,此时灯泡正常发光;
②闭合S、S2,断开S1,电压表测出R0与L两端的电压U合。
P额=
U额U合-U额R0
已知小灯泡的额定电流I额。
电源(电压未知),1个电压表,1个滑动变阻器,1个已知阻值为R0的定值电阻。
①如图所示,闭合S,S1,断开S2,调节滑动变阻器,使电压表示数为
I额R0 ,灯正常发光;
②闭合S,S2,断开S1,电压表测出R0与L两端的电压U合。
P额=
(U合- I额R0)I额
单安法
已知小灯泡的额定电压U额。
电源(电压未知),1个电流表,1个滑动变阻器,1个已知阻值为R0的定值电阻。
①闭合S、S1,断开S2,调节滑动变阻器R1,使得电流表示数为U额/R0,灯正常发光;
②闭合S 、S2 ,断开S1,电流表测出通过R0与L的合电流I总。
P额 = U额(I总-U额R0)
已知小灯泡的额定电流I额。
电源(电压未知),1个电流表,1个滑动变阻器,1个已知阻值为R0的定值电阻。
①闭合S、S2,断开S1,调节滑动变阻器R,使得电流表示数为I额,此时灯泡正常发光;
②闭合S、S1,断开S2,电流表测出通过R0与L的合电流I总。
P额=
(I总- I额)R0I额
实验次数
电压U/V
电流I/A
电功率P/ W
1
2.5
0.26
2
0.24
3
2.8
0.28
数据序号
1
2
3
4
5
6
电压U/V
0.5
1.0
1.5
2.0
2.5
3.0
电流I/A
0.12
0.24
0.32
0.38
0.42
0.44
发光情况
很暗
暗
较暗
较亮
明亮
很亮
实验次数
小灯泡两端
的电压U/V
通过小灯泡的电流I/A
小灯泡的亮度
小灯泡的
电功率P/W
1
2.2
0.28
比正常发光暗
0.62
2
2.5
正常发光
3
2.8
0.32
比正常发光亮
0.90
考点
核心知识提炼
探究影响电流热效应的因素
图示过程
加热物质
(1)选择密闭容器内空气为加热物质的原因:空气的比热容小,加热升温快,且空气受热容易膨胀,U形管中两侧液面高度差变化快,实验现象明显。
(2)对被加热物质的要求:物质种类、质量、初温都相同。
实验方法
(1)转换法:通过观察U形管液面的高度差来比较电流产生热量的多少。
(2)控制变量法:在探究电流通过导体产生热的多少跟电流、电阻、通电时间的关系时,每次实验应该控制两个物理量不变。
实验结论
(1)在电流相同、通电时间相同时,电阻越大,这个电阻产生的热量越多。
(2)在电阻相同、通电时间相同时,通过一个电阻的电流越大,这个电阻产生的热量越多。
(3)在电流相同、电阻相同时,通电时间越长,这个电阻产生的热量越多。
液体
加热时间/s
质量/g
初始温度/℃
末态温度/℃
比热容/J/(kg·℃)
水
420
60
20
32
4.2×103
酒精
420
60
20
41
序号
导体AB的运动情况
有无感应电流
①
左右运动
有
②
上下运动
无
③
前后运动
无
④
斜向上、斜向下运动
有
考点
核心知识提炼
探究导体在磁场中运动时产生感应电流的条件
图示过程
实验方法
(1)转换法
根据灵敏电流计指针是否偏转判断电路中是否产生感应电流;判断感应电流的方向;根据灵敏电流计指针的偏转角度判断感应电流的大小。
(2)控制变量法
①探究感应电流方向与磁场方向的关系:控制导体运动方向不变,改变磁场方向,观察灵敏电流计指针的偏转方向;
②探究感应电流方向与导体运动方向的关系:控制磁场方向不变,改变导体运动方向,观察灵敏电流计指针的偏转方向。
实验结论
在电磁感应中,感应电流的方向跟导体在磁场中做切割磁感线运动的方向和磁场方向有关。
序号
实验操作
电流表指针偏转情况
1
保持导体与磁体静止
不偏转
2
保持磁体静止,导体水平向左切割磁感线
向右偏转
3
保持磁体静止,导体水平向右切割磁感线
向左偏转
…
次数
AB棒在磁场中的运动情况
是否有感应电流
1
静止
无
2
沿磁场方向运动(不切割磁感线运动)
无
3
切割磁感线运动
有
次数
AB棒在磁场中的运动情况
是否有感应电流
1
静止
无
2
沿磁场方向运动(不切割磁感线运动)
无
3
切割磁感线运动
有
专题19 实验探究题(力学)(讲练)- 中考物理大二轮复习讲义及练习: 这是一份专题19 实验探究题(力学)(讲练)- 中考物理大二轮复习讲义及练习,文件包含专题19实验探究题力学讲练教师卷-中考物理大二轮复习讲义及练习docx、专题19实验探究题力学讲练学生卷-中考物理大二轮复习讲义及练习docx等2份试卷配套教学资源,其中试卷共147页, 欢迎下载使用。
专题16 作图题(讲练)- 中考物理大二轮复习讲义及练习: 这是一份专题16 作图题(讲练)- 中考物理大二轮复习讲义及练习,文件包含专题16作图题讲练教师卷-中考物理大二轮复习讲义及练习docx、专题16作图题讲练学生卷-中考物理大二轮复习讲义及练习docx等2份试卷配套教学资源,其中试卷共50页, 欢迎下载使用。
专题15 图像、图表信息题(讲练)- 中考物理大二轮复习讲义及练习: 这是一份专题15 图像、图表信息题(讲练)- 中考物理大二轮复习讲义及练习,文件包含专题15图像图表信息题讲练教师卷-中考物理大二轮复习讲义及练习docx、专题15图像图表信息题讲练学生卷-中考物理大二轮复习讲义及练习docx等2份试卷配套教学资源,其中试卷共86页, 欢迎下载使用。