





福建省福州市六校2023-2024学年高二下学期期中历史试题(学生版+教师版)
展开福建省南安市蓝园高级中学2023-2024学年高一下学期期中历史试题(学生版+教师版): 这是一份福建省南安市蓝园高级中学2023-2024学年高一下学期期中历史试题(学生版+教师版),文件包含福建省南安市蓝园高级中学2023-2024学年高一下学期期中历史试题教师版docx、福建省南安市蓝园高级中学2023-2024学年高一下学期期中历史试题学生版docx等2份试卷配套教学资源,其中试卷共25页, 欢迎下载使用。
福建省福州市六校2023-2024学年高一下学期期中联考历史试题(Word版附答案): 这是一份福建省福州市六校2023-2024学年高一下学期期中联考历史试题(Word版附答案),文件包含2024422高一历史半期考试卷pdf、福建省福州市六校联考2023-2024学年高一下学期期中联考历史试题docx、2024422高一历史半期考答案docx等3份试卷配套教学资源,其中试卷共19页, 欢迎下载使用。
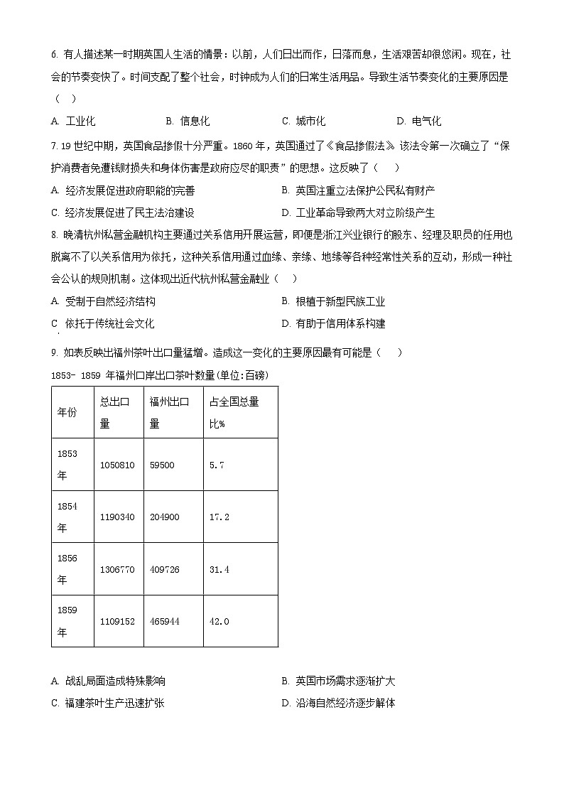
福建省福州市六校2023-2024学年高二下学期期中联考历史试题(Word版附答案): 这是一份福建省福州市六校2023-2024学年高二下学期期中联考历史试题(Word版附答案),文件包含福建省福州市六校联考2023-2024学年高二下学期期中联考历史试题docx、20232024学年第二学期高二年段六校联考--期中考试试题历史试卷pdf、20232024学年第二学期高二年段期中六校联考历史试卷双向细目表docx、20232024学年第二学期高二年段六校联考历史答案解析和评分参考docx、20232024学年第二学期高二年段六校联考历史答案解析和评分参考pdf、20232024学年第二学期高二年段期中六校联考历史答题卡pdf等6份试卷配套教学资源,其中试卷共27页, 欢迎下载使用。