22,2024年广西南宁市三美学校初中学业水平考试全真模拟化学试题(六)
展开注意事项:
1.答题前,考生务必将姓名、准考证号填写在试卷和答题卡上。
2.考生作答时,请在答题卡上作答(答题注意事项见答题卡),在本试卷、草稿纸上作答无效。
3.考试结束后,将本试卷和答题卡一并交回。
可能用到的相对原子质量:H-1 Li-7 C-12 O-16 Na-23 P-31 Mn-55 S-32 Ca-40 Cu-64 Zn-65
第 I 卷(选择题 共40分)
一、选择题(本大题共20小题,每小题2分,共40分。每小题有四个选项,其中只有一个选项符合题意,请用2B铅笔在答题卡上将选定的选项标号涂黑)
1. 提高公共安全意识是每个公民的义务,下列属于禁止烟火的图标是
A. B. C. D.
【答案】D
【解析】
【详解】A. 是禁止放易燃物图标,此选项不符合题意;
B. 是易燃物图标,此选项不符合题意;
C. 是爆炸性物质图标,此选项不符合题意;
D. 是禁止烟火图标,此选项符合题意。
故选D。
2. 生机勃勃的地球离不开空气,下列有关空气的说法错误的是
A. 空气是一种宝贵的资源B. 洁净的空气是混合物
C. 氮气充入食品包装中可以防腐D. 二氧化碳是形成酸雨的主要污染物
【答案】D
【解析】
【详解】A、空气中的各种成分作为原料广泛用于化工、炼钢、石油加工、运输、电光 源等领域,是人类试卷源自 试卷上新,即将恢复原价。生产活动的重要资源,说法正确;
B、洁净的空气中存在氧气、氮气等,是由不同种物质组成,属于混合物,说法正确;
C、氮气的化学性质稳定,一般不与其它物质反应,充入食品包装袋中可延长其保质期,说法正确;
D、二氧化硫、二氧化氮是形成酸雨的主要污染物,空气中二氧化碳含量过多,会加剧温室效应,说法错误。
故选D。
3. 下列各变化中属于化学变化的是
A. 玻璃破碎B. 食物腐败
C. 酒精挥发D. 冰雪消融
【答案】B
【解析】
【详解】A、玻璃破碎是物质形状改变,没有新物质生成,是物理变化。不符合题意;
B、食物腐败发生缓慢氧化,有新物质生成,是化学变化。符合题意;
C、酒精挥发是物质状态改变,没有新物质生成,是物理变化。不符合题意;
B、冰雪消融是水由固态变为液态,没有新物质生成,是物理变化。不符合题意;
故选B。
4. 调查家用燃料变迁。顺序为柴草→煤→液化石油气→天然气,不属于化石燃料的是
A. 柴草B. 煤C. 石油D. 天然气
【答案】A
【解析】
【详解】化石燃料主要包括煤、石油、天然气,柴草不属于化石燃料,故选:A。
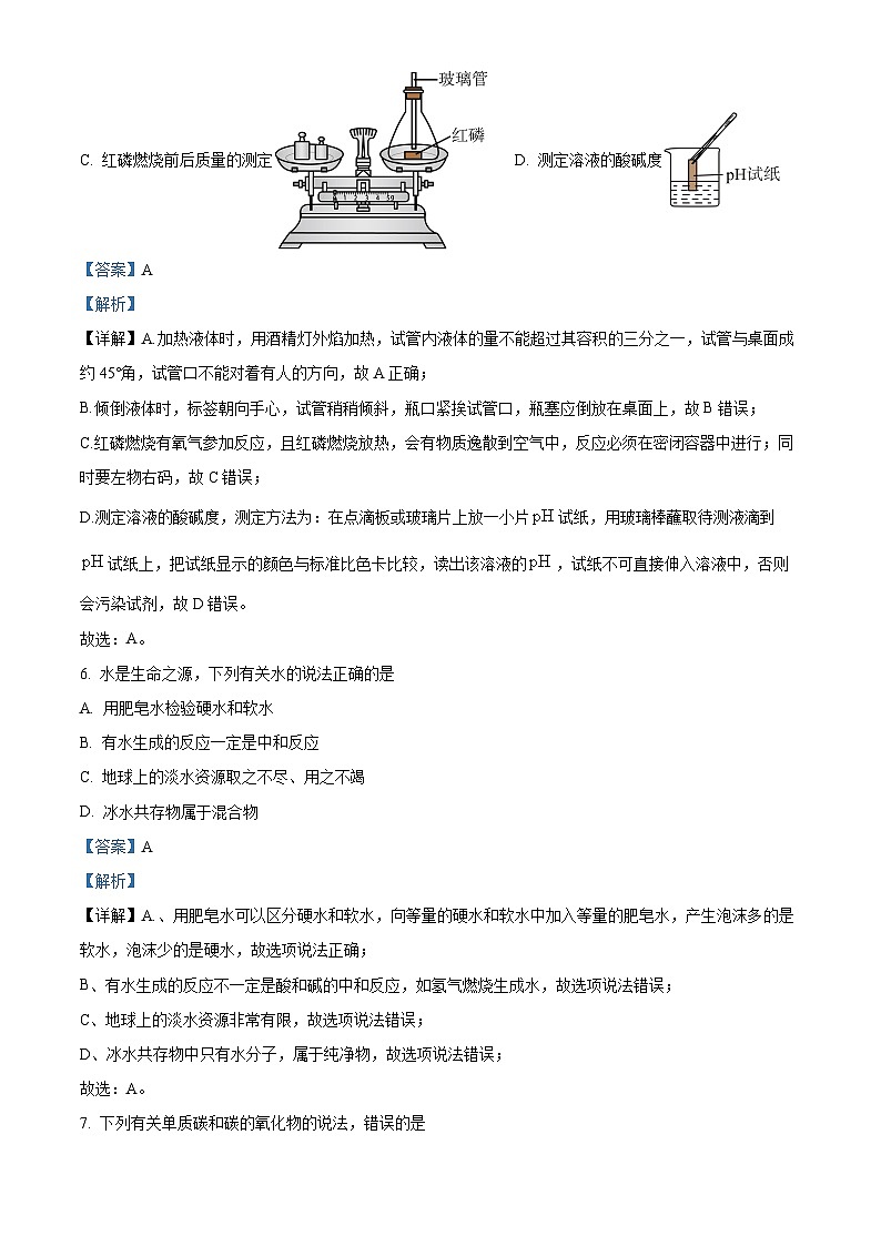
5. 下列实验基本操作规范的是
A. 加热液体B. 液体倾倒
C. 红磷燃烧前后质量的测定D. 测定溶液的酸碱度
【答案】A
【解析】
【详解】A.加热液体时,用酒精灯外焰加热,试管内液体的量不能超过其容积的三分之一,试管与桌面成约45°角,试管口不能对着有人的方向,故A正确;
B.倾倒液体时,标签朝向手心,试管稍稍倾斜,瓶口紧挨试管口,瓶塞应倒放在桌面上,故B错误;
C.红磷燃烧有氧气参加反应,且红磷燃烧放热,会有物质逸散到空气中,反应必须在密闭容器中进行;同时要左物右码,故C错误;
D.测定溶液的酸碱度,测定方法为:在点滴板或玻璃片上放一小片试纸,用玻璃棒蘸取待测液滴到试纸上,把试纸显示的颜色与标准比色卡比较,读出该溶液的,试纸不可直接伸入溶液中,否则会污染试剂,故D错误。
故选:A。
6. 水是生命之源,下列有关水的说法正确的是
A. 用肥皂水检验硬水和软水
B. 有水生成的反应一定是中和反应
C. 地球上的淡水资源取之不尽、用之不竭
D. 冰水共存物属于混合物
【答案】A
【解析】
【详解】A.、用肥皂水可以区分硬水和软水,向等量的硬水和软水中加入等量的肥皂水,产生泡沫多的是软水,泡沫少的是硬水,故选项说法正确;
B、有水生成的反应不一定是酸和碱的中和反应,如氢气燃烧生成水,故选项说法错误;
C、地球上的淡水资源非常有限,故选项说法错误;
D、冰水共存物中只有水分子,属于纯净物,故选项说法错误;
故选:A。
7. 下列有关单质碳和碳的氧化物的说法,错误的是
A. 金刚石、石墨、C60都是由碳原子直接构成的单质
B. 一定条件下,石墨转化成金刚石是化学变化
C. 二氧化碳与一氧化碳能相互转化
D. 碳在空气中充分燃烧时生成CO2,不充分燃烧时生成CO
【答案】A
【解析】
【详解】A、金刚石和石墨是由碳原子直接构成的单质,C60是由C60分子构成的,选项错误;
B、金刚石和石墨是碳元素组成的两种单质,是两种物质,则一定条件下,石墨转化成金刚石是有新物质生成的变化,属于化学变化,选项正确;
C、二氧化碳能够与碳在加热的条件下反应生成一氧化碳,一氧化碳与氧气发生燃烧生成二氧化碳,或一氧化碳与金属氧化物在高温的条件下反应生成金属单质和二氧化碳,即二氧化碳与一氧化碳能相互转化,选项正确;
D、碳在空气中充分燃烧时生成CO2,不充分燃烧时生成CO,选项正确,故选A。
8. 我国科学家研制的磷酸锰铁锂汽车电池,具有低成本、寿命长、针刺和过充不自燃爆炸等优点,其中关于磷酸锰铁锂电池中的磷酸锰锂(LiMnPO4),下列说法错误的是
A. 由4种元素组成B. LiMnPO4的物质分类不属于有机物
C. 质量分数最高的元素是锰元素D. 磷元素与氧元素的质量比为31:64
【答案】C
【解析】
【详解】A.由磷酸锰锂的化学式LiMnPO4可知,磷酸锰锂由锂、锰、磷、氧4种元素组成,故A正确;
B.LiMnPO4中不含碳元素,LiMnPO4的物质分类不属于有机物,故B正确;
C.LiMnPO4中锂、锰、磷、氧元素质量比为:7:55:31:64,元素质量比越大,质量分数越高,LiMnPO4中质量分数最高的元素是氧元素,故C错误;
D.LiMnPO4中磷元素与氧元素的质量比为:(31×1):(16×4)=31:64,故D正确。
故选:C。
9. “芯片”是电子产品的核心部件。氮化镓是制造芯片的材料之一,以下是镓的原子结构示意图及元素周期表的一部分,请根据“位”(元素在周期表中的位置)-“构”(原子结构)关系,推测镓在如图元素周期表中a,b,c,d的哪个位置
A. aB. bC. cD. d
【答案】A
【解析】
【详解】原子序数=原子的质子数=核外电子数,则x=31-2-8-18=3,又由于铝为13号元素,则铝原子的质子数=核外电子数=原子序数=13,核外电子排布为2、8、3,而元素周期表中,位于同一族的元素对应的原子最外层电子数相同,则镓位于a处,故选A。
10. 探究燃烧的条件。设计如图装置进行实验(着火点:白磷,红磷)。有关说法错误的是
A. ①②探究燃烧温度需达到着火点
B. ②③探究燃烧需要接触空气
C. 加导管往③通入,白磷能燃烧
D. 小气球可以防止生成的污染空气
【答案】B
【解析】
【详解】A、①处白磷与空气接触且温度达到着火点以上,可以燃烧;②处红磷与空气接触,但温度没有达到着火点以上,不能燃烧,故①②可探究燃烧温度需达到着火点以上,说法正确,不符合题意;
B、②处红磷与空气接触,但温度没有达到着火点以上,不能燃烧;③处白磷没有与空气接触,但温度达到着火点以上,不能燃烧,故②③不能探究燃烧需要接触空气,说法错误,符合题意;
C、加导管往③通入,③处白磷与氧气接触且温度达到着火点以上,故白磷能燃烧,说法正确,不符合题意;
D、磷燃烧生成的五氧化二磷有毒,会污染空气,小气球可以收集五氧化二磷,防止污染空气,说法正确,不符合题意。
故选:B。
11. 铬(Cr)及其化合物在作为催化剂、金属防腐剂等方面具有重要应用,是一种“氢前金属”,金属活动性介于锌和铜之间,根据金属化学性质的一般规律,下列推测不合理的是
A. 金属铬单质能与稀硫酸反应
B. 铬粉中的铜粉可加稀硫酸除去
C. 铬能与氧气反应
D. 可用铜片、CrSO4溶液和锌片检验三种金属的活动性
【答案】B
【解析】
【详解】A、铬是一种“氢前金属”,则铬能与硫酸反应,故选项说法正确;
B、金属活动Cr>H>Cu,则在铬粉与铜粉的混合物中加入稀硫酸,Cr能与稀硫酸反应,Cu不能与稀硫酸反应,反应后原物质Cr被消耗,则无法达到除杂的目的,故选项说法错误;
C、铬是一种“氢前金属”,则化学性质较活泼,能与氧气发生反应,故选项说法正确;
D、按照金属活动性顺序表,Zn>Cr>H>Cu,铜片不能跟CrSO4溶液反应,锌片可以跟CrSO4溶液反应,可以验证三种金属的活动性,此选项正确。
故选B。
12. 图1是教材中探究分子运动现象的实验装置,图2是化学兴趣小组改进后的实验装置图。下列说法错误的是
A. 图1装置,a烧杯中的溶液会由无色变为红色
B. 该实验可证明氨分子在不断运动
C. 与图1装置相比,图2装置可节约药品且环保
D. 图2装置中,下方的棉花团比上方的棉花团先变红
【答案】D
【解析】
【详解】A、b烧杯的浓氨水具有挥发性,挥发出来的氨分子不断运动,运动到a烧杯中,与水分子结合形成氨水,氨水呈碱性,能使酚酞变红,故图1装置,a烧杯中的溶液会由无色变为红色,故A说法正确;
B、b烧杯的浓氨水具有挥发性,挥发出来的氨分子不断运动,运动到a烧杯中,与水分子结合形成氨水,氨水呈碱性,能使酚酞变红,由此可证明氨分子在不断运动,故B说法正确;
C、与图1装置相比,图2装置药品用量少且装置密闭,更加环保,故C说法正确;
D、氨气的密度比空气小,因此图2装置中,上方的棉花团比下方的棉花团先变红,故D说法错误;
故选:D。
13. 清明节是中华民族的传统节日,近几年市政府提倡全市人民文明祭扫,积极倡导采用家庭追思会、网络祭扫、鲜花祭扫等文明低碳的现代祭扫方式,下列有关说法错误的是
A. 文明祭扫体现了民众的素质的提高
B. 文明低碳的现代祭扫方式既能节约资源,又能保护环境
C. 网络技术的不断提升充分的体现了化学给生活带来的便利
D. 传统的祭祀方式焚烧纸钱、燃香不仅可能引发火灾,还会造成空气污染
【答案】C
【解析】
【详解】A、由题干可知,文明祭扫体现了民众的素质的提高,故A正确;
B、由题干可知,积极倡导采用家庭追思会、网络祭扫、鲜花祭扫等文明低碳的现代祭扫方式,既能节约资源,又能保护环境,故B正确;
C、网络技术的不断提升充分与化学给生活带来便利无关,故C错误;
D、传统的祭祀方式焚烧纸钱、燃香不仅可能引发火灾,还会产生烟尘和有害气体,造成空气污染指数上升,故D正确。
故选C。
14. 近期,中国科学家在淀粉人工合成方面取得突破性进展,在国际上首次实现二氧化碳到淀粉的从头合成,相关论文在国际学术期刊《Nature》上发表。主要过程如下图。阶段I的物质转化微观过程如图所示:CO2 甲醇甲醛→葡萄糖→淀粉。下列说法正确的是
A. 甲醇的化学式可为CH3OH
B. 该反应前后原子的种类和数目发生改变
C. 参加反应的甲、乙分子个数比为1:1
D. 该反应属于置换反应
【答案】A
【解析】
【分析】由图可知,阶段I为二氧化碳和氢气在一定条件下反应生成甲醇和水,化学方程式为:;
【详解】A.由图可知,一个甲醇分子是由1个碳原子、4个氢原子、1个氧原子构成,甲醇的化学式可表示为,故选项说法正确;
B.该反应属于化学变化,化学变化遵守质量守恒定律,化学反应前后原子的种类和数目不变,故选项说法错误;
C.由化学方程式可知,该反应是一个二氧化碳分子和三个氢分子在一定条件下反应生成一个甲醇分子和一个水分子,所以参加反应的甲、乙分子个数比为,故选项说法错误;
D.该反应由一种单质和一种化合物反应生成两种化合物的反应,不属于置换反应,故选项说法错误;
故选:A。
15. 《采铜炼铜记》记载:“……炭八九千斤(约4800kg),不过得铜五六百斤(约320kg)”,按照记载配比,开展如下图所示的模拟古代竖炉炼铜实验,经高温煅烧,冷却后观察到石英方舟上下方均出现红色物质,下列说法错误的是
A. 按记载配比,实验中煤炭粉与氧化铜的质量比应约为12:1
B. 实验过程中氧化铜作氧化剂
C. 可用稀硫酸检验残留固体中是否含有氧化铜
D. 若将氧化铜换成氧化铁,能观察到相同的现象
【答案】D
【解析】
【详解】A、由题目可知,煤炭粉的质量约4800kg,铜的质量约320kg,则实验中氧化铜的质量约为,实验中煤炭粉与氧化铜的质量比应约为4800kg:400kg=12:1,故A不符合题意;
B、氧化铜和碳在高温下反应生成铜和二氧化碳,该反应中氧化铜失去氧,发生还原反应,是氧化剂,故B不符合题意;
C、稀硫酸能和氧化铜反应生成硫酸铜和水,若观察到溶液由无色变为蓝色,则说明残留固体中有氧化铜,故可用稀硫酸检验残留固体中是否含有氧化铜,故C不符合题意;
D、氧化铜和碳在高温下反应生成铜和二氧化碳,观察到黑色固体逐渐变红,氧化铁与碳在高温下反应生成铁和二氧化碳,观察到红色粉末逐渐变黑,故现象不同,故D符合题意;
故选:D。
16. A是大理石的主要成分;B是金属氧化物;C是常见的一种碱。三种物质之间的一步转化关系如图所示(部分反应物、生成物未标出)。下列说法错误的是
A. 大理石和物质C均可作建筑材料
B. 物质B转化为可以加入稀盐酸
C. 物质C可以改良酸性土壤
D. 物质C转化到物质A只能通入
【答案】D
【解析】
【分析】A是石灰石或大理石的主要成分,所以A是碳酸钙;B是金属氧化物,可作干燥剂,所以B是氧化钙;C是常见的一种碱,氧化钙会转化成C,所以C是氢氧化钙;代入验证,推导正确。
【详解】A、大理石和物质C氢氧化钙均可作建筑材料,故正确;
B、根据分析,B是氧化钙,氧化钙和盐酸反应生成氯化钙、水,所以物质B转化为CaCl2可以加入稀盐酸,故正确;
C、物质C氢氧化钙可用来配制改良酸性土壤,故正确;
D、物质C(氢氧化钙)转化到物质A(碳酸钙)可以通入CO2,还可以通过氢氧化钙和碳酸钠等可溶性碳酸盐反应生成碳酸钙,故错误;
故选:D。
17. 运用数字化技术探究Na与H2O的反应,反应的温度变化曲线如下图所示,该反应的化学方程式为。以下说法不正确的是
A. 金属Na着火不能用水扑灭
B. 反应前后H元素的化合价不变
C. Na与H2O的反应是一个放出热量的反应
D. 由该实验可推测,金属Na应在无水环境下保存
【答案】B
【解析】
【详解】A、金属Na与水反应生成可燃物氢气并放热,因此金属Na着火不能用水扑灭,故说法正确;
B、反应中H元素的化合价为+1价,生成物中H元素的化合价为+1价和0价,故说法错误;
C、通过观察反应的温度变化曲线图可知,Na与H2O的反应是一个放出热量的反应,故说法正确;
D、金属Na与水反应生成可燃物氢气并放热,由该实验可推测,金属Na应在无水环境下保存,故说法正确;
故选B。
18. 化学学科核心素养展现了化学课程对学生发展的重要价值,下列示例说法错误的是
A. 化学观念:单质是由同种元素组成的,而由同种元素组成的物质不一定是单质
B. 科学探究与实践:向氢氧化钠溶液样品中加入足量稀盐酸,探究其是否变质
C. 科学思维:阳离子带正电荷,所以带正电荷的粒子一定是阳离子
D. 科学态度与责任:可燃性气体或粉尘遇明火易发生爆炸,加油站、面粉厂要严禁烟火
【答案】C
【解析】
【详解】A、单质是由同种元素组成的纯净物,故单质是由同种元素组成的,由同种元素组成的物质不一定是单质,如氧气和臭氧的混合物由氧元素组成,属于混合物,不符合题意;
B、氢氧化钠能与空气中的二氧化碳反应生成碳酸钠和水,从而变质,向氢氧化钠溶液样品中加入足量稀盐酸,氢氧化钠与稀盐酸反应生成氯化钠和水,碳酸钠与稀盐酸反应生成氯化钠、二氧化碳和水,故产生气泡,说明氢氧化钠已经变质,不符合题意;
C、阳离子带正电荷,但是带正电荷的粒子不一定是阳离子,如质子,符合题意;
D、可燃性气体或粉尘遇明火易发生爆炸,加油站、面粉厂的空气中含有大量的可燃性颗粒,故加油站、面粉厂要严禁烟火,不符合题意。
故选C。
19. 物质的鉴别、除杂、检验、分离是重要的实验技能。下列不能达到实验目的的是
A. AB. BC. CD. D
【答案】C
【解析】
【详解】A、铵态氮肥与熟石灰反应生成具有刺激性气味的气体,湿润的红色石蕊试纸变蓝,可以检验,能达到实验目的;
B、灼烧羊毛会有烧焦羽毛的气味产生,灼烧棉纤维没有气味,可以检验,能达到实验目的;
C、KCl易溶于水,MnO2难溶于水,加水溶解、过滤的方法分离出氯化钾溶液,还要蒸发结晶才能得到氯化钾固体,再对滤渣进行洗涤、干燥,分离出二氧化锰,故不能达到实验目的;
D、碳酸钠与盐酸反应生成氯化钠、二氧化碳和水,蒸发结晶过程中盐酸会挥发掉,该操作可以将碳酸钠除去且没有引入新的杂质,能达到实验目的;
故选:C。
20. 将一定质量的铜粉和锌粉混合物与足量稀硫酸充分反应后,过滤、洗涤、干燥,将所得滤渣在空气中充分加热,称量发现加热后产物的质量等于原混合物的质量,则原混合物中铜粉的质量分数为
A. 20%B. 40%C. 50%D. 80%
【答案】D
【解析】
【详解】将一定质量的铜粉和锌粉混合物与足量稀硫酸充分反应,锌与稀硫酸反应生成硫酸锌和氢气,铜和稀硫酸不反应,故反应后,过滤、洗涤、干燥,所得滤渣为铜,将所得滤渣在空气中充分加热,铜和氧气在加热的条件下反应生成氧化铜,称量发现加热后产物的质量等于原混合物的质量,说明氧化铜中氧元素的质量与混合物中锌粉的质量相同,则原混合物中铜粉的质量分数为:。
故选D。
第 II 卷(非选择题 共60分)
二、填空题(本大题共5小题,每个化学方程式2分,其余每空1分,共26分)
21. 用化学用语填空
(1)银元素______;
(2)3个五氧化二磷分子______;
(3)金刚石______;
(4)碳酸氢钠______;
(5)氧化铁中铁元素的化合价为+3价______。
【答案】(1)Ag (2)3P2O5
(3)C (4)NaHCO3
(5)
【解析】
【小问1详解】
书写元素符号时应注意:由一个字母表示的元素符号要大写;由两个字母表示的元素符号,第一个字母大写,第二个字母小写。银元素表示为Ag;
【小问2详解】
分子的表示方法,正确书写物质的化学式,表示多个该分子,就在其化学式前加上相应的数字。3个五氧化二磷分子表示为3P2O5;
小问3详解】
金刚石是由碳原子直接构成的,化学式为C;
【小问4详解】
化合物化学式的书写一般规律:金属在前,非金属在后;氧化物中氧在后,原子个数不能漏,正负化合价代数和为零,化合价数值约到最简交叉写在元素右下角。碳酸氢钠中钠元素显+1价,碳酸氢根显-1价,则碳酸氢钠的化学式为NaHCO3;
【小问5详解】
元素化合价的表示方法:确定出化合物中所要标出的元素的化合价,然后在其化学式该元素的上方用正负号和数字表示,正负号在前,数字在后,数值为1时,不能省略;氧化铁中铁元素的化合价为+3价表示为。
22. 化学与我们生活息息相关。现有:①合成橡胶 ②明矾 ③碳酸钠 ④生石灰 ⑤氯化钠等五种物质,选择合适的物质进行填空(填序号)。
(1)常用作食品干燥剂是______;
(2)可用作净水剂的是______;
(3)用于玻璃、造纸、纺织和洗涤剂生产的是______;
(4)常用于制造汽车轮胎的是______;
(5)用于配制0.9%生理盐水的是______。
【答案】(1)④ (2)②
(3)③ (4)①
(5)⑤
【解析】
【小问1详解】
生石灰可与水反应,可用作食品干燥剂,故填④;
【小问2详解】
明矾具有吸附性,可用作净水机,故填②;
【小问3详解】
碳酸钠可用于玻璃、造纸、纺织和洗涤剂生产;故填:③;
【小问4详解】
用于制造汽车轮胎的是合成橡胶,故填:①;
【小问5详解】
可用于配制生理盐水的是氯化钠;故填:⑤;
23. 纳米零价铁(nZVI)除废水中金属离子的性能优越,制备示意图为:
(1)“聚集”过程,铁元素化合价______(填“升高”“降低”或“不变”);
(2)“雾化”过程,发生反应:FeCl3+3H2O=Fe(OH)3+3______(补充完整该化学方程式);
(3)nZVI用于去除废水中金属离子,根据金属活动性顺序可分三种途径(如图所示),第一类是吸附捕捉(如Zn2+),第二类是吸附捕捉再慢慢反应(如Pb2+),第三类是直接反应(如Cu2+)
①结合图分析,Ni2+属于第______类;
②若Cd2+属于第一类,则金属Cd比金属Ag的活动性______(填“强”“弱”或“接近”);
③废水中CuCl2与nZVI发生的反应属于______(填基本反应类型)。
【答案】(1)不变 (2)HCl
(3) ①. 二 ②. 强 ③. 置换反应
【解析】
【小问1详解】
由图可知,“聚集”过程是单质铁聚集成纳米零价铁的过程,没有发生化学变化,铁元素化合价不变,均为零价;
【小问2详解】
根据质量守恒定律,反应前后原子的种类和个数不变,反应前有1个铁原子、3个氯原子、6个氢原子、3个氧原子,反应后已知物中有1个铁原子、3个氢原子、3个氧原子,所以3个未知物分子中含有3个氯原子和3个氢原子,一个未知物分子中含有1个氯原子和1个氢原子,所以未知物化学式为HCl;
【小问3详解】
nZVI用于去除废水中金属离子,根据金属活动性顺序可分三种途径(如图所示),第一类是吸附捕捉(如Zn2+),铁的金属活动性比锌弱,所以第一类适用于除去活动性强的金属离子;适用于第二类是吸附捕捉再慢慢反应(如Pb2+),铁的金属活动性比铅强,且与铅接近,所以第二类适用于处理活动性接近的金属离子;第三类是直接反应(如Cu2+),铁的活动性比铜强,所以第三类适用于处理活动性弱的金属离子。
①结合图分析,nZVI除去Ni2+是吸附捕捉再慢慢反应,属于第二类;
②若Cd2+属于第一类,第一类适用于除去活动性强的金属离子;则金属Cd比金属Ag的活动性强;
③废水中CuCl2与nZVI发生的反应为铁与氯化铜生成铜和氯化亚铁,反应符合一种单质与一种化合物反应生成另一种单质和另一种化合物,属于置换反应。
24. 硝酸钾是一种常用的复合肥,氯化铵是常用的氮肥。KNO3与NH4C1在水中的溶解度曲线如图1所示,请回答:
(1)t1℃时,将25g加入到50g水中,充分搅拌后所得溶液的质量为______g;
(2)t2℃时,将等质量的两种物质的饱和溶液分别降温到t1℃,析出晶体的质量关系正确的是______(填字母序号,和析出晶体的质量分别为a、b);
A. a>bB. a=bC. a
(4)一木块漂浮于t1℃的硝酸钾饱和溶液中,如图a所示,当温度改变时(不考虑由此引起的木块和溶液体积的变化),木块排开液体的体积随时间发生如图b所示的变化,则当时温度变化是______(填“升温”或“降温”),同时观察到烧杯底部硝酸钾晶体______(填“增多”或“减少”)。
【答案】(1)70 (2)A
(3)NH4C1##氯化铵
(4) ①. 升温 ②. 减少
【解析】
【小问1详解】
t1℃时,硝酸钾的溶解度为40g,该温度下,将25g加入到50g水中,只能溶解 20g ,充分搅拌后所得溶液的质量为20g+50g=70g,故填70。
【小问2详解】
t2℃降温到t1℃,硝酸钾和氯化铵两物质的溶解度均会下降,两溶液均会析出晶体,根据图像可知,硝酸钾的降幅大于氯化铵,且两溶液在t2℃时饱和溶液质量相等,因此硝酸钾从饱和溶液中析出晶体更多,故选A。
【小问3详解】
t2℃时,硝酸钾溶解度大于氯化铵,若想溶解等质量的两物质,氯化铵需要水更多,故填(氯化铵)。
【小问4详解】
观察图像可知,木块排开液体的体积变小,说明液体的密度变大,溶解的溶质增多;硝酸钾的溶解度随温度的升高而增大,可采取升温的方法,升温后硝酸钾固体继续溶解,溶解的溶质增多,溶液的密度增大,可使木块排开液体的体积变小。故填:升温,减少。
25. 王亚平在“天宫课堂”中,将维C泡腾片放入蓝色水球中,失重环境下,泡腾片不断产生气泡,却始终不会离开水球。小杰和小智对泡腾片产生的气体成分非常感兴趣,设计并进行了科学探究。某维C泡腾片(主要成分如图1),将它溶于水,有许多气泡产生(如图2)。
(1)小智猜想产生的气体可能是CO2、O2、N2中的一种或几种。小杰认为不可能含有N2,原因是______。
他俩经讨论分析认为:该气体可能含有CO2、O2中的一种或两种,并设计如下实验;
实验①:将气体通入澄清的石灰水中,澄清石灰水变浑浊。
实验②:将带火星的木条伸入该气体中,带火星的木条熄灭,没有复燃。
(2)由上述实验①可知,该气体中一定含有______,写出实验①发生反应化学方程式______;
(3)步骤②的实验现象______(填“能”或“不能”)确定该气体中是否含氧气,理由______。
【答案】(1)反应物中没有氮元素
(2) ①. ②.
(3) ①. 不能 ②. 当该气体是二氧化碳和氧气的混合气体时,若氧气含量(或浓度)低,也不能使带火星的木条复燃
【解析】
小问1详解】
反应物为泡腾片和水,根据质量守恒定律,化学反应前后元素的种类不变,反应物中不含氮元素,生成物中不可能有氮气,故小明认为产生的气体不可能含有。
【小问2详解】
二氧化碳能使澄清石灰水变浑浊,则将气体通入澄清的石灰水中,澄清石灰水变浑浊,则该气体中一定含有;二氧化碳和氢氧化钙反应生成碳酸钙沉淀和水,该反应的化学方程式为。
【小问3详解】
将带火星的木条伸入该气体中,带火星的木条没有复燃,不能确定该气体中是否含氧气,理由是若生成物为氧气和二氧化碳的混合物,当氧气含量(或浓度)过低时,带火星的木条也不能复燃。
三、简答题(本大题共2小题,每个化学方程式2分,其余每空1分,共12分)
26. 豆腐是一种营养丰富又历史悠久的传统美食。随着中外文化的交流,它的制作方法走向世界。请分析图文信息,回答相关问题。
(1)大豆营养丰富,其中富含的营养素是______;
(2)种植大豆过程中,需要施加磷酸二氢钾(KH2PO4),该肥料属于______;
(3)在传统的豆腐制作中,先将浸泡好的黄豆用石磨研磨成汁,再将豆渣和豆浆分离开来,其原理类似实验操作中的______;
(4)古代“煮浆”大多以煤或木柴为燃料进行烧煮,现在常以天然气为燃料。天然气燃烧的化学方程式______;
(5)豆腐一般不与菠菜大量同食,因为豆腐中含有人体所需的______(填“微量”或“常量”)元素钙,会与菠菜中含有的草酸反应生成沉淀,形成结石。
【答案】(1)蛋白质 (2)复合肥
(3)过滤 (4)
(5)常量
【解析】
【小问1详解】
大豆中富含蛋白质,故填:蛋白质;
【小问2详解】
磷酸二氢钾中含有磷元素和钾元素,属于复合肥,故填:复合肥;
【小问3详解】
过滤能将固体和液体分离,则将豆渣和豆浆分离开来,其原理类似过滤,故填:过滤;
【小问4详解】
天然气的主要成分为甲烷,甲烷燃烧生成二氧化碳和水,反应的化学方程式为:,故填:;
【小问5详解】
钙在人体中含量大于,属于常量元素,故填:常量。
27. 砷(As)的化合物可用于半导体领域,如我国“天宫”空间站的核心舱“天和号”就是采用砷化镓薄膜电池来供电。从砷盐净化渣[成分为砷(As)、锌、锡和铅等]分离出锌锡铅废渣的同时制备砷酸钠晶体(Na3AsO4•12H2O)的工艺流程如图。回答下列问题:
【查阅资料】①砷酸钠晶体易溶于水,有毒性;
②“浸出液”呈碱性,其主要成分为Na3AsO4和NaAsO2;
③“焙烧”时的化学方程式为4As+6Na2CO3+5O2=4Na3AsO4+6CO2。
(1)在选择浸Zn的步骤中,为了加快反应速度,使反应更充分,可以采取的措施是______;
(2)用控制变量法探究焙烧温度和焙烧时间对砷的浸出率影响如图,则应选择的最佳焙烧温度和时间分别为______;
(3)“氧化”过程中若使用H2O2作氧化剂,将NaAsO2氧化为Na3AsO4。其中H2O2的加入速度要适中,若太慢则过氧化氢自身会分解,其分解反应的化学方程式为______;
(4)“一系列操作”具体为蒸发浓缩、______、过滤、洗涤、干燥;
(5)若kg的砷盐净化渣(砷元素的质量分数为ω)经上述工艺流程最后制得kgNa3AsO4•12H2O晶体,则砷酸钠晶体的产率为______。(用含有、的式子表示,产率=×100%;As的相对原子质量为75,Na3AsO4•12H2O的相对分子质量是424)。
【答案】(1)粉碎砷盐净化渣(合理即可)
(2)600℃和130min
(3)2H2O2=2H2O+O2↑
(4)降温结晶 (5)×100%
【解析】
【小问1详解】
固体和液体反应,提高反应速率,使反应更充分,可以粉碎固体、搅拌、适当提高温度等,故填:粉碎砷盐净化渣(合理即可);
【小问2详解】
产物是砷酸钠晶体,砷的浸出率越高越好,图中可知,焙烧温度为600℃、时间为130分钟浸出率最高,故填:600℃和130min;
【小问3详解】
过氧化氢会分解生成水和氧气,故填:2H2O2=2H2O+O2↑;
【小问4详解】
砷酸钠晶体带有结晶水,需要用降温结晶的方法获得,蒸发浓缩后形成热的饱和溶液,通过降温使溶质溶解度下降析出,过滤得到晶体,故填:降温结晶;
【小问5详解】
反应过程中砷元素的质量不变,反应前后砷原子的个数不变,可以建立砷盐净化渣中砷原子和砷酸钠晶体中砷原子的关系,为1:1,带入计算理论上砷酸钠晶体的质量,设理论生成砷酸钠晶体的质量为x
砷酸钠晶体的产率=,故填:。
四、实验探究题(本大题共2小题,每个化学方程式2分,其余每空1分,共16分)
28. 下列装置是实验室制取气体的实验装置,回答问题。
(1)写出标有序号①的仪器名称______;
(2)实验室用高锰酸钾制取并收集较纯净的氧气可选择的装置组合是______(在A—E中选)。用此方法制取氧气的实验步骤有:①在试管中加入药品并固定好装置;②把导管移出水面;③点燃酒精灯加热,当气泡连续均匀冒出时开始收集;④熄灭酒精灯;⑤检查装置的气密性。正确操作排序的是______;
A.①⑤③②④ B.⑤①③②④ C.①⑤③④② D.⑤①③④②
(3)实验室常用稀盐酸和______(写名称)反应来制取二氧化碳,其反应的化学方程式是______。若用G装置收集CO2时,发生装置应连接在______(填“a”或“b”)端;
(4)图F是某同学利用塑料瓶和其它用品设计的制取氢气的发生装置(铜丝网盛放固体药品),该设计与B装置比较,除了废物利用的优点外,请另写一个优点______。
【答案】(1)水槽 (2) ①. AE ②. B
(3) ①. 石灰石(或大理石) ②.
③. a
(4)可控制反应的发生与停止
【解析】
【小问1详解】
由图可知,仪器①为水槽;故填:水槽;
【小问2详解】
实验室用高锰酸钾制取氧气,属于固体加热反应,发生装置可选A,氧气不易溶于水,密度比空气大,要收集比较纯净的氧气可用排水法,故填:AE;
用高锰酸钾制取氧气,实验步骤为:组装仪器、检查装置的气密性、在试管中加入药品并固定好装置、点燃酒精灯加热,当气泡连续均匀冒出时开始收集,收集完毕,先将导管移出水面,然后熄灭酒精灯,则顺序为⑤①③②④,故选:B;
【小问3详解】
实验室制取二氧化碳的药品是石灰石(或大理石)与稀盐酸,故填:石灰石或大理石;
石灰石或大理石的主要成分为碳酸钙,碳酸钙与稀盐酸反应生成氯化钙、水和二氧化碳,反应的化学方程式为:,故填:;
若用G装置收集时,二氧化碳的密度比空气大,则发生装置应连接在a端,故填:a;
【小问4详解】
该装置打开止水节,固体和液体接触反应发生,产生的气体能排出;关闭止水节,产生的气体无法排出,导致装置内气压升高,使固体与液体分离,反应停止,则该装置通过打开或关闭止水节,控制固题与液体的接触和分离,从而控制反应的发生与停止,故填:可控制反应的发生与停止。
29. 酸在工业、医药等领域的应用特别广泛,其中最常见的就是盐酸和硫酸。化学兴趣小组对酸的相关性质展开了如下项目式探究:
任务一初识盐酸和硫酸
(1)某瓶酸溶液由于标签被腐蚀(如图1),无法看清药品名称和化学式。根据残留的部分信息可以判断出该酸为______(写出主要成分的化学式)。
任务二探究酸的共性
【实验探究】
【分析与结论】
(2)盐酸、硫酸都能使指示剂变色,本质原因是溶液中都含有______(写出离子符号);
(3)写出铁与稀硫酸反应的化学方程式______;铝和稀硫酸反应为什么刚开始没有气泡产生______。
(4)小组同学根据实验3的现象判断该固体一定是活泼金属。你认为他的说法是否正确?理由是______。
任务三再探盐酸和硫酸
盐酸和硫酸中酸根离子不同,与其它物质反应,也可体现酸的个性。
【查阅资料】
①电导率传感器可通过电脑软件记录溶液中导电情况;②电导率与溶液中离子浓度有关。
【进行实验4】
为探究不同酸的个性,同学进行如下探究:用滴定管分别向Ba(OH)2溶液中匀速滴加稀盐酸和稀硫酸如图2,并绘制出电导率随时间变化的曲线(如图3)。
(5)曲线1中,点M处烧杯中溶液溶质有______(写化学式);
(6)曲线2表示的是向Ba(OH)2溶液中匀速滴加稀硫酸时溶液的导电性的变化情况,恰好完全反应时该反应的微观本质如图4,将图补充完整。
【答案】(1)
(2)
(3) ①. ②. 铝表面有一层致密的氧化铝薄膜
(4)不正确,碳酸盐和酸反应也会产生气泡
(5)、##、
(6)
【解析】
【小问1详解】
根据残留的部分信息中的有刺激性气味、分子量:,可以判断出该酸为:盐酸,盐酸是氯化氢气体的水溶液,其主要成分为氯化氢,化学式为:,故填:;
【小问2详解】
盐酸、硫酸溶液中都含有氢离子,所以盐酸、硫酸都能使指示剂变色;故填:;
【小问3详解】
①铁与稀硫酸反应生成硫酸亚铁和氢气,化学方程式为:,故填:;
②由于铝的化学性质比较活泼,铝常温下能与氧气反应,在其表面形成一层致密的氧化铝薄膜,未打磨的铝和稀硫酸反应先是氧化铝与稀硫酸反应,所以刚开始没有气泡产生。故填:铝表面有一层致密的氧化铝薄膜;
【小问4详解】
碳酸盐、活泼金属等都能与稀盐酸反应产生气体,所以不能通过向某固体滴加足量稀盐酸溶液,产生大量气泡现象判断该固体一定是活泼金属。故填:不正确,碳酸盐和酸反应也会产生气泡;
【小问5详解】
图2中曲线1为氢氧化钡与稀盐酸的反应图像,向氢氧化钡溶液中匀速滴加稀盐酸,氢氧化钡和盐酸反应生成氯化钡和水,在没有开始反应时溶液中离子数目不减少,但是随着稀盐酸的加入和反应生成水,溶液质量增大,溶液的中自由运动的离子浓度减小;当盐酸和氢氧化钡恰好完全反应,溶液的中自由运动的离子浓度最小,当盐酸过量,溶液中的离子数目增加,溶液的中自由运动的离子浓度有所变大;则曲线1点M处盐酸不足,氢氧化钡没有反应完,其中曲线1点M处烧杯中溶液溶质有:氢氧化钡和氯化钡,故填:、或、;
【小问6详解】
曲线2为稀硫酸与氢氧化钡反应的图像,反应后生成硫酸钡沉淀和水,微观图示为,故填:。
五、计算题(本大题共1小题,共6分)
30. 为测定某碳酸钠溶液中溶质的质量分数,取150g碳酸钠溶液,平均分为三份,每份样品均按如图所示进行实验,实验数据如表。
请计算:
(1)实验1生成沉淀的质量为______g;
(2)计算该样品中碳酸钠的质量分数(写出计算过程,计算结果精确至0.1%)。
【答案】(1)2.5 (2)
由表可知,实验2、3中样品的质量相同,实验3中氯化钙溶液的质量大,但是实验2、3生成沉淀的质量相等,说明实验2、3中碳酸钠完全反应,生成沉淀的质量为:45g-40g=5g
解:设该样品中碳酸钠的质量分数为x
x=10.6%
答:该样品中碳酸钠的质量分数为10.6%
【解析】
【小问1详解】
实验1生成沉淀的质量为:42.5g-40g=2.5g;
【小问2详解】
见答案。选项
实验目的
实验操作
A
检验铵态氮肥
加熟石灰研磨,并用湿润的红色石蕊试纸检验
B
鉴别羊毛与棉纤维
灼烧,闻气味
C
分离KCl和二氧化锰固体
溶解、过滤
D
除去NaCl中少量的Na2CO3
加入足量的稀盐酸,充分反应后蒸发
序号
实验操作
实验现象
实验1
用紫色包菜自制了酸碱指示剂,分别滴加至盐酸和硫酸中
溶液都变成红色
实验2
分别将大小相同的金属铝、锌、铁放入等体积等浓度的稀硫酸溶液中
锌、铁均一开始就产生气泡;铝表面开始时并没有气泡产生
实验3
向某固体滴加足量稀盐酸溶液
产生大量气泡
实验1
实验2
实验3
样品质量/g
50
50
50
氯化钙溶液质量/g
10
20
30
烧杯和沉淀的总质量/g
42.5
45
45
2024年广西南宁市三美学校初中学业水平考试全真模拟化学试题(六)(学生版+教师版 ): 这是一份2024年广西南宁市三美学校初中学业水平考试全真模拟化学试题(六)(学生版+教师版 ),文件包含2024年广西南宁市三美学校初中学业水平考试全真模拟化学试题六教师版docx、2024年广西南宁市三美学校初中学业水平考试全真模拟化学试题六学生版docx等2份试卷配套教学资源,其中试卷共36页, 欢迎下载使用。
2024年广西南宁市三美学校初中学业水平考试全真模拟化学试题(四): 这是一份2024年广西南宁市三美学校初中学业水平考试全真模拟化学试题(四),共10页。试卷主要包含了982,8g,2g,25%的碳酸钠溶液,1%),42等内容,欢迎下载使用。
2023年广西南宁市三美学校初中学业水平考试全真模拟化学试题(七): 这是一份2023年广西南宁市三美学校初中学业水平考试全真模拟化学试题(七),共10页。试卷主要包含了下列图示操作正确的是 A,下列物质由分子构成的是 B,掌握化学用语是学好化学的关键等内容,欢迎下载使用。

