资料中包含下列文件,点击文件名可预览资料内容
还剩9页未读,
继续阅读
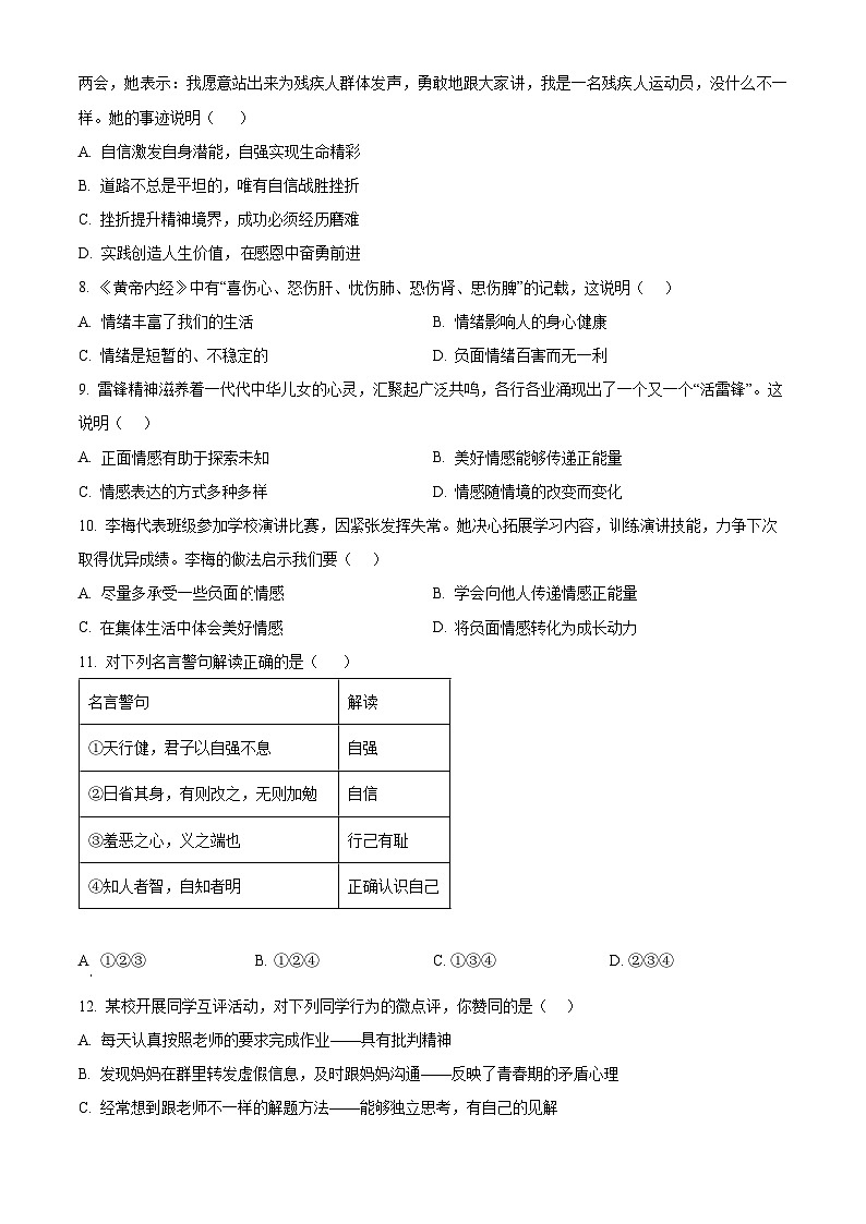
辽宁省阜新市实验中学2023-2024学年七年级下学期期中道德与法治试题(学生版+教师版 )
展开相关试卷
辽宁省阜新市实验中学2023-2024学年八年级下学期期中道德与法治试题(学生版+教师版 ):
这是一份辽宁省阜新市实验中学2023-2024学年八年级下学期期中道德与法治试题(学生版+教师版 ),文件包含辽宁省阜新市实验中学2023-2024学年八年级下学期期中道德与法治试题教师版docx、辽宁省阜新市实验中学2023-2024学年八年级下学期期中道德与法治试题学生版docx等2份试卷配套教学资源,其中试卷共20页, 欢迎下载使用。
辽宁省沈阳市法库县2023-2024学年七年级下学期期中道德与法治试题(学生版+教师版):
这是一份辽宁省沈阳市法库县2023-2024学年七年级下学期期中道德与法治试题(学生版+教师版),文件包含辽宁省沈阳市法库县2023-2024学年七年级下学期期中道德与法治试题教师版docx、辽宁省沈阳市法库县2023-2024学年七年级下学期期中道德与法治试题学生版docx等2份试卷配套教学资源,其中试卷共21页, 欢迎下载使用。
辽宁省阜新市实验中学2023-2024学年七年级下学期5月期中道德与法治试题:
这是一份辽宁省阜新市实验中学2023-2024学年七年级下学期5月期中道德与法治试题,共2页。

