2024荆州中学高一下学期5月月考生物试卷PDF版含答案
展开一、选择题
1-10DCACBACCBA
11-18DBBADBBC
二、非选择题
19.(1)解离→漂洗→染色→制片
(2)③中期时所有的染色体均位于赤道板附近,且形态稳定易于识别
(3)有丝分裂是一个连续分裂的过程,某些细胞所处时期容易混淆染色体行为
(4)应在分生区随机选取若干视野进行统计。A同学很可能特意选择分裂期细胞较多的视野,B同学累加的数据,本质上是一个视野下的数据。
20.(1)对应密码子 提前出现终止密码 插入位点后对应密码子编码的氨基酸种类、序列均发生改变,肽链变长或变短
(2) ①F1产生的4种配子比例相同;配子随机结合;A1和A2基因之间不存在相互作用,独立表达(A1基因只影响花粉育性,不影响株高;A2基因只影响株高,不影响花粉育性)
②测量不同组织细胞(花穗和茎秆)的赤霉素含量及A1、A2基因表达量(mRNA,赤霉素合成关键酶)
(2)(3)(4)(5)
21. (1)伴X染色体显性遗传、伴Y染色体遗传 3/8
(2)不能 无论正常眼是显性还是隐性,子代雌雄果蝇中正常眼与无眼的比例均为1:1
(3)Ⅱ-2(或:Ⅱ-1;或:Ⅱ-4)与Ⅱ-3果蝇杂交,观察子代表型
①若子代全为正常眼果蝇,则为常染色体显性遗传;
②若子代出现无眼雌果蝇,则为常染色体隐性遗传;
③若子代无眼果蝇全为雄性,则为伴X染色体隐性遗传
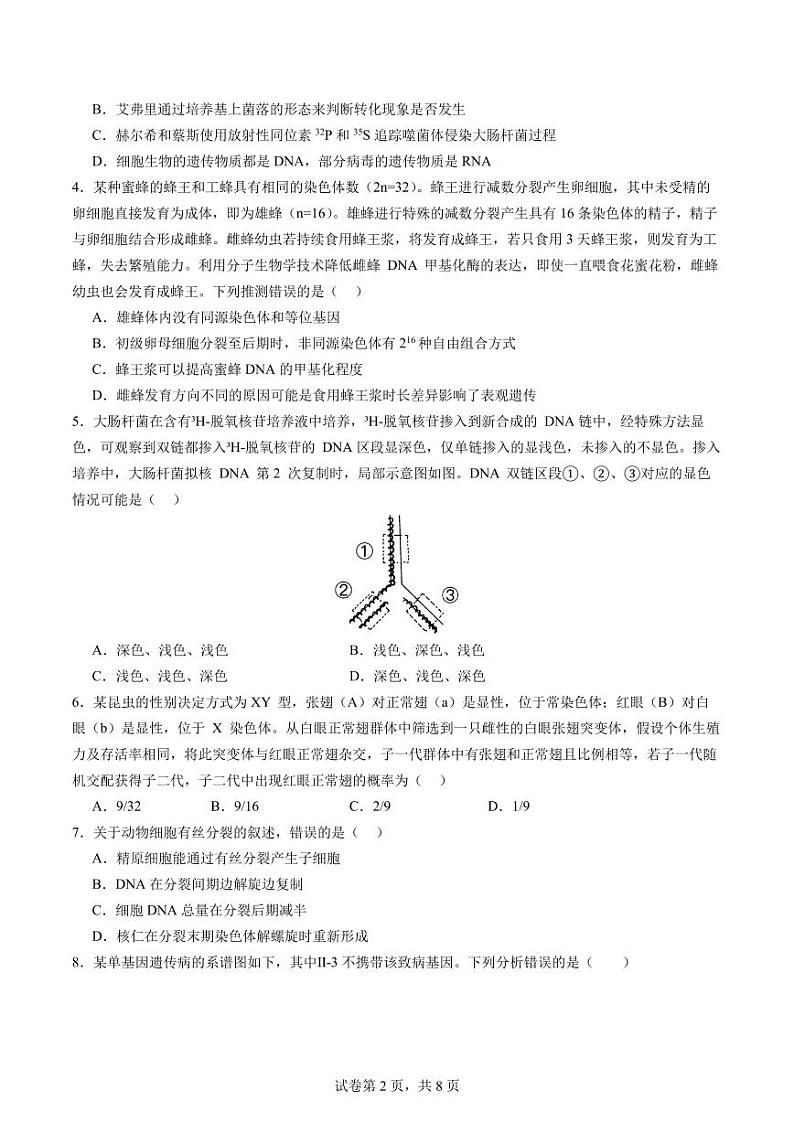
22.(1)22四种游离的脱氧核苷酸磷酸二酯键
(2)①和②(3)左侧
(4)DNA双螺旋结构为DNA复制提供精确的模板,DNA长时间以单链形式存在,结构的稳定会降低。解旋酶降低自身解旋活性,使DNA聚合酶快速靠近,减少DNA呈单链时长。
(5)正常基因(6)TC
(7)[605T/C];[731T/C]或者[605C/T];[731C/T]
2024荆州中学高一上学期10月月考试题生物含答案: 这是一份2024荆州中学高一上学期10月月考试题生物含答案,共10页。试卷主要包含了单选题等内容,欢迎下载使用。
2024荆州中学高三上学期10月半月考生物试题PDF版含答案(可编辑): 这是一份2024荆州中学高三上学期10月半月考生物试题PDF版含答案(可编辑),共6页。
2024荆州中学高三上学期10月半月考生物试题PDF版含答案(可编辑): 这是一份2024荆州中学高三上学期10月半月考生物试题PDF版含答案(可编辑),共11页。

