江苏省无锡市江阴市南菁高级中学2023-2024学年高二下学期5月月考生物试题(学生版+教师版)
展开一、单项选择题:本部分包括14题,每题2分,共计28分。每题只有一个选项最符合题意。
1. 下列关于泡菜制作的叙述,错误的是( )
A. 泡菜坛中注入泡菜液的量不能浸没原料
B. 泡菜的制作过程主要是由乳酸菌参与发酵
C. 在泡菜液中加入适量的糖会使发酵效果更好
D. 腌制泡菜时如果加入一些陈泡菜汁,可以缩短腌制时间
2. 苏轼的《超然台记》中提到“撷园蔬,取池鱼,酿秫(谷物)酒,瀹(煮)脱粟而食之,曰:‘乐哉游乎!’”下列有关利用秫酿造酒的叙述,正确的是( )
A. 秫酿造酒前要对酿酒器具和秫进行严格灭菌处理
B. 秫酿造酒的酿酒酵母的最适生长温度约为30~35℃
C. 秫酿造酒后期密封不严会促进醋酸菌发酵产生醋酸
D. 秫酿造酒过程中全程要制造无氧环境,以利于酒精发酵
3. 为解决中药藿香种质退化、易感染病虫害等问题,研究者对组织培养不同阶段的藿香进行辐射处理,以期获得性状优良的突变株。
据图分析,相关叙述正确的是 ( )
A. ①②应持续照光以促进光合色素的合成
B. ③④过程细胞表达基因种类和水平相同
C. 培养材料在射线的作用下发生定向突变
D. 筛选出的优良突变株可再进行快速繁殖
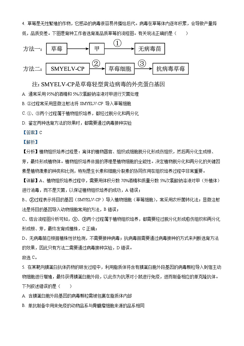
4. 草莓是无性繁殖的作物,它感染的病毒很容易传播给后代。病毒在草莓体内逐年积累,会导致产量降低,品质变差。下图是育种工作者选育高品质草莓的流程图。有关说法正确的是( )
A. 通常采用95%的酒精和5%次氯酸钠溶液对甲进行灭菌处理
B. ②过程常采用显微注射法将SMYELV-CP导入草莓细胞
C. ①、③两个过程属于植物组织培养,都经过脱分化和再分化
D. 鉴定两种选育方法的效果时,都需要通过病毒接种实验
5. 在某靶向膜蛋白抗体药物的研发过程中,利用脂质体将含有膜蛋白胞外段基因的病毒颗粒导入到宿主动物细胞进行增殖,最终获得膜蛋白胞外段,以此作为抗原对小鼠进行免疫,进而制备相应的单克隆抗体。下列叙述错误的是( )
A. 含膜蛋白胞外段基因的病毒颗粒需被包裹在脂质体内部
B. 单抗制备中用来免疫的动物品系与骨髓瘤细胞来源的品系相同
C. 杂交瘤细胞接种到小鼠腹腔可大规模生产单克隆抗体
D. 将抗膜蛋白单克隆抗体与药物偶联,可以用来靶向治疗某些疾病
6. 2017年,我国科学家培育出轰动世界的体细胞克隆猴“中中”和“华华”,培育流程如图。下列叙述错误的( )
A. 过程①是将成纤维细胞注入去核的卵母细胞
B. 过程②通常需在液体培养基中加入血清等天然成分
C 图中过程需用到体外受精、体外胚胎培养、胚胎移植等技术
D. 克隆猴比鼠更适合用作研究人类疾病和进行药物实验的模型动物
7. 下列关于诱导多能干细胞(iPS细胞)与胚胎干细胞(ES细胞)的叙述,正确的是( )
A. 可通过细胞形态区分iPS细胞与ES细胞
B. 高度分化的组织细胞可诱导形成iPS细胞与ES细胞
C. iPS细胞与ES细胞都具有分化成多种组织细胞的能力
D. iPS细胞与ES细胞的获取和利用均涉及伦理问题
8. 当前生物技术发展非常迅猛,下列有关生物技术的叙述错误的是( )
A. 对囊胚进行胚胎分割时,必须对整个胚胎进行均等分割
B. 胚胎工程繁育良种时,供体和受体需进行同期发情处理
C. 我国坚决反对克隆人,不允许进行任何生殖性克隆实验
D. 消除生物武器威胁、防止生物武器扩散是生物安全防控的重要方面
9. 下图为畜牧业生产中根据需要控制哺乳动物性别的技术流程,下列有关叙述正确的是( )
A. 试管牛的培育运用了动物体细胞核移植技术
B. 过程①指的是体外受精技术和胚胎培养技术
C. 获能精子和MⅡ期的卵母细胞具备受精能力
D. 接受胚胎移植的受体需要做免疫抑制剂处理
10. Transwell实验可模拟肿瘤细胞侵袭过程。取用无血清培养液制成的细胞悬液加入上室中,下室为有血清培养液,上下层培养液以一层具有一定孔径的聚碳酸酯膜(膜上铺有基质胶)分隔开,放入培养箱中培养,通过计数下室的细胞量即可反映细胞的侵袭能力。下列说法错误的是( )
A. 进入下室的肿瘤细胞数量越多,说明肿瘤细胞的分裂能力越强
B. 需将培养皿置于含适宜浓度CO2的培养箱中,以刺激细胞呼吸
C. 肿瘤细胞可分泌水解酶将基质胶中的成分分解后进入下室
D. 血清培养液中含有某些因子促使肿瘤细胞向下室移动
11. 下图是小鼠孤雌单倍体胚胎干细胞系获得过程,相关叙述错误的是( )
A. “早期胚胎”最可能是囊胚,其中的内细胞团细胞具有全能性
B. 卵母细胞只有在受精后才能完成减数分裂,因此不能直接用卵母细胞培养
C. 过程①中,精子需要用ATP培养,卵母细胞应处于MⅡ期
D. 过程②中,经历了有丝分裂和分化,不同阶段表达的基因存在差异
12. 研究人员利用蛋白质工程将细菌纤维素酶的第137、179、194位相应氨基酸替换为赖氨酸后,纤维素酶热稳定性得到了提高。下列叙述错误的是( )
A. 改造纤维素酶也需要构建基因表达载体
B. 对纤维素酶的改造是通过直接改造mRNA实现的
C. 经改造后的纤维素酶热稳定性提高这一性状可遗传
D. 蛋白质工程可以改造现有蛋白质或者制造新的蛋白质
13. 下列关于DNA相关实验的叙述,错误的是( )
A. 利用DNA在酒精中溶解度较大的特性提取DNA
B. 粗提取的DNA中可能含有蛋白质、脂质等杂质
C. 用二苯胺试剂鉴定DNA时,沸水浴加热后呈蓝色
D PCR产物一般可用琼脂糖凝胶电泳来鉴定
14. 某研究小组利用PCR技术扩增目的基因,并对扩增产物进行电泳,没有出现目的基因的扩增带,下列原因不可能的是( )
A. 变性温度设置太低
B. 两种引物浓度不等
C. 使用的Taq酶失活
D. 退火温度设置太高
二、多项选择题:本部分包括4题,每题3分,共计12分。每题有不止一个选项符合题意。每题全选对者得3分,选对但不全的得1分,错选或不答的得0分。
15. 植物组织培养、单克隆抗体的制备、微生物培养过程都需要进行的是( )
A. 制备细胞悬液B. 培养基灭菌
C. 严格无菌操作D. 抗原抗体检测
16. 与传统发酵技术相比,发酵工程的产品和种类更加丰富,产量和质量明显提高。下列叙述正确的有( )
A. 发酵工程的产品主要包括微生物的代谢物、酶及菌体本身
B. 发酵条件的变化会影响微生物的生长、繁殖和代谢途径等
C. 通过发酵工程可以从微生物细胞中大量提取单细胞蛋白
D. 是否利用微生物进行发酵是发酵工程与传统发酵技术的最大区别
17. 为构建转玉米蔗糖转运蛋白基因(ZmERD6)的工程菌,科研人员提取玉米细胞mRNA,获得cDNA后导入到酵母突变株SUSY7,然后利用选择培养基筛选、鉴定,最终获得目的菌。下列叙述正确的有( )
A. 应选取含蔗糖转运蛋白的组织提取RNA
B. RNA形成cDNA的最适温度条件为94℃
C. 选择培养基应以蔗糖为唯一碳源
D. 酵母突变株SUSY7不能利用细胞外的蔗糖
18. 下图为某种哺乳动物精子的顶体反应及受精示意图,有关说法正确的有( )
A. 不同动物排出的卵子均发育到MII中期
B. 精子头部释放的酶有利于精子接触到卵细胞膜
C. 精子入卵后卵细胞膜发生反应阻止多精入卵
D. 图中受精过程结束后共产生三个第二极体
三、非选择题:本部分包括5题,共计60分
19. 葡萄酒主要由酿酒酵母等微生物发酵酿制而成,酿酒酵母细胞结构如下图1。葡萄酒的工业化生产流程如下图2所示,其中发酵是最为关键的步骤。
(1)酒精发酵温度一般为____________℃,酒精发酵阶段,酵母菌的无氧呼吸场所是[_______]____________。
(2)实验室通常用_____________法进行酵母菌的分离、纯化培养并计数。用_____________法对培养基进行灭菌,待灭菌后的培养基冷却至______________再倒平板,且凝固后将平板______________。为检测培养基灭菌效果应将_____________。
(3)EC是酿酒过程中产生的一种不利于人体健康的物质,主要由尿素与乙醇反应形成。若葡萄酒中EC超标,请尝试给出利用微生物技术降低EC含量的简要思路:____________。
(4)葡萄酒的品质与酒中的酸糖平衡和香气有关。研究发现在发酵酿酒过程中加入甘露糖蛋白可改善酒的品质,为探究甘露糖蛋白的最佳添加时期和添加量,研究者展开相关研究:对酒样进行不同处理,分为5个小组,CK组、BF0.1组、BF0.3组、AF0.1组、AF0.3组,处理后测定果糖、葡萄糖、酒石酸、苹果酸、酯类、醇类的含量。最后结果如下表:
根据表中数据分析,为减少酸涩感,应在____________(填时期)添加甘露糖蛋白,添加量为_____________。为增加香气的浓郁度,应在_____________(填时期)添加甘露糖蛋白,添加量为_____________。
20. 同源重组技术结合tetr-sacB双重选择系统可对基因进行敲除与回补,研究基因功能。下图是科研人员利用该方法对大肠杆菌tacZ基因进行敲除与回补的相关过程,其中tetr是四环素抗性基因,sacB基因(2071bp)是蔗糖致死基因,LacZ基因表达产物能将无色化合物X-gal水解成蓝色化合物。请回答下列问题:
(1)过程①PCR除需要加入Taq酶、dNTP、缓冲液、Mg2+外,还需加入______,所加dNTP的作用有______。
(2)为保证sacB基因和质粒2定向连接,设计引物P1、P2时,需在引物5'端添加限制酶_____的识别序列;过程②需要限制酶和________酶。
(3)过程③中,需先用Ca2+处理大肠杆菌,使其成为_______细胞。筛选导入质粒3的大肠杆菌时需在培养基中添加________。
(4)下图是对质粒3转化菌落进行PCR验证时的产物电泳结果,泳道4、5、7对应的菌株可能转化成功,判断的理由是______。过程⑤PCR中设计引物P3、P4时,需在引物5′端分别添加_______基因两端的同源序列。
(5)过程⑦中,在含有四环素和_____的培养基中出现了白色菌落,即为筛选出的敲除LacZ基因菌株。过程⑧通过同源重组技术结合tetr-sacB双重选择系统可对LacZ基因进行回补,筛选LacZ基因回补菌株时应在培养基中添加_____。
21. HIN1甲流病毒(RNA病毒)主要通过飞沫传播,也可以通过接触污染物体或空气传播,能够迅速适应环境和宿主的变化,进而形成新的病毒株。及时诊断并对病毒进行测序,有利于有效防控疾病的流行。
(1)原则上感染过H1N1甲流病毒人仍会感染,但症状会比首次感染更轻的原因是____________。
(2)核酸检测时,采集的咽拭子需要放入含有红色保存液的采样管中保存以防止核酸被分解。核酸保存液中的缓冲物质能维持______________相对稳定;保存液中所含的胍盐是一种常用的蛋白质变性剂,它可以____________,从而暴露待测的核酸,并抑制环境中无处不在的______________酶活性;保存液中还含有一种酸碱指示剂酚红,其作用是监控保存液酸碱度是否改变导致样品_____________。
(3)判断患者体内甲流毒株是否出现了变异,需先将病毒核酸逆转录成cDNA,并对其进行测序。双脱氧法是测序的方法之一,该方法需要使用脱氧核苷三磷酸(dNTP)和双脱氧核苷三磷酸(ddNTP,如下图1)。
①dNTP和ddNTP中Y处的基团分别是____________,参与DNA合成时,图示_____________之间的磷酐键会断裂。ddNTP会使子链停止延伸的原因是____________。
②用图2中的引物分别在4支试管中对该cDNA进行PCR扩增,在每支试管中加入4种dNTP和1种ddNTP,因ddNTP与dNTP竞争核苷酸链延长位点,DNA链将会分别在A、C、G及T位置终止延伸,从而形成____________。对扩增产物进行电泳,结果如图2(图中箭头代表电泳方向),则该cDNA的未知序列应为5′_____________3′。
22. 自生固氮菌是土壤中能独立固定空气中N2的细菌,将玉米种子用自生固氮菌拌种后播种,可显著提高玉米产量并降低化肥的使用量。科研人员进行了土壤中自生固氮菌的分离和固氮能力的鉴定,部分实验流程如下图。请回答下列问题:
(1)步骤①土样应取自当地______(选填“表层”或“深层”)土壤;步骤②需充分振荡20min,主要目的是______。
(2)下表为两种培养基的配方,步骤④应选其中的______培养基,按用途来划分,此培养基为_____培养基。进行纯化培养时,需同时进行未接种培养基的培养,目的是______。
(3)步骤④所用的接种工具是________,其灭菌方法为________。
(4)若在步骤④对应的平板上统计的菌落数平均值为56个,则每克土壤含菌体_______个,运用这种方法统计的结果往往较实际值______,可能原因是______。
(5)自生固氮菌较共生固氮菌(如根瘤菌)在生产中的应用范围更广,原因是______。
23. 为降低乳腺癌治疗药物对人体的副作用,科研人员尝试在单克隆抗体技术的基础上,构建抗体—药物偶联物(ADC),过程如下图1所示。请回答下列问题:
(1)图1中小鼠注射的特定抗原应取自______细胞,对小鼠进行免疫处理后应从该小鼠的______中获取B淋巴细胞。
(2)步骤①表示______过程,特有的方法是______。
(3)在步骤②的选择培养基上______的细胞会死亡,经过步骤③克隆化培养和______才能筛选得到符合要求的杂交瘤细胞,该杂交瘤细胞的特点为______。
(4)步骤④是将获得的a______和b______这两个部分,通过接头结合在一起,从而获得ADC。
(5)研究发现,ADC在患者体内的作用如下图2所示。
①ADC进入乳腺癌细胞后,细胞中的溶酶体可将其水解,释放出的药物作用于细胞核,最终可导致该细胞______。
②相比普通抗癌药物,生物靶向治疗癌症的明显优点有______。物质
组号
糖、酸物质(g/I)
香气有关物质(μg/I)
果糖
葡萄糖
酒石酸
苹果酸
酯类
醇类
CK(不加甘露糖蛋白)
3.421
1.408
1.228
3.332
254280
10454.26
BF0.1(发酵前加入0.1g/L甘露糖蛋白)
3.535
1.500
1.304
3.439
1638.00
9575.66
BF0.3(发酵前加入0.3g/L甘露糖蛋白)
5.115
2.564
1.227
3.916
2075.06
11552.89
AF0.1(发酵后加入0.1g/L甘露糖蛋白)
2.821
1.438
1.084
3.107
4575.92
13144.04
AF0.3(发酵后加入0.3g/L甘露糖蛋白)
2.714
2.110
1.125
3.185
4662.65
14046.68
培养基类型
组成成分
Ashby培养基
甘露醇(C6H14O6)、KH2PO4、MgSO4·7H2O、NaCl、K2SO4、CaCO3、琼脂、蒸馏水
LB培养基
蛋白胨、酵母提取物、NaCl、琼脂、蒸馏水
江苏省无锡市江阴市南菁高级中学2023-2024学年高一下学期5月月考生物试题: 这是一份江苏省无锡市江阴市南菁高级中学2023-2024学年高一下学期5月月考生物试题,共9页。
江苏省无锡市江阴南菁高中2023-2024学年高一下学期期中考试生物试卷: 这是一份江苏省无锡市江阴南菁高中2023-2024学年高一下学期期中考试生物试卷,共10页。试卷主要包含了单项选择题,多项选择题,非选择题等内容,欢迎下载使用。
江苏省南菁高级中学、常州市第一中学2023-2024学年高二下学期3月月考生物试卷(Word版含解析): 这是一份江苏省南菁高级中学、常州市第一中学2023-2024学年高二下学期3月月考生物试卷(Word版含解析),共42页。试卷主要包含了单项选择题,多项选择题,非选择题等内容,欢迎下载使用。

