四川省绵阳市涪城区南山中学2023-2024年高三下学期高考仿真生物试题(学生版+教师版)
展开
这是一份四川省绵阳市涪城区南山中学2023-2024年高三下学期高考仿真生物试题(学生版+教师版),文件包含四川省绵阳市涪城区南山中学2023-2024年高三下学期高考仿真生物试题教师版docx、四川省绵阳市涪城区南山中学2023-2024年高三下学期高考仿真生物试题学生版docx等2份试卷配套教学资源,其中试卷共14页, 欢迎下载使用。
一、选择题:本题共6个小题,每小题6分,共36分。在每小题给出的四个选项中,只有一项是符合题目要求的。
1. 细胞具有的一定结构必然有其对应的功能,而一定功能需要对应的结构来完成。下列叙述不符合“结构与功能观”生物学观点的是( )
A. 支原体细胞的体积小,与周围环境进行物质交换的效率高
B. 突触前神经元内有突触小泡,有利于神经递质储存和释放
C. 代谢旺盛的细胞内,线粒体的数量多,ATP的合成和分解快
D. 高尔基体膜与细胞膜直接相连,有利于分泌蛋白的运输和分泌
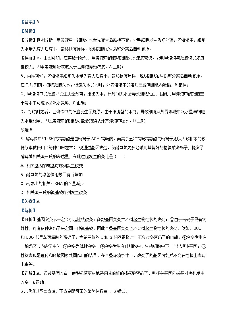
2. 某同学将若干生理状态相似的某种植物细胞均分为两组,分别置于溶质相同但浓度不同的溶液甲、乙中,测定的细胞失水量随时间的变化曲线如图所示。
下列说法错误的是( )
A. 根据实验结果可知,甲溶液原始浓度大于乙溶液原始浓度
B. T1时刻,乙溶液中的细胞开始从外界溶液中吸收溶质分子
C. T2时刻,将甲溶液中细胞置于清水中,细胞可能不会吸水复原
D. T2时刻之后,乙溶液中的细胞可能会继续从外界溶液中吸水
3. 酵母菌中约48%精氨酸是由密码子AGA编码的,而其余五种编码精氨酸的密码子则以大致相等的较低频率被使用(每种10%左右)。现通过基因改造,使酵母菌更多地采用其偏好的精氨酸密码子,提高了酵母菌相关蛋白质的表达量,在此过程发生的变化是( )
A. 相关基因的碱基对序列发生改变
B. 酵母菌的染色体组数目有所增加
C. 转录出的相关mRNA的含量减少
D. 相关蛋白质的氨基酸序列发生改变
4. 我国晋代《南方草木状》记载了有人出售以草席包着的黄猄蚁巢穴,买者以黄猄蚁来防治柑橘害虫的故事,是世界上“以虫治虫”的最早记载。下列叙述正确的是( )
A. 黄猄蚁种群的数量特征包括种群密度、丰富度等
B. 黄猄蚁与柑橘害虫之间的种间关系为寄生或竞争
C. 黄猄蚁的引入可以降低了柑橘害虫的环境容纳量
D. 黄猄蚁防治柑橘害虫的结果必然是柑橘害虫灭绝
5. 赤霉酸和氯吡脲均是植物激素类似物,两者联合使用可以作为优秀的膨果配方。下列叙述错误的是( )
A. 施用该配方药剂时要注意施用的最佳时期、浓度、施用部位、次数等
B. 对于不同的物种如黄瓜、葡萄、草莓等施用的膨果配方浓度可能不同
C. 要研究赤霉酸和氯吡脲是否具有联合增效作用至少需要设置2组实验
D. 要得到最佳的配方施用浓度需要进行预实验以减少人力和财力的浪费
6. 现有一种位于X染色体上的单基因遗传病,在某家族中父亲与女儿均患病、母亲与儿子正常。下列关于该病的叙述中,不正确的是( )
A. 若该病为显性遗传,则女儿的致病基因只能来自于父亲
B. 若该病为隐性遗传,女儿与一正常男性结婚建议生女孩
C. 若该病为隐性遗传,父母再生一个患病男孩的概率为1/2
D. 该病无论显、隐性遗传,该患病家族中四人基因型都不相同
二、非选择题:共54分。
7. 蓝藻含有叶绿素和藻蓝素,能够进行光合作用。蓝藻通过CO2浓缩机制(如下图)来适应CO2浓度较低的水体环境,图中的羧化体具有蛋白质外壳,可限制气体扩散。蓝藻光合作用的其它过程与多数高等植物类似。回答下列问题:
(1)如要提取蓝藻细胞内的光合色素,依据的原理是光合色素可以溶解在_____________等有机溶剂中。叶绿素主要吸收_________________,而藻蓝素主要吸收黄橙光,藻蓝素的存在扩大了光合色素的吸收光谱。
(2)CO2进入蓝藻细胞被利用的过程中,涉及到的跨膜运输方式有_____________________,羧化体存在的意义是_____________________________。
(3)当夏季白天由阴天转晴后,蓝藻细胞内的C3的含量短时间内会降低,原因是___________________。
8. 图甲是甲状腺激素分泌的调节过程,其中交感神经兴奋可促进甲状腺激素的分泌。请回答下列问题:
(1)据图甲可知,直接影响甲状腺激素分泌的信号分子有________。甲状腺激素含量较低时,对下丘脑的作用表现为________。
A.促进作用增强 B.促进作用减弱
C.抑制作用增强 D.抑制作用减弱
(2)在内外环境急剧变化时,图甲中过程________(填序号)的存在确保机体在应急状态下所需激素的水平,原因是_______________________。
(3)某患病小鼠由下丘脑及甲状腺功能正常,但垂体功能亢进,导致甲状腺激素水平长期偏高。检测并比较该患病小鼠与健康小鼠血液中TRH和TSH的含量,结果最可能为________________。
9. 绿水青山就是金山银山,良好的环境能为经济社会发展创造更好的机遇。某林区曾经遭受火灾,造成部分天然林死亡,为了尽快恢复植被,当地采取人工营造的方式培育了人工林。若干年后,某研究小组分别调查了该地天然林和人工林中植物的种类和数量,结果如下图。回答下列问题。
(1)由图可知,天然林和人工林中丰富度较小的是_______,判断依据是____________。
(2)天然林和人工林中,垂直结构更为复杂的是_______,垂直结构复杂更有利于_________。(答出1点即可)
(3)发生在人工林的群落演替类型属于________演替。人工林容易发生虫害,试从生态系统稳定性的角度,提出人工林虫害防控的措施________(答出1点即可)。
10. 水稻(2N=12)为二倍体雌雄同株植物。株高是影响水稻产量的重要因素之一,株高适当降低尤其是半矮化可以大幅增强水稻抗倒伏能力从而提高产量。研究人员利用甲基磺酸乙酯(EMS)对水稻进行处理,得到由一对隐性基因控制的半矮化突变体甲。
(1)获得该突变体采用的育种方式为____________,该育种方法的优点是_______________。
(2)研究人员获得另一种半矮化突变体乙,同样由隐性基因控制。现欲通过杂交实验进行判断(不考虑基因突变、染色体变异和互换):
1.甲、乙的突变基因是否为同一对等位基因?
2.甲、乙的突变基因如果是非等位基因,这两对基因是否位于同源染色体上?
实验思路:_________________。
预测结果:
①若_____________________,则甲、乙突变基因是同一对基因;
②若____________________,则甲、乙突变基因位于同源染色体上;
③若_____________________,则甲、乙突变基因位于非同源染色体上。
【生物——选修1:生物技术实践】(15分)
11. 微生物的生长、繁殖离不开C、H、O、N、P等元素。在农田土壤中,磷易于与Ca2+、Fe3+、Fe2+等结合,结合物(如磷酸三钙等)不溶于水,难以被植物等吸收利用。为了挖掘土壤中潜在的磷库资源,减少化肥使用,寻找具有溶磷功能(将不溶性磷转化为可溶性磷)的微生物便成了发展绿色农业的重要任务。
某研究小组按如下配方制备了分离培养基,用以筛选从某植物根系附近取样的土壤样品中的溶磷菌。
分离培养基配方:葡萄糖10g、硫酸铵0.5g、硫酸镁0.3g、氯化钠0.3g、氯化钾0.2g、硫酸铁0.03g、硫酸锰0.03g、磷酸三钙5g、琼脂15g、蒸馏水定容至1000mL。
(1)在该分离培养基中,为微生物提供氮源和碳源的物质分别是________。
(2)该培养基中__________(填“能”或“不能”)有效筛选出溶磷菌,原因________________。
(3)用选择培养基筛选分离目菌,并对其进行计数,常用的接种方法是______________。接种操作应在________附近进行,以避免周围环境中微生物的对培养基的污染。为确保实验效果,本实验还应同时设置两种对照实验,分别是:______________________。
(4)黑曲霉是一种溶磷菌,可通过释放有机酸将磷矿石溶解,在菌落周围形成溶磷圈。现将黑曲霉接种到平板A(含磷酸钙)和平板B(含磷酸锌)上,培养一段时间后,可通过比较_____________的比值大小来判断黑曲霉对磷酸钙、磷酸锌这两种磷矿石的溶磷效果。
相关试卷
这是一份四川省绵阳市涪城区东辰中学2024年高考模拟考试(一模)生物试题,共15页。试卷主要包含了选择题,非选择题等内容,欢迎下载使用。
这是一份四川省绵阳市涪城区四川省绵阳中学2023-2024学年高二下学期5月期中生物试题,共5页。
这是一份四川省绵阳市涪城区东辰中学2024年高考模拟考试(一模)生物试题,共7页。

