资料中包含下列文件,点击文件名可预览资料内容
还剩5页未读,
继续阅读
所属成套资源:【突破大题】冲刺2024年高考政治大题集训(新高考专用)
成套系列资料,整套一键下载
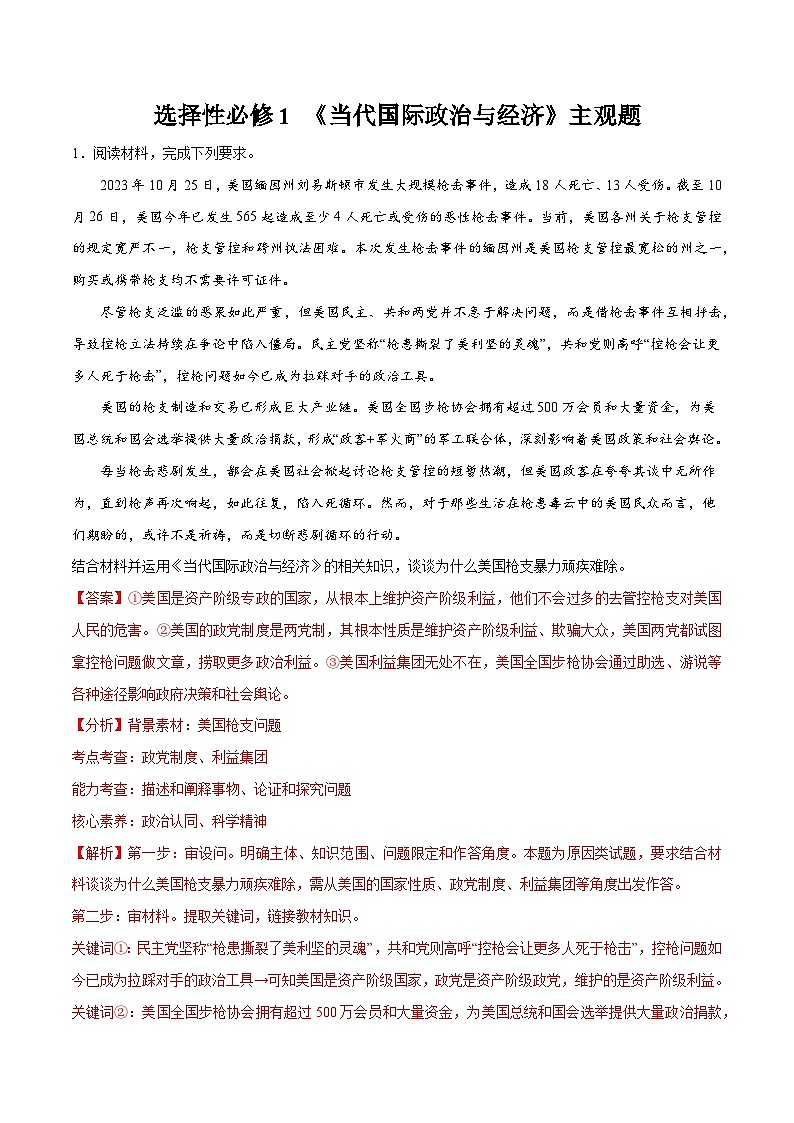
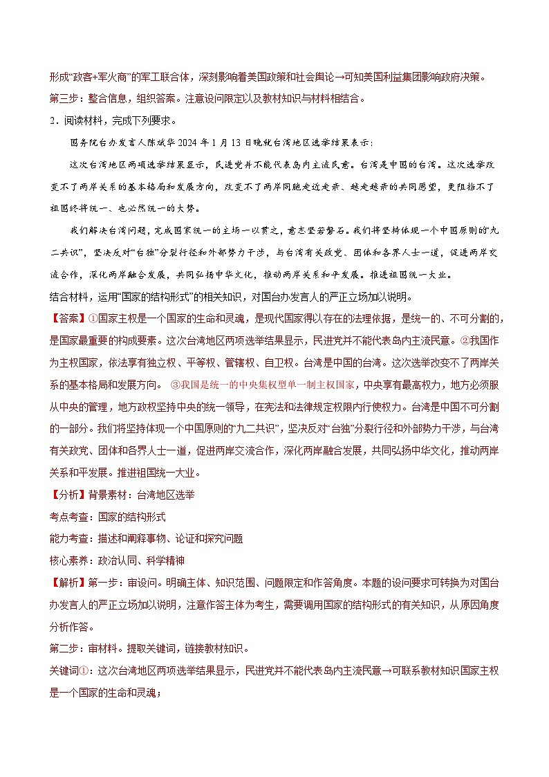
选择性必修1 《当代国际政治与经济》主观题-【突破大题】冲刺2024年高考政治大题集训(新高考专用)
展开
这是一份选择性必修1 《当代国际政治与经济》主观题-【突破大题】冲刺2024年高考政治大题集训(新高考专用),文件包含选择性必修1《当代国际政治与经济》主观题原卷版docx、选择性必修1《当代国际政治与经济》主观题解析版docx、选择性必修1《当代国际政治与经济》主观题答案版docx等3份试卷配套教学资源,其中试卷共44页, 欢迎下载使用。
相关试卷
选择性必修3 《逻辑与思维》主观题-【突破大题】冲刺2024年高考政治大题集训(新高考专用):
这是一份选择性必修3 《逻辑与思维》主观题-【突破大题】冲刺2024年高考政治大题集训(新高考专用),文件包含选择性必修3《逻辑与思维》主观题原卷版docx、选择性必修3《逻辑与思维》主观题答案版docx、选择性必修3《逻辑与思维》主观题解析版docx等3份试卷配套教学资源,其中试卷共58页, 欢迎下载使用。
选择性必修2 《法律与生活》主观题-【突破大题】冲刺2024年高考政治大题集训(新高考专用):
这是一份选择性必修2 《法律与生活》主观题-【突破大题】冲刺2024年高考政治大题集训(新高考专用),文件包含选择性必修2《法律与生活》主观题原卷版docx、选择性必修2《法律与生活》主观题解析版docx、选择性必修2《法律与生活》主观题答案版docx等3份试卷配套教学资源,其中试卷共48页, 欢迎下载使用。
必修4 《哲学与文化》主观题-【突破大题】冲刺2024年高考政治大题集训(新高考专用):
这是一份必修4 《哲学与文化》主观题-【突破大题】冲刺2024年高考政治大题集训(新高考专用),文件包含必修4《哲学与文化》主观题原卷版docx、必修4《哲学与文化》主观题解析版docx、必修4《哲学与文化》主观题答案版docx等3份试卷配套教学资源,其中试卷共51页, 欢迎下载使用。

