2024届安徽省合肥市一六八中学等学校高三最后一卷三模地理试题(学生版+教师版)
展开本试题卷共8页,19题。全卷满分100分,考试用时75分钟。
注意事项:
1.答题前,先将自己的姓名、准考证号等填写在答题卡上,并将准考证号条形码粘贴在答题卡上的指定位置。
2.选择题的作答:选出每小题答案后,用2B铅笔把答题卡上对应题目的答案标号涂黑。写在试题卷、草稿纸和答题卡上的非答题区域均无效。
3.非选择题的作答:用签字笔直接写在答题卡上对应的答题区域内。写在试题卷、草稿纸和答题卡上的非答题区域均无效。
4.考试结束后,请将本试题卷和答题卡一并上交。
一、选择题:本题共16小题,每小题3分,共48分。在每个小题给出的四个选项中,只有一项是符合题目要求的。
低空经济是以各种有人驾驶和无人驾驶航空器的各类低空飞行活动为牵引,辐射带动相关领域融合发展的综合性经济形态。2023年安徽推动建设合肥骆岗低空融合飞行试验区,完成亿航EH216-S无人驾驶载人航空器全球商业首飞演示,开展eVTOL(电动垂直起降飞行器)、物流配送、巡检等飞行示范。截至目前,合肥集聚了低空经济企业100余家,初步形成集研发、制造、销售、运营、服务于一体的产业集群。据此完成下面小题。
1. 与传统的公路运输相比,无人驾驶载人航空器( )
A. 受天气影响小B. 受地形影响小C. 运输费用更低D. 无需人类操控
2. 低空经济相关企业选择落户合肥,主要看中合肥( )
A. 产业基础雄厚B. 运输需求量大C. 对外交通便利D. 基础设施完善
3. 为了让“低空经济”真正融入市民生活,当前合肥市需要( )
①加强科技研发②延长低空产业链③提升消费体验④丰富应用场景⑤发展省际航线
A. ①②③B. ①③④C. ②③④D. ③④⑤
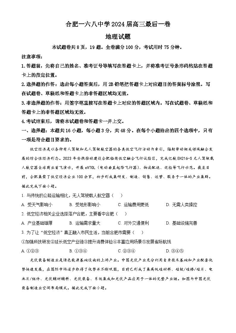
光伏装备制造业是绿色能源基础设施的上游产业。中国光伏产业充分利用自身技术基础和产业配套优势快速发展,在国际市场逐步取得了优势并不断巩固,目前已形成了集高纯硅材料、硅锭/硅棒/硅片、电池片/组件、光伏辅材辅料、光伏装备、系统集成和光伏产品应用于一体的完整产业链。如图为中国光伏装备制造业空间布局模式。据此完成下面小题。
4. 模式1空间布局在发展初期,主要集中在东部地区,其分布因素可能是( )
①市场体系完善②硅原料资源丰富③技术优势强④制造业基础好
A. ①②③B. ①③④C. ②③④D. ①②④
5 根据材料,推测模式1属于哪种空间布局( )
A. 市场—成本导向型B. 政策—资源导向型C. 交通—成本导向型D. 技术—资源导向型
6. 随着国内外市场竞争环境的变化,我国光伏装备制造业应( )
A. 增强产业合作,发挥产业集群效应B. 扩大资源进口,降低企业生产成本
C. 打造民族品牌,拒绝外来资本进入D. 加强产业布局,替代传统电力产业
曹娥江系钱塘江第二大支流。曹娥江流域雨量充沛,植被覆盖率高。在天然状态下曹娥江下游河床受径流与潮流共同影响。2000年在该河河口建成大型水闸。如图为曹娥江区域图。据此完成下面小题。
7. 曹娥江流域5—7月份出现汛期的主要降水类型( )
A. 对流雨B. 台风雨C. 锋面雨D. 地形雨
8. 在天然状态下,曹娥江下游( )
A. 枯水期以径流携带泥沙淤积主B. 枯水期以潮流携带泥沙淤积为主
C. 丰水期以径流携带泥沙淤积为主D. 丰水期以潮流携带泥沙淤积为主
9. 河口建成的大型水闸主要是为了( )
A. 防止海水倒灌B. 减轻河口污染C. 利用潮流发电D. 提高冲淤能力
北京时间2024年1月1日15时10分,日本本州西岸近海发生7.4级地震,在地震中心100公里外的新潟市,出现了土壤液化现象,不少地方的住宅小区道路上,泥水不断涌出。土壤液化是由于地震震动过程中饱和砂土受到强烈振动时,其内部发生的一系列物理力学过程,导致土壤颗粒失去原有的承载能力和稳定性所引发的现象。结合如图完成下面小题。
10. 与土壤液化关系最密切的是( )
A. 地形和土壤B. 地下水和土壤C. 降水和植被D. 地下水和植被
11. 针对土壤液化造成影响,当地政府部门为减小损失可采取的防范措施有( )
①夯实地基,增加抗压能力
②压实土层,改良土壤性质
③增设排水设施,降低地下水位
④整体搬迁,减小灾害损失
A. ①②③B. ①③④C. ②③④D. ①②④
自2000年以来,小柴旦湖是柴达木盆地内面积变化最明显的尾闾湖之一。岸线长度动态变化度越高,岸线长度变化越大,意味着湖泊与周边区域的相互影响越强烈。如图为1990—2022年小柴旦湖岸线长度变化图。据此完成下面小题。
12. 自2000年以来,小柴旦湖变化特点( )
A. 盐度上升B. 面积增加C. 水深减小D. 岸线缩短
13. 推测小柴旦湖岸线长度变化的根本原因是( )
A. 人类修筑湖堤B. 全球气候变暖C. 年降水量减少D. 植被覆盖增加
14. 湖岸线变化给当地带来的可能影响是( )
A. 淹没大量农田B. 降水明显增加C. 湖泊调节功能减弱D. 盐矿开发难度增加
种子,是农业的“芯片”,也是海洋渔业高质量发展的关键。广东省湛江市东海岛是国家863计划项目海水养殖种子工程南方基地,也是我国最大的南美白对虾亲本选育基地、全国现代渔业种业示范场。如图为国家863计划项目海水养殖种子工程南方基地分布图。据此完成下面小题。
15. 与海洋水产种业北繁基地山东日照相比,湛江市作为南方基地的突出优势为( )
A. 自然灾害少B. 技术条件优C. 水域面积广D. 热量条件好
16. 为促进海洋渔业高质量发展,湛江市在育种领域应( )
A. 积极优化产业结构B. 加强优质品种培育
C. 推广绿色循环农业D. 全面引进国外品种
二、非选择题:本题共3小题,共52分。
17. 阅读图文材料,完成下列要求。
数据中心是存储、传输、交换与管理数据信息的场所,其占地面积广,耗电量大,其中空调散热占能耗的三分之一。海底数据中心由岸站、水下中继站、水下数据终端和海缆组成。2010年以来,全球数据中心稳定增加,目前,全球数据中心主要通过海底电缆互联。2023年11月24日,我国首个商用海底数据中心数据舱在海南陵水附近海域下水。图左为2020年全球数据中心空间分布示意图,图右为陵水海底数据中心位置示意图。
(1)指出全球数据中心主要分布地区,并分析其原因。
(2)与陆上数据中心建设相比,推测在海底建设数据中心面临的困难。
(3)从资源安全与环境安全角度,说明我国建设海底数据中心的地理意义。
18. 阅读图文材料,完成下列要求。
城市空间扩张是城市化过程中城市地域空间向外的推进与扩展,其快速扩张为城市物质资本积累和经济的高速发展创造了良好条件,但同时长期粗放外延式扩张给城市的资源、环境等带来巨大冲击,并引发了一系列的城市和社会问题。2014年国家出台一系列新型城镇化规划方案,以此提升我国城镇化品质。按照城市所处的流域位置,将长江经济带分为下游、中游和上游地区。如图是1990—2020年长江经济带城市扩张时序演变统计图。
(1)简述1990—2015年长江经济带城市扩张速度的特征。
(2)推测2015年之后全域城市扩张速度迅速下降的原因。
(3)请为长江下游城市高质量发展提出合理化建议。
19. 阅读图文材料,完成下列要求
青海湖东南部地区,裸露基岩分布广泛,植被覆盖率低,植被类型主要为地衣和苔藓植物,是柴达木沙尘暴向东移动的必经渠道和沉降区。某科研团队就该区域的地衣、苔藓和大气降尘对成土过程的影响进行研究,研究发现地衣和苔藓会分泌有机酸,地衣土和苔藓土与基岩的化学特征差异大,裸土比地衣和苔藓土的矿物质颗粒大。如图为该区域及周边地理事物分布示意图。
(1)指出青海湖东南部的气候对生物的影响。
(2)分析地衣和苔藓在土壤成土过程中的作用。
(3)推测裸土比地衣和苔藓土的矿物质颗粒大的原因。
2024届安徽省合肥市一六八中学等学校高三最后一卷三模地理试题: 这是一份2024届安徽省合肥市一六八中学等学校高三最后一卷三模地理试题,共11页。试卷主要包含了选择题的作答,非选择题的作答,在天然状态下,曹娥江下游,河口建成的大型水闸主要是为了,与土壤液化关系最密切的是等内容,欢迎下载使用。
2024届安徽省合肥市一六八中学等学校高三最后一卷三模地理试题: 这是一份2024届安徽省合肥市一六八中学等学校高三最后一卷三模地理试题,共11页。
2024届安徽省合肥市第一中学高三最后一卷(三模)地理试题: 这是一份2024届安徽省合肥市第一中学高三最后一卷(三模)地理试题,共8页。

