所属成套资源:【冲刺高考·临考模拟】备战2024年高考生物模拟卷(各地区)
模拟卷06-【冲刺高考·临考模拟】备战2024年高考生物模拟卷(广东专用)
展开
这是一份模拟卷06-【冲刺高考·临考模拟】备战2024年高考生物模拟卷(广东专用),文件包含模拟卷06解析版docx、模拟卷06考试版docx、模拟卷06参考答案docx等3份试卷配套教学资源,其中试卷共29页, 欢迎下载使用。
2、锻炼同学的考试心理,训练学生快速进入考试状态。高考的最佳心理状态是紧张中有乐观,压力下有自信,平静中有兴奋。
3、训练同学掌握一定的应试技巧,积累考试经验。模拟考试可以训练答题时间和速度。高考不仅是知识和水平的竞争,也是时间和速度的竞争,可以说每分每秒都是成绩。
4、帮助同学正确评估自己。高考是一种选拨性考试,目的是排序和择优,起决定作用的是自己在整体中的相对位置。因此,模拟考试以后,同学们要想法了解自己的成绩在整体中的位置。
【赢在高考•黄金8卷】备战2024年高考生物模拟卷(广东专用)
生物 黄金卷06
(满分 100 分,考试时间 75 分钟。)
注意事项∶
1.答卷前,考生务必将自己的姓名、考生号等填写在答题卡和试卷指定位置。
2.回答选择题时,选出每小题答案后,用铅笔把答题卡上对应题目的答案标号涂黑。
如需改动,用橡皮擦干净后,再选涂其他答案标号。回答非选择题时,将答案写在答题卡上。写在本试卷上无效。
3.考试结束后,将本试卷和答题卡一并交回。
一、选择题:本题共 16 小题,在每小题给出的四个选项中,只有一项是符合题目要求的。第1-12 题每小题 2 分,第 13-16 题每小题 4 分,共 40 分。
1.甜味具有糖和蜜一样的味道,是最受人类欢迎的味感。它能够用于改进食品的可口性和某些食用性质。甜味的强弱可以用相对甜度来表示,它是甜味剂的重要指标,通常以5%或10%的蔗糖水溶液为标准,在20 ℃,同浓度的其他甜味剂溶液与之比较来得到相对甜度。下列有关说法正确的是( )
A.一分子葡萄糖和一分子果糖经过脱水缩合形成蔗糖,脱水缩合反应还可发生在氨基酸形成蛋白质的过程中
B.动物细胞中常见的二糖有麦芽糖和乳糖
C.蔗糖与斐林试剂在水浴加热条件下反应可产生砖红色沉淀
D.糖类不参与细胞识别和免疫调节
1.【答案】A
【解析】A.蔗糖是植物二糖,是由一分子葡萄糖和一分子果糖脱水缩合形成的,氨基酸通过脱水缩合反应形成蛋白质,A项正确;
麦芽糖是植物二糖,B项错误;
蔗糖是非还原糖,不能与斐林试剂反应产生砖红色沉淀,C项错误;
细胞膜表面的糖蛋白与细胞间的识别作用有关,D项错误。
2.慕尼黑工业大学安德里亚斯·鲍施教授研究小组构建了一些能自己移动和改变形态的“类细胞”,“类细胞”的膜成分与正常细胞膜类似,也含有一些有机物和某种能源物质。下列相关说法,错误的是( )
A.“类细胞”膜的基本支架是由磷脂双分子层组成
B.“类细胞”能自己移动和改变形态依赖于膜的选择透过特性
C.“类细胞”在K+溶液中无法吸收K+可能是缺少运输K+的载体
D.“类细胞”中含有的某种能源物质很可能是ATP
2.【答案】B
【解析】A.“类细胞”的膜成分与正常细胞膜类似,基本支架应由磷脂双分子层组成,A项正确;
“类细胞”能自己移动和改变形态依赖于膜的流动性,B项错误;
“类细胞”含有一些有机物和某种能源物质,有能量供应,在K+溶液中无法吸收K+可能是缺少运输K+的载体,C项正确;
ATP可直接为生命活动提供能量,“类细胞”中含有的某种能源物质很可能是ATP,D项正确。
3.下列关于蛋白质和核酸的叙述,错误的是( )
A.蛋白质的变性是由蛋白质分子空间结构的改变而导致的
B.RNA与DNA都由四种核苷酸组成,都可以储存遗传信息
C.蛋白质和核酸都能被相应的酶水解
D.DNA和蛋白质参与构成细胞核内的染色质和细胞质中的核糖体
3.【答案】D
【解析】A.蛋白质变性的实质是其分子的空间结构发生改变,A正确;
RNA与DNA的基本组成单位都是核苷酸,RNA由四种核糖核苷酸组成,DNA由四种脱氧核苷酸组成,都可以储存遗传信息,B正确;
蛋白质和核酸都能被相应的酶水解,C正确;
染色质的主要成分是DNA和蛋白质,而核糖体的主要成分是RNA和蛋白质,D错误。
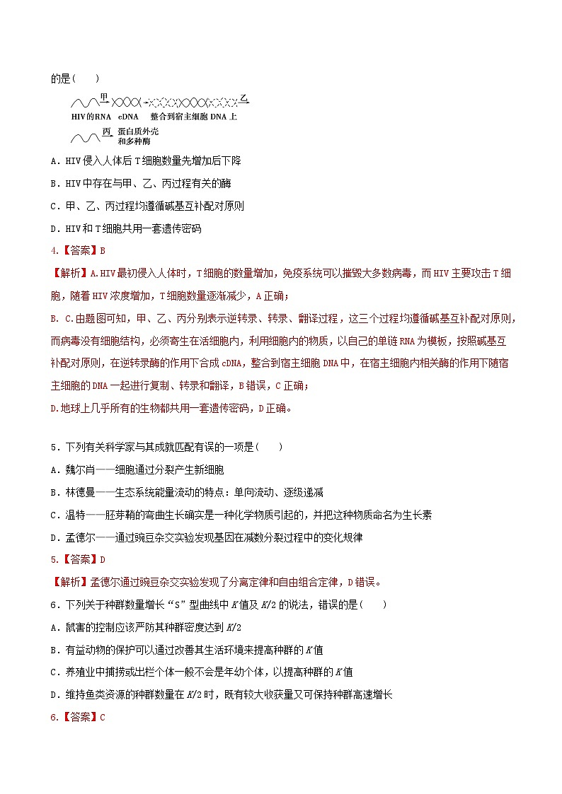
4.下图为HIV侵染人体T细胞后遗传信息的传递过程简图,图中甲、乙、丙表示生理过程。下列叙述错误的是( )
A.HIV侵入人体后T细胞数量先增加后下降
B.HIV中存在与甲、乙、丙过程有关的酶
C.甲、乙、丙过程均遵循碱基互补配对原则
D.HIV和T细胞共用一套遗传密码
4.【答案】B
【解析】A.HIV最初侵入人体时,T细胞的数量增加,免疫系统可以摧毁大多数病毒,而HIV主要攻击T细胞,随着HIV浓度增加,T细胞数量逐渐减少,A正确;
C.由题图可知,甲、乙、丙分别表示逆转录、转录、翻译过程,这三个过程均遵循碱基互补配对原则,而病毒没有细胞结构,必须寄生在活细胞内,利用细胞内的物质,以自己的单链RNA为模板,按照碱基互补配对原则,在逆转录酶的作用下合成cDNA,整合到宿主细胞DNA中,在宿主细胞内相关酶的作用下随宿主细胞的DNA一起进行复制、转录和翻译,B错误,C正确;
D.地球上几乎所有的生物都共用一套遗传密码,D正确。
5.下列有关科学家与其成就匹配有误的一项是( )
A.魏尔肖——细胞通过分裂产生新细胞
B.林德曼——生态系统能量流动的特点:单向流动、逐级递减
C.温特——胚芽鞘的弯曲生长确实是一种化学物质引起的,并把这种物质命名为生长素
D.孟德尔——通过豌豆杂交实验发现基因在减数分裂过程中的变化规律
5.【答案】D
【解析】孟德尔通过豌豆杂交实验发现了分离定律和自由组合定律,D错误。
6.下列关于种群数量增长“S”型曲线中K值及K/2的说法,错误的是( )
A.鼠害的控制应该严防其种群密度达到K/2
B.有益动物的保护可以通过改善其生活环境来提高种群的K值
C.养殖业中捕捞或出栏个体一般不会是年幼个体,以提高种群的K值
D.维持鱼类资源的种群数量在K/2时,既有较大收获量又可保持种群高速增长
6.【答案】C
【解析】A.种群在K/2时的增长速率最快,种群数量在短时间内能迅速恢复,因此对鼠害的控制应该严防其种群密度达到K/2,A正确;
B生活环境改善,有利于种群数量的增加,因此有益动物的保护可以通过改善其生活环境来提高其K值,B正确;
养殖业中一般不捕捞或不出栏年幼个体,主要是为了维持种群年龄组成为增长型,有利于种群数量的增加,并不能提高种群的K值,C错误;
种群在K/2时增长速率最快,能在短时间内恢复种群数量,维持种群数量在K/2时,既有较大收获量又可保持种群高速增长,D正确。
7.植物光合作用的作用光谱是通过测量光合作用对不同波长光的反应(如O2的释放)来绘制的。下列叙述错误的是( )
A.类胡萝卜素在红光区吸收的光能可用于光反应中ATP的合成
B.叶绿素的吸收光谱可通过测量其对不同波长光的吸收值来绘制
C.光合作用的作用光谱也可用CO2的吸收速率随光波长的变化来表示
D.叶片在640~660 nm波长光下释放O2是由叶绿素参与光合作用引起的
7.【答案】A
【解析】A.根据叶绿素和类胡萝卜素的吸收光谱图中的曲线可知,类胡萝卜素主要吸收蓝紫光,在红光区不吸收光能,A错误。
不同色素的吸收光谱都是通过测量其对不同波长光的吸收值绘制的,B正确。
题干中文字表明“通过测量光合作用对不同波长光的反应(如O2的释放)”可以绘制光合作用的作用光谱,而CO2的吸收速率和O2的释放速率都可以反映光合速率且具有数据的一致性,所以可用CO2的吸收速率随光波长的变化代替O2的释放速率随光波长的变化表示光合作用的作用光谱,C正确。
波长为640~660 nm的光可被叶绿素吸收,但不能被类胡萝卜素吸收,叶绿素可吸收此波段的红光并参与光合作用(释放O2),D正确。
8.下列关于体温调节、水盐调节和血糖调节的说法,错误的是( )
A.人体在寒冷条件下散失的热量比在炎热条件下散失的更多
B.当细胞外液的渗透压升高时,肾小管和集合管重吸收水的能力增强,尿量减少
C.当血糖浓度过高时,下丘脑通过胰岛素分泌的分级调节来降低血糖浓度
D.胰岛素能促进组织细胞加速摄取、利用和储存葡萄糖
8.【答案】C
【解析】A.人体在寒冷条件下,由于外界环境温度较低,因此散热较多,为了保持人体体温恒定,产热量也增加,A正确;
当细胞外液的渗透压升高时,抗利尿激素分泌增加,促进肾小管和集合管对水的重吸收,导致尿量减少,B正确;
当血糖浓度过高时,下丘脑另一区域通过副交感神经支配胰岛B细胞分泌胰岛素来降低血糖浓度,C错误;
胰岛素能促进组织细胞加速摄取、利用和储存葡萄糖,从而降低血糖浓度,D正确。
9.植物的生命活动比如种子萌发,依赖于多种激素的共同调节,赤霉素与受体结合后可诱导GAMYB基因的表达,CAMYB蛋白通过结合α-淀粉酶基因的启动子激活该基因的表达,促进种子萌发;脱落酸可以抑制GAMYB基因的表达,同时激活ABI5基因的表达,ABI5蛋白可激活种子中脱落酸介导的基因转录,从而导致种子休眠;细胞分裂素可以激活ARRs基因的表达,其表达产物抑制ABI5基因的表达,解除种子休眠,使种子进入萌发状态。下列叙述正确的是( )
A.ABI5基因与α-淀粉酶基因大量表达都会抑制种子萌发
B.休眠的种子中脱落酸的含量较高,它通过抑制基因的表达来抑制种子萌发
C.赤霉素和脱落酸对GAMYB基因的表达具有抗衡作用
D.上述研究表明,基因可通过控制酶的合成控制代谢,进而直接控制生物性状
9.【答案】C
【解析】A、CAMYB蛋白通过结合α-淀粉酶基因的启动子激活该基因的表达,促进种子萌发,A错误;
B、休眠的种子中脱落酸的含量较高,激活ABI5基因的表达,ABI5蛋白可激活种子中脱落酸介导的基因转录,从而导致种子休眠,B错误;
C、赤霉素诱导GAMYB基因的表达,脱落酸抑制GAMYB基因的表达,具有抗衡作用,C正确;
D、基因可通过控制酶的合成控制代谢,属于间接控制生物性状,D错误。
故选C。
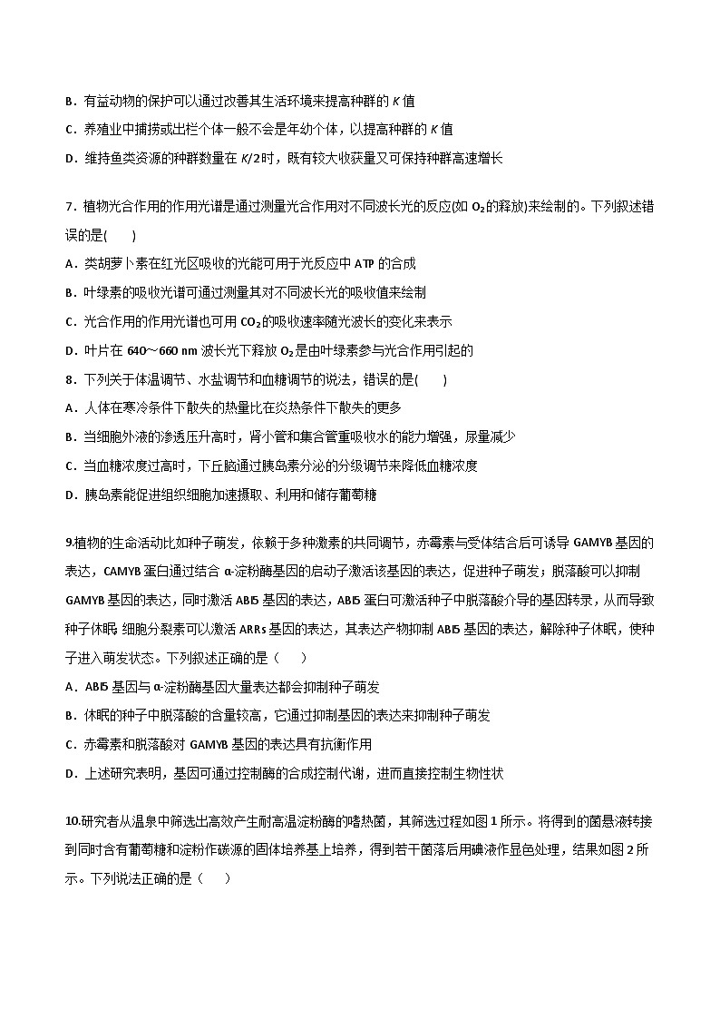
10.研究者从温泉中筛选出高效产生耐高温淀粉酶的嗜热菌,其筛选过程如图1所示。将得到的菌悬液转接到同时含有葡萄糖和淀粉作碳源的固体培养基上培养,得到若干菌落后用碘液作显色处理,结果如图2所示。下列说法正确的是( )
A.①②为稀释涂布平板法,实验使用的培养基和培养皿应采用高压蒸汽灭菌
B.从Ⅱ号培养基上挑取单个菌落液体培养后,用血细胞计数板计数方法进行计数
C.图2培养皿要放在高温条件下培养,周围显蓝色的菌落含有所需要的嗜热菌
D.利用蛋白质工程或基因工程也可能得到产生耐高温淀粉酶的嗜热菌
10.【答案】D
【解析】A、Ⅰ号培养基上菌落分布均匀,可知①②过程为稀释涂布平板法,实验使用的培养基应采用高压蒸汽灭菌,培养皿一般使用干热灭菌法进行灭菌,A错误;
B、从Ⅱ号培养基上挑取单个菌落进行液体培养后,可借助血细胞计数板采用显微直接计数法进行计数,B错误;
C、图2中周围不显蓝色的菌落,说明其产生的淀粉酶可以在在高温下分解淀粉,所以周围不显蓝色的菌落含有所需的嗜热菌,C错误;
D、蛋白质工程或基因工程的设计思路都是围绕人们的需要设计的,进而产生出人们需要的产品,因而利用蛋白质工程和基因工程也可能得到产生耐高温淀粉酶的嗜热菌,D正确。
11.利用菜花进行“DNA的粗提取与鉴定”实验中,下列有关叙述正确的是( )
A.在切碎的菜花中加入一定量的洗涤剂和食盐,充分研磨,过滤后弃去滤液
B.利用高温能使蛋白质变性,却对DNA没有影响的特性,也可将DNA与蛋白质分离
C.粗提取DNA时观察到丝状物偏少,可能是向2ml·L-1NaCl溶液中加入蒸馏水过多
D.将白色丝状物溶解在NaCl溶液中,加入二苯胺试剂后震荡,观察颜色变化
11.【答案】C
【解析】A、在切碎的菜花中加入一定量的洗涤剂和食盐,充分研磨,过滤后保留滤液,因为此时DNA溶解在滤液中,A错误;
B、高温能使蛋白质变性(永久性变性),对DNA也有影响(高温使DNA双螺旋结构打开),B错误;
C、粗提取DNA时观察到丝状物偏少,可能是向2ml•L-1NaCl溶液中加入蒸馏水过多,导致部分DNA析出后再溶解,因此过滤后得到的DNA含量偏少,C正确;
D、将白色丝状物溶解在NaCl溶液中,加入二苯胺试剂后需要沸水浴加热才能观察到颜色变化,D错误。
12.用单克隆抗体治疗传染性疾病获评为Science“2021年度十大突破”之一。下图表示单克隆抗体的制备过程。下列有关叙述错误的是( )
A.过程①的目的是使小鼠产生能分泌特定抗体的浆细胞
B.过程②可用聚乙二醇或灭活病毒来诱导细胞融合
C.过程③孔板的每一个孔中应尽量多接种几个细胞
D.过程③需提供一定浓度的CO2,以维持培养液pH
12.【答案】C
【解析】A、过程①是向小鼠注射特定抗原,刺激其发生特异性免疫,产生能分泌特定抗体的浆细胞,A正确;
B、过程②是动物细胞融合的过程,可以采用聚乙二醇或灭活病毒来诱导细胞融合,B正确;
C、过程③孔板的每一个孔中尽量只接种一个细胞,C错误;
D、过程③进行动物细胞培养,需要一定浓度的CO2,维持培养液的pH,D正确。
13.大闸蟹是主要以植物为食的杂食性甲壳类动物,如图为大闸蟹养殖水域生态系统能量流动的部分图解,其中字母a~k表示能量值(单位:kJ)。下列有关叙述正确的是( )
A.图中h和i表示的能量来源不同,但都传递给分解者
B.图中d代表用于大闸蟹生长、发育和繁殖的能量,占b的10%~20%
C.大闸蟹在生态系统中属于第二营养级
D.图中大闸蟹和次级消费者接收的同种信息只能调节两者的种间关系
13.【答案】A
【解析】A、图中h表示大闸蟹粪便中的能量,来源于植物同化的能量和饲料中的能量,i表示大闸蟹的遗体残骸中的能量,g表示分解者,A正确;
B、图中d代表用于大闸蟹生长、发育和繁殖的能量,能量传递效率的10%~20%指相邻营养级同化量的比值,B错误;
C、大闸蟹主要以植物为食的杂食性甲壳类动物,因此在生态系统中可能是消费者或者分解者,C错误;
D、图中大闸蟹和次级消费者接收的同种信息,可能维持生命活动的正常进行,可能调节种群的繁衍,也可能调节两者的种间关系,D错误。
14.下图表示在寒冷环境中人体内的部分生理变化过程,其中字母表示器官或细胞,数字表示激素。下列叙述错误的是( )
A.人因寒冷而添加衣物需要大脑皮层的参与
B.寒冷环境中,④的分泌量增加,从而使机体产热量增加
C.图中的A为下丘脑,能调节人体产热和散热,维持体温的相对稳定
D.激素③减少可促进A和C处相关细胞的分泌作用,这种调节方式为反馈调节
14.【答案】D
【解析】A、人因寒冷而添加衣物是人对寒冷作出的反应,是后天学习来的,需要高级神经中枢大脑皮层的参与,A正确;
B、肾上腺素(④)可以增加产热,促进代谢,因此寒冷环境中,④的分泌量增加,B正确;
C、下丘脑(A)中存在体温调节中枢,能调节人体产热和散热,维持体温的相对稳定,C正确;
D、激素③是甲状腺激素,甲状腺激素对于垂体和下丘脑只有抑制作用,甲状腺激素减少,对A(下丘脑)和C(垂体)的抑制作用减弱,这种调节是负反馈调节,D错误。
15.我国科学家培育的光温敏型核雄性不育系小麦品种(C49S)为两系法育种找到了新途径。C49S在短日照低温条件下,雌蕊发育正常而雄蕊不正常;在长日照高温条件下,育性恢复。下列对于C49S及有关育种的叙述,错误的是( )
A.C49S的育性受遗传基因和外界环境的共同作用
B.C49S可以在秋季短日照条件下自交繁殖种子
C.C49S新品种的发现解决了杂交时大规模去雄的难题
D.短日照低温条件可能影响到花粉母细胞减数分裂过程
15.【答案】B
【解析】A、根据“C49S在短日照低温条件下,雌蕊发育正常而雄蕊不正常;在长日照高温条件下,育性恢复”可知,C49S的育性受遗传基因和外界环境的共同作用,A正确;
B、C49S在短日照条件下雄性不育,不能自交,B错误;
C、C49S在短日照条件下雄性不育,可以省去人工杂交时去雄操作,C正确;
D、短日照低温条件可能影响到花粉母细胞减数分裂过程,进而导致雄性不育,D正确。
16.“母性效应”是指子代某一性状的表现型由母体的核基因型决定,而不受本身基因型的支配。椎实螺是一种雌雄同体的软体动物,一般通过异体受精繁殖,但若单独饲养,也可以进行自体受精,其螺壳的旋转方向有左旋和右旋的区分。旋转方向符合“母性效应”,遗传过程如图所示。下列叙述正确的是( )
A.与螺壳旋转方向有关的基因的遗传不遵循基因的分离定律
B.螺壳表现为左旋的个体和表现为右旋的个体的基因型都有3种
C.让图示中F2个体进行自交,其后代螺壳都将表现为右旋
D.欲判断某左旋椎实螺的基因型,可用任意的右旋椎实螺作为父本进行交配
16.【答案】D
【解析】A.与螺壳旋转方向有关的基因是一对等位基因,且F1自交后代出现三种基因型,其比例是1∶2∶1,说明与螺壳旋转方向有关的基因的遗传遵循基因的分离定律,A项错误。
螺壳表现为左旋,说明母本的基因型为dd,故螺壳表现为左旋的个体的基因型为dd或Dd(2种);螺壳表现为右旋,说明母本的基因型为DD或Dd,故螺壳表现为右旋的个体的基因型为DD、dd或Dd(3种),B项错误。
“母性效应”是指子代某一性状的表现型由母体的核基因型决定,而不受本身基因型的支配。因此,让图示中F2个体进行自交,基因型为Dd和DD的个体的子代螺壳都将表现为右旋,而基因型为dd的个体的子代螺壳将表现为左旋,C项错误。
左旋椎实螺的基因型是Dd或dd,欲判断某左旋椎实螺的基因型,可用任意的右旋椎实螺作父本进行交配,若左旋椎实螺基因型为dd,则子代螺壳均为左旋;若左旋椎实螺基因型为Dd,则子代螺壳均为右旋,D项正确。
非选择题:共60分。本题共 5小题,共 60 分。
17.(共12分) 下图为细胞中遗传信息流动模式图。回答下列问题:
(1)DNA指导合成rRNA、tRNA和mRNA的过程称为________,②为某时刻mRNA参与的过程示意图,这对蛋白质合成的重要意义是_________________________________。
(2)核糖体形成与细胞核中的________结构有关,有人认为核糖体也是一种酶,则这种酶催化形成的化学键是________。
(3)tRNA在蛋白质合成中起着重要作用,其三叶草形状结构的一端是_____________,另一端含有反密码子,反密码子是指_____________________________________________。
17.【答案】(1)转录 少量mRNA可以迅速合成大量蛋白质 (2)核仁 肽键
(3)氨基酸结合位点(或携带氨基酸的部分) tRNA上能与密码子互补配对的三个相邻碱
【解析】(1)DNA指导合成RNA的过程称为转录。②为多聚核糖体合成蛋白质的过程,该过程中一个mRNA分子上可以相继结合多个核糖体,同时合成多条多肽链,其意义为少量的mRNA可以在短时间内合成大量的蛋白质。
(2)核仁与核糖体及rRNA的形成有关。氨基酸在核糖体中脱水缩合形成多肽,该过程中有肽键生成,若认为核糖体也是一种酶,则其催化形成的化学键是肽键。
(3)tRNA一端有氨基酸的结合位点,能携带氨基酸,另一端含有反密码子,反密码子是tRNA上特殊的三个碱基,能够与密码子互补配对。
18.(共12分)为研究高浓度CO2对水稻光合作用的影响,某科研小组测定了不同CO2浓度下处于抽穗期水稻不同时刻的净光合速率,如图甲所示。图乙表示线粒体中某种酶的活性随温度的变化情况。请回答下列问题:
(1)叶肉细胞中产生ATP的场所有_______________________________。
(2)依据图甲实验结果,在环境浓度CO2条件下,9:30时限制水稻光合作用的环境因素是___________________________________________(答两点)。
(3)环境浓度CO2和高浓度CO2条件下,水稻的净光合速率不同。要了解两种CO2浓度下不同时刻实际光合速率的变化,还需要进行的实验是___________________________。
(4)若在环境浓度CO2和高浓度CO2条件下,呼吸速率差异不明显。与环境浓度CO2相比,在高浓度CO2条件下,相同时刻水稻的光反应速率________(填“较高”“相同”或“较低”),其原因是___________________________________________________________。
(5)图乙中,接近0 ℃时,A点却不与横轴相交的原因是_____________________。
18.【答案】(1)细胞质基质、线粒体、叶绿体
(2)CO2浓度、光照强度
(3)在黑暗条件下,测定不同时刻水稻的呼吸作用速率
(4)较高 高浓度CO2条件下水稻暗反应速率加快,需要光反应提供的[H]和ATP增多,光反应增强
(5)低温下酶的活性很低,但没有失活(低温没有改变酶的空间结构,只是使酶活性降低
【解析】(1)叶肉细胞通过光合作用和细胞呼吸均可产生ATP,因此叶肉细胞中产生ATP的场所有细胞质基质、线粒体和叶绿体。(2)结合题干信息可判断,在环境浓度CO2条件下,9:30时限制水稻光合作用的环境因素是CO2浓度和光照强度。(3)净光合速率=实际光合速率-呼吸速率,若要了解两种CO2浓度下不同时刻实际光合速率的变化,还需要在黑暗条件下,测定不同时刻水稻的呼吸作用速率。(4)根据题意和图示可知,在相同时刻,高浓度CO2条件下水稻的净光合速率大于环境浓度CO2条件下水稻的净光合速率,而呼吸速率差异又不明显,故高浓度CO2条件下的实际光合速率大于环境浓度CO2条件下的实际光合速率。高浓度CO2条件下水稻的暗反应速率加快,需要光反应提供的[H]和ATP增多,光反应增强,所以与环境浓度CO2相比,在高浓度CO2条件下,相同时刻水稻的光反应速率较高。(5)酶的活性受温度影响,低温和高温对酶的活性的影响不同。在低温条件下,酶的活性很低,但没有失活,而在高温条件下,酶因变性而失活。
19.(共12分)下图一为a、b、c三个神经元部分结构,图二中甲、乙、丙三条曲线为不同刺激引起神经元c上的电位变化。请回答下列问题:
(1)图一中有________个突触。刺激神经元a,神经元c兴奋体现了细胞膜具有________的功能。
(2)若组织液中Na+浓度增加,神经元a受到适宜刺激后,动作电位________(填“变大”“变小”或“不变”)。
(3)图二中乙曲线电位保持不变的原因是_____________________________________。
同时刺激a、b时,神经元c的膜内外电位是________。
(4)综上可知,神经元释放的神经递质可引起下一个神经元____________________。
19.【答案】(1)2 信息交流 (2)变大 (3)神经元b兴奋时,释放的(抑制性)神经递质使神经元a抑制 外正内负 (4)兴奋或抑制
【解析】(1)据题图可知,图一中共含2个突触。刺激神经元a,神经元a释放神经递质,作用于神经元c,神经元c兴奋,体现了细胞膜具有信息交流的功能。(2)组织液中Na+浓度增加,导致神经元细胞内外的Na+浓度差加大,Na+内流形成动作电位的值变大。(3)分析图二可知,只刺激神经元b,神经元c无兴奋产生,说明神经元b兴奋时,释放的是抑制性神经递质,该递质作用于神经元a,抑制了神经元a的活动。同时刺激神经元a、b,神经元c的膜内电位为负,膜外电位为正。(4)分析可知,神经元b释放的神经递质抑制了神经元a的活动,而神经元a释放的神经递质引起了c神经元兴奋,因此神经元释放的神经递质可引起下一个神经元兴奋或抑制。
20.(共14分)某研究所在“神舟四号”飞船进入太空后为一对“新人”--黄花烟草(二倍体)的原生质体和革新一号烟草(二倍体)的原生质体举办了特殊的“婚礼”。将两个“新人”放入融合器中,当充满液体的融合器加上直流电场,两个原本相互游离的细胞一下子贴到一起,开始了“窃窃私语"。紧接着,在瞬间高压脉冲的作用下,两股细胞质展开了“心灵沟通”。渐渐地,细胞核也扭摆着“亲热”起来,20min后,一个新生命就这样诞生了。地面实验结果显示:这种“太空烟草”比普通烟草个子矮,株秆粗,烟叶多,是我国太空育种试验的一项重大成果。据此回答下列问题:
(1)由于细胞的密度不同,因此在地面上进行细胞融合非常困难。从理论上讲,在太空中细胞更容易融合,可能的原因是__________________________________。在显微镜下观察,两个“新人”的细胞膜融合在一起,使细胞呈圆球状,这是因为膜具有_______________性。
(2)两种烟草原生质体融合时(只考虑两个细胞融合),可能出现_________种融合结果,其中________________________________类型是我们需要的,融合完成的标志是_______________。此细胞经组织培养后得到的植株属___________倍体。
(3)这种“太空烟草”的培育过程是植物细胞工程的___________________________技术,该技术与传统的有性杂交相比,其突出的优点是:______________________。
(4)“太空烟草”不一定能稳定遗传,原因是:__________________。
20.【答案】(1) 太空中重力作用很弱 一定的流动性
(2) 3 黄花烟草与革新一号烟草原生质体融合 融合细胞再生细胞壁 四/异源四
(3) 植物体细胞杂交 在打破生殖隔离,实现远缘杂交育种,培育植物新品种等方面有优势
(4)如果“太空烟草”为纯合子,无性繁殖和有性繁殖都能稳定遗传;如果为杂合子,无性繁殖能稳定遗传,有性繁殖会出现性状分离;培养过程中也可能会发生基因突变,则“太空烟草”不能稳定遗传
【解析】黄花烟草和革新一号烟草细胞先进行酶解法去壁制备成原生质体,再诱导融合形成杂种细胞,培养再生出细胞壁后经植物组织培养获得完整植株,该过程属于植物体细胞杂交。
(1)由于细胞的密度不同,在地面上受重力影响,因此在地面上进行细胞融合非常困难。从理论上讲,在太空中细胞更容易融合,可能的原因是与地面相比,太空中重力作用很弱,细胞融合率大大提高。两个细胞的细胞膜能融合一起,是因为两者细胞膜的组分和结构相似,均具有一定的流动性。
(2)植物原生质体融合过程常利用化学试剂聚乙二醇(或PEG) ,若只考虑两各细胞融合,则融合后有3种不同类型的原生质体,即黄花烟草—革新一号烟草原生质体融合、黄花烟草—黄花烟草原生质体融合、革新一号烟草—革新一号烟草原生质体融合,其中杂种原生质体黄花烟草—革新一号烟草原生质体融合是我们所需的。融合细胞再生细胞壁是原生质体融合完成的标志,该杂种细胞经植物组织培养之后得到的植株同时含有黄花烟草和革新一号烟草的染色体,即异源四倍体。
(3)“太空烟草”的培育是利用相关技术将黄花烟草和革新一号烟草这两个物种的优良性状集中到一个个体,采用的是植物细胞工程的植物体细胞杂交技术。与传统的有性杂交相比,能进行有性生殖的生物之间不存在生殖隔离,而黄花烟草和革新一号烟草属于两个物种,可见植物体细胞杂交能在打破生殖隔离,实现远缘杂交育种,培育植物新品种等方面有优势。
(4)通过无性繁殖技术能使性状稳定遗传,而能通过有性生殖稳定遗传的品种一般都是纯合子。太空烟草”不一定能稳定遗传,如果“太空烟草”为纯合子,无性繁殖和有性繁殖都能稳定遗传;如果为杂合子,无性繁殖能稳定遗传,有性繁殖会出现性状分离;培养过程中也可能会发生基因突变,则“太空烟草”不能稳定遗传
21.下图为“桑、蚕、气、鱼”新型农业的结构示意图(蚕沙为蚕的粪便),请据图回答下列问题:
(1)该生态系统中起决定作用的生物是________,写出该生态系统中的食物链:________。
(2)图中所示池塘中某种鱼增长速度最快时,捕获200条做上标记后放回,第二次捕获的鱼中带标记的有10条,不带标记的有50条,则该池塘中该种鱼的环境容纳量为________条。
(3)从生态系统的能量流动角度分析,该“桑、蚕、气、鱼”新型农业生态系统体现了_____________原理。
(4)鱼进行生命活动所需的能量最终来自________。
21.【答案】(1)桑树 桑树→蚕 (2)2 400 (3)能量的多级利用 (4)太阳光
【解析】(1)生态系统中起决定作用的是生产者(桑树),该生态系统中的食物链为桑树→蚕。(2)设该池塘某种鱼增长速度最快时种群密度为m,则可得出eq \f(m,200)=eq \f(50+10,10),解得m=1 200。该种鱼增长速度最快时种群数量为K/2,故该池塘中该种鱼的环境容纳量(K)为2 400条。(3)该新型农业生态系统体现了对能量的多级利用,大大提高了能量利用率。(4)鱼进行生命活动所需的能量最终来自太阳光。
相关试卷
这是一份模拟卷05-【冲刺高考·临考模拟】备战2024年高考生物模拟卷(广东专用),文件包含模拟卷05解析版docx、模拟卷05考试版docx、模拟卷05参考答案docx等3份试卷配套教学资源,其中试卷共30页, 欢迎下载使用。
这是一份模拟卷03-【冲刺高考·临考模拟】备战2024年高考生物模拟卷(广东专用),文件包含模拟卷03解析版-赢在高考·模拟8卷备战2024年高考生物模拟卷广东专用docx、模拟卷03考试版-赢在高考·模拟8卷备战2024年高考生物模拟卷广东专用docx、模拟卷03参考答案-赢在高考·模拟8卷备战2024年高考生物模拟卷广东专用docx等3份试卷配套教学资源,其中试卷共28页, 欢迎下载使用。
这是一份模拟卷02-【冲刺高考·临考模拟】备战2024年高考生物模拟卷(广东专用),文件包含模拟卷02解析版-赢在高考·模拟8卷备战2024年高考生物模拟卷广东专用docx、模拟卷02考试版-赢在高考·模拟8卷备战2024年高考生物模拟卷广东专用docx、模拟卷02参考答案-赢在高考·模拟8卷备战2024年高考生物模拟卷广东专用docx等3份试卷配套教学资源,其中试卷共32页, 欢迎下载使用。

