


黑龙江省大庆市肇源县西部七校(五四制)2023-2024学年六年级下学期4月月考生物试卷(含答案)
展开一、单选题
1.某同学制作了如图所示的装置(图中固定装置省略),并将该装置放在阳光直射处,10分钟后观察到U形管右侧的液面明显下降,产生这一现象的主要原因是( )
A.植物进行了光合作用B.植物进行了蒸腾作用
C.植物进行了呼吸作用D.植物吸收了无机盐
2.下列属于根尖成熟区细胞适于吸水的特点的是( )
A.细胞细长,常上下相连
B.部分细胞向外突出形成根毛,具有大液泡
C.细胞体积小,排列整齐
D.细胞小,细胞核大,细胞质浓
3.下列病症与其病因的对应关系,正确的是( )
A.佝偻病——缺乏维生素C
B.口角炎——缺乏维生素D
C.夜盲症——缺乏维生素A
D.大脖子病——缺乏含钙的无机盐
4.农家有机肥的特点是,含营养物质比较全面,它不仅含有氮、磷、钾,而且还含有钙、镁、硫、铁以及一些微量元素。这些无机盐在农作物体内运输的基本路径是( )
A.叶中导管→茎中导管→根中导管 B.根中导管→茎中导管→叶中导管
C.叶中筛管→茎中筛管→根中筛管 D.根中筛管→茎中筛管→叶中筛管
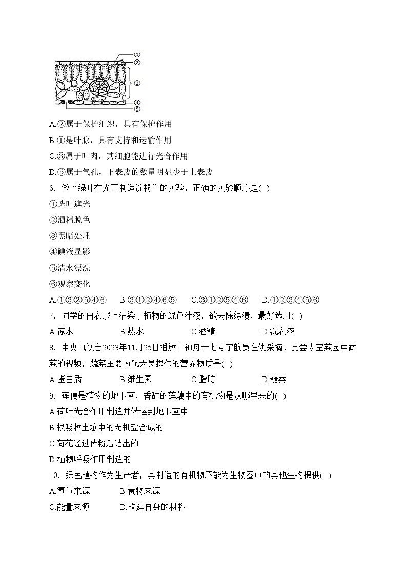
5.如图所示,下列关于植物叶片各部分结构和功能的叙述,错误的是( )
A.②属于保护组织,具有保护作用
B.①是叶脉,具有支持和运输作用
C.③属于叶肉,其细胞能进行光合作用
D.⑤属于气孔,下表皮的数量明显少于上表皮
6.做“绿叶在光下制造淀粉”的实验,正确的实验顺序是( )
①选叶遮光
②酒精脱色
③黑暗处理
④碘液显影
⑤清水漂洗
⑥观察变化
A.①③②⑤④⑥B.③①②④⑥⑤C.③①②⑤④⑥D.①②③④⑤⑥
7.同学的白衣服上沾染了植物的绿色汁液,欲去除绿渍,最好选用( )
A.凉水B.热水C.酒精D.洗衣液
8.中央电视台2023年11月25日播放了神舟十七号宇航员在轨采摘、品尝太空菜园中蔬菜的视频,蔬菜主要为航天员提供的营养物质是( )
A.蛋白质B.维生素C.脂肪D.糖类
9.莲藕是植物的地下茎,香甜的莲藕中的有机物是从哪里来的( )
A.荷叶光合作用制造并转运到地下茎中
B.根吸收土壤中的无机盐合成的
C.荷花经过传粉后结出的
D.植物呼吸作用制造的
10.绿色植物作为生产者,其制造的有机物不能为生物圈中的其他生物提供( )
A.氧气来源B.食物来源
C.能量来源D.构建自身的材料
11.下列措施中与抑制呼吸作用有关的是( )
A.低温储存水果.蔬菜B.移栽幼苗时根部需要带土
C.种庄稼需要定期锄地松土D.春季播种覆盖地膜
12.园林工人移栽树木时,常采取一些措施来提高成活率,下列措施及原因分析中错误的是( )
A.移栽前根部带一个土坨,可保护树木的幼根和根毛
B.移栽前去掉一部分枝叶,可以减弱树木的蒸腾作用
C.移栽后给树木输入营养液,可为根部提供营养物质
D.移栽后保持较强的光照条件,可促进叶的光合作用
13.《吕氏春秋》中记载了“苗窃”现象,指苗生太密,枝叶相互遮挡,没有行列,尽力耕耘也难以长大。出现“苗窃”现象主要是因为影响了植物的( )
A.呼吸作用B.光合作用C.蒸腾作用.吸收作用
14.新疆地区昼夜温差大,瓜果特别甜,原因是( )
A.白天光合作用旺盛,晚上呼吸作用强烈
B.白天光合作用微弱,晚上呼吸作用微弱
C.白天光合作用微弱,晚上呼吸作用强烈
D.白天光合作用旺盛,晚上呼吸作用微弱
15.下面有关植物呼吸作用的叙述,不正确的是( )
A.夜间适当降低大棚内的温度,可以降低作物的呼吸作用
B.呼吸作用是生物的共同特征,其实质是有机物分解,释放能量
C.仓库中贮藏的风干种子不进行呼吸作用
D.植物的活细胞在有光.无光条件下均可进行呼吸作用
16.有些植物如桃树、杏树在春天开花时,叶子尚未长出。开花时期植株需要的能量可能来自( )
A.上一年贮存在植株体内的有机物
B.春天植株从土壤中吸收的有机物
C.花瓣利用太阳能进行的光合作用
D.春天植株从土壤中吸收的无机盐
17.如图表示绿色植物在不同光照强度下,释放氧气与消耗氧气的情况,下列分析错误的是( )
A.a点表示呼吸作用消耗的氧气量
B.b点氧气产生和消耗量相等
C.a(不包括a点)b段没有进行光合作用
D.bc段(不包括b点)光合作用强度大于呼吸作用强度
18.我国的“三北”防护林是一项规模空前的生态建设工程,被誉为“绿色万里长城建设工程”。下列关于植树造林的叙述,不恰当的是( )
A.能维持大气中的碳—氧平衡B.能够防风固沙,保持水土
C.只是为了获取大量的木材D.能够调节气候,净化空气
19.如图是某生物细胞内两种生理活动示意图。下列说法正确的是( )
A.该细胞是动物细胞
B.过程①分解有机物并释放能量
C.过程②利用光能合成有机物以储存能量
D.过程①和②的结构都是能量转换器
20.关于叶的结构和功能的描述,错误的是( )
A.叶的表皮细胞是无色透明的
B.叶片上只有叶肉细胞含有叶绿体
C.叶脉具有输导和支持作用
D.叶表皮上的气孔,是气体进出叶的门户
21.如图为小麦叶肉细胞内部分代谢过程示意图,下列叙述正确的是( )
A.小麦具有①过程,所以属于生态系统中的生产者
B.②过程促进了生物圈中的水循环
C.生物圈中的碳—氧平衡仅与②过程有关
D.欲使小麦增产,需同时促进①②过程
22.世界上最高的树是澳洲杏仁桉树,高达150多米。澳洲杏仁桉树虽然长得很高,但根吸收的水分仍能被源源不断的运输到树顶端,其主要的动力来自于( )
A.光合作用B.蒸腾作用C.呼吸作用D.吸收作用
23.进入青春期,同学们开始在意自己的外貌,有的同学为自己个子矮而自卑,有的同学为自己长得不如别人漂亮而烦恼。对于这种情况,下列做法正确的是( )
①特别注重外表打扮,让自己完美无缺
②学会以积极的心态接纳自己的不完美
③学会欣赏自己,努力发展自己的特长
④非常在意别人的看法,暗自与他人比较
A.①②B.①④C.②③D.②④
24.母亲的生育不容易,父母把子女养育成人更不容易。这是我们每一个人都应当铭记的。下列关于人的胚胎发育是从受精卵的分裂开始的。从受精卵的形成到婴儿的出生依次要经过的场所是( )
①卵巢
②子宫
③输精管
④输卵管
⑤睾丸
⑥阴道
A.①②⑥B.④②⑥C.③⑤⑥D.①④⑥
25.下列关于对食物中的营养物质的认识不完全正确的是( )
A.糖类是人体的主要供能物质;人体缺含铁的无机盐易贫血
B.脂肪是人体内重要的备用能源物质;人体缺维生素B1易患神经炎
C.蛋白质是建造和修复身体的重要原料;人体缺维生素A易得夜盲症
D.水是人体内含量最多的物质;人体缺维生素C易患地方性甲状腺肿
26.现有证据证明,人类起源于古猿。人与猿分界的重要标准是( )
A.开始使用语言B.学会使用天然工具
C.学会制造简单工具D.直立行走
27.下列关于青春期的叙述,错误的是( )
A.性意识开始萌动B.神经系统开始形成和发育
C.心脏.肺等器官的功能明显增强D.男孩出现遗精,女孩会来月经
28.下列不属于我国面临的植被问题的是( )
A.我国森林资源十分贫乏,主要以草原、荒漠为主
B.我国的森林覆盖率低
C.我国长期对森林资源的利用不够合理
D.我国由于过度放牧,草场退化、沙化严重
29.如果连续出现阴雨天,大棚蔬菜的产量会下降.这主要是因为阴雨天不利于大棚蔬菜的( )
A.光合作用B.呼吸作用 C.蒸腾作用D.花的传粉
30.人体的各种生理活动都离不开营养物质,下列有关的叙述不正确的是( )
A.糖类是生命活动所需能量的主要提供者
B.维生素是构成人体细胞的重要物质
C.脂肪是人体内重要的备用能源物质
D.成人缺少蛋白质可能会肌肉萎缩
二、填空题
31.对比人类和类人猿,分析两者异同,可对人类起源和发展有更多的认识:
(1)人类与类人猿的骨骼很相似,通过系列证据,科学家推测,人类与现代类人猿有共同的原始祖先________。
(2)从行走方式看,类人猿的行走为臂行,而人类为________。在人类进化中,行走方式改变具有的重要意义是_________________。
(3)从头骨容量看,人的头骨脑容量____(填“大”或“小”),这与人类在发展的过程中学会人工取火,改善了身体的营养有关。
(4)人类的祖先在群体生活中还产生_____。使人类个体间能更好地交流和合作。
32.晚上,将金鱼藻放在盛有清水的试管中,将试管先后放在离白炽灯不同距离处,观察并记录试管中产生的气泡数目,得到如表,并将表中数据转换成如图的曲线图,请回答下列问题
(1)气泡中的气体是金鱼藻通过光合作用产生的______。
(2)光合作用是绿色植物通过叶绿体,利用____,把________和水转化成储存能量的有机物,并且释放出_____的过程。
(3)实际上,在本实验中的光照条件下,金鱼藻在进行光合作用的同时还进行
了______作用。但由于该作用的强度比光合作用的强度要____,所以,
此时只检测到植物的光合作用。
(4)当呼吸作用的强度与光合作用的强度相等时,金鱼藻的生理状况对应右侧曲线图的______(填“E点”“F点”或“G点”)状态。
三、读图填空题
33.在探究植物呼吸作用的实验中,某探究小组的学生设计了如下实验,在加塞的广口瓶中加入植物种子,甲瓶内装有萌发的种子,乙瓶内装有等量煮熟的种子,将甲、乙两瓶种子放在温暖的地方24小时后,回答下列问题:
(1)当一手捧着甲瓶,另一手捧着乙瓶,感觉温度偏高的是_____瓶。原因是此瓶中的种子______旺盛,产生热量,温度升高。
(2)将燃烧着的细木条伸入甲瓶中,观察到的现象是________。将燃烧着的细木条伸入乙瓶中,观察到的现象是__________。
(3)分别向甲、乙两瓶中注入等量澄清的_______,轻轻摇晃后,再分别倒入两个空烧杯中,并仔细观察,出现浑浊现象的是____瓶。
(4)第(1)题中的实验说明种子在萌发过程中会释放大量的能量,这些能量是植物在萌发过程中,伴随体内_______的分解释放出来的。
34.如图所示发生在植物体内的某些生理过程,其中A.B.C表示三项生理活动,E.F表示两种物质。请据图分析回答
(1)植物细胞分裂等生命活动所需要的能量来自于图中
过程[___]_______所释放的能量。
(2)间作套种,合理密植是为了提高图中过程[__]_____的效率。该过程进行的场所是_______,E所表示的物质可以通过蒸腾作用散失到大气中,那么E是____,F表示的物质是_______。
(3)图中的二氧化碳和氧气进出叶片的“窗口”是______。[___]是表示植物的蒸腾作用。
(4)该植物体夜晚(黑暗状态)进行的生理活动是____、___。
35.大多数人在很小的时候都问过自己的父母,自己是从哪里来的。父母的回答可能有很多版本,其实你既不是垃圾桶里捡来的,也不是快递小哥给的,更不是扫码送的。请跟着图来感受生命的起源吧([]中填数字或字母,横线上填文字)。
(1)人的新生命的起点是图1中的[___]_______。产生A的器官是图2中[___]______,A和B结合的场所是图2中的[____]_。
(2)图1中的C不断进行分裂形成多细胞的胚泡。然后其缓慢移动,最后植入图2中的______上,这就是怀孕的开始。从D→E过程中,经历了细胞的分裂和________。
(3)胎儿发育所需的氧气和养料通过脐带和图3中的[_____]_______从母体获得,胎儿产生的二氧化碳等废物也要通过______从母体排出。妈妈十月怀胎期间在心理和生理各方面负担都很重,我们应该懂得珍爱自己的生命,感恩父母。
参考答案
1.答案:B
解析:图中的植物通过蒸腾作用“促使植物吸收水分,导致U形管右侧的液面明显下降。
故选:B。
2.答案:B
解析:成熟区也叫根毛区,在伸长区的上部,细胞停止伸长,并且开始分化,表皮一部分向外突起形成根毛。使吸收的面积大大增加,是根吸收水分和无机盐的主要部位。成熟区及其上部,根内部一部分细胞分化形成导管,能输导水分和无机盐。所以根尖吸水的主要部位是成熟区。
故选:B。
3.答案:C
解析:A、幼儿缺钙和维生素D会得佝偻病,A错误。
B、维生素B2又叫做核黄素,这是正常人体所需要的一种维生素,如果出现缺乏,大多会出现口眼、皮肤以及外生殖器的炎症,比如口角炎、唇炎等,B错误。
C、维生素A能促进正常发育,增强抵抗力,维持人的正常视觉,缺乏维生素A时引起夜盲症,C正确。
D、饮食中缺碘易患大脖子病,D错误。
故选:C。
4.答案:B
解析:导管是植物体内把根部吸收的水和无机盐”由上而下输送到植株身体各处的管状结构。导管是为一串管状死细胞所组成,只有细胞壁”的细胞构成的,而且上下两个细胞是贯通的;当根毛细胞从土壤中吸收的水分和无机盐通过一定方式进入根部的导管,然后植物就通过根、茎、叶中的导管把水分和无机盐运输到植物体的全身,即水和无机盐在植物体中运输的基本路径是:根中导管一茎中导管一叶中导管。
故选:B。
5.答案:D
解析:
6.答案:C
解析:《绿叶在光下制造淀粉》的实验步骤:暗处理一部分遮光一光照 摘下叶片 >酒精脱色 >漂洗加碘一观察颜色。实验要点:光合作用需要光、光合作用制造淀粉、碘遇到淀粉变蓝色,酒精溶解叶片中的叶绿素。故C③①②⑤④⑥正确,ABD错误。
故选:C。
7.答案:C
解析:
8.答案:B
解析:维生素°主要来源于新鲜的水果和蔬菜中,蔬菜主要为宇航员“提供的营养物质°是维生素,B符合题意。
故选:B。
9.答案:A
解析:绿色植物”的光合作用完成了物质和能量的两个转化,一是物质转化:绿色植物通过光合作用把从外界吸收的二氧化碳和水合成有机物°,一部分用来构建自己的身体,一部分为其他生物提供食物来源。同时放出氧气供生物呼吸利用。二是能量转化:是把光能转化成化学能储存在制造的有机物中。因此,莲藕中的有机物来自于叶肉细胞“制造后运输到莲藕中的。
故选:A。
10.答案:A
解析:植物光合作用”的意义有:①它把无机物转变成有机物°,一部分用来构成植物体的自身,另外其他生物直接或间接以植物为食,所以也为其他生物提供了基本的食物来源,同时释放氧气供生物呼吸利用。②在这一过程中,它把光能转变为贮存在有机物中的化学能。是自然界的能量来源。③从根本上改变了地面上的生活环境。维持了大气中氧气和二氧化碳的相对平衡。但不能为生物圈中的其他生物提供氧气。
故选:A。
11.答案:A
解析:A、低温储存水果、蔬菜,可以抑制蔬菜水果的呼吸,以减少呼吸消耗、可延长保鲜时间,A符合题意。
B、移栽幼苗时根部需要带土,这样做的目的是保护幼根和根毛,与抑制呼吸作用”无关,B不符合题意。
C、植物的根呼吸的是空气中的氧气,种庄稼需要定期锄地松土,有利于促进根的呼吸,促进根的生长°,C不符合题意。
D、早春播种往往因为温度低而影响出苗,常用塑料薄膜覆盖地面,目的是提高土壤的温度,与抑制呼吸作用无关,D不符合题意。
故选:A。
12.答案:D
解析:A. 根吸水的主要部位是幼根和根毛,因此在移栽植物时要带土移栽,以保护幼根和根毛,利于根吸水,提高成活率°;
B. 刚刚移栽的植物,幼根和根毛会受到一定程度的损伤,根的吸水能力很弱,去掉部分枝叶,可以降低植物的蒸腾作用,减少水分的散失,有利于移栽植物的成活;
C.移栽后给树木输入营养液°,可为根部提供营养物质;
D. 移栽后不能在较强的光照下,应给树木遮阴,可以降低植物的蒸腾作用,有利于移栽植物的成活。
故选:D。
13.答案:B
解析:光是光合作用”必要条件,合理密植”既充分利用了单位面积上的光照而避免造成浪费,又不至于让叶片相互遮挡,影响光合作用的进行。种植农作物”时出现“苗窃”现象,指苗生太密,没有行列,是因为植物叶片相互遮盖,只有上部叶片进行光合作用,影响光合作用的效率,故ACD不符合题意,B符合题意。
故选:B。
14.答案:D
解析:光合作用“制造有机物”,呼吸作用”分解有机物。当光合作用制造的有机物大于呼吸作用分解的有机物时,植物体内的有机物就积累起来,有机物中的淀粉转变为可溶性糖。植物的光合作用和呼吸作用都与温度有关。我国新疆产哈密瓜地区,白天温度高,光合作用强烈,晚上,植物只能进行呼吸作用,由于晚上温度低,呼吸作用微弱,因此植物体内积累有机物多。
故选:D。
15.答案:C
解析:
16.答案:A
解析:
17.答案:C
解析:图中a点时光照强度为0,绿色植物只进行呼吸作用,不进行光合作用,故a点表示呼吸作用消耗的氧气量,A正确;b点时O,释放量为0,表示呼吸作用强度等于光合作用强度,氧气产生量和消耗量相等,B正确;ab段(不包括a点)在进行光合作用,只是光合作用强度小于呼吸作用强度,C错误;be段(不包括b点)光合作用强度大于呼吸作用强度,D正确。
18.答案:C
解析:A、绿色植物”通过光合作用“释放氧气,不断消耗大气中的二氧化碳,维持了生物圈中碳一氧的相对平衡,A正确。
B、树木根系发达,能保持水土、防风固沙,B正确。
C、植树造林不只是为了获取大量的木材,树木可以起到其他作用,C错误。
D、植物能够吸收一定数量的有害气体,如二氧化硫减少空气中放射性物质°,树木的枝叶可以阻隔放射性物质和辐射的传播,并且还有过滤和吸收作用°,减少空气中的灰尘,树木能够阻挡、过滤和吸附空气中的灰尘,植物能净化空气;植物的蒸腾作用?是指植物体内的水以水蒸气的形式散发到大气中去的过程,水由液态到气态要吸收热量,在此过程中能带走植物体内的热量,降低植物体的温度,继而降低环境的温度,D正确。
故选:C。
19.答案:D
解析:A、由图可知,细胞既能进行光合作用?也能进行呼吸作用”。所以,细胞为植物体绿色部分细胞。A错误。
B、过程①将二氧化碳和水°合成有机物°,储存能量。B错误。
C、过程②将有机物分解,并将有机物中储存的能量释放出来。C错误。
D、过程①光合作用发生在叶绿体结构中,将光能转变成化学能”,②呼吸作用主要发生在线粒体结构中,将有机物中的化学能释放出来供生命活动的需要。所以,过程①和②的结构都是能量转换器。D正确。
故选:D。
20.答案:B
解析:A. 叶的表皮细胞是无色透明的,利于光线的透入,A正确;
B. 叶肉细胞“和保卫细胞”含有叶绿体”,B错误;
C. 叶脉就是生长在叶片上的维管束,叶脉中含有机械组织支持叶片,使叶片在空中伸展,有利于接受光照,进行光合作用”。被称为叶片的“骨架”,叶脉中还有输导水分和无机盐”的导管和输导有机物的筛管,因此有输导作用。所以叶脉具有支持和输导作用。C正确;
D. 叶表皮上有气孔,气孔是由两两相对而生的保卫细胞围成的空腔,气孔是植物体蒸腾失水的“门户”,也是植物体与外界进行气体交换的“窗口”D正确。
故选:B。
21.答案:A
解析:A、光合作用的原料有水和二氧化碳,产物有氧气和有机物,因此小麦具有①光合作用过程,所以属于生态系统中的生产者,A正确。
B、②过程利用氧气,将有机物分解成水和二氧化碳,因此②是呼吸作用,不能促进生物圈中的水循环,B错误。
C、①光合作用消耗二氧化碳产生氧气,②呼吸作用消耗氧气产生二氧化碳,因此生物圈中的碳一氧平衡与①②过程都有关,C错误。
D、欲使小麦增产,需促进①光合作用过程,同时抑制②呼吸作用过程,D错误。
故选:A。
22.答案:B
解析:植物体通过根吸收土壤中的水分和无机盐°,并通过导管,自下向上运输至植物体的各个部位,运输的动力来自于植物的蒸腾作用”,蒸腾作用的部位主要是叶,故B正确,ACD错误。
故选:B。
23.答案:C
解析:①我们不能只特别注重外表,还要注意提高品德和文化修养,体现青春的内在美,①错误;②③进入青春期,同学们开始在意自己的体态和容貌。但是我们要明白每个人都是不完美的,我们不能因为自己个子比别人矮而自卑,也不要为自己长得不如别人漂亮而烦恼。我们应该学会以积极的心态接纳自己的不完美,学会欣赏自己,努力发展自己特长,让自己健康快乐的成长,②③正确;④要正确面对青春期的生理变化,而不是过度在意别人的看法,④错误。
因此C符合题意,ABD不符合题意。
故选:C。
24.答案:B
解析:卵细胞从卵巢产生,精子由阴道进入,在④输卵管相遇形成受精卵,受精卵不断进行分裂,逐渐发育成胚泡,胚泡缓慢地移动到②子宫中,发育至38周,通过⑥阴道娩出,形成婴儿。
故选:B。
25.答案:D
解析:A.糖类是人体的主要供能物质°,人体进行各项生命活动°所消耗的能量主要来自于糖类的氧化分解°,约占人体能量供应量的70%;儿童缺含钙的无机盐“易患佝偻病,故A选项不符合题意。
B.脂肪是人体内重要的备用能源物质°;人体缺维生素B1易患神经炎,故B选项不符合题意;
C.蛋白质°是构成组织细胞的基本物质,是建造和修复身体的重要原料;人体缺维生素A易得夜盲症等眼部疾病,故C选项不符合题意;
D.水是人体内含量最多的物质,也是人体各项生命活动进行的载体;人体缺铁易患缺铁性贫血,故D选项符合题意。
26.答案:D
解析:直立行走这一行为方式不仅使视野扩大、前后肢有了明显分工,而且为脑的进一步发展创造了条件,从而使人类不断进化。人类学家将是否直立行走作为人猿分界的一个重要标志。D正确。
故选:D。
27.答案:B
解析:AD. 进入青春期°以后,男性的睾丸和女性的卵巢都重量增加,并能够产生生殖细胞”和分泌性激素。性激素能促进第二性征”的出现,男孩出现遗精,女性出现月经;同时,性意识°开始萌动,男孩女孩对异性产生了好奇和神秘感,这是正常的心理现象。可见AD正确。
B. 人类在胚胎形成后的15-20天,神经系统就开始发育了,B符错误。
C. 进入青春期人体形态发育的显著特点是身高突增和体重增加,另外,神经系统和心、肺等器官的功能也显著增强,人体的代谢速度加快,C正确。
故选:B。
28.答案:A
解析:A、我国主要的植被类型有:草原、荒漠、热带雨林°、常绿阔叶林’、落叶阔叶林°、针叶林。森林资源十分贫乏,主要以热带雨林、常绿阔叶林、落叶阔叶林为主,A符合题意。
B、我国人均森林覆盖率低,属于我国所面临的植被问题,B不符合题意。
C、我国人均森林覆盖率低,又加上长期以来对森林资源的不合理利用,伐优留劣、乱砍滥伐,使森林生态系统°呈退化趋势,人均森林面积少,C不符合题意。D、对草原资源的不合理利用:对草原的过度放牧使许多草场退化、沙化,导致土地沙漠化;属于我国所面临的植被问题,D不符合题意。
故选:A。
29.答案:A
解析:连续的阴雨天气,会使大棚内的蔬菜长时间不能见到阳光,而植物进行光合作用”的条件必须要有光,光是植物进行光合作用的动力,没有光或者光线较弱,都影响光合作用的进行,由于大棚内的蔬菜时间不能见到阳光,光合作用较弱,制造的有机物会较少,故产量会下降。
故选:A。
30.答案:B
解析:A、食物中的六大类营养物质中,糖类、脂肪、蛋白质都是组成细胞的主要物质,并能为生命活动提供能量。其中糖类是主要的供能物质;A正确。
B、维生素既不构成细胞,也不提供能量,但能调节人体的生命活动,B错误。
C、脂肪是备用能源,一般存储在皮下备用。C正确。
D、蛋白质是构成人体细胞的基本物质,与人体的生长发育以及细胞的修复和更新有重要关系,也能提供少量的能量,成人缺少蛋白质可能会肌肉萎缩,D正确。
故选:B。
31.答案:(1)森林古猿
(2)直立行走;使前肢解放出来
(3)大
(4)语言
解析:(1)由图可知,人类与类人猿”的骨骼很相似,通过一系列证据,科学家推测,人类与现代类人猿有共同的原始祖先森林古猿。
(2)从骨骼图看,类人猿的上肢明显长于下肢,人类的上肢比较短,下肢比较长,具有粗壮的股骨,因此类人猿的行走为臂行,而人类为直立行走。在人类进化中,行走方式改变具有的重要意义是:使前肢解放出来,开始使用和制造工具。
(3)从头骨看,人的头骨脑容量大,这与人类在发展的过程中学会人工取火,改善了身体的营养有关。
(4)人类的祖先在群体生活中还产生了语言,使得人类个体之间能更好地交流和合作。
32.答案:(1)氧气
(2)光能;二氧化碳;氧气
(3)呼吸;弱
(3)G点
解析:
33.答案:(1)甲;呼吸
(2)燃烧的木条熄灭(木条熄灭);木条继续燃烧
(3)石灰水;甲
(4)有机物
解析:
34.答案:(1)A;呼吸作用
(2)C;光合作用;叶绿体;水;有机物
(3)气孔;B
(4)呼吸作用 ;蒸腾作用
解析:
35.答案:(1)C;受精卵;1;卵巢;2
(2)子宫内膜;分化
(3)b;胎盘;胎盘
解析:
试管离灯距离(厘米)
4
7
10
20
30
40
气泡数目(个/分)
60
60
60
25
10
5
黑龙江省大庆市肇源县五校联考2023-2024学年七年级4月月考生物试卷(含答案): 这是一份黑龙江省大庆市肇源县五校联考2023-2024学年七年级4月月考生物试卷(含答案),共28页。试卷主要包含了单选题,读图填空题,填空题等内容,欢迎下载使用。
黑龙江省大庆市肇源县西部七校(五四制)2023-2024学年七年级下学期4月月考生物试卷(含答案): 这是一份黑龙江省大庆市肇源县西部七校(五四制)2023-2024学年七年级下学期4月月考生物试卷(含答案),共11页。试卷主要包含了单选题,读图填空题,填空题等内容,欢迎下载使用。
黑龙江省大庆市肇源县六校(五四制)2023-2024学年七年级下学期开学考试生物试卷(含答案): 这是一份黑龙江省大庆市肇源县六校(五四制)2023-2024学年七年级下学期开学考试生物试卷(含答案),共16页。试卷主要包含了单选题,读图填空题等内容,欢迎下载使用。