





2024届山东省济南市高三下学期5月高考针对性训练生物试题(原卷版+解析版)
展开
这是一份2024届山东省济南市高三下学期5月高考针对性训练生物试题(原卷版+解析版),文件包含2024届山东省济南市高三下学期5月高考针对性训练生物试题原卷版docx、2024届山东省济南市高三下学期5月高考针对性训练生物试题解析版docx等2份试卷配套教学资源,其中试卷共36页, 欢迎下载使用。
1.答题前,考生先将自己的姓名、考生号、座号填写在相应位置,认真核对条形码上的姓名、考生号和座号,并将条形码粘贴在指定位置上。
2.选择题答案必须使用2B铅笔(按填涂样例)正确填涂;非选择题答案必须使用0.5 毫米黑色签字笔书写,绘图时,可用2B铅笔作答,字体工整、笔迹清楚。
3.请按照题号在各题目的答题区域内作答,超出答题区域书写的答案无效;在草稿纸、试题卷上答题无效。保持卡面清洁,不折叠、不破损。
一、选择题:本题共 15 小题,每小题2分,共30 分。每小题给出的四个选项中,只有一个选项是最符合题目要求的。
1. 肺炎支原体是一种单细胞生物,能在宿主细胞内寄生增殖。肺炎支原体中大型的DNA散布在细胞内各区域,常用DNA染色法检测肺炎支原体。下列叙述正确的是( )
A. 在肺炎支原体拟核区域无核膜和核仁结构
B. 肺炎支原体细胞壁起到支持和保护的作用
C. 肺炎支原体在宿主细胞内利用自身的核糖体合成蛋白质
D. 观察DNA 染色后的最佳时期是肺炎支原体分裂的中期
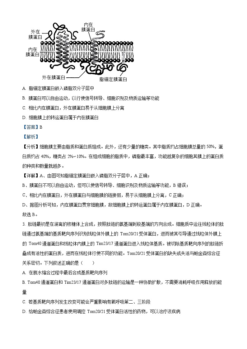
2. 根据膜蛋白在细胞膜中的分布及其分离的难易程度,将膜蛋白分为3种基本类型:外在膜蛋白、内在膜蛋白和脂锚定膜蛋白,如下图所示。据图推测,下列叙述错误的是( )
A. 脂锚定膜蛋白嵌入磷脂双分子层中
B. 膜蛋白可以自由运动,以行使信号转导、细胞识别及物质运输等功能
C. 相比内在膜蛋白,外在膜蛋白易于从细胞膜上分离
D. 细胞膜上的转运蛋白属于内在膜蛋白
3. 肽链最初是在游离的核糖体上合成,按照肽链的氨基端到羧基端的方向合成。细胞质中运往线粒体的肽链通过氨基端的基质靶向序列识别线粒体外膜上的 Tm20/21受体蛋白,进而被其引导通过线粒体外膜上的 Tm40通道蛋白和线粒体内膜上的 Tim23/17通道蛋白进入线粒体基质。被切除基质靶向序列的肽链折叠成有活性的蛋白质,进而在线粒体行使不同的功能。Tm20/21受体蛋白的缺失或失活与帕金森综合征关系密切。下列叙述正确的是( )
A. 在脱水缩合过程中最后合成基质靶向序列
B. Tm40通道蛋白和Tim23/17通道蛋白对多肽链的运输是一种协助扩散,不需要消耗呼吸作用释放的能量
C. 若基质靶向序列发生改变可能会严重影响有氧呼吸第二、三阶段
D. 给帕金森综合征患者使用调控 Tm20/21受体蛋白活性的药物,可以治疗该疾病
4. 下列关于证明DNA是主要遗传物质的相关实验,叙述错误的是( )
A. 艾弗里等人的肺炎链球菌转化实验不仅证明了遗传物质是DNA,还证明了DNA可以在同种生物的不同个体之间转移
B. 赫尔希和蔡斯在明确T2噬菌体侵染大肠杆菌过程后,选择其作为证明DNA是遗传物质的实验材料
C. 32P标记的T2噬菌体侵染未标记的大肠杆菌,经搅拌、离心后上清液放射性来自于子代或亲代噬菌体
D. 格里菲斯的第四组实验小鼠的血清中含有抗R型肺炎链球菌的抗体
5. Cre-LxP 系统是一种重组酶系统,能在DNA 特定位点上删除DNA 序列,是一种广泛应用的基因编辑工具。Cre基因的表达产物是Cre酶,LxP是一段DNA 序列。当 Cre酶遇到同一个 DNA分子上含有两段方向相同的LxP序列时,能将两段LxP 中间的序列删除,删除序列会被降解。转基因玉米甲、乙两种基因(Cre基因和A 基因)在两对同源染色体上的分布如下图所示。现将甲乙杂交,得到的F1自由交配,则 F2中染色体上含 A 基因的个体的比例为( )
A. 3/4B. 3/8C. 5/16D. 11/64
6. 中国科学家在贵州获得了一块距今约10.2万年的古大熊猫化石。将该化石中提取到的线粒体DNA通过测序分析和比较,发现古大熊猫与现代大熊猫的相关DNA 序列高度相似。下列叙述正确的是( )
A. 现代大熊猫与古大熊猫所有DNA序列之间的差异是其适应环境变化的根本原因
B. 通过对古大熊猫化石中的放射性同位素比例测定,来进行线粒体DNA的测序分析和比较
C. 适合大熊猫在环境中生存和繁殖的有利变异才是其进化的原材料
D. 大熊猫以冷箭竹为主食竹是两者协同进化的结果
7. 低温冷疗技术有助于运动员缓解运动后肌肉酸痛和运动损伤恢复。冷疗时,先让运动员进行短时间的超低温刺激,运动员在超低温刺激下肌肉血管收缩,回到常温环境后,其外周血管扩张。此疗法可以通过影响血液的回流与再分布,提高副交感神经的兴奋性等原理,帮助运动员的机体恢复正常状态。下列叙述正确的是( )
A. 低温冷疗技术有利于运动员肌肉中乳酸的排出和运输到心脏和肝脏,使机体内环境由酸性恢复正常
B. 运动员刚进入超低温环境时,机体产热量增加,散热量增加
C. 进入超低温环境皮肤冷觉感受器接受信号产生冷觉,该反射的平均速度比普通低温条件下快
D. 副交感神经的兴奋不利于胃肠蠕动,因此运动员进食后不适合进行低温冷疗
8. 胰高血糖素样肽-1(GLP-1)是回肠和结肠 L细胞分泌的一种多功能肽类激素,主要作用是促进胰岛素的分泌,但其进入血液后,很快被酶分解,在人体的活性只有几分钟。对此研究的 GLP-1受体激动剂(GLP-1RA),与GLP-1具有相似的作用,也能激活GLP-1 受体,两者均是近年来的新型降糖药。下列相关叙述错误的是( )
A. 为达到治疗效果,使用GLP-1需连续给药,而GLP-1RA 给药频率可降低
B. GLP-1 口服后随血液运输到相应的靶器官和细胞,发挥作用后失活
C. 给GLP-1 受体基因突变体口服大量葡萄糖,胰岛素分泌量仍会增加
D. GLP-1、GLP-1RA 和胰高血糖素都可以增加胰岛素的分泌
9. 黄豆的种子发芽后破土前,幼苗下胚轴组织向下弯曲,形成弯钩状结构,该过程与生长素有关。出土后受光照的影响,弯钩打开,如下图所示。乙烯可促进弯钩的形成。下列叙述正确的是( )
A. 黄豆发育为豆苗的过程中,其所需生长素的唯一来源是萌发的种子
B. 生长素极性运输是形成弯钩的主要原因
C. 乙烯促进生长素的合成,升高生长素的浓度,进而抑制下胚轴生长
D. 豆苗出土后,下胚轴顶部两侧细胞差异性生长逐渐消除,最终导致豆苗直立生长
10. 为探究豌豆和玉米间发生根竞争和枝竞争对豌豆生物量的影响,研究小组开展了如下实验:①将两种植物单独种植在两份土壤中;②将两种植物间行种植在同一份土壤中;③将两种植物间行种植在同一份土壤中但冠层被分离以形成根竞争;④将两种植物种植在隔离开的两份土壤中但冠层交织在一起以形成枝竞争。其余条件均相同且适宜充足,培养一段时间后,分别统计豌豆的生物量。下列说法错误的是( )
A. 本实验可以探究光照和营养物质等非密度制约因素对植物生物量的影响
B. 若统计结果为①>③>④>②,则豌豆受光限制的影响高于受营养物质限制的影响
C. 若统计结果为①>④>②=③,则枝竞争和根竞争都存在时,枝竞争对生物量的影响不大
D. 若统计结果为①>④>③>②,则枝竞争和根竞争都存在的影响大于两者单独存在的影响
11. 通过分析当地的环境条件可对群落未来的优势种变化趋势进行预测,下表是某个由灰桦构成的人工森林在不同年龄时几种潜力物种成为优势种的概率预测。下列说法正确的是( )
A. 该演替方式具有从结构简单逐渐发展为结构复杂、演替速度慢、趋向于形成新群落的特点
B. 该群落可能会依次经历灰桦一野生蓝果木一红枫一山毛榉的优势种变化
C. 在该演替过程中,灰桦在该群落中逐渐失去原有的生态位,最终被淘汰
D. 在该演替过程中,从第50年开始,红枫种群呈现衰退型变化趋势
12. 在海面上建造“可持续漂浮城市”是科学家应对土地资源紧张等现状提出的新型城市方案,下图为其核心流程。城市通过太阳能、风能等可再生能源发电,采取蔬果水培立体种植,海产养殖,鱼菜共生等多种生产方式。下列说法错误的是( )
A. 该方案通过构建能源、水、食物和废弃物循环流动的生态系统,实现最大限度自给自足
B. 厌氧池堆肥处理可将有机废弃物转化为沼渣进而被生产者或菌类吸收,实现物质反复利用
C. 水培立体种植可以充分利用群落的空间结构,充分利用不同层次的光能
D. 鱼菜共生培养体系可减少对水资源和化肥的使用,避免水资源的浪费和环境污染
13. 利用添加了溴甲酚紫和碳酸钙的MRS固体培养基,从腌制品中分离得到5 株产乳酸菌株,并测量5 株菌株的溶钙圈(乳酸菌产生的酸性物质和碳酸钙反应而出现的溶解圈)的直径。溴甲酚紫的pH变色范围为5.2~6.8(黄色~紫色)。之后分别将 5株菌株转入发酵培养液中检测乳酸浓度。实验结果如图所示。有关说法错误的是( )
A. MRS培养基为鉴别培养基
B. MRS培养基中部分菌落周围可能会由紫色变成黄色
C. 溶钙圈直径越大说明乳酸菌分解碳酸钙的能力越强
D. 据图分析可知高产乳酸菌株3号
14. 下列关于动物细胞工程及其应用说法正确的是( )
A. 通常利用体细胞核移植技术和诱导成纤维细胞生成ES细胞,ES细胞具有较强的自我更新能力及分化潜能
B. 去核是去除MⅡ期卵母细胞中的中心体一染色体复合物,去核的卵母细胞可与细胞核组合成新的细胞
C. 某些灭活病毒表面的糖蛋白和酶能够使融合细胞质膜上的蛋白质分子和脂质分子重新排布,诱导细胞融合
D. 在胚胎工程操作中,常以观察到哺乳动物受精过程中出现三个极体或者雌、雄原核作为受精的标志
15. 临床上可采用PCR 和DNA反向点杂交相结合的检测技术对HPV基因进行分型,过程如下:设计出针对已知有致癌风险的23种HPV基因的特异性引物并标记上会发生显色反应的生物素,通过 PCR 对待测样本 DNA 进行扩增,再将扩增产物直接与固定在膜上的分型基因探针(包括17种高危型和6种低危型)进行杂交。经显色处理后,与固定化探针结合的HPV基因就会在相应位置产生显色反应,从而判断待测样本是否被含有这些 HPV基因的病毒感染。有关说法错误的是( )
A. 生物素应标记在引物的5’端
B. 该检测技术需要对扩增的DNA样本进行琼脂糖凝胶电泳
C. 该检测技术具有高度的特异性,能够准确地区分不同类型的HPV 病毒
D. 反向点杂交是通过分型基因探针与扩增的目的片段碱基互补配对结合在一起的
二、选择题:本题共5小题,每小题3分,共15分。每小题给出的四个选项中,有的只有一个选项正确,有的有多个选项正确,全部选对的得3分,选对但不全的得1分,有选错的得0分。
16. 科学家发现的第一个抑癌基因是p53基因。当细胞内DNA 出现损伤时,p53基因表达水平会迅速增加,合成的p53蛋白有两方面的作用:一是启动 DNA 修复酶的合成,完成修复;二是启动p21蛋白合成,p21蛋白能与各种细胞周期CDK复合物结合,抑制它们的活性,使细胞周期阻滞,等待DNA 完成修复。若DNA损伤无法修复,p53蛋白可诱导细胞进入程序化死亡。下列叙述错误的是( )
A. p53蛋白可能是与相关基因的调控序列结合促进基因的转录而发挥作用
B. DNA修复酶可能具有与 DNA 聚合酶和DNA 连接酶同样的催化作用
C. DNA损伤严重时既可能导致细胞的凋亡,也可能导致细胞的坏死
D. 导致细胞癌变的原癌基因和抑癌基因突变一般分别是隐性突变和显性突变
17. 基因印记是指子代中来自双亲的等位或相同基因中只有一方能表达,另一方沉默而不表达。F基因是最早发现存在基因印记现象的基因,且在每代表达情况不变。小鼠的F基因突变为f后会失去原有功能,产生矮化小鼠。假设小鼠子代数量足够多,根据以下实验结果判断,下列说法错误的是( )
A. 亲本矮化雌鼠的F基因来自其父本
B. 基因型为Ff的雌雄小鼠杂交,后代表型及比例为正常:矮化=1:1
C. 基因F、f的遗传不遵循基因分离定律
D. 两只正常小鼠杂交,后代正常小鼠所占的比例有3种可能
18. DC—CIK 细胞免疫治疗是指利用树突状细胞(DC 细胞)及细胞因子诱导的杀伤细胞(CIK)在体外共培养大量增殖后,将活化的免疫细胞群回输入患者体内的免疫疗法。未成熟的DC细胞与抗原共同培养后可转变为成熟的DC细胞。成熟的DC细胞能有效激活细胞毒性 T细胞,启动免疫应答。下列叙述正确的是( )
A. 用于诱导的细胞因子属于信号分子,来自辅助性 T细胞等
B. 成熟的DC细胞属于淋巴细胞,具有吞噬、呈递抗原功能。
C. 被细胞因子诱导的CIK 通过产生的抗体与病原体结合,抑制其增殖
D. 不同的CIK回输到患者体内可以识别多种肿瘤细胞,不会引起免疫排斥反应
19. 草地贪夜蛾是一种夜行性害虫,在白天隐藏而在夜间活动,其幼虫阶段对作物破坏性强。研究小组分别比较了在散居和群居饲养条件下不同时期的幼虫体重和表皮黑化值,结果如下图所示。若释放天敌进行防控,则幼虫密度越大,对天敌的吸引越强。另有研究发现,两种饲养条件下的幼虫均存在同类相食行为,且群居幼虫同类相食率更高。下列说法错误的是( )
A. 和群居饲养相比,散居饲养条件下的幼虫在食物匮乏时的抵抗力更强
B. 可以通过使用昆虫信息素诱捕雄性成虫直接改变种群年龄结构来进行生物防治
C. 种群密度高时,幼虫可能会通过增加表皮黑化值和增加同类相食来降低夜间被捕食的风险
D. 同类相食有助于降低种群密度,减少种内竞争,增强对环境的适应并提高生存率
20. 下列有关淀粉酶的叙述正确的是( )
A. 浸水后发芽的大麦在控温通风条件下会释放淀粉酶用于啤酒发酵的糖化过程
B. 淀粉分解菌分泌的淀粉酶会使刚果红培养基形成透明圈
C. 加入淀粉酶可增强酵母的繁殖能力并缩短面包面团的发酵时间
D. 将来自玉米的α-淀粉酶基因和目的基因转入植物,可防止转入该目的基因花粉的传播
三、非选择题:本题包括5小题,共55分。
21. 大红袍枇杷是常绿植物。在华东地区某校园里有一片大红袍枇杷果园,该校师生成立了兴趣研究小组,对大红袍枇杷不同情况下的净光合速率进行了检测。
(1)研究小组检测了不同光照强度下的净光合速率,发现大红袍枇杷的光补偿点和光饱和点均较低,据此推测大红袍枇杷应为_____(填“阴生”或“阳生”)植物。
(2)每到冬季,植物大多落叶凋零。大红袍枇杷开出满树黄白色的花,但干物质质量却不降反升,原因是______。
(3)该研究小组分别在6月和11月晴朗的某一天检测了大红袍枇杷的净光合速率,检测结果如下图所示,表示6月检测的应是______(填“图1”或“图2”),据图分析原因是_____。
(4)大红袍枇杷于1月结幼果,2-3月进入果实膨大期,4-5月果实慢慢成熟,6月采摘。研究小组在不同时间分别检测有果叶片和无果叶片光合速率,结果如下表所示。由表推断,果实的存在能________(填“促进”或“抑制”)枇杷的光合速率,1—5月份,果实对光合速率的影响幅度由大到小依次是__________。请从叶片光合作用角度分析,果实的存在对大红袍枇杷光合速率影响的内在机制最可能是_______。
22. 黄瓜(2n=14)属于葫芦科的草本植物,雌雄同株异花,幼苗期幼叶颜色通常为绿色,研究人员发现一个幼叶黄色突变体(N品系),在幼苗期,幼叶表现为叶绿素缺乏的黄色性状,成体后叶片变为黄色。黄瓜中常存在雄性不育或雌性不育现象,在生产实践中具有非常重要的作用。
(1)将N与常规品系杂交,F1自交得F2,F2中有603株绿苗和198株黄苗,由此可推断控制幼叶绿色和黄色颜色的基因位于_______对同源染色体上,幼叶黄色属于_______性状。
(2)黄瓜的杂种优势明显,杂种一代具有产量高、抗病和抗低温等优良特性。研究人员以幼叶黄色作为指示性状,对杂种一代进行筛选。研究表明N品系与常规品系杂交,F1具有明显的杂种优势。鉴别杂交种的过程如下:①将常规品系与N品系作为亲本间行种植,成熟后收获_______所结种子。②播种收获种子,在幼苗期拔除黄苗,保留绿苗,用于区分“真假杂种”原因是_______。
(3)研究发现基因M决定黄瓜雄配子育性,编码的蛋白质能维持花粉粒的活性。将一个T—DNA插入基因组成为MM的受精卵中,插入点位于M基因启动子处,会抑制M基因的表达。由该受精卵发育成的植株雄性可育,理由是______;用该植株为亲本连续自交两代,后代雄性不育植株所占的比例为______。
(4)若N品系是源自单基因突变,实验室中种植基因型相同的雄性可育幼苗绿叶黄瓜,F1中部分个体表现为雄性不育幼苗黄叶和雄性可育幼苗黄叶现象(不考虑基因突变和交换),由此可知基因M与控制幼叶颜色基因的位置关系是______。F1可育植株中幼叶黄色个体所占比例为_____;F1雄性可育幼叶黄色个体自交后代中能稳定遗传的个体所占比例为_______。
23. 血管性痴呆(VD)是由脑缺血、缺氧引起血管内皮损伤,以学习记忆功能缺损为临床表现的获得性智能障碍综合征。研究发现神经细胞产生的NO参与了脑缺血引起的血管性痴呆大鼠学习记忆障碍。下图表示正常情况下,NO在突触中的作用。回答下列问题。
(1)学习和记忆除涉及脑内某些种类蛋白质的合成外,还与_______等物质有关。学习的过程也是条件反射建立的过程,就其提高了动物应对复杂环境变化的能力而言,条件反射使机体具有_______。
(2)据图分析,NO作为信号分子进入细胞的方式是_____。与其他神经递质的不同表现在______、_____。
(3)尼莫地平是目前治疗血管性痴呆常用口服西药,医学实践发现,电针灸对许多神经疾病也具有一定疗效。为了研究联合使用电针灸井穴和尼莫地平对VD大鼠学习记忆障碍的疗效。科研人员制备了一定数量的VD大鼠,并以3分钟走迷宫出错次数为学习记忆的观测指标。请写出实验思路______。若检测结果为_______,说明联合使用电针灸井穴和尼莫地平对VD大鼠学习记忆障碍的治疗具有更好疗效。
24. 研究表明,浮游植物个体小、繁殖快、寿命短,是导致淡水湖泊中水体富营养化的原因之一、生态学家通过向某湖泊中投放鲢、鳙等滤食性鱼类和螺、蚌、虾等底栖植食动物对此进行了生态治理。经调查,该湖泊中各营养级能量流动的相关数据如下表所示。假设不存在未利用的能量,表中有部分数据未知,用“——”表示。请回答以下问题:
(1)某一营养级同化的能量与其呼吸消耗能量的差值为__________的能量,该湖泊中第四营养级的该能量值为_________J/(m2·a)。
(2)第一营养级与第二营养级之间的能量传递效率约为______,两营养级间能量传递效率较低,原因可能是______。
(3)研究表明,将鲢、鳙与其他多种水生动植物进行混养的治理效果优于在湖泊中只投放鲢、鳙的治理效果,从生态系统的结构角度分析,原因可能是__________。
(4)进一步研究表明,鲢、鳙的粪便中存在大量未消化的仍可继续增殖的藻类,为了克服滤食鱼类粪便造成的二次污染,研究人员提出“鱼粪沉底控藻”技术,通过风力作用或底栖鱼类运动使水体浑浊,泥沙增多,鲢、鳙在滤食过程中摄入泥沙后会排泄可沉底的鱼粪。这样做能克服滤食性鱼类粪便二次污染的原因是__________、_________。
25. (11 分)基因SLC能控制合成5-羟色胺转运体(5-HTT蛋白)。机体缺氧可以诱导神经细胞PC12凋亡和5-HTT蛋白表达量升高。为探究5-HTT蛋白表达的变化对缺氧神经细胞的影响,科研人员构建了带有基因shSLC(其结构如图1 所示)和绿色荧光蛋白基因GFP的重组质粒(如图2所示)并进行了相关检测。shSLC通过转录得到的shRNA(如图3所示)可用于干扰基因 SLC翻译过程,而使其沉默。
(1)将图1中人工合成的大量A链和B链与缓冲液共同放入PCR仪中,经______和_______过程可得到shSLC.
(2)shSLC可以和经 AgeⅠ和EcRⅠ双酶切的载体相连的原因是______。对构建成功的载体鉴定时,最好使用_____(填“AgeⅠ”或“EcRⅠ”或“KpnⅠ”)完成酶切,然后通过凝胶电泳将酶切后产生的不同长度DNA片段分离出来,从而完成鉴定过程。若用A链做引物F1,B链做引物R1,其位置如图所示。另有引物F2和引物R2,鉴定构建成功的载体,一般利用_______(填“F1和R2”或“F2和R2”)进行PCR 并对扩增目的产物进行测序验证,使用所选引物的原因是____。
(3)表达载体转染PC12细胞后,可通过荧光显微镜下观察细胞____的表达进行鉴定;据图4分析转染shSLC组中5-HTT蛋白表达量____。
(4)检测发现对照组正常情况下细胞凋亡率6.30%,缺氧24h后细胞凋亡率14.24%;转染shSLC 组正常情况下细胞凋亡率6.38%,缺氧24h细胞凋亡率9.10%。据此可得出的结论是_____。
物种
森林年龄(a)
0
50
100
150
200
250
灰桦(%)
100
5
1
0
0
0
野生蓝果木(%)
0
36
29
23
18
5
红枫(%)
0
50
39
30
24
9
山毛棒(%)
0
9
31
47
58
86
表一果实对枇杷光合速率的影响(单位:uml·m-2·s-1)
叶片类型
1月
2月
3月
4月
5月
有果叶片
2.63
3.31
4.25
6.23
8.12
无果叶片
245
2.91
3.5
5.72
8.0
营养级
捕食者同化量J/(m2.a)
呼吸消耗量J/(m2.a)
流向分解者量J/(m2.a)
Ⅴ
-
4.3
1.7
Ⅳ
-
23.5
24.5
Ⅲ
54
218
158
Ⅱ
-
2615
993
Ⅰ
4038
17844.5
20180
相关试卷
这是一份2024届山东省济南市高考针对性训练高三下学期(5月)三模生物试卷+答案,共11页。
这是一份2024届山东省济南市高考针对性训练下学期三模 生物试卷及答案,共11页。
这是一份2024届山东省实验中学高三下学期5月针对性考试生物试题(原卷版+解析版),文件包含2024届山东省实验中学高三下学期5月针对性考试生物试题原卷版docx、2024届山东省实验中学高三下学期5月针对性考试生物试题解析版docx等2份试卷配套教学资源,其中试卷共40页, 欢迎下载使用。