


重庆市潼南县六校联考2023-2024学年七年级下学期期中考试生物试卷(含答案)
展开一、单选题
1.关于人类的起源以下说法正确的是( )
A.人类女娲用泥捏出来的B.人类是外星人的后代
C.人类是由森林古猿进化而来的D.人类是由上帝创造的
2.有一种新药即将应用于临床,为了确保药品的安全性需要进行动物实验。为使实验效果接近人体情况,以下哪种动物最适合作为实验对象( )
A.黑猩猩B.狒狒C.猕猴D.长臂猿
3.因宫颈癌摘除子宫的女性不能再生育,是因为子宫( )
A.能产生卵细胞并分泌雌性激素B.是胚胎发育的场所
C.是受精卵形成的场所D.是母体与胎儿进行物质交换的器官
4.下列男女生殖器官中,具有分泌性激素功能的是( )
A.输精管和输卵管B.睾丸和卵巢C.前列腺和卵巢D.睾丸和子宫
5.“十月怀胎,一朝分娩”怀孕是一个漫长孕育生命的过程,正确的过程是( )
A.受精卵→胚泡→胚胎→胎儿B.受精卵→胚泡→胎儿→胚胎
C.卵细胞→胚泡→胚胎→胎儿D.受精卵→胎儿→胚泡→胚胎
6.青春期是人一生中身体发育和智力发展的黄金时期,下列关于青春期叙述错误的是( )
A.身高突增B.出现第二性征
C.性器官开始形成D.渴望得到家长以及老师的关心
7.小刚同学进入青春期,有了强烈的独立意识,你认为他的下列做法中可行的是( )
A.我行我素不听老师教导
B.生活中的矛盾心理,主动与老师或家长交流
C.不和同学说话
D.不参加实践文体和社会活动
8.关于食物中的营养物质,下列说法错误的是( )
A.主要供能物质是糖类B.蛋白质是建造和修复身体的重要原料
C.水不属于营养物质D.脂肪是备用能源物质
9.测定某种物质中是否含有能量,可以用以下哪种方法( )
A.燃烧B.浸泡C.切割D.挤压
10.如果早晨没吃早饭而感到头晕乏力,你认为下列哪种食物能帮我们迅速恢复体力( )
A.牛奶B.面包C.菠萝D.核桃
11.维C泡腾片是一种常见的补充维生素C的保健品,下列关于维生素C的说法正确的是( )
A.维生素C可以为人体提供能量B.缺乏维生素C易患坏血病
C.牛奶中富含丰富的维生素CD.佝偻病与缺乏维生素C有关
12.属于消化道和呼吸道共同的结构是( )
A.喉B.口腔C.咽D.支气管
13.下列各组器官中,既具有消化功能又具有吸收功能的是( )
A.大肠B.口腔C.小肠、胃D.食道
14.如下图是部分人体消化系统结构模式图,下列说法正确的是( )
A.①处分泌的消化液可以乳化脂肪
B.③处分泌的胃液可以分解淀粉
C.①④分泌的消化液不需要通过导管流入小肠
D.长期酗酒的人,体内直接受到伤害的是④
15.为改善我国中小学生的营养状况,由农业部、教育部等七部委局联合推广了“学生饮用奶计划”。牛奶中富含蛋白质,关于蛋白质在人体中的消化,下列说法正确的是( )
A.蛋白质在口腔中初步消化B.蛋白质在胃中被分解为氨基酸
C.分解蛋白质所需要的酶是淀粉酶D.蛋白质在小肠内被彻底分解
16.当肝脏发生病变时,患者吃过于油腻的食物会感觉到恶心是由于肝脏分泌的___不足影响人体对____的吸收( )
A.胰液、脂肪B.胆汁、蛋白质C.胃液、蛋白质D.胆汁、脂肪
17.同学们在家里面给父母做午餐时,用量最少和最多的是( )
A.肉类+蔬菜水果类B.谷物类+肉类C.油脂类+谷物类D.奶类+谷物类
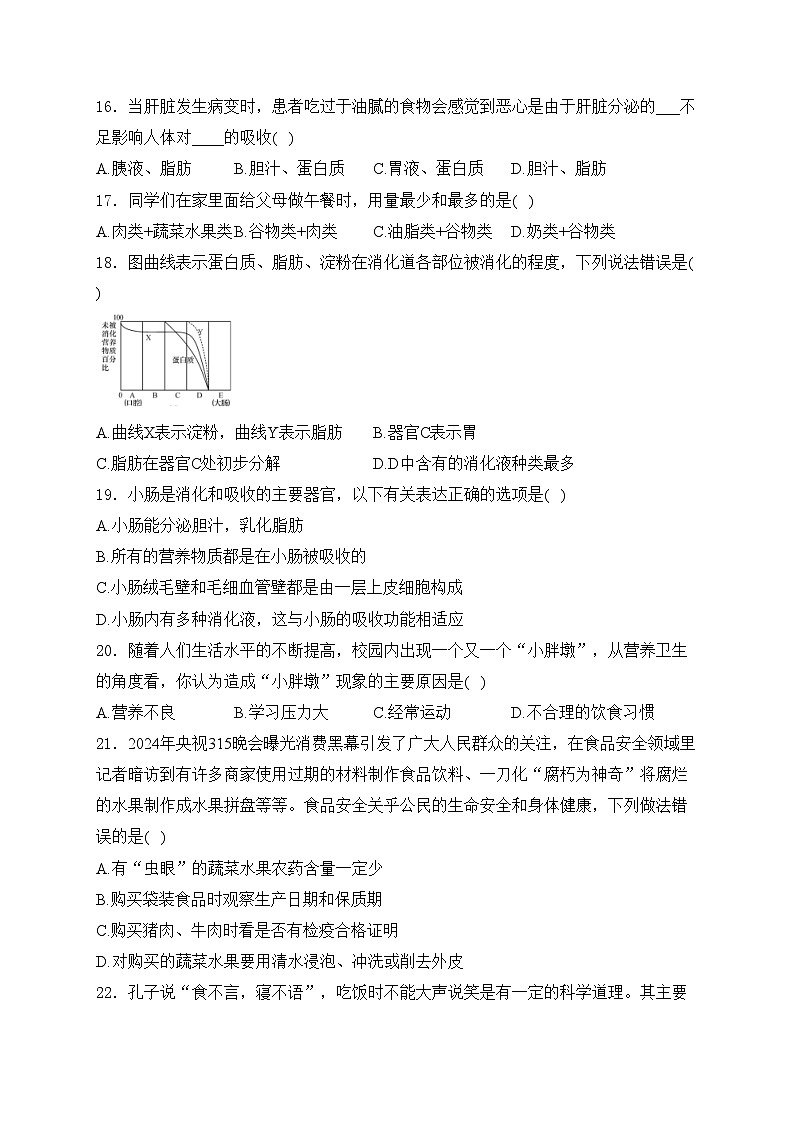
18.图曲线表示蛋白质、脂肪、淀粉在消化道各部位被消化的程度,下列说法错误是( )
A.曲线X表示淀粉,曲线Y表示脂肪B.器官C表示胃
C.脂肪在器官C处初步分解D.D中含有的消化液种类最多
19.小肠是消化和吸收的主要器官,以下有关表达正确的选项是( )
A.小肠能分泌胆汁,乳化脂肪
B.所有的营养物质都是在小肠被吸收的
C.小肠绒毛壁和毛细血管壁都是由一层上皮细胞构成
D.小肠内有多种消化液,这与小肠的吸收功能相适应
20.随着人们生活水平的不断提高,校园内出现一个又一个“小胖墩”,从营养卫生的角度看,你认为造成“小胖墩”现象的主要原因是( )
A.营养不良B.学习压力大C.经常运动D.不合理的饮食习惯
21.2024年央视315晚会曝光消费黑幕引发了广大人民群众的关注,在食品安全领域里记者暗访到有许多商家使用过期的材料制作食品饮料、一刀化“腐朽为神奇”将腐烂的水果制作成水果拼盘等等。食品安全关乎公民的生命安全和身体健康,下列做法错误的是( )
A.有“虫眼”的蔬菜水果农药含量一定少
B.购买袋装食品时观察生产日期和保质期
C.购买猪肉、牛肉时看是否有检疫合格证明
D.对购买的蔬菜水果要用清水浸泡、冲洗或削去外皮
22.孔子说“食不言,寝不语”,吃饭时不能大声说笑是有一定的科学道理。其主要原因是( )
A.影响唾液的分泌B.食物容易进入气管
C.影响食物的味道D.容易刺激声带
23.在“测量胸围差”的实验时,要求你尽力深吸气再尽力深呼气。那么吸气过程中你会感觉到哪些变化( )
①肋骨在向上向外运动
②肋骨在向下向内运动
③胸廓扩大
④胸廓缩小
A.①③B.①④C.②③D.②④
24.关于呼吸道的下列说法错误的是( )
A.鼻腔黏膜内的毛细血管能对吸入的空气起预热作用
B.痰在气管和支气管内形成
C.支气管和支气管表面的纤毛对空气中尘粒和细菌不起作用
D.呼吸道对气体的处理能力是有限的
25.下列关于肺的说法错误的是( )
A.肺是完成气体交换的重要场所B.吸气时肺收缩
C.肺有两叶,左肺有两叶右肺有三叶D.长期处于粉尘污染环境中容易患尘肺病
26.如下图是模拟膈肌运动的示意图,分析正确的是( )
A.甲示吸气过程,膈肌舒张B.甲示呼气过程,膈肌收缩
C.乙示吸气过程,膈肌舒张D.乙示吸气过程,膈肌收缩
27.人体的肺泡外缠绕着丰富的毛细血管网,肺泡壁和毛细血管壁都很薄,这有利于( )
A.外界气体到达肺泡B.肺泡与血液间的气体交换
C.气体在血液中的运输D.组织细胞与血液间的气体交换
28.呼吸的全过程包括下面四个环节,其正确的顺序是( )
①组织里的气体交换
②肺通气
③气体在血液里的运输
④肺泡内的气体交换
A.①→②→③→④B.②→④→③→①
C.②→③→④→①D.④→②→③→①
29.在新鲜的鸡血中加入抗凝剂,静置一段时间后可以观察到血液分成了三层,中层是( )
A.血浆B.血细胞C.血小板和白细胞D.红细胞
30.某同学到医院看病,医生看完他的血常规检验报告后判断他有炎症。这是根据___的数值高于正常值来判断的( )
A.白细胞B.红细胞C.血小板D.以上三项都是
31.一位同学不小心割伤了手指,虽然没有进行包扎伤口但是血液却慢慢凝固。这与哪种细胞的作用有关( )
A.白细胞B.红细胞C.血小板D.巨噬细胞
32.中医说的“望、闻、问、切”中的“切”,指的是把脉,这里的“脉”是( )
A.经络B.毛细血管C.静脉D.动脉
33.一位工人在工作时不小心割伤了大腿,伤口处血液呈鲜红色出血量大且迅速。由此判断他可能伤到了( )
A.毛细血管B.肌肉C.静脉D.动脉
34.下列各血管管内血流速度比较,正确的是( )
A.动脉>静脉>毛细血管B.动脉>毛细血管>静脉
C.静脉>动脉>毛细血管D.静脉>毛细血管>动脉
35.与左心室直接相连的血管是( )
A.肺动脉B.肺静脉C.主动脉D.上腔静脉
36.下列血液循环系统结构中,没有瓣膜结构的是( )
A.毛细血管B.静脉C.心室和动脉之间D.心室和心房之间
37.某同学上肢的出现伤口感染后,到医院做检查后,医生在其臀部注射药物治疗,药物到达伤口经历的血液循环路线是( )
A.只有肺循环B.只有肺循环
C.先体循环,接着肺循环,后体循环D.先肺循环,接着体循环,后肺循环
38.人体内的血液在血液循环中只能按照一定的方向流动,不能倒流。在心脏中血液的流动方向只能是( )
A.左心室→左心房→肺动脉B.右心房→右心室→肺动脉
C.左心室→左心房→主动脉D.右心室→右心房→肺静脉
39.倩倩一家三口血型各不相同,妈妈可以给倩倩和爸爸输血,倩倩也可以给爸爸输血,但是爸爸既不可以给倩倩输也不可以给妈妈输。由此推断倩倩一家三口最有可能的血型是( )
A.妈妈O型、倩倩AB型、爸爸B型
B.妈妈AB型、倩倩O型、爸爸B型
C.妈妈AB型、倩倩A型、爸爸O型
D.妈妈O型、倩倩B型、爸爸AB型
40.无偿献血是合格健康公民的义务,可以在危急时刻挽救他人的生命。在潼南街头我们经常可以看到献血采血车。下列关于输血与血型的叙述错误的是( )
A.安全输血应以同血型为主
B.A型血的病人可以输入AB型的血
C.一个健康的成年人一次献血200-300毫升不会影响健康
D.我国提倡18-55岁的健康公民自愿献血
二、实验题
41.食物的消化是从口腔开始的。食物入口,首先要经过牙齿的咀嚼,同时舌头搅拌将食物与唾液混合均匀。为了探究“馒头在口腔中的变化”,某生物兴趣小组的同学设计了如下表所示的实验方案。
(1)将馒头切成碎屑是为了模拟______,此方案缺少对______的模拟,可以用______进行模拟。
(2)馒头中主要的营养成分是______,唾液中含有的消化酶是______。
(3)要探究牙齿的咀嚼作用对淀粉分解的影响,应该选择______组的2支试管做对照实验。
甲:1和2乙:1和3
(4)将方案完善后进行实验,观察到的实验现象是1号试管内溶液______,2号试管内溶液变成______,3号试管内溶液______。
(5)实验中所有的试管都必须放在37℃的温水中是因为______。
参考答案
1.答案:C
解析:在距今1200多万年前,森林古猿广泛分布于非、亚、欧地区,尤其是非洲的热带丛林,后来由于环境的变化°,森林古猿朝两个方面进化,一部分森林古猿仍然以树栖生活为主,慢慢进化成了现代类人猿°,如黑猩猩°、猩猩、大猩猩、长臂猿等。另一支却由于环境的改变被迫下到地面上来生活,慢慢的进化成了人类,可见人类和类人猿的关系最近,是近亲,它们有共同的原始祖先是森林古猿。
故选:C。
2.答案:A
解析:现代类人猿°中有:大猩猩、黑猩猩°、长臂猿、猩猩,它们在形态结构上与人类最相似,现代类人猿与人类有着共同的祖先,都是由森林古猿进化而来的.而狒狒、猕猴、金丝猴与黑猩猩相比,同人类的形态结构相似较少,亲缘关系较远.因此我们选择代替人类做实验的动物,最好选择与人类亲缘关系较近的现代类人猿:黑猩猩。
故选:A。
3.答案:B
解析:A. 卵巢是女性的主要性器官,卵巢的功能是产生卵细胞以及雌性激素,所以卵巢又属于内分泌器官,A错误。
B. 子宫是女性的生殖器官,它是胚胎发育的场所,也是定期形成月经的地方。所以摘除子宫的女性不能再生育,B正确。
C. 受精卵的形成部位在输卵管,所以输卵管的作用是输送卵细胞,形成受精卵的场所,C错误。
D. 胎盘是母体与胎儿进行物质交换的器官,D错误。
故选B。
4.答案:B
解析:男性产生生殖细胞精子的器官是睾丸,同时睾丸也可以分泌雄性激素,又属于内分泌器官,是男性的主要生殖器官;女性产生生殖细胞卵细胞的器官是卵巢,同时卵巢也可以分泌雌性激素,又属于内分泌器官,是女性的主要生殖器官,所以在男女生殖器官中,具有分泌性激素功能的是睾丸和卵巢,B正确,ACD错误。
故选B。
5.答案:A
解析:生殖细胞”包括睾丸产生的精子和卵巢产生的卵细胞,含精子的精液进入阴道后,精子缓慢地通过子宫,在输卵管”内与卵细胞相遇,有一个精子进入卵细胞,与卵细胞相融合,形成受精卵”;受精卵不断进行分裂,逐渐发育成胚泡;胚泡缓慢地移动到子宫中,最终植入子宫内膜,这是怀孕;胚泡中的细胞继续分裂和分化,逐渐发育成胚胎,怀孕到40周左右,胎儿发育成熟,成熟的胎儿和胎盘一起从母体的阴道排出,所以由受精卵到胎儿的过程是:受精卵一胚泡一胚胎一胎儿。
故选:A。
6.答案:C
解析:A. 进入青春期,男孩和女孩的身高都迅速增加,A正确。
B. 性发育和性成熟也是青春期的重要特征,男生女生的性器官”迅速发育,B正确。
C.第一性征°是指男女性器官的差异,人的第一性怔在没有出生以前就出现了,不是进入青春期出现,C错误。
D. 第二性征是指除性器官以外的男女各自所特有的征象。第二性征要在进入青春期后,在性激素”刺激下才表现出来,D正确。
故选:C。
7.答案:B
解析:A.青春期少年还没有形成正确的世界观、是非观,判断能力、自我管理差,“我行我素不听老师教导”,易误入歧途,或被坏人利用,A不符合题意。
B. 青春期少年判断能力、自我管理差,生活中的矛盾心理,应该主动与老师或家长交流,B符合题意。
CD. 青春期是一生身体发育和智力发展的黄金时期。正确认识自己,培养良好心理,争取师长的帮助,促进心理转化;而“不和同学说话“不参加实践文体和社会活动“都是不健康的心智表现,要积极转化,CD不符合题意。
故选B。
8.答案:C
解析:A、糖类是主要的供能物质°,能为人体提供能量,A正确;
B、蛋白质“是构成人体细胞”的基本物质,与人体的生长发育以及细胞的修复和更新有重要关系,也能提供少量的能量,B正确;
C、水、无机盐°、、维生素°不能提供能量,C错误;
D、脂肪是备用能源,一般存储在皮下备用,D正确.
故选:C。
9.答案:A
解析:
10.答案:B
解析:食物中含有六大类营养物质:蛋白质、糖类、脂肪、维生素、水和无机盐,每一类营养物质对人体的作用是不同的。
11.答案:B
解析:A、维生素C不能为人体提供能量,故A错误;
B、缺乏维生素C易患坏血病,故B正确;
C、牛奶中富含蛋白质,故C错误;
D、佝偻病与缺乏维生素D有关,故D错误。
故选B。
12.答案:C
解析:AD. 鼻、喉只属于呼吸道°,不属于消化道”,AD不正确;
B. 口腔只属于消化道,不属于呼吸道,B不正确;
C.咽喉属于消化道,也属于呼吸道,C正确。
故选:C。
13.答案:C
解析:
14.答案:A
解析:
15.答案:D
解析:A、蛋白质的消化是从胃开始的,当食物中的蛋白质进入胃以后,在胃液的作用下进行初步消化后进入小肠,A错误;
B、蛋白质的消化是从胃开始的,当食物中的蛋白质进入胃以后,在胃液的作用下进行初步消化后进入小肠,B错误;
C、分解蛋白质所需要的酶是蛋白酶,C错误;
D、小肠里的胰液和肠液含有消化糖类、脂肪和蛋白质的酶,在这些酶的作用下,蛋白质被彻底消化为氨基酸,D正确。
故选:D。
16.答案:D
解析:肝脏分泌的胆汁虽然不含消化酶,但胆汁对脂肪有乳化作用,使脂肪变成微小颗粒,增加了脂肪与消化酶的接触面积,有利于脂肪的消化;油腻的食物的主要营养物质是脂肪,因此当肝脏发生病变时,胆汁分泌不足,影响脂肪的消化,因此当肝脏发生病变时,患者吃油腻的食物会感到恶心。
故选:D。
17.答案:C
解析:
18.答案:C
解析:淀粉在口腔内被初步消化,在小肠内被最终消化,所以曲线X是淀粉的消化;脂肪只能在小肠内被消化,所以曲线X是脂肪的消化,A正确。初步消化淀粉的场所是A口腔,B正确。曲线Y是蛋白质的消化,蛋白质是在胃中被初步消化,然后在小肠内被彻底消化氨基酸,C错误。E是大肠,能够吸收水、无机盐和维生素等,D正确。
19.答案:C
解析:
20.答案:D
解析:
21.答案:A
解析:
22.答案:B
解析:咽是食物和空气的共同通道,人们吞咽食物时,喉上升,会厌软骨向后倾斜,将喉口盖住,食物顺利进入食管。下咽动作完成以后,会厌软骨又恢复直立状态,以便进行呼吸。吃饭时不能大声谈笑会厌软骨来不及遮住喉口,食物容易由喉误入气管。
故选:B。
23.答案:A
解析:
24.答案:C
解析:
25.答案:B
解析:
26.答案:D
解析:甲图中,膈肌舒张,膈顶端上升,胸廓容积变小,是呼气过程;乙图中,膈肌收缩,膈顶端下降,胸廓容积变大,是吸气过程。
故选:D。
27.答案:B
解析:肺泡数量多,肺泡细血管融池外面包绕着毛细血管”,肺泡和毛细血管的壁都佷薄,只有一层上皮细胞构成。
28.答案:B
解析:
29.答案:C
解析:
30.答案:A
解析:当身体某处受伤,病菌侵入时,有些白细胞“可以穿过毛细血管壁”,聚集到受伤的部位,吞噬病菌,同时,伤口周围出现红肿现象,叫发炎;人体发生炎症或其他疾病时,血液内白细胞的总数会明显增多,即白细胞对人体起着防御和保护的功能。因此人体患急性炎症时验血往往会发现血液中的白血病的数量会增多。
故选:A。
31.答案:C
解析:血浆主要功能是运载血细胞°,运输营养物质和废物;红细胞“主要运输氧气和一部分二氧化碳;白细胞的功能°主要是吞噬病菌,防御感染;血小板”的功能主要是释放有关的凝血物质和促进止血。因此虽然没有包扎伤口°,但出血却慢慢凝固,起作用的主要是血小板。
故选:C。
32.答案:D
解析:脉搏即动脉搏动,随着心脏有节律性的收缩和舒张,动脉管壁相应的出现扩张和回缩,在体表浅动脉上可触到搏动。号脉的位置是手腕外侧的桡动脉,因此ABC错误,D正确。
故选D。
33.答案:D
解析:A.毛细血管出血,血液呈红色,血液从伤口渗出,一般会自行止血,故A错误;
B.肌肉不属于血管,故B错误;
C.静脉出血,血液呈暗红色,缓慢而连续从伤口流出,故C错误;
D.动脉出血,血液呈鲜红色,从伤口喷出或随心跳一股一股地涌出,故D正确。
34.答案:A
解析:从表格中可知,动脉血流速度最快,静脉次之,毛细血管最慢,A正确。
故选A。
35.答案:C
解析:心脏有四个腔:左心房°、右心房、左心室、右心室;只有心房与心室是相通的,心脏的左右是不相通的,左心房连通肺静脉,右心房连通上、下腔静脉°,左心室连通主动脉,右心室连通肺动脉。
故选:C。
36.答案:A
解析:A. 动脉的管壁厚、弹性大,管内血流速度快,管腔内没有瓣膜,A符合题意;
B. 在四肢静脉的血管里也有防止血液倒流的辦辛膜,这些瓣膜只能朝向血管的近心端°开放,保证四肢静脉里的血液能够流回心脏,B不符合题意;
CD. 在心房与心室之间具有房室瓣”、心室与动脉之间具有动脉瓣°,这些瓣膜只能向一个方向开:房室瓣只能朝向心室开,动脉瓣只能朝向动脉开;这样就保证了血液只能按一定的方向流动:血液只能从心房流向心室,从心室流向动脉,而不能倒流,CD不符合题意。
故选:A。
37.答案:C
解析:
38.答案:B
解析:
39.答案:D
解析:
40.答案:B
解析:A. 为防止献血者的红细胞“与受血者的血清之间发生凝集反应。输血应以输同型血为原则。A正确;
B. A型血的人可以输A型血,在没有A型血的情况下,可以输少量的O型血”,不能输入AB型血°,B错误;
C. 为防止血液浪费,可以有针对性的对病人输入成分血,缺什么,就补什么,血小板°减少,可以选择性°的输入血小板,C正确;
D. 一个成年人的血量约占体重的7%-8%,一次献血100~300毫升不会影响健康,D正确。
故选:B。
41.答案:(1)牙齿的咀嚼;舌头的搅拌;玻璃棒搅拌
(2)淀粉;淀粉酶(唾液淀粉酶)
(3)乙
(4)不变色;深蓝色;部分变蓝(变浅蓝)
(5)模拟口腔的温度
解析:
试管
1
2
3
馒头碎屑或馒头块
适量馒头碎屑
适量馒头碎屑
馒头块
唾液或清水
2mL唾液
2mL清水
2mL唾液
温度
37℃
加入碘液
2滴碘液
重庆市綦江县联盟校2023-2024学年八年级下学期期中考试生物试卷(含答案): 这是一份重庆市綦江县联盟校2023-2024学年八年级下学期期中考试生物试卷(含答案),共12页。试卷主要包含了单选题,读图填空题,填空题等内容,欢迎下载使用。
重庆市潼南区六校2023-2024学年七年级下学期期中考试生物试题: 这是一份重庆市潼南区六校2023-2024学年七年级下学期期中考试生物试题,共27页。试卷主要包含了选择题,填空题等内容,欢迎下载使用。
重庆市江津区16校联考2023-2024学年七年级下学期期中考试生物试卷(含答案): 这是一份重庆市江津区16校联考2023-2024学年七年级下学期期中考试生物试卷(含答案),共12页。试卷主要包含了单选题,读图填空题等内容,欢迎下载使用。