易错10 化学能与热能(9大易错点)-2024年高考化学三轮复习易错题(全国通用)
展开道理极简单,不要轻视你每一道错题,因为每道错题都包含大量你知识薄弱之处,从中可以发现自己学习上的不足之处,这些题目,才是提高你学习成绩最好的资料,它是任何高考专家、辅导书都无法做到的,所以错题是你学习最大的财富,可惜的是,绝大同学都没有意识到错题对我们的重要性。
2、错题本你真的会用吗?
错题本不是一个可以立马见效的学习方法,千万不要用一段时间后,感觉提分不明显就放弃,这是一个见效相对较慢的学习工具,因为错题必须要经常一段时间的积累,量变才能引起质量,才最终发挥出它的威力来。同时错题本你也要学会它的正确使用方法,比如一定要养成多看多想,定看复习,多多反思,如果仅仅是光整理错题本,绝对没有什么好效果,必须翻来覆去的多看,错题才的效果才会更明显。
易错类型10 化学能与热能
易错点1 不清楚能量高低与物质稳定性的关系
易错点2 化学反应过程吸放热的判断
易错点3 不理解活化能与反应热的关系
易错点4 不清楚热化学方程式的书写规则和要求
易错点5 不清楚反应热、燃烧热和中和热的区别和联系
易错点6 不会根据化学键键能计算ΔH
易错点7 不会进行反应热的大小比较
易错点8 不会利用盖斯定律进行反应热的计算
易错点9 不会分析反应历程、机理图
易错点1 不清楚能量高低与物质稳定性的关系
【分析】
能量越低越稳定。同一物质能量由高到低:气体(g)>液体(l)>固体(s);稳定性:气体(g)<液体(l)<固体(s)
易错点2 化学反应过程吸放热的判断
【分析】
放热反应和吸热反应
(1)化学反应放热和吸热的原因
①从反应物和生成物的总能量相对大小的角度分析
②从反应热的量化参数——键能的角度分析:化学反应是旧键断裂,新键生成的反应,两者吸收和释放能量的差异表现为反应能量的变化。化学键的断裂和形成时吸收和放出的能量差别是化学反应伴随能量变化的本质原因
【点拨】 = 1 \* GB3 \* MERGEFORMAT ①注意过程(包括物理过程、化学过程)与化学反应的区别,有能量变化的过程不一定是放热反应或吸热反应,如:水结成冰放热但不属于放热反应。
= 2 \* GB3 \* MERGEFORMAT ②化学反应是放热还是吸热与反应发生的条件没有必然联系。如吸热反应NH4Cl与Ba(OH)2·8H2O在常温常压下即可进行。
= 3 \* GB3 \* MERGEFORMAT ③焓变与反应发生的条件、反应进行是否彻底无关。
= 4 \* GB3 \* MERGEFORMAT ④化学反应一定伴随着能量的变化,其能量变化主要表现为热量的变化,但这并不是唯一的表现形式,如发光、发电等。有能量变化的过程并不一定是化学变化过程,如物质的三态变化时伴随着能量的变化。
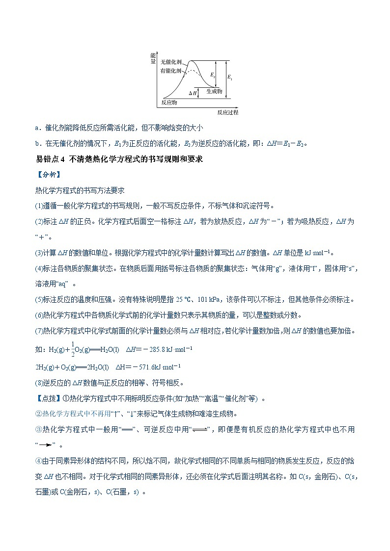
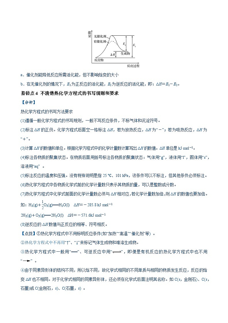
易错点3 不理解活化能与反应热的关系
【分析】
正确理解活化能与反应热的关系
a.催化剂能降低反应所需活化能,但不影响焓变的大小
b.在无催化剂的情况下,E1为正反应的活化能,E2为逆反应的活化能,即:ΔH=E1-E2。
易错点4 不清楚热化学方程式的书写规则和要求
【分析】
热化学方程式的书写方法要求
(1)遵循一般化学方程式的书写规则,一般不写反应条件,不标气体和沉淀符号。
(2)标注ΔH的正负。化学方程式后面空一格标注ΔH,若为放热反应,ΔH为“-”;若为吸热反应,ΔH为“+”。
(3)计算ΔH的数值和单位。根据化学方程式中的化学计量数计算写出ΔH的数值。ΔH单位是kJ·ml-1。
(4)标注各物质的聚集状态。在物质后面用括号标注各物质的聚集状态:气体用“g”,液体用“l”,固体用“s”,溶液用“aq” 。
(5)标注反应的温度和压强。没有特殊说明是指25 ℃、101 kPa,该条件可以不标注,但其他条件必须标注。
(6)热化学方程式中各物质化学式前的化学计量数只表示其物质的量,可以是整数或分数。
(7)热化学方程式中化学式前面的化学计量数必须与ΔH相对应,若化学计量数加倍,则ΔH的数值也要加倍。
如:H2(g)+eq \f(1,2)O2(g)===H2O(l) ΔH=-285.8 kJ·ml-1
2H2(g)+O2(g)===2H2O(l) ΔH=-571.6kJ·ml-1
(8)逆反应的ΔH数值与正反应的相等、符号相反。
【点拨】①热化学方程式中不用标明反应条件(如“加热”“高温”“催化剂”等) 。
②热化学方程式中不再用“↑”、“↓”来标记气体生成物和难溶生成物。
③热化学方程式中一般用“===”、可逆反应中用“”,即便是有机反应的热化学方程式中也不用“” 。
④由于同素异形体的结构不同,所以焓不同,故化学式相同的不同单质与相同的物质发生反应,反应的焓变ΔH也不相同。对于化学式相同的同素异形体,还必须在化学式后面注明其名称。如C(s,金刚石)、C(s,石墨)或C(金刚石,s)、C(石墨,s) 。
易错点5 不清楚反应热、燃烧热和中和热的区别和联系
【分析】
反应热、燃烧热和中和热的比较
【微点拨】
= 1 \* GB3 \* MERGEFORMAT ①用“焓变(ΔH)”表示反应热时,ΔH>0表示吸热,ΔH<0表示放热,ΔH后所跟数值需要带“+”、“-”符号
= 2 \* GB3 \* MERGEFORMAT ②描述反应热时,无论是用“反应热”、“焓变”表示还是用ΔH表示,其后所跟数值需要带“+”、“-”符号
= 3 \* GB3 \* MERGEFORMAT ③用文字描述中和热和燃烧热时,不带“-”号,但用ΔH表示时必须带“-”符号
如:CH4的燃烧热为890.3KJ/ml、甲烷的燃烧热ΔH=-890.3KJ/ml
易错点6 不会根据化学键键能计算ΔH
【分析】
根据化学键的断裂与形成计算:ΔH=反应物的键能总和-生成物的键能总和。
易错点7 不会进行反应热的大小比较
【分析】
反应热的大小比较
(1)与“符号”相关的反应热比较:对于放热反应来说,ΔH=-Q kJ·ml-1,虽然“—”仅表示放热的意思,但在比较大小时要将其看成真正意义上的“负号”,即:放热越多,ΔH反而越小
(2)与“化学计量数”相关的反应热比较
如:H2(g)+eq \f(1,2)O2(g)===H2O(l) ΔH1=-a kJ·ml-1,
2H2(g)+O2(g)===2H2O(l) ΔH2=-b kJ·ml-1,aΔH2。
(3)与“物质聚集状态”相关的反应热比较
①同一反应,生成物状态不同时
②同一反应,反应物状态不同时
(4)与“同素异形体”相关的反应热比较
易错点8 不会利用盖斯定律进行反应热的计算
【分析】
根据盖斯定律将热化学方程式进行适当的“加”、“减”等计算反应热。
(1)分析目标反应和已知反应的差异,明确①目标反应物和生成物;②需要约掉的物质。
(2)将每个已知热化学方程式两边同乘以某个合适的数,使已知热化学方程式中某种反应物或生成物的化学计量数与目标热化学方程式中的该物质的化学计量数一致,同时约掉目标反应中没有的物质,热化学方程式的反应热也进行相应的换算。
(3)将已知热化学方程式进行叠加,相应的热化学方程式中的反应热也进行叠加。
以上步骤可以概括为找目标,看来源,变方向,调系数,相叠加,得答案。
易错点9 不会分析反应历程、机理图
【分析】
反应机理题的解题思路
(1)通览全图,找准一“剂”三“物”。
①催化剂:催化剂在机理图中多数是以完整的循环出现的,以催化剂粒子为主题的多个物种一定在机理图中的主线上。
②反应物:通过一个箭头进入整个历程的物质一般是反应物。
③生成物:通过一个箭头最终脱离整个历程的物质多是产物。
④中间体:通过一个箭头脱离整个历程,但又生成的是中间体,通过两个箭头进入整个历程的中间物质也是中间体,中间体有时在反应历程中用“[ ]”标出。
(2)逐项分析得答案:根据第一步由题给情境信息,找出催化剂、反应物、生成物、中间体,再结合每一选项设计的问题逐项分析判断,选出正确答案。
突破1 化学反应过程吸放热的判断
【例1】某反应由两步反应A→B→C构成,它的反应过程中能量变化曲线如图所示。下列说法正确的是
A.两步反应均为吸热反应
B.加入催化剂会改变A→C反应的反应热
C.三种物质中C最稳定
D.A→B反应的反应热为E1−E2
突破2 不理解活化能与反应热的关系
【例2】(2021·山东卷)18O标记的乙酸甲酯在足量NaOH溶液中发生水解,部分反应历程可表示为:+OH-+CH3O-能量变化如图所示。已知为快速平衡,下列说法正确的是
A.反应Ⅱ、Ⅲ为决速步
B.反应结束后,溶液中存在18OH-
C.反应结束后,溶液中存在CH318OH
D.反应Ⅰ与反应Ⅳ活化能的差值等于图示总反应的焓变
突破3 热化学方程式的书写
【例3】2021年10月16日0时23分,我国长征二号F火箭将神舟十三号载人飞船送入太空。火箭发射时用肼(N2H4,液态)作燃料,NO2作氧化剂,二者反应生成N2和水蒸气。已知在此条件下1 ml液态肼完全反应放出567.2 kJ的热量,下列关于该反应的热化学方程式书写正确的是
A.
B.
C.
D.
突破4 根据化学键键能计算ΔH
【例4】(2022·浙江卷)标准状态下,下列物质气态时的相对能量如下表:
可根据计算出中氧氧单键的键能为。下列说法不正确的是A.的键能为
B.的键能大于中氧氧单键的键能的两倍
C.解离氧氧单键所需能量:
D.
突破5 反应热的大小比较
【例5】(2020·浙江卷)关于下列的判断正确的是( )
A. B. C. D.
突破6 利用盖斯定律进行反应热的计算
【例6】(2022·重庆卷)“千畦细浪舞晴空”,氮肥保障了现代农业的丰收。为探究(NH4)2SO4的离子键强弱,设计如图所示的循环过程,可得△H4/(kJ•ml-1)为
A.+533B.+686C.+838D.+1143
突破7 反应历程、机理图的分析
【例7】(2023·新课标卷)“肼合成酶”以其中的配合物为催化中心,可将与转化为肼(),其反应历程如下所示。
下列说法错误的是
A.、和均为极性分子
B.反应涉及、键断裂和键生成
C.催化中心的被氧化为,后又被还原为
D.将替换为,反应可得
1.(2022·天津卷)一定条件下,石墨转化为金刚石吸收能量。下列关于石墨和金刚石的说法正确的是
A.金刚石比石墨稳定
B.两物质的碳碳键的键角相同
C.等质量的石墨和金刚石中,碳碳键数目之比为4∶3
D.可以用X射线衍射仪鉴别金刚石和石墨
2.一定条件下:2SO2(g)+O2(g)2SO3(g) ∆H=-196kJ/ml,下列说法正确的是
A.反应物的总能量低于产物的总能量
B.2SO2(g)+O2(g)2SO3(s) ∆H=-Q Q>196kJ/ml
C.反应中若使用催化剂,放出热量小于196kJ
D.若投入2mlSO2(g)和1mlO2(g),使之反应,放出热量196kJ
3.下列说法正确的是
A.将NaOH溶液分多次缓慢注入盐酸中,或一次性快速注入盐酸中,都不影响中和热的测定
B.已知中和热为=-57.3kJ·ml-1,则稀H2SO4与稀Ba(OH)2溶液反应的反应热=-2×57.3kJ·ml-1
C.燃烧热是指在101kPa时1ml可燃物完全燃烧时所放出的热量,故S(s)+O2(g)=SO3(g) =-315kJ·ml-1即为硫的燃烧热
D.已知冰的熔化热为6.0kJ·ml-1,冰中氢键键能为20.0kJ·ml-1,假设1ml冰中有2ml氢键,且熔化热完全用于破坏冰中的氢键,则最多只能破坏1ml冰中15%的氢键
4.环氧乙烷()可用作生产一次性口罩的灭菌剂。工业上常用乙烯氧化法生产环氧乙烷,其原理是:2CH2=CH2(g)+O2(g)2 (g) ∆H。己知下列两个反应,则为
①
②
A.B.C.D.
5.已知:
反应Ⅰ.
反应Ⅱ.
根据上述数据,下列推理不正确的是
A.无法比较反应Ⅰ和反应Ⅱ的反应速率的快慢
B.可比较等物质的量的1,3-丁二烯和2-丁炔总键能大小
C.可计算1,3-丁二烯和2-丁炔相互转化的热效应
D.可判断一个碳碳叁键的键能与两个碳碳双键的键能之和的大小
6.某科研人员提出HCHO与O2在羟基磷灰石(HAP)表面催化氧化生成CO2、H2O的历程,该历程示意图如下(图中只画出了HAP的部分结构)。下列叙述错误的是( )
A.该历程中HCHO中所有的C-H键均断裂
B.该过程的总反应为HCHO+O2CO2+H2O
C.该反应中反应物的总能量低于生成物的总能量
D.生成物CO2中的氧原子由HCHO和O2共同提供
7.土壤中微生物将大气中的H2S氧化为SO的变化过程如下图所示。下列说法不正确的是
A.1 ml H2S(g)和1/2ml O2(g)的总能量高于1 ml S(g)和1 ml H2O(g)的总能量
B.H2S(g)+ 2O2(g)=SO (aq) +2H+(aq) △H=-806.39kJ/ml
C.H2S和SO中S原子采用的杂化方式不同
D.1 ml H2S完全氧化为SO转移8ml电子
8.铁的配合物离子(用表示)催化某反应的一种反应机理和相对能量的变化情况如图所示:
下列说法正确的是
A.该过程的总反应为且为放热反应
B.增大浓度一定加快反应速率
C.反应Ⅲ→Ⅳ的活化能为20.0KJ/ml
D.该过程的总反应速率由Ⅱ→Ⅲ步骤决定
9.甲烷与氯气发生取代反应分别生成1ml相关有机物的能量变化如图所示:
下列说法不正确的是
A.CH4与Cl2的取代反应是放热反应
B.1mlCH4的能量比1mlCH3Cl的能量多99kJ
C.△H4≈△H3≈△H2≈△H1,说明CH4与Cl2的四步取代反应难易程度相当
D.己知Cl—Cl的键能为243kJ·ml-1,C—Cl的键能为327kJ·ml-1,则CH4(g)+Cl•(g)→CH3•(g)+HCl(g)的△H<0
10.(2023·湖南卷)是一种强还原性的高能物质,在航天、能源等领域有广泛应用。我国科学家合成的某(Ⅱ)催化剂(用表示)能高效电催化氧化合成,其反应机理如图所示。
下列说法错误的是
A.(Ⅱ)被氧化至(Ⅲ)后,配体失去质子能力增强
B.M中的化合价为
C.该过程有非极性键的形成
D.该过程的总反应式:图示
结论
反应物的总能量大于生成物的总能量为放热反应,即:E(反应物)>E(生成物)
反应物的总能量小于生成物的总能量为吸热反应,即:E(反应物)<E(生成物)
化学反应的过程
规律
新键生成释放的能量大于旧键断裂吸收的能量,则反应放热
新键生成释放的能量小于旧键断裂吸收的能量,则反应吸热
反应热
燃烧热
中和热
概念
化学反应过程中放出或吸收的热量
25 ℃、101 kPa时,1 ml纯物质完全燃烧生成稳定的氧化物时所放出的热量
在稀溶液中,酸与碱发生中和反应生成1 ml液态水时所放出的热量
能量的变化
放热或吸热
放热
放热
ΔH的大小
放热时,ΔH<0;
吸热时,ΔH>0
ΔH<0
ΔH<0
反应条件
一定压强下
25 ℃、101 kPa
稀溶液
反应物的量
不限
1 ml纯物质
不一定是1 ml
生成物的量
不限
不限
1 ml液态水
表示方法
ΔH=-a kJ·ml-1或ΔH=+a kJ·ml-1
燃烧热为a kJ·ml-1或ΔH=-a kJ·ml-1
中和热为57.3 kJ·ml-1或ΔH=-57.3 kJ·ml-1
A(g)+B(g)===C(g) ΔH1<0,
A(g)+B(g)===C(l) ΔH2<0,
因为C(g)===C(l) ΔH3<0,
则ΔH3=ΔH2-ΔH1<0,
所以ΔH2<ΔH1
S(g)+O2(g)===SO2(g) ΔH1<0
S(s)+O2(g)===SO2(g) ΔH2<0
ΔH2+ΔH3=ΔH1,则ΔH3=ΔH1-ΔH2,又ΔH3<0,所以ΔH1<ΔH2
C(石墨,s)+O2(g)===CO2(g) ΔH1
C(金刚石,s)+O2(g)===CO2(g) ΔH2
因为C(石墨,s)===C(金刚石,s) ΔH>0
所以ΔH1>ΔH2
物质(g)
O
H
HO
HOO
能量/
249
218
39
10
0
0
易错07 化工流程中的常考问题(7大易错点)-2024年高考化学三轮复习易错题(全国通用): 这是一份易错07 化工流程中的常考问题(7大易错点)-2024年高考化学三轮复习易错题(全国通用),文件包含易错类型07化工流程中的常考问题7大易错点原卷版docx、易错类型07化工流程中的常考问题7大易错点解析版docx等2份试卷配套教学资源,其中试卷共50页, 欢迎下载使用。
易错05 化学计量(5大易错点)-2024年高考化学三轮复习易错题(全国通用): 这是一份易错05 化学计量(5大易错点)-2024年高考化学三轮复习易错题(全国通用),文件包含易错类型05化学计量5大易错点原卷版docx、易错类型05化学计量5大易错点解析版docx等2份试卷配套教学资源,其中试卷共29页, 欢迎下载使用。
易错04 氧化还原反应(6大易错点)-2024年高考化学三轮复习易错题(全国通用): 这是一份易错04 氧化还原反应(6大易错点)-2024年高考化学三轮复习易错题(全国通用),文件包含易错类型04氧化还原反应6大易错点原卷版docx、易错类型04氧化还原反应6大易错点解析版docx等2份试卷配套教学资源,其中试卷共38页, 欢迎下载使用。

