2024年中考物理专项训练(全国通用)-压轴题14 综合能力题(科普阅读题)(原卷版+解析版)
展开综合能力题是中考的一种重要特色题目,它注重学生的学科整体意识,一道题可以设计声、光、热、力、电不同板块的知识点;
要求学生在不同的知识点中能够迅速地进行思维上的切换.综合能力题的背景为国内热点、新科技、新材料的应用;
要求能应用物理知识提出问题、猜想、设计方案,得出实验结论,并能将物理知识应用到实际生活中.物理方法重点考查控制变量法、转换法、等效替代法.
一、阅读类
1. 认真、耐心地阅读提供的背景材料或者提供的图形,从背景材料或者提供的图形入手,掌握题目中的中心主题和核心内容、提取物理信息.
2.综合运用所学知识、理解和判断出物理信息内容.
3.带着问题仔细阅读,从材料和图形中分析和概括出其中所蕴含的物理问题或物理规律.
二、实验拓展类
1. 明确探究问题、探究方案.
2.结合学过的有关物理知识和规律,把新旧知识联系起来.
3.抓住关键词语,准确地利用物理知识解题.
4.用科学的语言把探究的过程和结果表述出来.
5. 内容多来源于课本的探究实验或生活中碰到的物理现象,以及利用题目提供的器材设计实验.控制变量法和分析归纳法是常用的处理方法.
三、应用分析类
1.要注意分析题意,确定研究对象.
2.重视过程分析,从文字和图象及表格中获取、提炼有关信息.
3.进行归纳或者应用解题.
目录:
01 声学
02 光学
03 热学
04 压强与浮力、及与简单机械结合
05 新能源电动汽车充放电、电池容量问题
06 压强与浮力与电学结合
07 风力发电问题
08 运动和力与电学结合
09 光学与电学结合
10 热学与电学结合
11 电学综合(热水器、变频空调等)
12 电磁继电器的应用
13 电磁感应
14 宇宙与微观粒子
15 科学研究、空间站、古代问题等
16 研究物理的常用方法
01 声学
1.(2023·江苏常州·一模)阅读下列短文,回答问题。
地震预警
地震预警,是指在地震发生后,利用地震波传播速度小于电磁发传播速度的特点,提前对地震波尚未到达的地方进行提醒,以减小相关区域的灾害损失。
地震波按传播方式分为三种类型:纵波、横波和面波。纵波地壳中传播速度最快,约为6km/s,破坏性最弱。横波传播速度约为3km/s,破坏性较强。当横波与纵波相遇叠加后,会激发出面波。横波和面波是造成建筑物破坏的主要因素。
自然界中传播速度最快就是电磁波了,其速度能达到3×108m/s。在智能手机普及的今天,只需要在纵波到达监测点后,通过网络或信息提醒人们做好抵卸横波和面波的准备即可达到地震预警的目的(如图甲)。研究表明,如果提前3秒预警,可使人员伤亡减少14%;如果提前10秒预警,可使人员伤亡减少39%;如果提前60秒预警,则可使人员伤亡减少95%。
(1)发生地震时会伴有次声波的产生,某次伴有的次声波的频率约10Hz,它在1s的时间内振动的次数为 次,它的周期为 s。
(2)如图,若震源距监测点60km,距离受灾群众90km,地震发生后,地震局在多少秒后能接收到纵波信号?
(3)收到纵波信号后,地震局立即发出预警,忽略电磁波在空气中的传播时间,则受灾群众在收到预警信息后,可供做应急准备的时间为多少秒?
【答案】 10 0.1 10秒 20s
【详解】解:(1)发生地震时会伴有次声波的产生,某次伴有的次声波的频率约10Hz,它在1s的时间内振动10次,它的周期为
(2)若震源距监测点60km,纵波到达监测点的时间
(3)距离受灾群众90km,地震发生后,横波到达受灾群众的时间
收到纵波信号后,地震局立即发出预警,忽略电磁波在空气中的传播时间,则受灾群众在收到预警信息后,可供做应急准备的时间为
答:(1)发生地震时会伴有次声波的产生,某次伴有的次声波的频率约10Hz,它在1s的时间内振动的次数为 10次,它的周期为0.1s;
(2)地震局在10秒后能接收到纵波信号;
(3)可供做应急准备的时间为20s。
2.(2023·江苏盐城·二模)阅读短文,回答问题
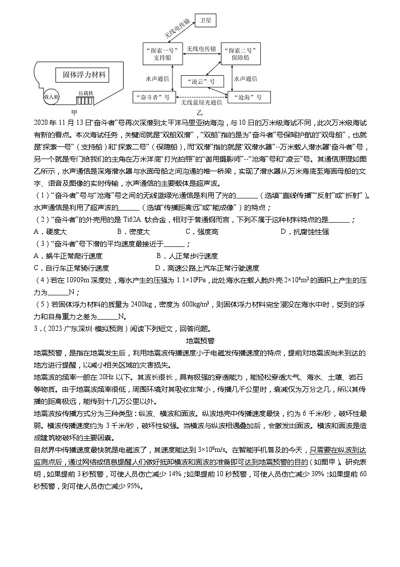
中国万米载人深潜器“奋斗者”号
2020年11月10日,中国万米载人深潜器“奋斗者”号在马里亚地海沟成功坐底,“奋斗者”号历时3个小时的下潜,深度达10909m。图甲是它的部分结构示意图。“奋斗者”号总质量为20t,包含空心球体载人舱,中部尖装的固体浮力材料,底部的质量为2t的可抛弃压载铁等部件。除载人舱及部分电路以外,其余部分与海水相通,“奋斗者”号在海水中依靠改变自身重力和受到的海水浮力实现无动力下潜和上浮,不考虑海水的流动影响,忽略深潜器部件受到海水压力后的体积变化。(,g取10N/kg)
2020年11月13日“奋斗者”号再次深潜到太平洋马里亚纳海沟,与10日的万米级海试不同,此次万米级海试有新的看点。本次海试任务,关键词就是“双船双潜”,“双船”指的是为“奋斗者”号保驾护航的“双母船”,也就是“探索一号”(支持船)和“探索二号”(保障船),而“双潜”指的就是“双潜水器”--万米载人潜水器“奋斗者”号,另一个就是专门给我们的主角在万米洋底“打光拍照”的“御用摄影师”--“沧海”号和“凌云”号。其通信原理如图乙所示,水声通信是深海潜水器与水面母船之间沟通的唯一桥梁,实现了潜水器从万米海底至海面母船的文字、语音及图像的实时传输,水声通信的主要载体是超声波。
(1)“奋斗者”号与“沧海”号之间的无线蓝绿光通信是利用了光的 (选填“直线传播”“反射”或“折射”)。水声通信是利用了超声波的 (选填“传播距离远”或“能成像”)的特点;
(2)“奋斗者”的外壳用的是Ti62A 钛合金,相对于普通钢而言,下列不属于这种材料特点的是 ;
A.硬度大 B.密度大
C.强度高 D.抗腐蚀性强
(3)“奋斗者”号下潜的平均速度最接近于 ;
A.蜗牛正常爬行速度 B.人正常步行速度
C.自行车正常骑行速度 D.高速公路上汽车正常行驶速度
(4)若在10909m深度处,海水产生的压强为1.1×108Pa,此处海水在载人舱外壳2×104m2的面积上产生的压力为 N;
(5)若固体浮力材料的质量为2400kg,密度为600kg/m3,则固体浮力材料完全浸没在海水中时,受到的浮力和自身重力之差为 N。
【答案】 直线传播 传播距离远 B B
【详解】(1)[1]蓝绿光通信是激光通信的一种,蓝绿光波段的激光具有极强的穿透力,加上激光束能量集中,方向性很好;所以“奋斗者”号与“沧海”号之间的无线蓝绿光通信是利用了光的直线传播。
[2]水声通信是一种利用水作为介质进行通信的技术,超声波在水中传播具有传播速度快,距离远,覆盖面大的特点。
(2)[3]钛合金是钛和其它金属制作而成的合金,钛合金材料强度高、硬度大、密度小、耐热性好、抗腐蚀性强,故ACD不符合题意,B符合题意。
故选B。
(3)[4]“奋斗者”号历时3个小时的下潜,深度达10909m,则“奋斗者”号下潜的平均速度为
“奋斗者”号下潜的平均速度最接近于人正常步行速度,故ACD不符合题意,B符合题意。
故选B。
(4)[5] 在10909m深度处海水在载人舱外壳2×104m2的面积上产生的压力为
(5)[6] 固体浮力材料的重力为
固体浮力材料的体积为
则固体浮力材料浸没受到的浮力为
固体材料受到的浮力和自身重力之差为
3.(2023·广东深圳·模拟预测)阅读下列短文,回答问题。
地震预警
地震预警,是指在地震发生后,利用地震波传播速度小于电磁发传播速度的特点,提前对地震波尚未到达的地方进行提醒,以减小相关区域的灾害损失。
地震波的频率一般在20Hz以下。其波长很长,具有极强的穿透能力,能轻松穿透大气、海水、土壤、岩石等物质。由于地震波频率很低,周围环境对其吸收非常小,传播几千公里时,衰减仅为万分之几,所以其传播的距离极远,能传到十几万公里以外。
地震波按传播方式分为三种类型:纵波、横波和面波。纵波地壳中传播速度最快,约为6千米/秒,破坏性最弱。横波传播速度约为3千米/秒,破坏性较强。当横波与纵波相遇叠加后,会激发出面波。横波和面波是造成建筑物破坏的主要因素。
自然界中传播速度最快就是电磁波了,其速度能达到3×108m/s。在智能手机普及的今天,只需要在纵波到达监测点后,通过网络或信息提醒人们做好抵卸横波和面波的准备即可达到地震预警的目的(如图甲)。研究表明,如果提前3秒预警,可使人员伤亡减少14%;如果提前10秒预警,可使人员伤亡减少39%:如果提前60秒预警,则可使人员伤亡减少95%。
(1)地震产生的地震波属于 (选填“超声波”或“次声波”)。这种波 (选填“能”“不能”)在真空中传播,手机使用的5G信号属于 (选填“机械波”或“电磁波”);
(2)结合图乙,当地震波传来时,能“听”到地震波的动物是 ;
(3)如图甲,若震源距监测点60km,距离受灾群众90km,地震发生后,地震局在 秒后能接收到纵波信号。收到信号后,地震局立即发出预警,忽略电磁波在空气中的传播时间,则受灾群众在收到预警信息后,可供做应急准备的时间为 秒。
【答案】 次声波 不能 电磁波 狗 10 20
【详解】(1)[1][2][3] 地震波的频率一般在20Hz以下,地震产生的地震波属于次声波;真空不能传声,次声波不能在真空中传播;手机通讯、电视、卫星的信号传输应用的都是电磁波,故手机使用的5G信号属于电磁波。
(2)[4]狗的听觉频率范围为15Hz~50000Hz,可以听到次声,人和蝙蝠不能听到次声波,当地震波传来时,能“听”到地震波的动物是狗。
(3)[5][6]若震源距监测点60km,距离受灾群众90km,地震发生后,地震局接收到纵波信号的时间为
地震波的横波传到受灾群众的时间为
群众应急准备的时间为
Δt=t2-t1=30s-10s=20s
4.(2023·广东揭阳·二模)阅读下面的短文。
超声波测速
超声波是振动频率高于20000Hz的声波,它具有指向性好、反射能力强、能量集中等特点,可用于测距、测速等。
测距是测速的基础。如图甲所示,超声波测速仪向静止的汽车发射超声波信号(简称信号),同时开始计时,信号传播过程中遇到汽车会被反射,测速仪接收到返回的信号停止计时。根据记录的时间及其与路程、速度的关系,可计算出汽车与测速仪之间的距离。图乙是信号传播过程的s﹣t图象,s表示信号与测速仪之间的距离,t表示信号传播的时间。
测速仪测量汽车速度的原理是:测速仪向运动的汽车先后发射两次信号,根据汽车在两次遇到信号之间所通过的路程及所用的时间,由速度公式可得出汽车的平均速度。
测速仪在公路上对某跑车进行测速时,向匀速驶来的跑车发射两次信号,两次发射信号的时间间隔是1.0s,第一次发射信号到接收用时0.6s,第二次发射信号到接收用时0.3s,两次信号传播过程的s﹣t图象(t从第一次发射信号开始计时)如图丙所示。经测速仪测定,该跑车超速,驾驶员将受到交警部门处罚。(超声波速度取340m/s)
(1)人耳 (选填“能”或“不能”)听到超声波;
(2)超声波测速是利用了超声波的指向性好、能量集中、 等特点,同时说明声可以传递 ;
(3)如图乙所示,若t0=0.4s,则静止的汽车与测速仪之间的距离为 m;
(4)跑车在两次遇到信号之间通过的路程是 m,跑车两次遇到信号间隔时间 s。
【答案】 不能 反射能力强 信息 68 51 0.85
【详解】(1)[1]人耳可听声的频率范围是20Hz20000Hz,超声波是振动频率高于20000Hz的声波,故人耳不能听到超声波。
(2)[2][3]超声波具有指向性好、能量集中、反射能力强等特点,可用于测距、测速等;超声波测速说明声音能够传递信息。
(3)[4]汽车遇到超声波时的时间为
车与测速仪之间的距离为
s=vt=0.2s×340m/s=68m
(4)[5][6]第一次发射信号与跑车相遇的时间
则跑车在第一次反射信号的瞬间与测速仪的距离
s1=vt1=340m/s×0.3s=102m
第二次发射信号与汽车相遇的时间
则跑车在第二次反射信号时与测速仪的距离
s2=vt2=340m/s×0.15s=51m
测速过程中,跑车通过的路程为
s车=s1﹣s2=102m﹣51m=51m
测速过程中,跑车行驶的时间为
t车=1.0s﹣0.3s+0.15s=0.85s
02 光学
5.(2023·广东河源·二模)阅读下面短文,回答以下问题。
智能汽车汽车是我们生活中的代步工具,随着科学技术的发展,汽车也越来越智能化。冬天,前挡风玻璃上出现白雾时,汽车能自动启动除雾功能,向前挡玻璃吹出热风,一会儿白雾就消失了。车身配有多个雷达,能够判断车与障碍物的距离,充分提高了行车的安全性。车窗采用“智能玻璃”,这种玻璃具有单向透光功能,能从车内看到车外明亮的景物,而从车外看不见较暗的车内景象。这种玻璃还能根据车外的光照度,自动调节透明度,使车内有良好的亮度和温度。
汽车抬头显示系统(如图甲),简称。利用平面镜成像原理(如图乙),将显示器上的重要行车数据通过前挡风玻璃投射在正前方,驾驶员透过挡风玻璃往前方看的时候,能够在看到车外的景象的同时,不必低头就可以看到车辆行驶信息,如车速、油耗、导航等,从而避免分散对前方道路的注意力,确保驾驶舒适安全。
(1)冬天行车时,汽车挡风玻璃的 (选填“内”或“外”)侧容易出现一层白雾,这是 (填写物态变化的名称)现象;
(2)下列与汽车相关的说法中正确的是 ;
A.汽车雷达能够发出次声波,判断车与障碍物的距离
B.透过玻璃看到的“车外的景物”是景物的实像
C.玻璃具有单向透光功能时,光路是不可逆的
D.夜间行车时为了让司机更清楚地看到路况,车内应不开灯
(3)“智能玻璃”能根据车外光照度自动调节玻璃的透明度,实现车内的光照度为一个适宜的定值,经测算车外光照度和玻璃的透明度的关系图像如图丙所示,当车外光照度为时,“智能玻璃”的透明度会自动调节为 ;
(4)已知某车辆显示器水平放置在中控台上,通过挡风玻璃成垂直于水平面的像,则挡风玻璃与水平面夹角为 度,某驾驶员发现挡风玻璃所成的像过高,不便于观察,这时就需要将显示器沿水平方向 (选填“远离”或“靠近”)挡风玻璃;
(5)为了使挡风玻璃所成的像离人眼距离达以上,甚至更远,以避免观察数据时眼睛的疲劳,下列做法可行的是 。
A.将显示器上的字体变大
B.将显示器安装在后挡风玻璃上
C.让显示器上的信息通过多面平面镜多次成像
【答案】 内 液化 靠近
【详解】(1)[1][2]白雾的实质是空气中的水蒸气液化成的小水滴,冬天室外温度低,车内空气中的水蒸气遇到温度较低的玻璃,会在玻璃内测发生液化。
(2)[3] A.汽车雷达发出的是超声波而不是次声波,故A选项不正确;
B.透过玻璃窗,我们看到的“车外的景物”是人眼逆着折射光线看到的虚像,故B选项不正确;
C.单向玻璃的透过的光也是具有可逆性的,只不过玻璃上镀了一层膜,导致亮的一面有强烈的反射光,所以只能单向透光,故C选项不正确;
D.夜间车内开灯会在玻璃上发生平面镜成像,干扰司机查看车外路况,不应开灯,故D选项正确。
故选D。
(3)[4]由题意可知:“智能玻璃”能根据车外光照度自动调节玻璃的透明度,实现车内的光照度为一个适宜的定值,根据图像,当车外光照度为时,透明度为,当车外光照度为时,透明度为,可得车外光照度与玻璃透明度成反比,比例系数就是车内的光照度,,由此计算,车内的光照度为固定值;光照度代入上式可得透明度为。
(4)[5][6]根据平面镜成像的原理可知物体与像相互垂直,平面镜与水平面的夹角应为,想要使成像向下运动,物体应靠近平面镜。
(5)[7] A.将显示器字体变大,平面镜中的字体也会变大,但像到平面镜的距离不变,故A选项不正确;
B.将显示器放在后挡风玻璃上,确实会增加像到平面镜的距离,但中间的驾驶员和座椅都会遮挡住显示器,不可行,故B选项不正确;
C.利用平面镜成像与物对称,可以让显示器上的信息通过多面平面镜多次成像,故C选项正确。
故选C。
6.(2023·江苏苏州·二模)仔细阅读短文,按要求回答问题
眼睛和眼镜
人类的眼睛好像一架照相机。眼睛与照相机的不同之处是:人的眼睛是通过调节晶状体的厚薄程度,从而改变晶状体的焦距来获得清晰的实像,普通照相机是在物距确定的情况下通过改变像距使像变得清晰。依靠眼睛调节所能看清的最远和最近的两个极限,点分别叫做远点和近点。正常眼睛的远点在无限远,近点大约在10cm处。正常眼睛观察近处物体最清晰而又不疲劳的距离大约是25cm,这个距离叫做明视距离。
当眼睛出现某些缺陷时,人们需要佩戴眼镜来矫正,常见眼镜的实质就是凸透镜或凹透镜。透镜的焦距f的长短标志着折光本领的大小,焦距越短,折光本领越大。通常把透镜焦距的倒数叫做透镜焦度,用Φ表示,即Φ=。如果某透镜的焦距是0.5m,它的焦度就是Φ==2m﹣1.平时说的眼镜片的度数,就是镜片的透镜焦度乘100的值。凸透镜的度数是正数,凹透镜的复数是负数。例如-200度的镜片表示这是凹透镜,透镜焦度是是2m﹣1,它的焦距是0.5m。
(1) 正常眼睛观察物体时,在视网膜上成的像的性质是 。
A.正立、放大的实像B.正立、缩小的实像C.倒立、缩小的实像D.倒立、放大的实像
(2) 根据上文,你认为人的正常眼睛的观察范围是 。
A.0~10cm B.10cm~25cm C.25cm~无限远 D.10cm~无限远
(2) 如题图所示是小明的眼睛看物体时的成像情况,则他的眼病是 (近视/远视),需要用 透镜来矫正。另一同学小芳所戴眼镜镜片的度数是﹣500度,焦距为 m。
(4)小明仔细观察镜片的形状和厚度,把四种镜片的截面图画成了图中甲、乙、丙、丁所示的形状,则可以知道:远视眼配带度数较大的是 。
【答案】 C D 近视 凹 0.2 乙
【详解】(l)[1]眼球好像一架照相机,晶状体和角膜的共同作用相当于一个凸透镜,它把来自物体的光会聚在视网膜上,形成物体的像,通过视神经把信号传给大脑,我们就看到了物体,物体成一个倒立的、缩小的实像。
故选C。
(2)[2]由题意可知,正常眼睛的远点在无限远,近点大约在10cm处,所以人的正常眼睛的观察范围是10cm~无限远。
故选D。
(3)[3][4]由图可知,远处物体成像在视网膜前面,所以患的是近视眼,近视眼是由于晶状体曲度变大,会聚能力增强,即折光能力增强,应佩戴发散透镜,即凹透镜,便光线推迟会聚;小芳所戴眼镜镜片的度数是-500度,则透镜焦度是5m-1,焦距为
(4)[5]中间薄边缘厚的是凹透镜,且近视眼越严重,所佩戴的凹透镜的中间就越薄,所以近视眼配带度数较大的是丙图;中间厚边缘薄的透镜是凸透镜,且远视眼越严重,所佩戴的凸透镜中间越厚,所以远视眼配带度数较大的是乙图。
7.(2023·山西晋中·二模)阅读短文,回答问题。
无所不能的智能化无人机
无人机具有成本低、智能化、生存能力强、机动性能好、使用方便等优点,在航拍、农业、植保、快递运输、灾难救援、观察野生动物、监控传染病、测绘、新闻报道、电力巡检等领域都有广泛的应用。无人机携带的高分辨率高速摄像机和轻型光学相机既能可见光成像,又能红外线成像,携带的激光扫描仪具有高效率、高精度、三维扫描等特点,被称为“百变小能手”。如表是某小型无人机的部分参数(帧•秒﹣1指每秒拍摄的画面数)。
(1)无人机上载有高清摄像机,下列哪幅图能反应摄像机的工作原理 ;
(2)装在无人机上的红外线热像仪的原理是
A.地面物体的温度较高,能辐射较强的红外线
B.红外线穿透能力强,夜间有雾也能穿过去
C.红外线人眼看不见,不易被他人发现
D.无人机发出红外线照在地面物体上
(3)人们是利用遥控器操控无人机的,遥控器的有效操控距离至少要为 km;
(4)小轿车在高速公路上限速120km/h。如图所示,交警部门利用无人机进行高速公路通行情况实时监测。某时段测得一辆轿车通行60m的过程中,高速摄像机拍摄帧数为22000帧,据此判断轿车 (填“超速”或“不超速”)。
【答案】 C A 5 不超速
【详解】(1)[1]由于摄像机是利用凸透镜成倒立缩小的实像的原理制成的,此时物距,像距,故C符合题意,ABD不符合题意。
故选C。
(2)[2]一切物体都能发射红外线,且物体在不同温度下发射的红外线的频率和强度不同,根据物体在不同温度下发射的红外线的频率和强度不同的原理可用来检测,故A符合题意,BCD不符合题意。
故选A。
(3)[3]由表中数据可知,最大飞行半径为5km,故有效操控距离至少为5km。
(4)[4]高速摄像机拍摄1帧画面需要的时间
高速摄像机拍摄帧数为22000帧所需的时间
小轿车的速度
小轿车不超速。
03 热学
8.(2024·云南红河·一模)水的反常膨胀对水下生物的意义。一般物质由于温度影响,其体积为热胀冷缩。但也有少数热缩冷胀的物质,如水、锑、铋、液态铁等,在某种条件下恰好与上面的情况相反。
实验证明,对0℃的水加热到4℃时,其体积不但不增大,反而缩小。当水的温度高于4℃时,它的体积才会随着温度的升高而膨胀。因此,水在4℃时的密度最大。
湖泊里水的表面,当冬季气温下降时,若水温在4℃以上时,上层的水冷却,体积缩小,密度变大,于是下沉到底部,而下层的暖水就升到上层来。这样,上层的冷水跟下层的暖水不断地交换位置,整个的水温逐渐降低。这种热的对流现象只能进行到所有水的温度都达到4℃时为止。
当水温降到4℃以下时,上层的水反常膨胀,密度减小,于是冷水层停留在上面继续冷却,一直到温度下降到0℃时,上面的冷水层结成了冰为止。所以,水从上面结冰,而不是从水底开始结冰。以上阶段热的交换主要形式是对流。
当冰封水面之后,水的冷却就完全依靠水的对流方式来进行热传递。由于水的导热性能很差,因此湖底的水就不会结冰。这种水的反常膨胀特性,保证了水中的动植物,能在寒冷季节内生存下来。这里还应注意到,冰在冷却时与一般物质相同,也是缩小的。受热则膨胀,只有在0℃到4℃的范围内的水才显示出反常膨胀的现象来。
(1)水在 ℃时,密度最大;
(2)当水面温度达到4℃并持续下降,上层水的密度 下层水的密度(选填“”“”或“”);
(3)当水下降到0℃并开始结冰,水从 开始结冰(选填“上面”或“下面”);
(4)所以当水面的温度已经低于0℃结冰了,而水底的温度 0℃(选填“”“”或“”),保证了水中的动植物,能在寒冷季节内生存下来。
【答案】 4 上面
【详解】(1)[1] 实验证明,对0℃的水加热到4℃时,其体积不但不增大,反而缩小。当水的温度高于4℃时,它的体积才会随着温度的升高而膨胀。因此,水在4℃时的密度最大。
(2)[2] 当水温降到4℃以下时,上层的水反常膨胀,密度减小,于是冷水层停留在上面继续冷却,上层水的密度小于下层水的密度。
(3)[3] 依据短文内容“所以,水从上面结冰,而不是从水底开始结冰。”可知当水下降到0℃并开始结冰,水从上面开始结冰。
(4)[4] 当冰封水面之后,水的冷却就完全依靠水的对流方式来进行热传递。由于水的导热性能很差,水底的温度大于0℃,因此湖底的水就不会结冰。这种水的反常膨胀特性,保证了水中的动植物,能在寒冷季节内生存下来。
9.(2024·北京通州·一模)阅读请根据上述材料,回答下列问题:
《海上能源“巨无霸”——LNG船》
液化天然气运输船简称LNG船。由于天然气(主要成分是甲烷)是易燃气体,对于运输它的船舶建造技术要求极高。
常温下的天然气是气体,在0℃和1个标准大气压条件下,密度仅为。要运输气态天然气,成本会很高。要想让天然气液化,光靠压缩体积是不行的,必须要让它的温度低于,否则多大的压力也不能使其液化。在此温度下,须施加44.1兆帕的压强才能使其液化。如果LNG船装载的是的液化天然气,罐体就要做的很厚,会大大增加运输的成本。LNG船通常采用“全冷”方式,就是将天然气的温度降低到,这样在1个标准大气压下天然气就可以变成液态。所以说,LNG船就是一艘“海上超级冷库”。由于天然气易燃易爆,一旦泄露,后果不堪设想,因此它对建造“冷库”的材料要求极高。
液舱(装液化天然气的船舱)的围护系统是制造LNG船的核心技术。右图是液舱的结构图。一般的钢材在超低温环境中容易产生脆裂,建造液舱屏蔽层的材料是厚度只有0.7mm的殷瓦钢,它就像一张牛皮纸一样薄。虽然殷瓦钢很容易锈蚀(加工时不允许一滴汗水滴在上面),但它在低温环境下具有膨胀系数小、韧性好、导热性低的物理性质。这样薄的殷瓦钢,加工起来非常困难,我国也是在前些年才突破这项技术。
一艘LNG船不仅要做到高标准的密封性,而且运输时只有在的低温环境和0.2个标准大气压下才能维持液态天然气的稳定(该条件下液化天然气密度约为)。
2008年我国建造的第一艘LNG船“大鹏昊”号投入使用,它的装载量为,相当于上海市300万个家庭一个月的用气量。
液化天然气到达港口后,送到沿海的LNG接收站,并使之汽化。温度极低的液化天然气在变成气态时,会和周围的环境发生热交换,过程中转移的内能称为“冷能”。所以接收站附近经常会看到海产品加工、干冰制造等工厂。
(1)建造屏蔽层的材料要用殷瓦钢,因为它具有 的物理性质;
(2)一个标准大气压下0℃的天然气与0.2个标准大气压下的天然气在质量相等的情况下,体积之比是 。结合文中信息,可推算出上海300万个家庭一个月大约消耗 (1标准大气压下0℃)的气态天然气;
(3)某LNG接收站旁边建了一个海产品冷冻工厂,他们利用LNG“冷能”将捕捞到的海产品加工冷冻。请简述该工厂利用LNG“冷能”过程中的基本物理原理 。
【答案】 膨胀系数小、韧性好、导热性低 600∶1 液化天然气汽化时,会从周围环境吸收大量的热,从而达到冷冻海鲜的目的
【详解】(1)[1]文章中写道:“虽然殷瓦钢很容易锈蚀(加工时不允许一滴汗水滴在上面),但它在低温环境下具有膨胀系数小、韧性好、导热性低的物理性质”。故利用殷瓦钢建造屏蔽层的原因即其胀系数小、韧性好、导热性低。
(2)[2]由题可知,在0℃和1个标准大气压条件下,天然气的密度为,0.2个标准大气压下的液化天然气密度约为,根据,质量相等的情况下,一个标准大气压下0℃的天然气与0.2个标准大气压下的天然气体积之比是
[3]“大鹏昊”号的装载量V容为,则其装载的天然气质量为
上海300万个家庭一个月大约消耗的天然气体积为
(3)[4]当LNG船靠岸,接收天然气时,接收站会将液态的天然气重新转化为气态,化天然气汽化时,会从周围环境吸收大量的热,从而达到冷冻海鲜的目的。
10.(2023·广东汕头·二模)阅读下列短文,回答问题。
有超级镜子发电站
我国用熔盐和1.2万块镜子,建成亚洲第一发电站——甘肃敦煌100MW熔盐塔式太阳能光热电站,其中的每一面镜子的采光面积为115平方米,总采热面积可以达到140万平方米,整个系统由太阳集热系统、储能系统和发电系统组成。如图甲所示,该发电站通过电脑控制镜子的反射方向,持续地将太阳光聚集在塔顶的吸热器上,加热其中的熔盐,使其温度升高。高温熔盐向下流入温度为565℃的高温熔盐罐,热泵将它打入蒸汽发生器,与其中的冷水进行热交换,产生高温高压的水蒸气,水蒸气推动汽轮机带动发电机发电。经过蒸汽发生器后的熔盐,降温回到低温熔盐罐,从而循环下去。该电站的两个熔盐罐中共存储3万吨熔盐(熔点为210℃),白天高温熔盐罐把能量储存起来,夜晚再把罐中的高温熔盐释放出来发电,可以实现24小时稳定电力输出。
(1)高温熔盐罐利用熔盐储存内能。高温熔盐进入蒸汽发生器,通过 (选填“做功”或“热传递”)方式使冷水 (填物态变化名称)形成高温高压的水蒸气。高温高压的水蒸气推动汽轮机, 能转化为机械能,然后带动发电机发电;
(2)低温熔盐罐的温度应 (选填“>”或“<”)210℃;
(3)从图中可以看出,镜子大致以吸热塔为中心依次排列,吸热塔南面的镜子较少,北面的较多。请你结合图丙情形分析,在南面和北面同样的镜子a和b, 反射到吸热塔的光能更多;
(4)该发电站正常工作24h,可发电 度。若该发电站整个系统从接收光照到输出电能的效率为20%,1.2万块镜子平均每小时采热5.041012J/h,那么该发电站白天至少要光照 h才能获得发电站正常工作24h的发电量(结果保留两位小数)。
【答案】 热传递 汽化 内 > b 2.4×106 8.57
【详解】(1)[1][2][3]该发电站通过电脑控制镜子的反射方向,持续地将太阳光聚集在塔顶的吸热器上,加热其中的熔盐,高温熔盐罐利用熔盐储存内能。高温熔盐进入蒸汽发生器,通过热传递方式使冷水变汽化成高温高压水蒸气,进而推动汽轮机工作,这一过程是将内能转化为机械能,从而进一步带动发电机发电。
(2)[4]由于晶体温度低于熔点是固态,高于熔点低于沸点是液态,所以低温熔盐罐中的盐要保持液态,温度应大于其熔点210℃。
(3)[5]从图乙中可以看出,镜子大致以吸热塔为中心依次排列,吸热塔南面的镜子较少,北面的较多。太阳光是由南向北斜射的,根据图中的情形可知,南面和北面,两个相同的镜子a和b,北面的镜子b反射到吸热塔的光能更多。
(4)[6][7]由题意知,该发电站正常工作24h可发电
其中1.2万块镜子平均每小时采热5.04×1012J/h,光照到输出电能的效率为20%,则1.2万块镜子平均每小时发电量为
获得发电站正常工作24h的发电量,那么该发电站白天至少要光照时间为
04 压强与浮力、及与简单机械结合
11.(2024·云南保山·一模)阅读材料,回答问题。
气动传输原理
有这样一种神奇的管道(如图甲所示),你知道它的工作原理吗?厨师做好饭后,把食物装入“胶囊”中,不一会“胶囊”就会顺着屋顶的管道来到餐桌前。把管子转移到河岸旁,瞬间变成了“鲑鱼大炮”,帮助鱼类进行迁徙,顺利的通过水闸或水坝。可别小瞧它,短短24小时,就可以运送5万条鱼。当管子转移到地下,又变成了非常便利的垃圾处理系统,干净卫生,不会有异味流出。在医疗领域中,更是帮忙传递病理样本的小能手。
这些管道到底是什么,为什么能传输物品呢?这是一种名为气动管道物流的先进技术,该系统主要由运输罐、传输管道和离心机组成,如图乙。离心机会在传输管道内产生真空,如此一来,管子内外就产生了气压差。发送端将物品放入传输管道,通过气流产生的压力差,将物品迅速输送到接收端。这一过程无需人工干预,大大提高了物流运输的效率和准确性。
(1)利用气动传输原理进行物料运输,大大提高了运输效率,为人们提供了便利。气动传输主要是利用了管道内外的 ,将物料输送到接收端;
(2)图丙中的护士把“胶囊”一放上去,就立刻被“吸”入了管道中,其原因是外界的大气压强 (填“大于”“小于”或“等于”)管道内的气压;
(3)生活中也有很多“吸入”的例子。使用吸尘器“吸”灰尘时,灰尘是由于空气流速越大,压强 (填“越大”或“越小”)的缘故被“吸”入吸尘器的;
(4)我们把上述气动传输原理中内外气压情况称之为“负压”。下列现象中有可能处于“负压”状态的是 。
A.正在熬制中药的高压锅内
B.高空中飞行的飞机机舱内
C.充满气后的氧气罐内
D.人吸气时肺的内部
【答案】 气压差/压力差 大于 越小 D
【详解】(1)[1]由材料可知,离心机会在传输管道内产生真空,如此一来,管子内外就产生了气压差。发送端将物品放入传输管道,通过气流产生的压力差,将物品迅速输送到接收端。
(2)[2]离心机会在传输管道内产生真空,如此一来,管子内外就产生了气压差。外界的大气压强大于管道内的气压,压力差推动物体运动。
(3)[3]吸尘器电机高速旋转带动空气流动,由于吸尘器内部空气流速越大,压强小,灰尘在外界大气压的作用下,被“吸”入吸尘器的。
(4)[4]A.正在熬制中药的高压锅内气压大于大气压,使得沸点升高,故A不符合题意;
B.大气压随高度升高而减小,高空中大气压较小,小于飞行的飞机机舱内,故舱内不是负压,故B不符合题意;
C.充满气后的氧气罐内,压强大于外界大气压,不是负压,故C不符合题意;
D.人吸气时,肺部膨胀,使得内部气压减小,在大气压的作用下新鲜空气进入肺内,故是负压,故D符合题意。
故选D。
12.(2024·北京东城·一模)请阅读《漏刻》并回答。
漏刻
漏刻是我国古代的一种计时工具,漏,指漏壶;刻,指箭刻,放置在漏壶内以标记时间。我国古代劳动人民从陶器中小孔漏水的现象,发现水的流失与时间的流逝有一定的关系,受到启发发明了早期的漏刻。历史上的漏刻主要有泄水型的沉箭漏和受水型的浮箭漏。
泄水型沉箭漏如图甲所示,它只有一个漏水壶,在靠近漏水壶底部的一侧有一个出水孔,壶中有一只插有直立漏箭的浮舟,浮舟漂浮在水面上。使用时,壶中的水由小孔流至壶外,漏箭随之逐渐下降,由漏箭上位于壶盖处的刻度可知当时的时间。这种漏刻使用过程中,随着漏水壶中液面的下降,滴水速度也会下降,导致计时存在较大误差。
受水型浮箭漏的发明晚于泄水型沉箭漏。早期的受水型浮箭漏如图乙所示,它主要包括一只供水的播水壶和一只受水壶,受水壶上固定一把铜尺,铜尺上刻有十二时辰,受水壶里有一只插有直立浮箭的浮舟,浮舟漂浮在水面上。当水从播水壶滴入受水壶后,受水壶中的水位升高,浮箭被慢慢托起,根据浮箭上端在铜尺上对应的刻度就知道当时的时间了。同样由于播水壶中液面的下降,滴水速度也会下降,计时准确度并未得到大幅提高。
实践发现可以通过增加播水壶的个数来提高计时准确度。图丙所示的是国家博物馆展示的漏刻展品,有三只播水壶,分别称为日壶、月壶和星壶。使用时,定时给日壶补水,确保星壶始终处于满水状态,保证星壶流入受水壶的滴水速度稳定,从而大大提高了测量的准确性。
漏刻作为我国古代重要的计时工具,不仅反映了我国古代劳动人民的智慧和创造力,而且对后世的计时技术产生了深远影响。
请根据上述材料,回答下列问题:
(1)除了漏刻,请你写出一个我国古代的计时工具 ;
(2)受水型的浮箭漏工作时,浮舟随着水位升高,受到的浮力 (选填“变大”“不变”或“变小”);
(3)科技小组分别自制了简易沉箭漏和浮箭漏,如图是沉箭漏的“漏箭”示意图,如图是浮箭漏的“铜尺”示意图。两图中均已标出上午“8:00”所在的位置,则应将上午“9:00”下标在“漏箭”的 处,标在“铜尺”的 处。(均选填“A”或“B”)
【答案】 日晷 不变 A A
【详解】(1)[1]除了漏刻,我国古代的计时工具还有日晷,其运用了光的直线传播原理。
(2)[2]不论水位高低,漏刻中的箭舟一直在漂浮,它受到的浮力等于它的重力,由于它的重力没变,所以它受到的浮力大小是不变的。
(3)[3]由文章可知,“使用时,壶中的水由小孔流至壶外,漏箭随之逐渐下降,由漏箭上位于壶盖处的刻度可知当时的时间”。如图a是沉箭漏的“漏箭”示意图,随着时间的推移,水流出的越多,箭的位置越低,则应将上午“9:00”下标在A处。
[4]由文章可知,当水从播水壶滴入受水壶后,受水壶中的水位升高,浮箭被慢慢托起,根据浮箭上端在铜尺上对应的刻度就知道当时的时间了。如图b是浮箭漏的“铜尺”示意图,随着时间的推移,流入的水越多,箭的位置越高,则应将上午“9:00”下标在A处。
13.(2024·广东佛山·一模)读短文,回答问题:
全球最大的“超级电梯”三峡升船机是三峡工程重要通航设施之一,主要为客船、货船和特种船舶提供快速过坝通道(如图甲),过船规模为3000吨级,提升总质量约15500吨,最大提升高度为113米,是目前世界上规模最大、技术难度最高的垂直升船机。
与电楼相似,升船机主要由塔柱、承舱厢、滑轮组和平衡重组等构成,如图丙,承船厢装满水时水深3.5米、总质量为15500吨,其工作原理是:船只由航道进入装满水的承船厢,此时滑轮组无驱动力,平衡重组借助滑轮组使承船厢和船只保持悬空静止;关闭闸门后,再由带驱动力的滑轮组和平衡重组共同将承船厢提升或下降,到达位置后开闸,船只离开承重厢驶出。(g取10N/kg)
(1)如图丙,升船机滑轮组中定滑轮既可以产生驱动力,还可以 ;
(2)一艘总重量为3000吨(船重+货重)的货轮驶入承船厢,根据阿基米德定律,承船厢会排开 吨的水,关闭承船厢的闸门后,货轮和承船厢的总重是 吨;
(3)为了减少升船机的耗能,提升升船机的机械效率,三峡升船机的平衡重组设置重量应为 吨;
(4)升船机将一艘总质量为3000吨的货轮,从下航道闸口以0.2m/s的速度提升100米到上航道闸口,在提升过程中,为克服系统机械摩擦阻力和风阻力等,滑轮组驱动机构给予了承船厢4×106N的驱动力,则在这次提升中滑轮组的驱动功率是 W,升船机提升货轮的机械效率是 。(结果精确到0.1%)
【答案】 改变力的方向 3000 15500 7750 8×105 18.9%
【详解】(1)[1]定滑轮相当于等臂杠杆,不省力也不费力,在此装置中可以产生驱动力,还可以改变力的方向。
(2)[2]轮船的排水量是指满载时排开水的总质量,由于轮船漂浮在水面,排开水的总质量也等于轮船的总质量,故一艘总重量为3000吨(船重+货重)的货轮驶入承船厢,根据阿基米德定律,承船厢会排开3000吨的水。
[3]由于承船厢装满水,货轮进入后漂浮,排开水的质量等于货轮总质量,故货轮进入承船厢后,承船厢的总质量与原来相同,即总重是15500吨。
(3)[4]为了减少升船机的耗能,提升升船机的机械效率,三峡升船机的平衡重组两边拉力相同,故应设置重量为
(4)[5]在这次提升中滑轮组的驱动功率是
[6]升船机提升货轮时做的有用功为
由定滑轮特征可知,升船机的平衡重组的重力为
故升船机所做的总功为
升船机提升货轮时的机械效率是
05 新能源电动汽车充放电、电池容量问题
14.(2024·新疆阿克苏·一模)近两年,随着阿克苏人民生活水平的提高,电动汽车的普及,为电动汽车提供电能的充电桩数量在阿克苏迅猛增加;
(1)充电桩为电动汽车的电池充电时, (填“充电桩”或“电池”)是用电器。充电桩有较好地防水保护功能,是为了防止线路过于潮湿出现 (填“短路”或“断路”)现象;电动车的流线型外形,便于降低电动车高速行驶时的 (填“路面”或“空气”)阻力。
(2)如图所示为充电桩给某电动汽车充电时充电功率P随充电时间t的变化图像。若充电过程的前充电电流不变,充电时充电电压升至,则充电时,充电电流为 A,充电电压为 V。若充电至的时间内,充电电压保持不变,则该过程中充电电流逐渐 (填“变大”或“变小”);
(3)若上述电动汽车充电前和充电时电池显示的储能量分别为和,充电的时间内,平均充电功率为,则该电池充满电时的储能量为 。该电动汽车在高速公路上分别以和的速度匀速行驶,电池的储能量分别下降了和,若能量转化效率始终不变,则电动汽车分别以和的速度匀速行驶时受到的阻力之比为 。
【答案】 电池 短路 路面 200 400 变小 80 5∶6
【详解】(1)[1]充电桩为电动汽车的电池充电时,电能转化为化学能,电池是用电器。
[2]充电桩有较好地防水保护功能,水是导体,为了防止线路过于潮湿出现短路现象。
[3]当流线型的车子快速行驶时,产生升力,车子对地面压力减小,便于降低电动车高速行驶时的路面的阻力。
(2)[4]充电过程的前18min充电电流不变,充电18min时充电电压升至500V,可知充电9min时和充电18min时电流相等,由图2知道,充电18min时对应的电功率P=100kW,充电18min时充电电压U=500V,由知道,第18分钟时,充电电流为
故充电9min时,充电电流为200A。
[5]由图2知道,第9min位于0~18min中间位置,图像是一次函数关系,第9min电功率也应在数值60和100中间,为80kW,由知道,第9min充电电压为
[6]充电18min至30min的时间内,充电电压保持500V不变,由知道,该过程中充电电流为,在充电电压U一定时,由图看出电功率P在逐渐减小,故充电电流I也在逐渐变小。
(3)[7]电动汽车充电前和充电30min时电池显示的储能量分别为20%和70%,可知充电30min所充电能占总储能的50%,充电30min的时间内,平均充电功率为80kW,可得30min所充电能为
该电池充满电时的储能量为
[8]电动汽车在高速公路上分别以80km/h和100km/h的速度匀速行驶30min,电池的储能量分别下降了10%和15%,可知:以80km/h匀速行驶30min消耗电能
以100km/h匀速行驶30min消耗电能
所用时间
t1=t2
由W=Fs=Fvt知道
解得
15.(2024·宁夏银川·一模)阅读下列材料,回答问题。
智能机器人常被用于校园红外测温及校园消毒(如图甲所示)。机器人配备了3台高清摄像头 和红外热成像测温仪,若检测到人体温度异常,机器人会发出警报信号。机器人上还安装了超声波雾化器自动喷枪,将消毒液雾化后再吹散到空气中进行消杀。当剩余电量不足时,机器人会主动寻找充电器充电。如图乙是它简化的智能测温报警电路,报警器电阻不计,热敏电阻 的阻值随温度变化规律如图丙所示。如表为智能机器人的部分参数:
(1)制造智能机器人芯片所使用的材料是 (选填“导体 ”、“半导体 ”或“超导体 ”);
(2)在水平路面上匀速行驶的机器人正在喷雾消毒时,其动能会 (填变化);
(3)当所测温度达到或超过 37.3℃时,要求报警电路系统报警,则闭合开关前,应该将滑动变阻器的阻值至少调到 Ω;
(4)机器人电量不足时,它会以最大速度朝着充电器匀速直线前进,如果它距离充电器 72m,则到达充电器至少需要多长时间?( )
(5)机器人电池充满电时,储存的电能是多少?( )
【答案】 半导体 变小 200
【详解】(1)[1] 制造智能机器人芯片所使用的材料是半导体材料,半导体的导电性介于导体和绝缘体之间。
(2)[2] 在水平路面上匀速行驶的机器人正在喷雾消毒时,速度不变,质量减小,则动能变小。
(3)[3] 由乙图可知,热敏电阻和滑动变阻器串联接入电路,电源电压为18V,最小报警电流为30mA,即0.03A,则达到最小报警电流时的电路总电阻为
由丙图可知温度到达37.3℃时热敏电阻的阻值,由串联电路的总电阻等于各分电阻之和可知,此时滑动变阻器的阻值为
故闭合开关前应将滑动变阻器的阻值调到处。
(4)[4] 需要的时间为
(5)[5] 机器人的电池容量为4000mAh,电压为18V,则充满电时存储的电能大小为
06 压强与浮力与电学结合
16.(2024·广东中山·二模)阅读短文,回答问题。
AG600“鲲鹏”号
中国自主研制的首架水陆两栖大飞机AG600“鲲鹏”是一款民用灭火和水上救援大飞机。AG600可以在20秒内一次汲水12吨,单次投水救火面积可达4000余平方米;还可以在2米高海浪的复杂气象条件下实施水面救援行动,水上应急救援一次可救护50名遇险人员。
飞机的部分参数如下表所示:
(1)AG600飞机在空中飞行时向后喷出高温高压气体使飞机高速向前飞行,这说明 ,机翼设计成如图2所示的截面图,当飞机水平飞行时,机翼上方空气速度大,压强 ;
(2)“鲲龙”AG600以最大起飞质量静止在水面时受到的浮力可达 N,在水面将2名遇险人员救到飞机上后,该飞机受到的浮力将 (选填“变大”、“不变”或“变小”);(g=10N/kg)
(3)飞机利用测距传感器来判断离地高度,若某测距传感器的阻值与离地高度h的关系为(h的单位为米),如图3所示的检测电路,电源输出的电流恒定,定值电阻R1为200Ω,当电流表示数为0.09A,电压表示数为6V时,则此时传感器的阻值R2为 Ω,飞机所在高度为 m。
【答案】 力的作用是相互的 小 6×105 变大 100 300
【详解】(1)[1]飞机在空中飞行时向后喷出高温高压气体使飞机高速飞行,是高温高压的气体给了飞机动力,所以说明力的作用是相互的。
[2]当飞机水平飞行时,机翼上方空气流速大,压强小,机翼下方空气流速小,压强大,使飞机受到向上的升力。
(2)[3][4]最大起飞质量静止在水面时受到的浮力
F浮=G最大=m最大g=60×103kg×10N/kg=6×105N
在水面将2名遇险人员救到飞机上后,飞机漂浮,由于飞机的总重力变大,可知飞机受到的浮力将变大。
(3)[5][6]由图3可知,R1、R2并联,由题意可知电源电压
U=U1=U2=6V
根据欧姆定律可知通过R1的电流
根据并联电路电流规律可知通过R2的电流
I2=I-I1=0.09A-0.03A=0.06A
由欧姆定律可知,传感器的R2阻值
由题意可知,测距传感器的阻值与离地高度h的关系为
当R2=100Ω时,飞机飞行的高度
h=6×(R2-50)m=6×50m=300m
07 风力发电问题
17.(2023·黑龙江齐齐哈尔·中考真题)阅读短文,回答问题。
化石能源目前仍是世界上许多国家的主要能源,但化石能源的大量开采利用使化石能源接近枯竭,也给人类生存环境带来极大的隐患。石油危机、环境污染,在全球范围内引起了人类对能源问题的思考,我国对此问题尤为重视。为了解决环境污染、能源枯竭问题,中国率先在75届联合国大会上提出“碳达峰”、“碳中和”两个奋斗目标,同时大力发展风能、太阳能、核能等新能源。我国风力资源丰富,在东南沿海、西北沙漠优势突出。风能用之不竭、清洁环保,所以我国加大风能的开发和利用。如图甲是我国某风力发电基地,风力发电机组主要由风机叶片和发电机组组成。
(1)风力发电是把风能转化为电能,风能是 (选填“可再生”或“不可再生”)能源;
(2)某段风机叶片的形状像飞机的机翼,若叶片位置和风向如图乙所示,由于叶片两面形状不同导致叶片两面空气流速不同,从而产生 差,可以使风机叶片转动;
(3)风机叶片具有质量轻、强度高等性能,通常用密度 (选填“大”或“小”)、硬度大的复合材料制成;
(4)某风力发电机输出功率与风速的关系如图丙所示。由图像可知,当风速在v1到v2之间时,风速越大,风力发电机输出功率 (选填“越大”、“不变”、“越小”);当风速大于时,风速增大, (选填“能”或“不能”)提高风力发电机输出功率。
【答案】 可再生 压力(压强) 小 越大 不能
【详解】(1)[1]风能可以在自然界里源源不断的得到补充,所以它属于可再生能源。
(2)[2]由乙图可知,叶片的上面是突出的弧形,下面是平面,空气流过时,上面空气流速大于下面空气流速,上面压强小于下面压强,从而产生压力差,叶片受到向上的力,可以使风机叶片转动。
(3)[3]风机叶片具有质量轻、强度高等性能,体积相同的物体,密度小,质量小,所以通过用密度小、硬度大的复合材料制成。
(4)[4][5]丙图可以知道,当风速在v1到v2之间时,风速越大,发电机组的电功率越大。当风速大于时,随着风速的增大,风力发电机输出功率不变。
18.(2023·广东·中考真题)阅读材料,回答问题
风力发电
风能是一种清洁的可再生能源,利用风力发电将助力我国实现碳中和目标,风力发电机组主要由叶片、齿轮箱、发电机等组成,其简化结构如题图甲所示。叶片横截面的设计原理如图乙所示,一面较平,另一面较弯曲。叶片在风的作用下旋转,经过齿轮箱增速后,发电机转子高速旋转发电。某风力发电机组利用齿轮箱可实现叶片转1圈,发电机转子转20圈。风力发电机组输出功率P与风速v的关系如图丙所示。在的范围内5m/s≤v≤10m/s,P与v的三次方成正比。风力发电机组所在风场某段时间内的风速v与时间t的关系如图丁所示。(为方便计算,图丙和图丁数据已作简化处理。)
(1)完成下列风力发电的主要能量转化流程图:① ,② ;
(2)当风正面垂直吹向静止叶片时,如图乙所示,从正面看,叶片A会 (选填“顺时针”或“逆时针”)转动;
(3)当风速为12m/s时,风力发电机组工作1h输出的电能相当于 kg的煤完全燃烧放出的热量;(q煤=3.0×107J/kg)
(4)当风速为13m/s时,发电机转子1min转400圈,若发电机输出电能1kWh,叶片需要转动 圈;
(5)若14∶00~15∶00和15∶00~16∶00两段时间内输出电能之比为1∶3,则14∶00~20∶00的时间段内风力发电机组的输出电能为 kW·h。
【答案】 机械能(或动能) 电能 顺时针 36 4 1084.3
【详解】(1)[1][2]风吹动叶片转动,将风的风能转化为叶片的机械能(或动能),经过齿轮箱增速后,发电机转子高速旋转,带动发电机工作,将机械能转化为电能。
(2)[3]叶片上平下凸,当风流过叶片时,下表面的风速大,压强小,上表面的风速小,压强大,叶片上下表面压强差的作用下顺时针转动。
(3)[4]根据图丙可知,当风速为12m/s时,功率为300kW,根据可得,风力发电机组工作1h输出的电能为
由Q=mq可得,这些电能相当于完全燃烧煤的质量为
(4)[5]若发电机输出电能1kW·h,当风速为13m/s时,功率为300kW,需要的时间为
由于发电机转子1min转400圈,当发电机输出电能1kW·h,发动机需要转的圈数为80圈,又风力发电机组利用齿轮箱可实现叶片转1圈,发电机转子转20圈,则叶片转4圈。
(5)[6]根据丁图可知,15∶00-16∶00这段时间风速12~13m/s,由丙图可知,此时间段的功率为300kW,根据W=Pt可知,此段时间产生的电能为
W′=Pt=300kW×1h=300kW·h
14∶00-15∶00和15∶00-16∶00两段时间内输出电能之比为1∶3,可知14∶00-15∶00这段时间产生的电能为
由于14∶00-14∶30这时间段,风速小于3m/s,由丙图可知,输出功率为0,输出电能为0;由于14∶00-15∶00这段时间产生的电能为100 kW·h,所以14∶30-15∶00这时间段,风速等于10m/s,输出电能为100 kW·h;16∶00~17∶00这段时间,风速大于12m/s,输出的电能为300 kW·h;17∶00~17∶30这段时间,风速为10m/s,输出的电能为100 kW·h;17∶30~18∶00这段时间,风速为7m/s,满足5m/s≤v≤10m/s,由题意可知P与v的三次方成正比,即P=kv3,将速度v1=10m/s、v2=7m/s分别带入Pt= kv3t可得,W2=34.3kW·h;18∶00~19∶00这段时间,风速小于3m/s,由丙图可知,输出电能为0;19∶00~19∶30这段时间,风速为10m/s,输出的电能为100 kW·h;19∶30~20∶00这段时间,风速大于12m/s,输出的电能为
所以14∶00-20∶00的时间段内风力发电机组的输出电能为
100 kW·h+300 kW·h+300 kW·h+100 kW·h+34.3 kW·h+100 kW·h+150 kW·h=1084.3 kW·h
08 运动和力与电学结合
19.(2024·广东肇庆·一模)阅读短文,回答文后的问题。
魅力冰雪
第二十五届哈尔滨冰雪大世界于2023年12月18日开园迎客,以“龙腾冰雪逐梦亚冬”为主题(如图),占地面积81万平方米,总用冰和用雪量为25万立方米,吸引了一大批“南方小土豆”前往游玩。其中“人气王”、“排队王”超级冰滑梯从上一届的8条滑道增加到了14条,最长滑道长达521米,在规模、长度和占地面积上均创历届之最。
马铃薯公主畅畅在新年期间跟朋友一起到冰雪大世界体验刺激的冰滑梯游乐项目,图2为冰滑梯的示意图,畅畅发现,选用不同材料的滑板,从倾斜滑道顶端由静止滑下后,沿滑道运动的水平方向总距离L不同,设滑板对水平滑道压力和滑板所受阻力的比值为k,已知L的大小随k值的变化关系如图3。
随后,畅畅来到滑雪场游玩,她发现现场有一积雪深度测量仪,其基本结构如图4所示。测量仪工作时竖直向下发出超声波,超声波经雪面反射返回检测仪,测出超声波从发出到返回的时间,就可知道积雪的深度。已知测量仪的超声波发射和接收端口距地面4.3m。测量仪内置温度修正装置用以稳定仪器内部的温度环境,如图5所示是修正装置的部分电路图,两个独立的电路中电源电压相等,R1为热敏电阻,阻值随温度的升高而降低,R2、R4为定值电阻,R3为滑动变阻器,R1的阻值随环境温度变化时,其两端的电压随之发生变化,被控制电路根据R1与R3两端电压差值ΔU对温度进行修正。
多台造雪机喷射出洁白的人造雪花在园区内飘洒,梦幻浪漫,造雪机用高压空气把吸入的水吹成小水珠,小水珠落地前凝固成小冰晶,这就是雪花。
(1)畅畅从冰滑梯上运动到水平轨道后,还能继续滑行一段距离,是由于 的缘故,以滑板为参照物,畅畅是 (选填“运动”或“静止”的);
(2)关于在冰雪大世界里活动的见闻和体验,下列说法正确的是 ;
A.戴墨镜是为了防止强光伤害眼睛
B.园区内有各种美轮美奂的冰雕,有些还戴上了红围巾、红帽子,围巾和帽子因为吸收了红光,所以看起来是红色的
C.造雪机用水造雪属于凝华现象
D.造雪机可以在任何温度环境下制雪
(3)在冰滑梯上运动时畅畅与滑板的总重为500N,她在冰滑梯项目中沿滑道运动的水平方向总距离L为120m,则滑板对水平滑道压力和滑板所受水平阻力的比值k为 ,运动中滑板受到的水平阻力为 N;(已知L的大小随k值的变化关系如图3)
(4)积雪深度测量仪工作时,测出超声波从发射到返回的时间为0.02s,超声波的传播速度为340m/s,则积雪的深度为 m。
(5)如图5所示电路中,R2=100Ω,R4=1kΩ,某温度时R1=20Ω,调节R3的阻值,使R1和R3两端的电压刚好相等。保持R3接入电路的阻值不变,当温度降低时,测得ΔU=1V,R2两端的电压为3V。则电源电压为 V。
【答案】 惯性 静止 A 5 100 3.4 4.8
【详解】(1) [1][2]小华从冰滑梯上运动到水平轨道后,由于惯性,还要保持原来的运动状态,继续向前运动,以滑板为参照物,小华与滑板之间的位置不变,处于静止状态。
(2)[3]A.墨镜可以吸收一部分光, 能防止强光伤害眼睛,故A正确;
B.园区内有各种美轮美奂的冰雕,有些还戴上了红围巾、红帽子,围巾和帽子因为反射了红光,所以看起来是红色的,故B错误;
C.造雪机用水造雪,小水珠变成小冰晶,是凝固现象,故C错误;
D.造雪机造雪是小水珠变成小冰晶,只能在温度等于或低于水的凝固点(0°C)时发生,故D错误。
故选A。
(3)[4][5]因为滑板沿滑道运动的水平方向总距离L为120m,由图乙知,k=5,滑板对水平滑道压力
F=G总=500N
由题意知,所以,水平阻力
(4)[6]由题意知,超声波从发射到返回的时间为0.02s,超声波的传播速度为340m/s,则积雪的深度
(5)[7]设图丁两个独立的电路中电源电压均为U,根据串联电路电压分配与电阻成正比,可得
所以,,使R1和R3两端的电压相等,即
当温度降低时,热敏电阻R1的阻值会升高,由串联分压规律可知,其两端电压增大,已知R2两端的电压为3V,则
U1′ =U-3V
已知ΔU=1V,即
U1′-U3=1V参数名称
最大飞行半径R/km
拍摄速度n/(帧•秒﹣1)
最大飞行速度v/(m•s﹣1)
数据
5
11000
20
电池工作电压
18V
电池容量
4000mAh
报警电流
≥30mA
行进速度
0.3~0.6m/s
满载时消毒液质量
10kg
空载净重
20kg
WJ6发动机数量
4台
最大起飞质量
60t
最大巡航速度
500km/h
最大航程
4500km
2024年中考物理专项训练(全国通用)-压轴题13 图像题、表格题(原卷版+解析版): 这是一份2024年中考物理专项训练(全国通用)-压轴题13 图像题、表格题(原卷版+解析版),文件包含压轴题13图像题表格题原卷版docx、压轴题13图像题表格题解析版docx等2份试卷配套教学资源,其中试卷共49页, 欢迎下载使用。
2024年中考物理专项训练(全国通用)-压轴题02 电路的综合判断(原卷版+解析版): 这是一份2024年中考物理专项训练(全国通用)-压轴题02 电路的综合判断(原卷版+解析版),文件包含压轴题02电路的综合判断原卷版docx、压轴题02电路的综合判断解析版docx等2份试卷配套教学资源,其中试卷共46页, 欢迎下载使用。
2024年中考物理专项训练(全国通用)-压轴题01 电学综合计算题(原卷版+解析版): 这是一份2024年中考物理专项训练(全国通用)-压轴题01 电学综合计算题(原卷版+解析版),文件包含压轴题01电学综合计算题原卷版docx、压轴题01电学综合计算题解析版docx等2份试卷配套教学资源,其中试卷共51页, 欢迎下载使用。

