2024年广东省湛江市廉江市中考二模语文试题(原卷版+解析版)
展开注意事项:
1.全卷满分120分,答题时间为120分钟。
2.请将各题答案填写在答题卡上。
一、积累运用(29分)
1. 默写古诗文。
(1)_____________,燕然未勒归无计。(范仲淹《渔家傲·秋思》)
(2)求之不得,__________。悠哉悠哉,_________。(《关雎》)
(3)________,丰年留客足鸡豚。________,柳暗花明又一村。(陆游《游山西村》)
(4)子夏曰:“_________,_________,仁在其中矣。”(《〈论语〉十二章》)
(5)______________,似曾相识燕归来。(晏殊《浣溪沙》)
(6)运用白居易《钱塘湖春行》中的诗句把下面对联补写完整。
上联:____________,筑梦檐前歌婉转
下联:何处青山披锦绣,迎春陌上舞翩跹
(7)古往今来,诗歌总能在寥寥数语间激发生命的无穷之力。从“_______,__________”(李白《行路难·其一》)所表达的勇往直前的豪迈气概,到“沉舟侧畔千帆过,_____________”(刘禹锡《酬乐天扬州初逢席上见赠》)所表现的永不气馁的乐观豁达,这些无不给予我们勇毅前行的力量。
2. 意象承载着诗人的喜怒哀乐,能将无形的情感化为有形的画面。请从意象的角度赏析“烟笼寒水月笼沙”(杜牧《泊秦淮》)一句。
阅读下面文字,完成小题。
由于环境的变化,这里的土地越来越pín jí,动物们想要生存也显得异常艰难。 的枯枝在风中摇曳,仿佛在诉说着无尽的荒凉与落寞。终于,一些动物开始逃离,以寻找更加宜居的家园,甚至有些动物开始sǒng yǒng那些心存希望的同类离开这片看似无望的土地。然而,还是有一些动物选择留下来。 在这片土地上,它们或许要面对食物短缺、水源匮乏等诸多困难,但它们未曾有过放弃的念头。最终,它们找到了属于自己的生存方式与空间。
这些动物的存在,无疑向我们 了生命的顽强与伟大。它们用行动告诉我们,哪怕面对再大的困境,只要我们有bǎi zhé bù ná的信念和毅力,就一定能够克服困难,获得成功。外部环境不管怎样变化,我们都不要杜绝随波逐流,而应坚守本心,用勇气和毅力去创造属于自己的未来。
3. 根据拼音写出相应的词语。
(1) pín jí( ) (2)sǒng yǒng( ) (3)bǎi zhé bù ná( )
4. 下列依次填入横线处的词语,最恰当的一项是( )
A. 参差不齐 坚守 展示B. 参差不齐 驻守 昭示
C. 良莠不齐 驻守 展示D. 良莠不齐 坚守 昭示
5. 语段中画波浪线的句子有语病,下列修改最恰当的一项是( )
A. 外部环境不管怎样变化,我们都要杜绝随波逐流,而应坚守本心,用勇气和毅力去创造属于自己的未来。
B. 不管外部环境怎样变化,我们都不要杜绝随波逐流,而应坚守本心,用勇气和毅力去创造属于自己的未来。
C. 外部环境不管怎样变化,我们都杜绝不要随波逐流,而应坚守本心,用勇气和毅力去创造属于自己的未来。
D. 不管外部环境怎样变化,我们都要杜绝随波逐流,而应坚守本心,用勇气和毅力去创造属于自己未来。
阅读下面的文字,完成小题
材料一
陶瓷微书,就是用毛笔在瓷器上创作微型书法和绘画,是一门将传统微书与彩瓷工艺相融合的技艺。微书,能精微到什么程度?一只蚂蚁倘若走过,就能盖住六七个字。这样针头大小的汉字,不需要借助放大工具,全凭裸视在光滑的陶瓷釉面上写下。要达到这一境界,每个环节都有独到要求:选瓷,须选用由与表达意境相近的瓷板、瓷瓶、瓷盘、瓷壶、瓷盅等;用笔,须选用由狼毫或羊毫制成的细如针尖的毛笔;书写,用耐高温的颜料,一笔一蘸墨;烧制,通常墨色烧制一次,上色后复烧两次。
材料二
陶瓷微书作品选用具有高保质期的陶瓷作为载体,创作上既传承了微书的传统表现形式,又融合了彩绘装饰技艺,无疑增添了观赏性和保藏期,提高了作品的艺术价值和珍藏价值。陶瓷微书作品中的文字内容全部是中国古典文学中的优秀作品,对保护与传播中华文化起到积极的推动作用。
6. 根据材料一的内容,把下列流程图补充完整。
7. 小粤想以“陶瓷微书”为对象拍一段短视频,请你根据材料二的内容拟写一段文字,作为这个视频的配文。(至少使用一种修辞手法)
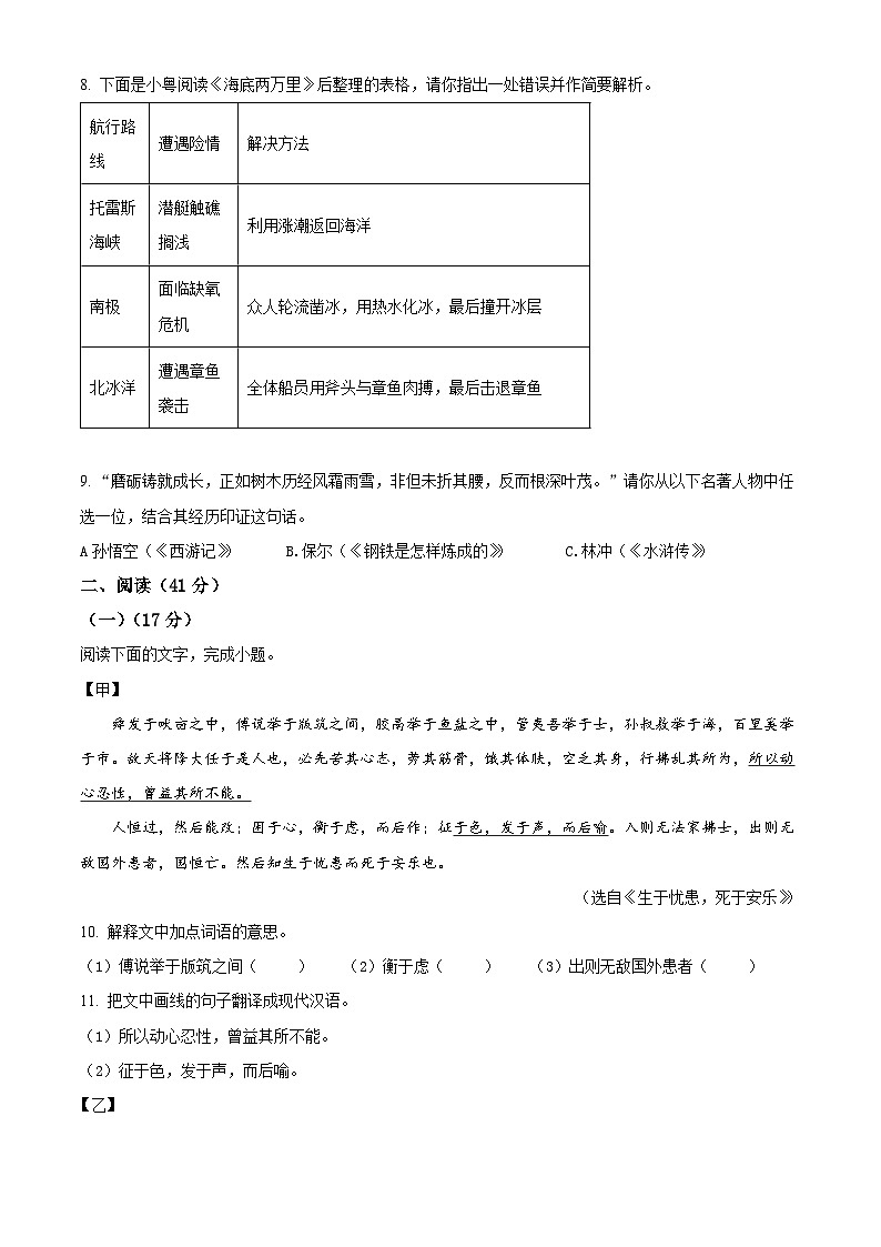
8. 下面是小粤阅读《海底两万里》后整理的表格,请你指出一处错误并作简要解析。
9. “磨砺铸就成长,正如树木历经风霜雨雪,非但未折其腰,反而根深叶茂。”请你从以下名著人物中任选一位,结合其经历印证这句话。
A孙悟空(《西游记》) B.保尔(《钢铁是怎样炼成的》) C.林冲(《水浒传》)
二、阅读(41分)
(一)(17分)
阅读下面的文字,完成小题。
【甲】
舜发于畎亩之中,傅说举于版筑之间,胶鬲举于鱼盐之中,管夷吾举于士,孙叔敖举于海,百里奚举于市。故天将降大任于是人也,必先苦其心志,劳其筋骨,饿其体肤,空乏其身,行拂乱其所为,所以动心忍性,曾益其所不能。
人恒过,然后能改;困于心,衡于虑,而后作;征于色,发于声,而后喻。入则无法家拂士,出则无敌国外患者,国恒亡。然后知生于忧患而死于安乐也。
(选自《生于忧患,死于安乐》)
10. 解释文中加点词语的意思。
(1)傅说举于版筑之间( ) (2)衡于虑( ) (3)出则无敌国外患者( )
11. 把文中画线的句子翻译成现代汉语。
(1)所以动心忍性,曾益其所不能。
(2)征于色,发于声,而后喻。
乙】
古之君子,必忧治世而危明主。明主有绝人之资,而治世无可畏之防。夫有绝人之资必轻其臣无可畏之防必易其民。此君子之所甚惧也。方汉文①时,刑措不用,兵革不试,而贾谊之言曰:“天下有可长太息者,有可流涕者,有可痛哭者。”后世不以是少②汉文,亦不以是甚③贾谊。由此观之,君子之遇,治世而事明主,法当如是也。
(节选自苏轼《田表圣奏议序》)
【注释】①汉文:汉文帝。②少:轻视,贬低。③甚:责备。
12. 下列各组句子中,加点词语意思相同的一项是( )
A 明主有绝人之资/往来而不绝者B. 此君子之所甚惧也/渔人甚异之
C. 后世不以是少汉文/斯是陋室D. 由此观之/此则岳阳楼之大观也
13. 请用三条“/”给文中画线的句子断句。
夫有绝人之资必轻其臣无可畏之防必易其民
14. 根据【甲】【乙】两文的内容,用自己的话把下列对话补充完整。
汉文帝:既已天下平定,则①_____,治世应当顺应自然,使百姓安居乐业,此乃朕的治国之道。
贾谊:陛下,如今虽天下太平,但我们也不可掉以轻心,正如孟子所说的那样,我们应该②____________,这样才能得到长久的安定与繁荣。
(二)(10分)
阅读下面的文字,完成小题。
“公园20分钟”能治好精神内耗
向 阳
①花香阵阵、鸟鸣声声,天蓝水碧、树绿草青,春日正是游园好时节。刚刚过去的清明假期,许多城市的草坪上都“长满了人”。格外应景的是,最近,“公园20分钟效应”也在社交媒体上走红。午后晚间到公园“散散班味儿”,成为打工人热衷的休闲方式,甚至被称为“当代人的精神快充”。公园果真有这么大能量?
②“公园20分钟效应”,起源于某杂志的一项研究,其中指出,每天在户外待上一小段时间能够让人感到更加快乐,即便不做运动,只是每天到公园或其他能感受到自然气息的地方逗留20分钟,就能显著减轻压力。所谓的公园,包括但不限于城市里的大型公园,工作园区、写字楼附近的绿色空间,街巷社区的小微绿地等,都可以算在内。不同于节假日逛公园的隆重感,“公园20分钟”侧重于亲近自然、抬脚能到的随性行、“小确幸”,松弛感拉满。
③就是这样看起来平平无奇、没啥亮点的活动,却受到了打工人的追捧。“试过了,真的很快乐”“确实有点东西”“治好了我的精神内耗”,在社交平台上,网友纷纷讲述实践心得。不禁有人感到困惑,这不是就近遛遛弯儿、饭后消消食儿吗?莫非是一场形式大于内容的跟风?未必。
④久在樊笼里,复得返自然。“公园20分钟”在社交媒体上发酵破圈,抛开互联网的跟风效应,并非无凭无据。据研究,置身于自然环境之中,能显著降低人体内皮质醇(压力激素)的水平。同时,自然环境有助于使大脑的控制中心,即前额叶皮质得到放松和休息,就像是给长期紧绷、使用过度的肌肉做放松按摩一样。工作压力大、生活节奏快,从早到晚、日复一日地埋首案头是许多人的常态。感受大自然的节律,成了一种奢侈;短暂地逃离“水泥森林”“玻璃铁幕”“方寸格子间”“一方小屏幕”,又是一种刚需。相较于山野乡间,城市公园有着超高的“可及性”,不用跋山涉水、不怎么耗时费力,着实性价比超高,对打工人极为友好。
⑤慢下脚步,戴上耳机晒太阳,坐在湖边发发呆,躺在长椅上吹吹风,“五感”皆被激活,烦恼暂抛脑后,好不快哉!自然风景净化眼睛,寻常烟火熨帖人心。打太极拳的爷爷奶奶,奔跑嬉笑的孩子,来来往往的摊贩……无论是远离人群、放空自己,还是靠近生命、感受生机,都有舒缓压力、缓解焦虑之效。作为城市中的自然过渡带,公园日益被冠以现代人寻求治愈的标签,赋予逃离、断联和疗愈的属性。城市建设要“让居民望得见山、看得见水、记得住乡愁”,意义或许就在于此。
⑥回到现实,能不能实践“公园20分钟”,前提还得看公园是否“触脚可及”。近年来,多地开展“留白”“增绿”行动,打造“300米见绿、500米见园”的“幸福半径”。除了综合公园、主题公园,城区街巷腾退还绿、疏解建绿,“口袋公园”、小微公园、街心公园见缝插绿,小而多、小而美、小而精的城市绿色空间不断拓展,为人们提供了更丰富多样的绿色好去处。同时,对公共空间的管理也日益规范,比如增加了更多符合市民所需的设施,公园和绿地更加清净洁净,更适合供人漫步闲谈、沉思放松。这些行动,为“公园20分钟效应”的释放提供着现实支撑。
⑦有人说,“自然的入口,是生活的出口”。亲近自然是人的天性,从此前火起来的草地野餐、公园露营,到“公园20分钟”,无不是通过走近自然、融入自然寻求片刻宁静、进行自我调适的积极探索,也透射出大众对城市建设的期待。城市如何让生活更美好,回应一股股亲近大自然的风潮,让城市更绿色、更宜居,或许就是一个抓手。这正是:久在樊笼里,渴望返自然;公园走一走,精神充充电。
(选自《工人日报》2024年4月 11日,有删改)
15. 下列选项对本文的转述,不符合原文意思的一项是( )
A. 相较于节假日逛公园的隆重感,“公园20分钟”这种方式更轻松,也更容易实现,因此很受打工人的追捧。
B. 有关研究表明,每天在公园等自然环境中逗留20分钟,就可以显著减轻人们的压力并提升他们的幸福感。
C. 公园作为城市中的自然过渡带,不仅为人们提供了放松身心的好去处,也成为现代人寻求治愈的重要场所。
D. 由此前火起来的草地野餐、公园露营,到“公园20分钟”,这些无不表明城市公园建设已满足了人们的需要。
16. 假设你所在的城市正在规划一座新的公园,为了更好地实现“公园20分钟效应”,你会向城市规划部门提出哪些具体建议?请结合文章内容和生活实际简要写出三条。
17. 文文说,他最近总感觉学习压力太大,十分焦虑不安。作为同学,请你根据本文内容拟写一段文字,劝说文文走出户外,亲近自然,以缓解学习压力。
(三)(14分)
阅读下面的文字,完成小题。
抬鱼
相裕亭
①暑假里,我去姨母家,因为路过了舅舅家,便叫了舅舅家的小表哥跟我一起去。
②姨母家在海边一个叫“海头”的小镇上。姨父有个弟弟是船员,属于渔业队的,姨母叫他大嘴,我和小表哥当面叫他表叔,背后也叫他大嘴。我和小表哥去姨母家的当天,大嘴从船上拿回不少的鱼虾。
③我们在姨母家住了一晚,第二天午后,我和小表哥要走时,姨母给我们俩拾掇了一些干海带、虾皮子和鱼干装在布袋子里,让我和小表哥抬到舅舅家去。姨母说,那鱼干是大嘴在船上晒至半干以后再带回来的。
④小表哥比我年长三岁。我们一起去姨母家那年,我九岁,小表哥十二岁。所以,他的劲头比我大,懂的知识也比我多,我在他面前,简直就像个小傻子。姨母让我们俩一起抬鱼干、抬虾皮,他个头高,小竹扁担一搭上我们俩的肩膀,他就把货物往他那一头揽。
⑤途中,我们沿着盐河的大堤往上游走,两个人不断地走走停停玩玩。那段盐河,又叫龙王河,是一条通海河,上游有个小村叫龙王庙。潮汐涌来时,横冲直撞至龙王庙的村口,要拐一个牛角弯。想必,当初那里是有一座庙呢。可我的记忆中,没有见过河湾里的庙宇,只记得奔突而来的潮汐急匆匆地赶到龙王庙的村口时,慢慢也就平息了。人们在村口那儿设有一处渡口,我和小表哥沿着河堤往上游走,就是奔着那渡口去的。过了渡口,穿过龙王庙的小街,就到了舅舅家的那个小村。
⑥当天,我和小表哥抬着鱼干走在河堤上,看到人们在河里打鱼,看到打鱼人网到的欢蹦乱跳的鱼虾让渔网都鼓跳起来时,我和小表哥比那些打鱼的人还兴奋。其间,我们还趴在河堤的沙土堆上玩了一会儿沙土。赶到天快黑时,我们才到渡口去乘船。可我们的脚板刚一踏上渡口的小船,小表哥突然惊呼一声,问我:“我们的鱼干呢?”我往船上一看,船上只有我们放在甲板上的竹竿和布袋儿,那个像黄铜锣一样的大鱼干,被我们俩给弄丢了。
⑦我说:“回去找?”小表哥说:“这么大半天了,往哪里去找。”小表哥所说的“这么大半天”,是指我们趴在河堤上玩沙土已经过去了大半天。也就是说,根据小表哥的推断,那鱼干就在我们俩玩沙土时,丢在河堤上了。而那河堤原本就是条人来人往的大路,那样好的鱼干,人见人爱,一旦丢失,又往哪里去找呢。
⑧当然,就在我和小表哥为那只鱼干的丢失而懊恼时,船上的艄公已经“哗啦!哗啦!”地把我们划到对岸去了,我和小表哥只能往舅舅家去了。一进舅舅家,小表哥就喊起来,说我把一个大鱼干给弄丢了。我一下愣神儿,正在思量那个鱼干怎么是我弄丢的呢,不是我们两人弄丢的吗?
⑨小表哥却很快给出了理由,说是我走在后头的。那意思就是说,我们俩抬着鱼干赶路时,鱼干掉了,他走在前头是不知道的,而我走在后面,弄丢鱼干的事,自然就全算在我身上呗。
⑩那一刻,我真的被小表哥的话给整蒙了!甚至觉得那鱼干的丢失,确实是我的过错。晚饭桌上,我没吃几口饭,便早早地爬上床睡了。后来,等舅舅过来给我掖被角时,我委屈地哭了。但那时,我脸朝里墙,舅舅可能没有看到我脸上的泪水。
⑪半夜里,我隐隐约约地听舅舅数落小表哥:“你个头比你表弟高,抬鱼干时,你让你表弟走在后头干什么?”小表哥沉默着没有回话。可那时,我清楚地记起来,抬鱼干时,小表哥是走在后头的,只是乘船以后,也就是我们发现鱼干丢失了之后,小表哥主动换到前头去了。
⑫但是,我没有对舅舅说那些话,也没有与小表哥去辩解。丢失鱼干的那口黑锅,只凭小表哥那样一说,就完全扣在我身上了。以至于很多年以后,我与小表哥的关系还是有些微妙,而我再提起当年我们一起抬鱼干的那件事时,小表哥也只是尴尬地笑笑,不再跟我说什么。
(选自《微型小说选刊》2024年第7期,有删改)
18. 下面是小文整理的故事情节,请你阅读这篇小说后帮他把情节补充完整。
(1)开端:“我”和小表哥一起去姨母家,遇到大嘴表叔带回来了海产品。
(2)发展:______________。
(3)高潮:______________。
(4)结局:舅舅在半夜责备小表哥,“我”回忆起真相却并未作辩解。
19. 阅读全文,按照括号内的要求完成题目。
(1)想必,当初那里有一座庙呢。(有同学说“呢”实为多余,应去掉,你是否赞同?为什么?)
(2)小表哥却很快给出了理由,说是我走在后头的。(赏析“很快”一词的表达效果)
20. 有人说,第④段显得多余,应该删掉,你是否赞同这样的看法?请简述理由。
21. 多年以后,“我”再与小表哥提起当年我们一起抬鱼干的那件事时,小表哥也只是尴尬地笑笑。请仔细揣摩小表哥的心理,并用第一人称写出小表哥此时的内心独白。
三、作文(50分)
22. 阅读下面的文字,从两个写作任务中任选一个,按要求完成作文。
我因勤奋而美丽,像农夫耕耘的田地,收获季节的硕果累累;我因自信而美丽,如旭日初升,照亮前行的道路;我因坚韧而美丽,似山巅青松,挺立于夏日的风雨中;我因善良而美丽,像温暖阳光,洒满人间的角落;我因谦逊而美丽,宛如静默的溪流,汇聚于智慧的大海……在人生的道路上,每一步都铸就着我的美丽,我的人生也因此绽放出独特的光芒。
任务一:请以“我因_____而美丽”为题,写一篇文章,向《文苑·美文》专栏投稿。
任务二:请以“铸就美丽人生”为主题,撰写一篇演讲稿,参加学校的演讲比赛。
要求:①若选择任务一,请将题目补充完整;若选择任务二,请自拟题目。②文体自选,不少于 500字。③文中不得出现真实姓名和校名。
航行路线
遭遇险情
解决方法
托雷斯海峡
潜艇触礁搁浅
利用涨潮返回海洋
南极
面临缺氧危机
众人轮流凿冰,用热水化冰,最后撞开冰层
北冰洋
遭遇章鱼袭击
全体船员用斧头与章鱼肉搏,最后击退章鱼
2024年广东省佛山市禅城区中考二模语文试题(原卷版+解析版): 这是一份2024年广东省佛山市禅城区中考二模语文试题(原卷版+解析版),文件包含2024年广东省佛山市禅城区中考二模语文试题原卷版docx、2024年广东省佛山市禅城区中考二模语文试题解析版docx等2份试卷配套教学资源,其中试卷共25页, 欢迎下载使用。
2024年广东省河源市中考二模语文试题(原卷版+解析版): 这是一份2024年广东省河源市中考二模语文试题(原卷版+解析版),文件包含2024年广东省河源市中考二模语文试题原卷版docx、2024年广东省河源市中考二模语文试题解析版docx等2份试卷配套教学资源,其中试卷共25页, 欢迎下载使用。
2024年广东省中山市中考二模语文试题(原卷版+解析版): 这是一份2024年广东省中山市中考二模语文试题(原卷版+解析版),文件包含2024年广东省中山市中考二模语文试题原卷版docx、2024年广东省中山市中考二模语文试题解析版docx等2份试卷配套教学资源,其中试卷共27页, 欢迎下载使用。

