所属成套资源:备战2024年新高考化学易错题全套
2024新高考化学易错题类型08元素推断元素周期律(8大易错点)Word版附解析
展开
这是一份2024新高考化学易错题类型08元素推断元素周期律(8大易错点)Word版附解析,文件包含备战2024年高考化学易错题全国通用易错类型08元素推断元素周期律8大易错点Word版含解析docx、备战2024年高考化学易错题全国通用易错类型08元素推断元素周期律8大易错点Word版无答案docx等2份试卷配套教学资源,其中试卷共41页, 欢迎下载使用。
【易错点02】不能准确判断10电子体和18电子体
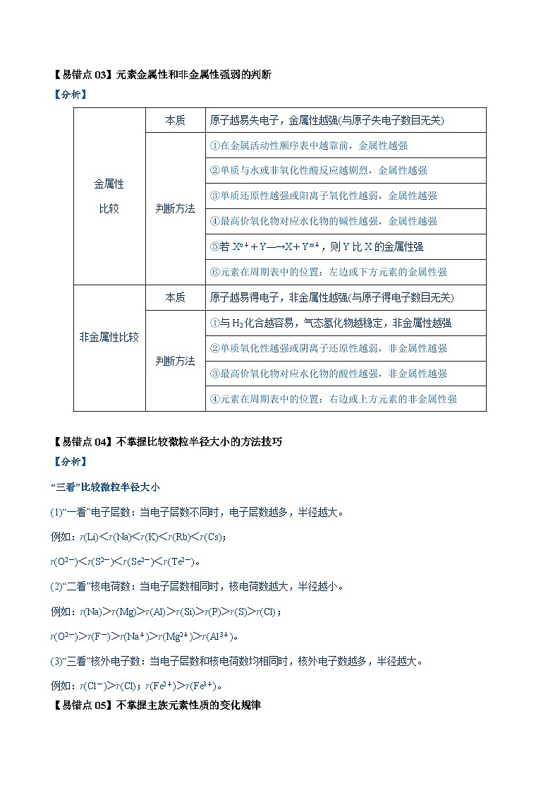
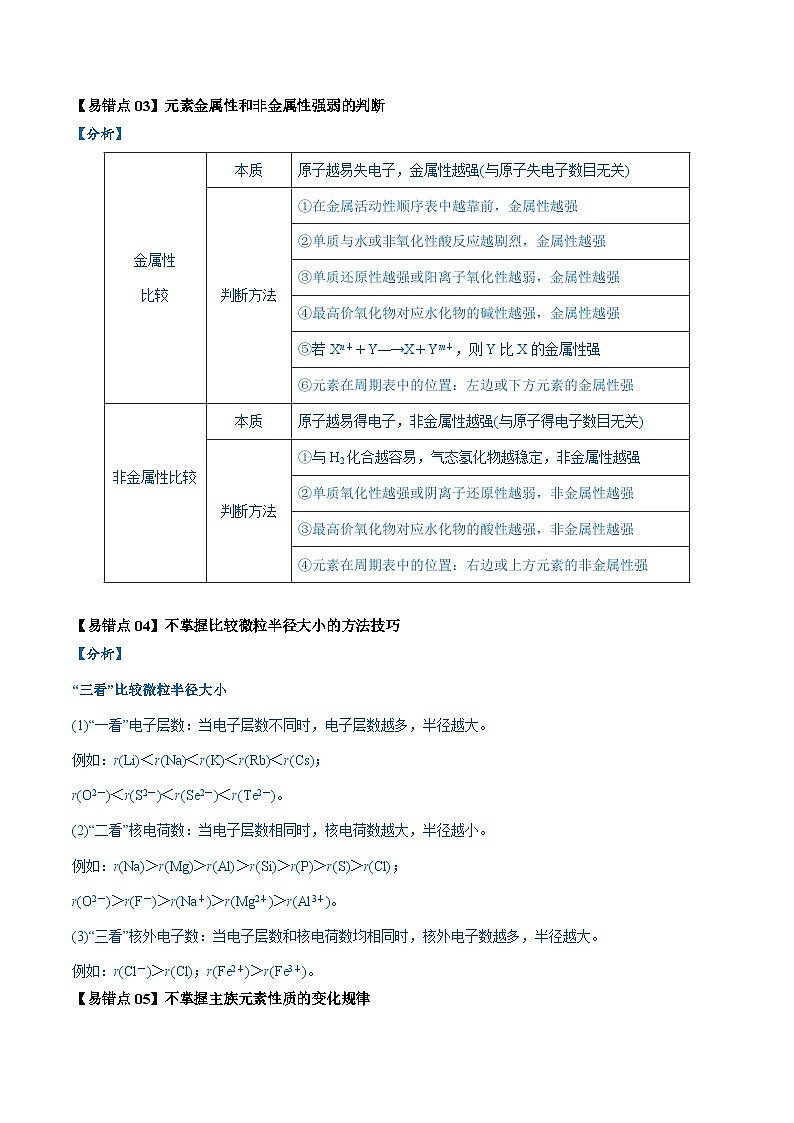
【易错点03】元素金属性和非金属性强弱的判断
【易错点04】不掌握比较微粒半径大小的方法技巧
【易错点05】不掌握主族元素性质的变化规律
【易错点06】理不清化学键与化合物的关系
【易错点07】对化学键、分子间作用力和氢键辨析不清
【易错点08】不能根据所给信息准确判断元素
【易错点01】“四同”的判断方法
【分析】
1.判断的关键是抓住描述的对象。
(1)同位素——原子,如eq \\al(1,1)H、eq \\al(2,1)H、eq \\al(3,1)H;
(2)同素异形体——单质,如O2、O3;
(3)同系物——有机化合物,如CH3CH3、CH3CH2CH3;
(4)同分异构体——有机化合物,如正戊烷、异戊烷、新戊烷。
2.元素、核素、同位素的关系
【特别强调】
(1)并非所有的原子都含有中子,eq \\al(1,1)H原子核中只有一个质子,没有中子。
(2)一种元素可有若干种不同的核素,也可只有一种核素,因此核素的种类大于元素的种类。
(3)1H2和2H2既不是同位素,也不是同素异形体。
(4)质子数相同的微粒不一定属于同一种元素,如F与OH-。
(5)核外电子数相同的微粒,其质子数不一定相同,如Al3+与Na+、F-等,NHeq \\al(+,4)与OH-等。
(4)不同的核素可能具有相同的质子数,如eq \\al(1,1)H与eq \\al(3,1)H;也可能具有相同的中子数,如eq \\al(14, 6)C与eq \\al(16, 8)O;也可能具有相同的质量数,如eq \\al(14, 6)C与eq \\al(14, 7)N;也可能质子数、中子数、质量数均不相同,如eq \\al(1,1)H与eq \\al(12, 6)C。
(5)同位素的物理性质不同,但化学性质几乎相同。
(6)不同核素之间的转化属于核反应,不属于化学反应。
【易错点02】不能准确判断10电子体和18电子体
【分析】
10电子体和18电子体是元素推断题的重要突破口。
(1)以Ne为中心记忆10电子体
(2)以Ar为中心记忆18电子体
此外,由10电子体中的CH4、NH3、H2O、HF失去一个H剩余部分的—CH3、—NH2、—OH、—F为9电子体,两两组合得到的物质如CH3CH3、CH3OH、H2O2、N2H4、F2等也为18电子体。
【易错点03】元素金属性和非金属性强弱的判断
【分析】
【易错点04】不掌握比较微粒半径大小的方法技巧
【分析】
“三看”比较微粒半径大小
(1)“一看”电子层数:当电子层数不同时,电子层数越多,半径越大。
例如:r(Li)<r(Na)<r(K)<r(Rb)<r(Cs);
r(O2-)<r(S2-)<r(Se2-)<r(Te2-)。
(2)“二看”核电荷数:当电子层数相同时,核电荷数越大,半径越小。
例如:r(Na)>r(Mg)>r(Al)>r(Si)>r(P)>r(S)>r(Cl);
r(O2-)>r(F-)>r(Na+)>r(Mg2+)>r(Al3+)。
(3)“三看”核外电子数:当电子层数和核电荷数均相同时,核外电子数越多,半径越大。
例如:r(Cl-)>r(Cl);r(Fe2+)>r(Fe3+)。
【易错点05】不掌握主族元素性质的变化规律
【分析】
(1)原子结构的变化规律
(2)元素及对应化合物性质变化规律
【特别强调】
(1)对于主族元素而言,元素的最高正化合价一般情况下和主族序数相同,但氧无最高正价,氟无正价。
(2)金属性是指金属气态原子失电子能力的性质,金属活动性是指单质在水溶液中,金属原子失去电子能力的性质,二者顺序基本一致,仅极少数例外。如金属性Pb>Sn,而金属活动性Sn>Pb。
(3)比较不同周期、不同主族元素的性质
金属性Mg>Al、Ca>Mg,则碱性Mg(OH)2>Al(OH)3、Ca(OH)2>Mg(OH)2,
则Ca(OH)2>Al(OH)3。
(4)比较H2O和SiH4的稳定性强弱的方法:
非金属性:C>Si,O>C,则氢化物稳定性:H2O>CH4>SiH4。
(5)推测未知元素的某些性质
已知Ca(OH)2微溶,Mg(OH)2难溶,可推知Be(OH)2难溶;再如:已知卤族元素的性质递变规律,可推知元素砹(At)应为有色固体,与氢难化合,HAt不稳定,水溶液呈酸性,AgAt不溶于水等。
(6)启发人们在一定区域内寻找新物质
①半导体元素在金属与非金属分界线附近,如:Si、Ge、Ga等。
②农药中常用元素在右上方,如:F、Cl、S、P、As等。
③催化剂和耐高温、耐腐蚀合金材料主要在过渡元素中找,如:Fe、Ni、Rh、Pt、Pd等。
【易错点06】理不清化学键与化合物的关系
【分析】
(1)含有离子键的化合物一定是离子化合物,但离子化合物中可能含有共价键,如Na2O2。
(2)只含有共价键的化合物一定是共价化合物。
(3)由金属元素和非金属元素组成的化合物不一定是离子化合物,如AlCl3是共价化合物;只含有非金属元素的化合物不一定是共价化合物,如铵盐是离子化合物。
(4)非金属单质不一定含有共价键,如稀有气体单质。
(5)气态氢化物是共价化合物,只含共价键,如NH3;而金属氢化物是离子化合物,只含离子键,如NaH。
(6)可能含有非极性键的物质有非金属单质(稀有气体单质除外)、某些共价化合物(如H2O2、C2H6等)、某些离子化合物(如Na2O2等)。
(7)从图中可以看出,离子化合物一定含有离子键,离子键只能存在于离子化合物中。
(8)共价键可存在于离子化合物、共价化合物和共价单质分子中。
(9)熔融状态下能导电的化合物是离子化合物,如NaCl;熔融状态下不能导电的化合物是共价化合物,如HCl。
【易错点07】对化学键、分子间作用力和氢键辨析不清
【分析】
(1)分子间作用力
(2)氢键
【易错点08】不能根据所给信息准确判断元素
【分析】
1.根据元素周期表结构与原子电子层结构的关系推断
(1)几个重要关系式
①核外电子层数=周期数(对于大部分元素来说)。
②主族序数=最外层电子数=最高正价(O、F除外)=8-|最低负价|。
③|最高正价|-|最低负价|=eq \b\lc\{\rc\ (\a\vs4\al\c1(0——第ⅠA族中的H和第ⅣA族,2——第ⅤA族,4——第ⅥA族,6——第ⅦA族))
(2)熟悉主族元素在周期表中的特殊位置
①族序数等于周期数的元素:H、Be、Al。
②族序数等于周期数2倍的元素:C、S。
③族序数等于周期数3倍的元素:O。
④周期数是族序数2倍的元素:Li、Ca、Tl。
⑤周期数是族序数3倍的元素:Na、Ba。
⑥最高正价与最低负价代数和为零的短周期元素:H、C、Si。
⑦最高正价是最低负价绝对值3倍的短周期元素:S。
⑧最高正价不等于族序数的短周期元素:O(F无正价)。
2.根据常见元素及其化合物的特性推断
【特别强调】
(1)元素周期表中第一周期只有两种元素H和He,H元素所在的第ⅠA族为元素周期表的左侧边界,第ⅠA族左
侧无元素分布。
(2)He为0族元素,0族元素为元素周期表的右侧边界,0族元素右侧没有元素分布。利用这个关系可以确定元素所在的周期和族。
(3)同一周期中元素的原子序数比左边相邻元素原子序数大1,比右边相邻元素的原子序数小1。
(4)同主族上下周期元素的原子序数关系
(5)等式关系:电子层数=周期数;质子数=原子序数;最外层电子数=主族序数;
主族元素的最高正价=主族序数(O、F除外),负价=主族序数-8。
突破1 “四同”的判断方法
【例1】YBa2Cu8Ox(Y为元素钇)是磁悬浮列车中的重要超导材料,下列关于eq \\al(89,39)Y的说法正确的是( )
A.eq \\al(89,39)Y的质子数与中子数之差为50
B.eq \\al(89,39)Y和eq \\al(90,39)Y为同位素
C.eq \\al(89,39)Y和eq \\al(90,39)Y的核外电子数不相等
D.eq \\al(89,39)Y和eq \\al(90,39)Y是钇元素的两种不同的核素,具有不同的化学性质
【答案】 B
【解析】中子数=89-39=50,质子数与中子数之差为(89-39)-39=11,故A错误;eq \\al(89,39)Y和eq \\al(90,39)Y是质子数相同、中子数不同的同种元素的不同核素,属于同位素,故B正确;eq \\al(89,39)Y和eq \\al(90,39)Y质子数相同,核外电子数相同,最外层电子数相同,两者具有相同的化学性质,故C、D错误。
【变式1-1】最近媒体报道了一些化学物质,如:爆炸力极强的N5、比黄金还贵的18O2、太空中的甲醇气团等。下列说法中正确的是( )
A.18O和16O核外电子数不同
B.甲醇(CH3OH)属于离子化合物
C.N5和N2是氮元素的两种同位素
D.由N5变成N2是化学变化
【答案】D
【解析】18O和16O两者的核外电子数均为8,A错误;CH3OH中只含有共价键,所以属于共价化合物,B错误;N5和N2是单质,C错误。
【变式1-2】(2022·天津卷)下列叙述错误的是
A.是极性分子
B.原子的中子数为10
C.与互为同素异形体
D.和互为同系物
【答案】D
【解析】A.是“V”形结构,不是中心对称,属于极性分子,故A正确;
B.原子的中子数18−8=10,故B正确;
C.与是氧元素形成的不同单质,两者互为同素异形体,故C正确;
D.属于酚,属于醇,两者结构不相似,因此两者不互为同系物,故D错误。
综上所述,答案为D。
突破2 元素金属性和非金属性强弱的判断
【例2】甲、乙两种非金属元素:
①甲的单质比乙的单质容易与氢气化合
②甲的单质能与乙的阴离子发生置换反应
③甲的最高价氧化物对应的水化物酸性比乙的最高价氧化物对应的水化物酸性强
④与某金属反应时,甲元素原子得电子数目比乙的多
⑤甲的单质熔、沸点比乙的低
能说明甲比乙的非金属性强的是( )
A.只有④ B.只有⑤
C.①②③ D.①②③④⑤
【答案】C
【变式2-1】有一种化合物是很多表面涂层的重要成分,其结构如图所示.其中为原子序数依次增大的短周期元素,只有在同一周期,Z的单质是黄绿色气体;下列有关说法不正确的是
A.非金属性强弱比较:B.的沸点高于的沸点
C.X的含氧酸有一元弱酸、二元弱酸等D.中所有原子最外层都满足8电子结构
【答案】B
【解析】为原子序数依次增大的短周期元素,Z的单质是黄绿色气体,Z为氯;只有在同一周期, 则W为氢,位于第一周期,XY位于第二周期;由结构可知,XY形成共价键数分别为4、2,则XY分别为碳、氧;
A.同周期从左到右,金属性减弱,非金属性变强,非金属性强弱比较:,A正确;
B.氧电负性较强,水分子中可以形成氢键,故CH4的沸点低于H2O的沸点,B错误;
C.碳的含氧酸有一元弱酸醋酸、二元弱酸碳酸等,C正确;
D.ClO2中氯、氧原子的最外层都满足8电子结构,D正确;
故选B。
【变式2-2】(2022·陕西西安·二模)短周期元素X、Y、Z、M原子序数依次增大,Z的氢化物与其最高价氧化物对应的水化物反应生成盐,M的最高正价与最低负价绝对值之差为4,它们组成的一种分子结构如图所示。下列说法正确的是
A.非金属性:Y>Z
B.原子半径:M>Y>Z
C.X、Y形成的化合物是气态
D.M的含氧酸不能与Z的含氧酸反应
【答案】B
【解析】已知X、Y、Z、M为原子序数依次增大的短周期元素,M的最高正价与最低负价绝对值之差为4,Z为N元素,M的最高正价与最低负价绝对值之差为4,则M为S元素,4种元素组成的一种分子结构如图,根据共价键数目可推知,则X为H元素,Y为C元素,据此分析解答问题。
A.非金属性:N>C,A错误;
B.C、N原子核外均有2个电子层,电子层数越多,半径越大,电子层数相同,核电荷数越大,半径越小,则原子半径:S>C>N,B正确;
C.碳氢化合物有的是气态或固态,C错误;
D.H2SO3能与硝酸反应,D错误;
故选B。
突破3 不掌握比较微粒半径大小的方法技巧
【例3】(2022·江苏卷)工业上电解熔融和冰晶石的混合物可制得铝。下列说法正确的是
A.半径大小:B.电负性大小:
C.电离能大小:D.碱性强弱:
【答案】A
【解析】A.核外电子数相同时,核电荷数越大半径越小,故半径大小为,故A正确;
B.同周期元素核电荷数越大电负性越大,故,故B错误;
C.同周期从左往右第一电离能呈增大趋势,同主族从上往下第一电离能呈减小趋势,故电离能大小为,故C错误;
D.元素金属性越强,其最高价氧化物对应水化物的碱性越强,故碱性强弱为,故D错误;
故选A。
【变式3-1】(2022·湖南卷)科学家合成了一种新的共价化合物(结构如图所示),X、Y、Z、W为原子序数依次增大的短周期元素,W的原子序数等于X与Y的原子序数之和。下列说法错误的是
A.原子半径:
B.非金属性:
C.Z的单质具有较强的还原性
D.原子序数为82的元素与W位于同一主族
【答案】C
【解析】由共价化合物的结构可知,X、W形成4个共价键,Y形成2个共价键,Z形成1个共价键,X、Y、Z、W是原子序数依次增大的短周期元素,W的原子序数等于X与Y的原子序数之和,则X为C元素、Y为O元素、Z为F元素、W为Si元素。
A.同周期元素,从左到右原子半径依次减小,则C、O、F的原子半径大小顺序为C>O>F,故A正确;
B.同周期元素,从左到右元素的非金属性依次增强,同主族元素,从上到下元素的非金属性依次减弱,则C、O、Si的非金属性强弱顺序为O>C>Si,故B正确;
C.位于元素周期表右上角的氟元素的非金属性最强,单质具有很强的氧化性,故C错误;
D.原子序数为82的元素为铅元素,与硅元素都位于元素周期表ⅣA族,故D正确;
故选C。
突破4 不掌握主族元素性质的变化规律
【例4】根据下表(部分短周期元素的原子半径及主要化合价)信息,下列叙述正确的是( )
A.E2-与B3+的核外电子数不可能相等
B.离子半径:A+D>A
D.简单氢化物的沸点:C>E
【答案】A
【解析】已知A、B、C、D、E是五种短周期主族元素,其原子半径与原子序数的关系如图1,则A位于第一周期,为H元素,B、C位于第二周期,D、E位于第三周期;A、B、C、D可形成化合物X如图2,C与E同主族,D形成+1价阳离子,其原子半径最大,则D为Na;C形成2个共价键,位于ⅥA族,则C为O,E为S元素;B形成4个共价键,则B为C元素。A. 化合物X为Na2CO3∙H2O2,高温下易分解,稳定性差,故A错误;B. A、B、E均可与C形成常见的两种二元化合物,分别是H2O、H2O2、CO、CO2、SO2、SO3,故B正确;C. 电子层越多离子半径越大,则简单离子的半径越大S2->O2-,Na+>H+,电子层结构相同的离子,核电荷越大,半径越小,O2->Na+,所以简单离子的半径:S2->O2->Na+>H+,故C正确;D. 水分子间形成氢键,硫化氢分子间不能形成氢键,分子间作用力小,简单氢化物的沸点:C>E,故D正确;故选A。
【变式6-1】已知X、Y、Z三种主族元素在周期表中的位置如图所示,设X的原子序数为a。则下列说法不正确的是( )
A.Y与Z的原子序数之和可能为2a
B.Y的原子序数可能为a-17
C.Z的原子序数可能为a+31
D.X、Y、Z一定为短周期元素
【答案】D
【解析】X、Y、Z为主族元素,Y一定不在第一周期,所以D项错误;若Y、X、Z分别位于第三、四、五周期的右边,则Y的原子序数为a-17,Y与Z的原子序数之和为2a,A、B正确;若Y、X、Z分别位于第四、五、六周期的右边,则Z的原子序数为a+31,C正确。
【变式6-2】短周期主族元素X、Y、Z、W的原子序数依次增大,其中X、Y、Z构成的化合物M结构如图所示。下列叙述错误的是
A.非金属性:W>ZB.Z的含氧酸酸性可能比W的强
C.ZX2、WX2均会使紫色石蕊试液褪色D.W的氢化物通入M溶液有沉淀生成
【答案】C
【解析】信息转换根据图示结构,Y可形成价的离子,则Y可能是Li或Na;图中元素X形成2个共价键,元素Z形成6个共价键,结合X、Y、Z为短周期主族元素且原子序数依次增大可知,X是O,Y是Na,Z是S,而W的原子序数大于S且是短周期主族元素,W只能是Cl。A.同周期主族元素从左到右非金属性逐渐增强,则非金属性:Cl>S,A正确;B.是强酸,是弱酸,是强酸,而HClO是弱酸,硫酸的酸性强于次氯酸,B正确;C.能使紫色石蕊试液变红但不能使其褪色,可使紫色石蕊试液褪色,C错误;D.HCl与溶液反应生成NaCl、S、和,S为沉淀,D正确。故选C.
【变式6-3】X、Y、Z、W是原子序数依次增大的短周期元素,Y与W同主族,X和Z的质子数之和为Y和W的质子数之和的一半。甲、乙、丙、丁是由这些元素组成的二元化合物,甲和丁的组成元素相同且常温下均为液体,其中含甲3%的溶液是医院常用的一种消毒剂,化合物N是具有漂白性的气体。上述物质间的转化关系如图所示(部分反应物和生成物及部分反应条件省略)。下列说法错误的是( )
A.图中催化剂在一定条件下与铝粉混合可能发生铝热反应
B.由Y与Z元素形成的某常见化合物中,阴、阳离子个数比为1:2
C.沸点:丁>丙,是因为丁分子间存在氢键
D.丙与N能发生氧化还原反应,氧化剂和还原剂的物质的量之比为2:1
【答案】D
【解析】甲和丁的组成元素相同且常温下均为液体,其中含甲3%的溶液是医院常用的一种消毒剂,可推测甲是H2O2,丁是H2O,化合物N是具有漂白性的气体,可推测其是SO2,根据物质间的转化关系则可推测M是氧气,丙是H2S,则乙是硫化物。甲、乙、丙、丁是由这些元素组成的二元化合物,故X、Y、Z、W四种元素中,由于X的原子序数最小,则X是H元素,Y与W同主族,则Y是氧元素,W是S元素,X和Z的质子数之和为Y和W的质子数之和的一半,则Z是Na元素,则乙是Na2S,据此分析解答。A.经分析甲是H2O2,能使H2O2分解的催化剂种类很多,MnO2就是其中之一,MnO2在一定条件下与铝粉混合就能发生铝热反应,故A正确;B.经分析Y是O元素,Z是Na,Y与Z元素形成的某常见化合物是Na2O, 其阴、阳离子个数比为1:2,故B正确;C.经分析丁是H2O,丙是H2S,沸点:H2O>H2S,是因为H2O分子间存在氢键,故C正确;D.经分析丙H2S, N是SO2,H2S与SO2反应的化学方程式是2H2S+ SO2=3S↓+2H2O,根据化学方程式中元素化合价变化情况,可知H2S是还原剂,SO2是氧化剂,则氧化剂和还原剂的物质的量之比为1:2,故D错误;本题答案D。
1.(2023·山东卷)下列分子属于极性分子的是
A.B.C.D.
【答案】B
【解析】A.CS2中C上的孤电子对数为×(4-2×2)=0,σ键电子对数为2,价层电子对数为2,CS2的空间构型为直线形,分子中正负电中心重合,CS2属于非极性分子,A项不符合题意;
B.NF3中N上的孤电子对数为×(5-3×1)=1,σ键电子对数为3,价层电子对数为4,NF3的空间构型为三角锥形,分子中正负电中心不重合,NF3属于极性分子,B项符合题意;
C.SO3中S上的孤电子对数为×(6-3×2)=0,σ键电子对数为3,价层电子对数为3,SO3的空间构型为平面正三角形,分子中正负电中心重合,SO3属于非极性分子,C项不符合题意;
D.SiF4中Si上的孤电子对数为×(4-4×1)=0,σ键电子对数为4,价层电子对数为4,SiF4的空间构型为正四面体形,分子中正负电中心重合,SiF4属于非极性分子,D项不符合题意;
答案选B。
2.(2023·全国甲卷)W、X、Y、Z为短周期主族元素,原子序数依次增大,最外层电子数之和为19。Y的最外层电子数与其K层电子数相等,WX2是形成酸雨的物质之一。下列说法正确的是
A.原子半径:B.简单氢化物的沸点:
C.与可形成离子化合物D.的最高价含氧酸是弱酸
【答案】C
【分析】W、X、Y、Z为短周期主族元素,原子序数依次增大,WX2是形成酸雨的物质之一,根据原子序数的规律,则W为N,X为O,Y的最外层电子数与其K层电子数相等,又因为Y的原子序数大于氧的,则Y电子层为3层,最外层电子数为2,所以Y为Mg,四种元素最外层电子数之和为19,则Z的最外层电子数为6,Z为S,据此解答。
【解析】A.X为O,W为N,同周期从左往右,原子半径依次减小,所以半径大小为W>X,A错误;
B.X为O,Z为S,X的简单氢化物为H2O,含有分子间氢键,Z的简单氢化物为H2S,没有氢键,所以简单氢化物的沸点为X>Z,B错误;
C.Y为Mg,X为O,他们可形成MgO,为离子化合物,C正确;
D.Z为S,硫的最高价含氧酸为硫酸,是强酸,D错误;
故选C。
3.(2023·全国乙卷)一种矿物由短周期元素W、X、Y组成,溶于稀盐酸有无色无味气体生成。W、X、Y原子序数依次增大。简单离子与具有相同的电子结构。下列叙述正确的是
A.X的常见化合价有、B.原子半径大小为
C.YX的水合物具有两性D.W单质只有4种同素异形体
【答案】A
【分析】W、X、Y为短周期元素,原子序数依次增大,简单离子X2-与Y2+具有相同的电子结构,则它们均为10电子微粒, X为O,Y为Mg,W、X、Y组成的物质能溶于稀盐酸有无色无味的气体产生,则W为C,产生的气体为二氧化碳,据此解答。
【解析】A.X为O,氧的常见价态有-1价和-2价,如H2O2和H2O,A正确;
B.W为C,X为O,Y为Mg,同主族时电子层数越多,原子半径越大,电子层数相同时,原子序数越小,原子半径越大,所以原子半径大小为:Y>W>X,B错误;
C.Y为Mg,X为O,他们可形成MgO,水合物为Mg(OH)2,Mg(OH)2只能与酸反应生成盐和水,不能与碱反应,所以YX的水合物没有两性,C错误;
D.W为C,碳的同素异形体有:金刚石、石墨、石墨烯、富勒烯、碳纳米管等,种类不止四种,D错误;
故选A。
4.(2022·河北·高考真题)两种化合物的结构如图,其中X、Y、Z、R、Q是原子序数依次增大的五种短周期主族元素,下列说法错误的是
A.在两种化合物中,X、Y、Z、R、Q均满足最外层8电子稳定结构
B.X、Y、Z、R、Q中,R的非金属性及简单氢化物的稳定性均最强
C.将装有YZ2气体的透明密闭容器浸入冰水中,气体颜色变浅
D.Z的某种同素异形体在大气中的含量与环境污染密切相关
【答案】A
【解析】X、Y、Z、R、Q是原子序数依次增大的五种短周期主族元素,由两种化合物的结构示意图可知,X、Y、Z、R、Q形成共价键的数目分别为4、3、2、1、5,则五种元素分别为C元素、N元素、O元素、F元素、P元素。A.由两种化合物的结构示意图可知,化合物中磷原子的最外层电子数为10,不满足最外层8电子稳定结构,故A错误;B.C元素、N元素、O元素、F元素、P元素中位于元素周期表右上角的氟元素的非金属性最强,元素的非金属性越强,简单氢化物的稳定性最强,故B正确;C.红棕色二氧化氮转化为无色四氧化二氮的反应为放热反应,降低温度,平衡向正反应方向移动,气体的颜色变浅,则将装有二氧化氮气体的透明密闭容器浸入冰水中,气体颜色变浅,故C正确;D.氧气和臭氧是氧元素形成的不同种单质,互为同素异形体,臭氧层破坏会造成环境污染,则臭氧在大气中的含量与环境污染密切相关,故D正确;故选A。
5.(2022·重庆·统考高考真题)R、X、Y、Z均为短周期主族元素,Y与Z同主族且Z的原子序数大于Y。R和X的原子获得1个电子均可形成稀有气体原子的电子层结构,R的最高化合价为+1。1ml化合物RZY3X含58ml电子。下列说法正确的是
A.R与X形成的化合物水溶液呈碱性B.X是四种元素中原子半径最大的
C.Y单质的氧化性比Z单质的弱D.Z的原子最外层电子数为6
【答案】D
【解析】由题干信息可知,R、X、Y、Z均为短周期主族元素,Y与Z同主族且Z的原子序数大于Y,R和X的原子获得1个电子均可形成稀有气体原子的电子层结构,R的最高化合价为+1,则R为H,X为Cl或F;1ml化合物RZY3X含58ml电子,设Y的原子序数为a,则Z的原子序数为a+8;若X为F,则有1+9+a+8+3a=58,解得a=10,则Y为Ne,不符合题意;若X为Cl,则有1+17+a+8+3a=58,解得a=8,则Y为O,Z为S;故R为H、X为Cl、Y为O、Z为S。A.由分析可知,R为H、X为Cl,故R与X形成的化合物即HCl水溶液呈酸性,A错误;B.由分析可知,R为H、X为Cl、Y为O、Z为S,故S是四种元素中原子半径最大的,B错误;C.由分析可知,Y为O、Z为S,由于O的非金属性比S强,故O2的氧化性比S强,C错误;D.由分析可知,Z为S,是16号元素,S原子最外层电子数为6,D正确;故答案为:D。
6.(2022·贵州毕节·二模)W、X、Y、Z为原子序数依次增大的短周期主族元素,X、Y、Z为同一周期,Y的最外层电子数为X的最外层电子数的2倍;常温下,W2Y是一种臭鸡蛋气味气体,且该分子含有18个电子。则下列叙述中正确的是
A.原子半径:Z>Y>X>W
B.X离子与Y离子可在水溶液中大量共存
C.Z的单质具有漂白性
D.X的氧化物的熔点高,可作耐火材料
【答案】D
【解析】常温下,W2Y是一种臭鸡蛋气味气体,且该分子含有18个电子,则该气体应为H2S,所以W为H元素,Y为S元素;Y的最外层电子数为X的最外层电子数的2倍,且X、Y、Z为同一周期,则X为Al元素;Z的原子序数大于S,且为短周期主族元素,则Z为Cl元素。
A.电子层数越多,原子半径越大,电子层数相同,核电荷数越小半径越大,所以原子半径Al>S>Cl>H,即X>Y>Z>W,A错误;
B.Al3+和S2-在水溶液中会发生彻底双水解而无法大量共存,B错误;
C.Z的单质为Cl2,Cl2自身没有漂白性,溶于水后生成的HClO具有漂白性,C错误;
D.X的氧化物为Al2O3,熔点高,可作耐火材料,D正确;
答案为D。
7.(2022·河南许昌·二模)短周期元素W、X、Y、Z的原子序数依次增大,它们组成的某矿物的化学式为W3Y2(ZX3)6,W、Y在周期表中所处的周期数均等于族序数,X的最外层电子数是次外层的3倍,Z的单质可用于制造太阳能电池。下列说法正确的是
A.四种元素中W的原子半径最小
B.ZX2中共价键数是Z原子数的2倍
C.X、Y简单离子的电子层结构不同
D.W、Y、Z的最高价氧化物对应的水化物酸性均比H2CO3弱
【答案】D
【解析】W、Y在周期表中所处的周期数均等于族序数,且W的原子序数小于Y,则W为Be元素(第二周期ⅡA族),Y为Al元素(第三周期ⅢA族);X的最外层电子数是次外层的3倍,且原子序数大于Be、小于Al,则X为O元素;Z的单质可用于制造太阳能电池,则Z为Si元素。
A.电子层数越多原子半径越大,电子层数相同,核电荷越大半径越小,所以X(O)的原子半径最小,A错误;
B.ZX2为SiO2,1mlSiO2中含有1mlSi原子,4ml硅氧键,共价键数是Si原子数的4倍,B错误;
C.X、Y简单离子分别为O2-、Al3+,电子层结构均为2、8,C错误;
D.Be、Al为金属元素,非金属性弱于C,同主族自上而下非金属性减弱,所以Si的非金属性也弱于C,则三种元素的最高价氧化物对应的水化物酸性均比H2CO3弱,D正确;
综上所述答案为D。
8.(2022·广东深圳·一模)一种药物原料的分子结构式如图所示。其中W、X、Y、Z均为短周期主族元素,且仅X、Y位于同一周期;Z原子的核外电子数比X原子的多10。下列说法正确的是
A.原子半径:r(Y)>r(X)>r(W)
B.XZ2中X的化合价为+2
C.X的最简单氢化物的沸点比Y的高
D.X、Y、Z均可形成至少两种常见的含氧酸
【答案】D
【解析】根据该物质的结构可知,该分子中X可以形成4个共价键,应为ⅣA族元素,为C元素或Si元素,而Z原子的核外电子数比X原子的多10,若X为Si元素,则Z不可能是短周期元素,所以X为C元素,Z为16号元素,S元素;W可以形成一个共价键,且与X、Y、Z均不在同一周期,应位于第一周期,则W为H元素;Y可以形成3个共价键,与C元素同周期,则Y为N元素。
A.电子层数越多原子半径越大,电子层数相同时核电荷数越小半径越大,所以原子半径C>N>H,即r(X)>r(Y)>r(W),A错误;
B.XZ2为CS2,S的非金属性强于C,S显-2价,所以C为+4价,B错误;
C.X、Y的最简单氢化物分别为CH4、NH3,NH3分子间存在氢键,沸点较高,C错误;
D.C可以形成含氧酸H2CO3、H2C2O4等,N可以形成含氧酸HNO2、HNO3等,S可以形成含氧酸H2SO3、H2SO4等,D正确;
综上所述答案为D。
9.(2022·江西九江·一模)X、Y、Z、M、Q五种短周期主族元素,原子序数依次增大,Z、M同主族,M与Z组成的化合物的排放是形成酸雨的主要原因之一,X是元素周期表中原子半径最小的元素,Y与Z相邻,下列说法正确的是
A.原子半径:M>Q>Z> Y
B.气态氢化物稳定性:Y>Z>Q>M
C.X、Y、Z、M四种元素至少能形成三种离子化合物
D.Q的氧化物对应水化物的酸性强于M的氧化物对应水化物
【答案】C
【解析】X、Y、Z、M、Q是五种原子序数依次增大的短周期主族元素,X是元素周期表中原子半径最小的元素,则X为H元素;Z、M同主族,M与Z组成的化合物的排放是形成酸雨的主要原因之一,则Z为O元素、M为S元素;Y与Z相邻,则Y为N元素;Q的原子序数大于M,则Q为Cl元素。
A.同周期元素,从左到右原子半径依次减小,则氧原子的原子半径小于氮原子,故A错误;
B.元素的非金属性越强,气态氢化物稳定性的稳定性越强,氧元素的非金属性强于氮元素,则水的稳定性强于氨气,故B错误;
C.氢、氮、氧、硫四种元素形成的硫酸铵、硫酸氢铵、亚硫酸铵、亚硫酸氢铵都是离子化合物,故C正确;
D.次氯酸是弱酸,酸性弱于硫酸,故D错误;
故选C。
10.(2022·四川·模拟预测)原子序数依次增大的前20号主族元素中的X、Y、Z、W,分别位于不同周期,其中Y的最高价态氧化物是常见的温室气体,Z原子的最内层电子数与最外层电子数之比为1:3,W和X同主族。下列说法正确的是
A.四种元素中Z的原子半径最大
B.Y、Z的最高价氧化物均为大气污染物
C.X与Y、Z、W原子均能形成共价键
D.W的最高价氧化物对应水化物为强碱
【答案】D
【解析】由原子序数依次增大的前20号主族元素X、Y、Z和W分别位于不同周期,结合相关信息可以确定X为H元素,Y的最高价态氧化物是常见的温室气体,可以知道Y为C,Z原子的最内层电子数与最外层电子数之比为1:3知道Z为O或S,由原子序数依次增大的前20号主族元素X、Y、Z、W,四种元素分占不同周期,可以知道Z为S,又因X和W同主族,则W为K。
A.上述四种原子中W的原子半径最大,选项A错误;
B.只有Z的最高价氧化物才会污染环境,选项B错误;
C.X只与Y、Z原子均能形成共价键,X与W形成离子键,选项C错误;
D.W为钾,其最高价氧化物对应的水化物KOH为强碱,选项D正确;
答案选D。
11.(2022·辽宁鞍山·一模)a、b、c、d、e为原子序数依次增大的短周期元素,a原子核外电子总数与b原子次外层电子数相同;c所在周期数与族序数相同;d与a位于同一主族。下列叙述正确的是
A.由a和b两种元素形成的化合物不可能含共价键
B.b、c两元素的最高价氧化物对应水化物之间不可能发生反应
C.原子半径:b>c>d>e
D.含氧酸的酸性:e>c
【答案】C
【解析】a、b、c、d、e为原子序数依次增大的短周期主族元素,a原子核外电子总数与b原子次外层的电子数相同,a的核外电子总数应为8,则a为O元素,则b、c、d、e为第三周期元素,c所在周期数与族序数相同,则c为Al元素,d与a同族,则d为S元素,b可能为Na或Mg;e的原子序数大于S,且为主族元素,则e为Cl元素。从而得出:a为O,b为Na或Mg,c为Al,d为S,e为Cl元素。
A.若b为Na,氧与钠可形成过氧化钠,在过氧化钠中含有O-O共价键,故A错误;
B.若b为Na元素,氢氧化钠能够与氢氧化铝反应生成偏铝酸钠和水,故B错误;
C.主族元素同周期从左向右原子半径逐渐减小,则原子半径:b>c>d>e,故C正确;
D.硫酸、亚硫酸的酸性大于次氯酸,高氯酸的酸性大于硫酸、亚硫酸,没有指出元素是否为最高价,无法比较S、Cl元素的含氧酸酸性强弱,故D错误;
故选C。
12.回答下列问题:
(1)请用下列10种物质的序号填空:
①O2 ②H2 ③NH4NO3 ④K2O2 ⑤Ba(OH)2⑥CH4 ⑦CO2 ⑧NaF ⑨NH3 ⑩I2
其中既含离子键又含非极性键的是________;既含离子键又含极性键的是________。
(2)X、Y两种主族元素能形成XY2型化合物,已知XY2中共有38个电子,若XY2为常见元素形成的离子化合 物,其电子式为______________________;若XY2为共价化合物时,其结构式为____________。
(3)氯化铝的物理性质非常特殊,如氯化铝的熔点为190 ℃,但在180 ℃就开始升华。据此判断,氯化铝是______________(填“共价化合物”或“离子化合物”),可以证明你的判断正确的实验依据是_________________________________________________。
(4)现有a~g 7种短周期元素,它们在元素周期表中的位置如图所示,请据此回答下列问题:
①元素的原子间最容易形成离子键的是________(填标号,下同),容易形成共价键的是_____。
A.c和f B.b和g
C.d和g D.b和e
②写出a~g 7种元素形成的所有原子都满足最外层为8电子结构的任意一种分子的分子式________。
【答案】(1)④ ③⑤
(2) S===C===S
(3)共价化合物 氯化铝在熔融状态下不能导电
(4)①B C ②CCl4(或PCl3)
【解析】 (2)1∶2型离子化合物,通常X为+2价,Y为-1价,故X可能是Mg2+或Ca2+,Y可能是F-或Cl-,结合XY2中含有38个电子可推出XY2为CaF2。1∶2型共价化合物一般是碳族元素与氧族元素化合形成的,如CO2、CS2等,再由XY2中共有38个电子,可推出XY2为CS2。
金属性
比较
本质
原子越易失电子,金属性越强(与原子失电子数目无关)
判断方法
①在金属活动性顺序表中越靠前,金属性越强
②单质与水或非氧化性酸反应越剧烈,金属性越强
③单质还原性越强或阳离子氧化性越弱,金属性越强
④最高价氧化物对应水化物的碱性越强,金属性越强
⑤若Xn++Y―→X+Ym+,则Y比X的金属性强
⑥元素在周期表中的位置:左边或下方元素的金属性强
非金属性比较
本质
原子越易得电子,非金属性越强(与原子得电子数目无关)
判断方法
①与H2化合越容易,气态氢化物越稳定,非金属性越强
②单质氧化性越强或阴离子还原性越弱,非金属性越强
③最高价氧化物对应水化物的酸性越强,非金属性越强
④元素在周期表中的位置:右边或上方元素的非金属性强
项目
同周期(左→右)
同主族(上→下)
核电荷数
逐渐增大
逐渐增大
电子层数
相同
逐渐增多
原子半径
逐渐减小
逐渐增大
项目
同周期(左→右)
同主族(上→下)
元
素
化合价
最高正化合价由+1→+7(O、F除外)最低负化合价=-(8-主族序数)
相同,最高正化合价=主族序数(O、F除外)
金属性
金属性逐渐减弱
金属性逐渐增强
非金属性
非金属性逐渐增强
非金属性逐渐减弱
化
合
物
离子的氧化性、还原性
阳离子氧化性逐渐增强
阴离子还原性逐渐减弱
阳离子氧化性逐渐减弱
阴离子还原性逐渐增强
气态氢化物稳定性
逐渐增强
逐渐减弱
最高价氧化物对应的水化物的酸碱性
碱性逐渐减弱
酸性逐渐增强
碱性逐渐增强
酸性逐渐减弱
定义
把分子聚集在一起的作用力,又称范德华力
特点
①分子间作用力比化学键弱得多,它主要影响物质的熔点、沸点等物理性质,而化学键主要影响物质的化学性质;
②分子间作用力存在于由共价键形成的多数共价化合物和绝大多数气态、液态、固态非金属单质分子之间。但像二氧化硅、金刚石等由共价键形成的物质,微粒之间不存在分子间作用力
变化规律
一般来说,对于组成和结构相似的物质,相对分子质量越大,分子间作用力越大,物质的熔、沸点也越高。例如:熔、沸点:I2>Br2>Cl2>F2
定义
分子间存在的一种比分子间作用力稍强的相互作用
形成条件
除H外,形成氢键的原子通常是F、N、O
存在
氢键存在广泛,如蛋白质分子、醇、羧酸分子、H2O、NH3、HF等分子之间。分子间氢键会使物质的熔点和沸点升高
氢
质量最轻的元素,其单质可以填充气球
碳
形成化合物最多的元素;可形成自然界硬度最大的物质;气态氢化物中含氢质量分数最大的元素
氮
空气中含量最多的元素;气态氢化物的水溶液呈碱性的元素
氧
地壳中含量最多的元素;气态氢化物的沸点最高的元素;氢化物在通常状况下呈液态的元素
氟
最活泼的非金属元素;无正价的元素;无含氧酸的非金属元素;无氧酸可腐蚀玻璃的元素;气态氢化物最稳定的元素;阴离子的还原性最弱的元素
钠
短周期元素中与水反应较剧烈的金属元素,最高价氧化物的水化物碱性最强的元素;短周期主族元素中原子半径最大的元素;与氧气在加热条件下反应生成过氧化物(Na2O2)的元素;焰色反应为黄色的元素
铝
地壳中含量最多的金属元素;最高价氧化物及其水化物既能与强酸反应,又能与强碱反应
硅
良好的半导体材料,地壳中含量第二的元素,能跟强碱溶液反应,还能被氢氟酸溶解
硫
淡黄色晶体,它的氢化物可与其最高价氧化物对应的水化物的浓溶液发生氧化还原反应
氯
短周期元素中最高价氧化物对应的水化物酸性最强的元素
若在第ⅠA族或第ⅡA族
原子序数之差为上周期所包含的元素种数
若在第ⅢA族~第ⅦA族
原子序数之差为下周期所包含的元素种数
元素代号
A
B
C
D
E
原子半径/nm
0.186
0.143
0.089
0.104
0.074
主要化合价
+1
+3
+2
+6、-2
-2
Y
X
Z
相关试卷
这是一份2024新高考化学易错题类型05化学计量(5大易错点)Word版附解析,文件包含备战2024年高考化学易错题全国通用易错类型05化学计量5大易错点Word版含解析docx、备战2024年高考化学易错题全国通用易错类型05化学计量5大易错点Word版无答案docx等2份试卷配套教学资源,其中试卷共31页, 欢迎下载使用。
这是一份2024新高考化学易错题类型04氧化还原反应(6大易错点)Word版附解析,文件包含备战2024年高考化学易错题全国通用易错类型04氧化还原反应6大易错点Word版含解析docx、备战2024年高考化学易错题全国通用易错类型04氧化还原反应6大易错点Word版无答案docx等2份试卷配套教学资源,其中试卷共40页, 欢迎下载使用。
这是一份2024新高考化学易错题类型03离子反应(6大易错点)Word版附解析,文件包含备战2024年高考化学易错题全国通用易错类型03离子反应6大易错点Word版含解析docx、备战2024年高考化学易错题全国通用易错类型03离子反应6大易错点Word版无答案docx等2份试卷配套教学资源,其中试卷共36页, 欢迎下载使用。

