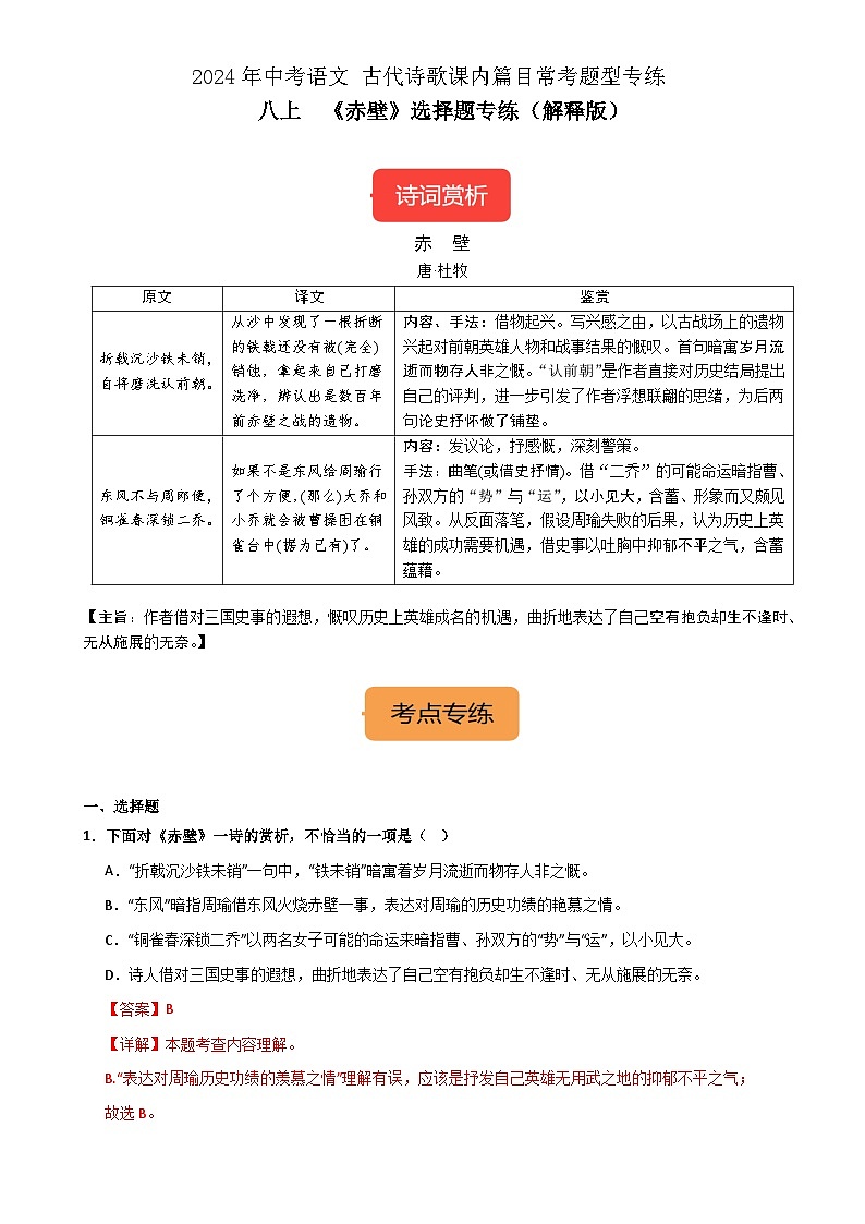
八上《赤壁》选择题专练-冲刺2024年中考语文古代诗歌课内篇目常考题型专练(解析版)
展开赤 壁
唐·杜牧
【主旨:作者借对三国史事的遐想,慨叹历史上英雄成名的机遇,曲折地表达了自己空有抱负却生不逢时、无从施展的无奈。】
一、选择题
1.下面对《赤壁》一诗的赏析,不恰当的一项是( )
A.“折戟沉沙铁未销”一句中,“铁未销”暗寓着岁月流逝而物存人非之慨。
B.“东风”暗指周瑜借东风火烧赤壁一事,表达对周瑜的历史功绩的艳慕之情。
C.“铜雀春深锁二乔”以两名女子可能的命运来暗指曹、孙双方的“势”与“运”,以小见大。
D.诗人借对三国史事的遐想,曲折地表达了自己空有抱负却生不逢时、无从施展的无奈。
【答案】B
【详解】本题考查内容理解。
B.“表达对周瑜历史功绩的羡慕之情”理解有误,应该是抒发自己英雄无用武之地的抑郁不平之气;
故选B。
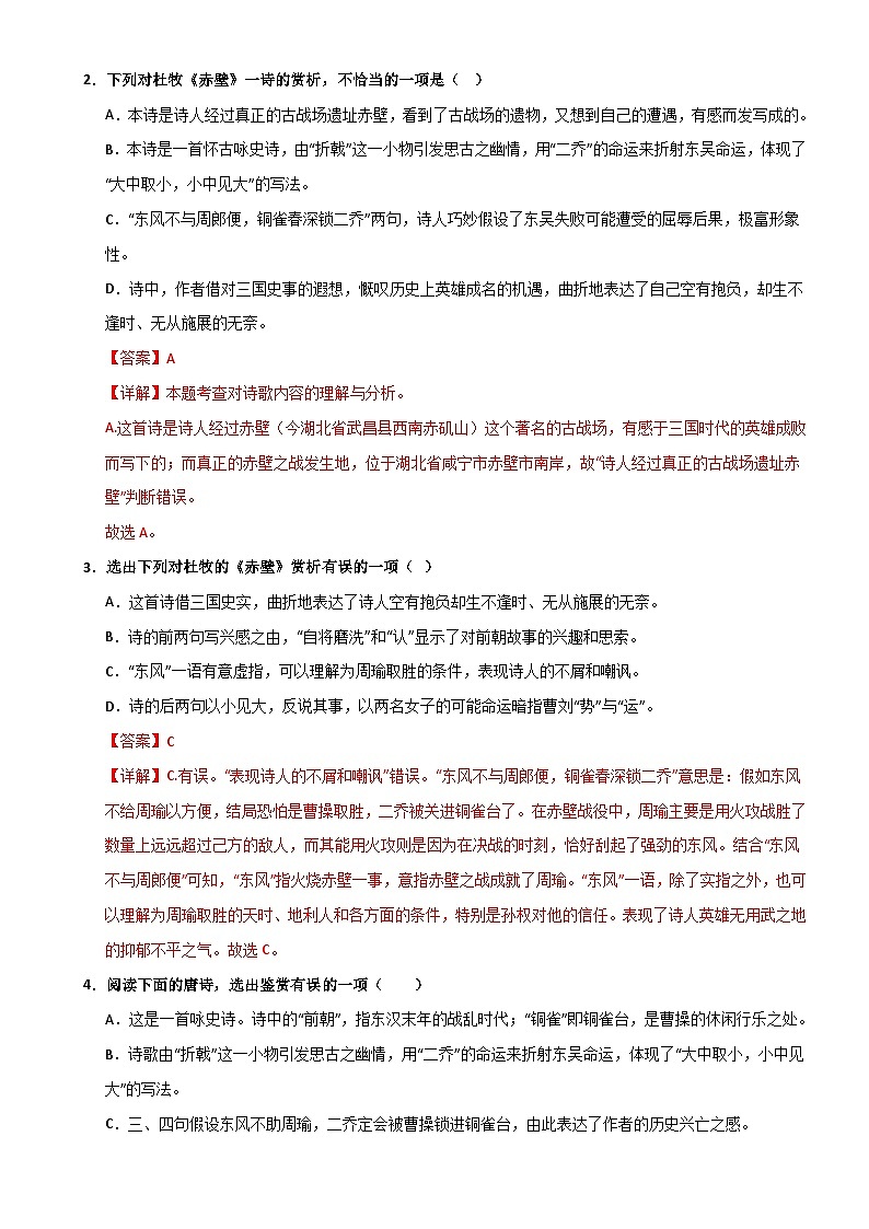
2.下列对杜牧《赤壁》一诗的赏析,不恰当的一项是( )
A.本诗是诗人经过真正的古战场遗址赤壁,看到了古战场的遗物,又想到自己的遭遇,有感而发写成的。
B.本诗是一首怀古咏史诗,由“折戟”这一小物引发思古之幽情,用“二乔”的命运来折射东吴命运,体现了“大中取小,小中见大”的写法。
C.“东风不与周郎便,铜雀春深锁二乔”两句,诗人巧妙假设了东吴失败可能遭受的屈辱后果,极富形象性。
D.诗中,作者借对三国史事的遐想,慨叹历史上英雄成名的机遇,曲折地表达了自己空有抱负,却生不逢时、无从施展的无奈。
【答案】A
【详解】本题考查对诗歌内容的理解与分析。
A.这首诗是诗人经过赤壁(今湖北省武昌县西南赤矶山)这个著名的古战场,有感于三国时代的英雄成败而写下的;而真正的赤壁之战发生地,位于湖北省咸宁市赤壁市南岸,故“诗人经过真正的古战场遗址赤壁”判断错误。
故选A。
3.选出下列对杜牧的《赤壁》赏析有误的一项( )
A.这首诗借三国史实,曲折地表达了诗人空有抱负却生不逢时、无从施展的无奈。
B.诗的前两句写兴感之由,“自将磨洗”和“认”显示了对前朝故事的兴趣和思索。
C.“东风”一语有意虚指,可以理解为周瑜取胜的条件,表现诗人的不屑和嘲讽。
D.诗的后两句以小见大,反说其事,以两名女子的可能命运暗指曹刘“势”与“运”。
【答案】C
【详解】C.有误。“表现诗人的不屑和嘲讽”错误。“东风不与周郎便,铜雀春深锁二乔”意思是:假如东风不给周瑜以方便,结局恐怕是曹操取胜,二乔被关进铜雀台了。在赤壁战役中,周瑜主要是用火攻战胜了数量上远远超过己方的敌人,而其能用火攻则是因为在决战的时刻,恰好刮起了强劲的东风。结合“东风不与周郎便”可知,“东风”指火烧赤壁一事,意指赤壁之战成就了周瑜。“东风”一语,除了实指之外,也可以理解为周瑜取胜的天时、地利人和各方面的条件,特别是孙权对他的信任。表现了诗人英雄无用武之地的抑郁不平之气。故选C。
4.阅读下面的唐诗,选出鉴赏有误的一项( )
A.这是一首咏史诗。诗中的“前朝”,指东汉末年的战乱时代;“铜雀”即铜雀台,是曹操的休闲行乐之处。
B.诗歌由“折戟”这一小物引发思古之幽情,用“二乔”的命运来折射东吴命运,体现了“大中取小,小中见大”的写法。
C.三、四句假设东风不助周瑜,二乔定会被曹操锁进铜雀台,由此表达了作者的历史兴亡之感。
D.整首诗尺幅之中有历史的大气象,形象中又寓哲理,同时还蕴含着作者忧国忧民的情怀。
【答案】A
【详解】试题分析:A.有误,诗中的“自将磨洗认前朝”的意思是:拿起来磨光洗净,认出来戟是东吴破曹时的遗物。所以,“前朝”指东吴破曹赤壁之战的时期。故答案为A。
5.下列对古诗的理解和分析不正确的一项是( )
A.东汉末年,孙权、刘备联合在赤壁大破曹操大军,这是三国时期著名的战役之一。这首诗,是作者借相同的地名来倾吐自己郁郁不得志的愤懑。
B.这首诗有叙有议,“东风不与周郎便,铜雀春深锁二乔”这两句是记叙。
C.诗歌由“折戟”这一小物引发思古之幽情,用“二乔”的命运来折射东吴命运,体现了“大中取小,小中见大”的写法。
D.诗人杜牧与李商隐合称“小李杜”。
【答案】B
【详解】本题考查对诗歌内容的理解掌握。
B有误,“东风不与周郎便,铜雀春深锁二乔”意思为:假如东风不给周瑜以方便,结局恐怕是曹操取胜,二乔被关进铜雀台了。这是在发表自己的看法,抒发感情,属于议论抒情的表达方式,不是记叙。
故选B。
【点睛】《赤壁》是唐代诗人创作的一首七言绝句。诗的开头二句,借物起兴,慨叹前朝人物及其事迹,后二句议论,议题反转,借古讽今,揭示主旨。 诗人即物感兴,托物咏史,点明赤壁之战关系到国家存亡,社稷安危,同时暗指自己胸怀大志不被重用,以小见大。
译文:一支折断了的铁戟(古代兵器)沉没在水底的沙中还没有销蚀掉,经过自己又磨又洗发现这是当年赤壁之战的遗留之物。假如东风不给周瑜以方便,结局恐怕是曹操取胜,二乔被关进铜雀台了。
6.下面对这首诗赏析有误的一项是( )
A.从体裁看,这是一首七绝诗;从内容看,这是一首咏史诗。
B.后两句议论感慨,一反传统看法,认为若不是东风给周瑜以方便,胜者可能就是曹操,表达了作者为曹操鸣不平的政治见解和独到的历史观。
C.诗人借一件古物来引发对前朝人物和事迹的慨叹,曲折地表现自己英雄无用武之地的抑郁不平之气和豪迈胸襟。
D.“二乔”并非写两个美貌的女子,而是借此形象代表东吴的国家命运。
【答案】B
【详解】B.“为曹操鸣不平”有误,应是表达了作者不以成败论英雄,或英雄的成功都有某种机遇的政治见解和独到的历史观;
故选B。
7.下面对《赤壁》一诗赏析不正确的一项是( )
A.该诗开头从一件不起眼的折戟写起,很自然的引起后文对历史的咏叹。
B.“自将磨洗认前朝”为后两句论史咏怀作铺垫,诗人心绪无法平静。
C.诗人一反传统看法,认为若不是东风给周瑜以方便,胜者就可能是曹操,历史将重写。
D.在这首咏史诗中,作者关注的重点是赤壁之战,以两位美女的命运来反映赤壁之战对东吴政治军事形势的重大影响。
【答案】D
【详解】“作者关注的重点是赤壁之战”这句话有误,作者关注的是周瑜在赤壁之战中的胜败和东风的关系,进而突出机遇的重要性,以此抒发自己怀才不遇的抑郁不平,D错误,选D。
8.下面对《赤壁》一诗的赏析,不恰当的一项是( )
A.从体裁看这是一首七言绝句,从内容看这是一首咏史诗。
B.诗歌开头从一把不起眼的折戟写起,借一件古物兴起对历史的慨叹。
C.“前朝”在这里指赤壁之战的时代。
D.最后两句诗描写了赤壁之战的景象,表达了作者对历史兴亡的慨叹。
【答案】D
【详解】D.“东风不与周郎便,铜雀春深锁二乔”两句是说,假如东风不给周瑜以方便,结果恐怕是曹操取胜,二乔被关进铜雀台了。并没有“描写了赤壁之战的景象”。故选D。
9.对杜牧的《赤壁》赏析有误的一项是( )
A.这是一首怀古咏史诗,诗人借“折戟”引出对前朝人物和事迹的思考。
B.诗歌由“折戟”这一小物引发思古之幽情,用“二乔”的命运来折射东吴命运,体现了“大中取小,小中见大”的写法。
C.“东风不与周郎便,铜雀春深锁二乔”两句,诗人巧妙假设了东吴失败可能遭受的屈辱后果,极富形象性。
D.诗中蕴含机遇造人的哲理,直接正面写出了诗人对自己生不逢时、怀才不遇的慨叹之情。
【答案】D
【详解】D.这首诗不是直接正面写出。后两句是议论,诗人评论这次战争成败的原因,只选择当时的胜利者——周郎和他倚以致胜的因素——东风来写,而且因为这次胜利的关键,最后不能不归到东风,所以又将东风放在更主要的地位上。但他并不从正面来描摹东风如何帮助周郎取得了胜利,却从反面落笔:假使这次东风不给周郎以方便,那么,胜败双方就要易位,历史形势将完全改观。含蓄抒发对自己生不逢时、怀才不遇的慨叹之情。故选D。
原文
译文
鉴赏
折戟沉沙铁未销,
自将磨洗认前朝。
从沙中发现了一根折断的铁戟还没有被(完全)销蚀,拿起来自己打磨洗净,辨认出是数百年前赤壁之战的遗物。
内容、手法:借物起兴。写兴感之由,以古战场上的遗物兴起对前朝英雄人物和战事结果的慨叹。首句暗寓岁月流逝而物存人非之慨。“认前朝”是作者直接对历史结局提出自己的评判,进一步引发了作者浮想联翩的思绪,为后两句论史抒怀做了铺垫。
东风不与周郎便,
铜雀春深锁二乔。
如果不是东风给周瑜行了个方便,(那么)大乔和小乔就会被曹操困在铜雀台中(据为己有)了。
内容:发议论,抒感慨,深刻警策。
手法:曲笔(或借史抒情)。借“二乔”的可能命运暗指曹、孙双方的“势”与“运”,以小见大,含蓄、形象而又颇见风致。从反面落笔,假设周瑜失败的后果,认为历史上英雄的成功需要机遇,借史事以吐胸中抑郁不平之气,含蓄蕴藉。
八下《蒹葭》选择题专练-冲刺2024年中考语文古代诗歌课内篇目常考题型专练(解析版): 这是一份八下《蒹葭》选择题专练-冲刺2024年中考语文古代诗歌课内篇目常考题型专练(解析版),共5页。
八下《石壕吏》选择题专练-冲刺2024年中考语文古代诗歌课内篇目常考题型专练(解析版): 这是一份八下《石壕吏》选择题专练-冲刺2024年中考语文古代诗歌课内篇目常考题型专练(解析版),共7页。试卷主要包含了阅读下面一首诗,完成小题,对下面诗作赏析有误的一项是,对《石壕吏》赏析有误的一项是,下列对这首诗的贯析有误的一项是等内容,欢迎下载使用。
八下《卖炭翁》选择题专练-冲刺2024年中考语文古代诗歌课内篇目常考题型专练(解析版): 这是一份八下《卖炭翁》选择题专练-冲刺2024年中考语文古代诗歌课内篇目常考题型专练(解析版),共6页。

