七下《游山西村》选择题专练-冲刺2024年中考语文古代诗歌课内篇目常考题型专练(原卷版)
展开游山西村
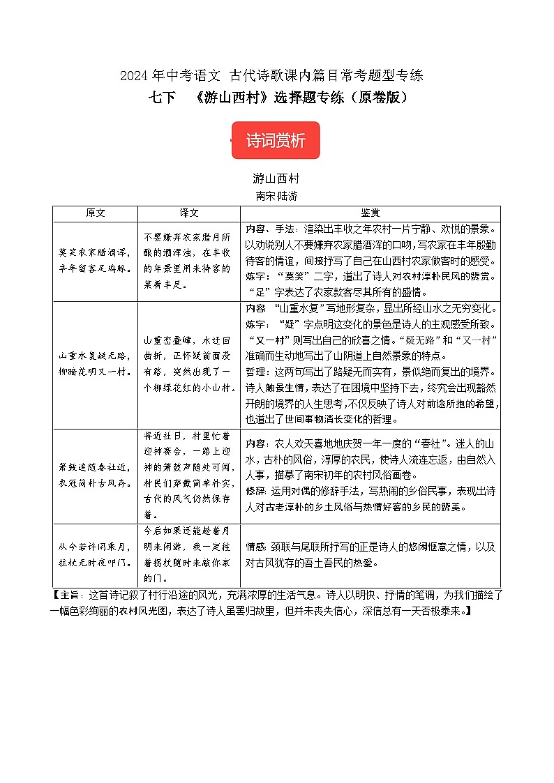
南宋·陆游
【主旨:这首诗记叙了村行沿途的风光,充满浓厚的生活气息。诗人以明快、抒情的笔调,为我们描绘了一幅色彩绚丽的农村风光图,表达了诗人虽罢归故里,但并未丧失信心,深信总有一天否极泰来。】
1.下面对本诗分析和理解不正确的一项是( )
A.首联中“莫笑”表达了诗人对淳朴民风的赞赏,“足”字写出了农家殷勤待客的盛情。
B.颔联写出了路疑无而实有,景似绝而复出的境界。不仅反映了诗人对前途所抱的希望,也道出了世间事物消长变化的哲理。
C.颈联写农人欢天喜地庆贺“春社”。古朴的风俗,淳厚的农民,使诗人流连忘返。
D.尾联转为忧伤的笔调,直抒胸臆,写出了诗人走出热闹喧嚣后内心的失意与孤独。
2.对下面这首诗的赏析,不恰当的一项是( )
A.《游山西村》是记游抒情诗。诗人用真挚、明快抒情的笔调,为我们描绘了一幅色彩绚丽的农村风光图。
B.“山重水复疑无路,柳暗花明又一村”,写出了山村无路的景色,还在写景中寓含着哲理,千百年来被广泛引用。
C.《游山西村》写于宋孝宗乾道三年初春,这首诗主要表现了陆游对闲适、淳朴农村生活的喜爱与恋恋不舍之情。
D.这首七言律诗不仅结构严谨,主线突出,而且全诗八句无一个“游”字,却处处切合“游”字,游兴十足,游意不尽。
3.下列对以上诗作赏析有误的一项是( )
A.本诗是一首记游抒情诗,作于宋孝宗乾道三年,当时诗人罢归故里,对朝廷丧失了信心,只好寄情山水,不问国事。全诗笔调明快、抒情。
B.山西村的人民热情、淳朴、好客,一个“足”字,表达了农家款客尽其所有的盛情。“莫笑”二字,道出了诗人对农村淳朴民风的赞赏。
C.颔联描写了诗人置身山阴道上,信步而行,疑若无路,忽又开朗的情景。写景中寓含哲理,给人以坚持不懈、勇于开拓、奋发进取的人生启示。
D.本诗结构严谨,主线突出,全诗八句无一“游”字,而处处切“游”字,游兴十足,游意不尽,表达了诗人对田园生活的热爱和向往之情。
4.下面对《游山西村》一诗的赏析,不恰当的一项是( )
A.首联中“莫笑”表达了诗人对淳朴民风的赞赏,“足”字写出了农家殷勤待客的盛情。
B.颔联写出了路疑无而实有,景似绝而复出的境界,蕴含着深刻的生活哲理。
C.颈联写农人欢天喜地庆贺“春社”。古朴的风俗淳厚的农民,使诗人流连忘返。
D.尾联转为忧伤的笔调,直抒胸臆,写出了诗人走出热闹喧嚣后内心的失意与孤独。
5.选出对《游山西村》赏析有误的一项( )
A.酒以清为贵,首联中诗人虽觉农家腊酒浑浊,但因他们殷勤待客的情谊而不便表露。
B.颔联写出了路疑无而实有,景似绝而复出的境界,蕴含着生活的哲理。
C.颈联写农人庆贺一年一度的“春社”,古朴的民俗,淳厚的农民,使诗人流连忘返。
D.这首诗诗人以明快、抒情的笔调,描绘了农村美丽的风光,表达了悠闲惬意之情。
6.选出对《游山西村》的理解和分析不正确的一项( )
A.诗的首联以劝说别人不要嫌弃农家腊酒浑的口吻,写农家在丰年殷勤待客的情谊,间接抒写了自己在山西村农家做客时的感受。
B.诗的颔联写出了路疑无而实有,景似绝而复出的境界,蕴含着生活的哲理。
C.诗的颈联写农人欢天喜地迎接一年一度的“春社日”,庆祝丰收。
D.诗的尾联诗人以“闲乘月”而“夜叩门”的愿望,表达了对山西村迷人的山水,古朴的风俗,淳厚的农民的热爱之情。
7.选出下列对陆游《游山西村》一首诗赏析有误的一项是( )
A.这首诗是南宋爱国诗人陆游罢官退居山乡所写,诗中赞美了山西村山好、水好、人也好的动人情景。
B.诗的颔联写出了路疑无而实有,景似绝而复出的境界,突出了曲径幽深的特点,后成为蕴含生活哲理的千古名句。
C.诗的颈联写民风民俗,箫鼓齐鸣,衣冠简朴,诗人在赞美中含蓄地批判了村民落后守旧的迷信思想。
D.最后两句抒发作者悠闲惬意之情。但愿从今而后,能不时拄杖,轻叩柴扉,与老农亲切絮语;一个热爱家乡,与农民亲密无间的诗人形象跃然纸上。
8.请选出对陆游《游山西村》赏析有误的一项( )
A.首联中“莫笑”二字,道出了诗人对农村淳朴民风的赞赏。“足”字,表达了诗人对农人的盛情感到很满足。
B.颔联写出了路疑无而实有,景似绝而复出的境界,蕴含着生活的哲理。诗人触景生情,表达了在困难中坚持下去,终究会出现豁然开朗的境界的人生思考。不仅反映了诗人对前途所抱的希望,也道出世间事物消长变化的哲理。
C.颈联由自然入人事,描摹了南宋初年的农村风俗画卷。读者不难体味出诗人所要表达的热爱传统文化的深情。
D.尾联写出了诗人但愿从今以后,能不时拄杖乘月,轻叩柴扉,与老农把酒言欢,此情此景,不亦乐乎。一个热爱家乡与农民亲密无间的诗人形象跃然纸上。
9.下面是对这首诗的分析,理解不恰当的一项是( )
A.首联渲染出丰收之年农村一片宁静、欢悦的气象,并且盛赞了农民热情好客的淳厚品行。
B.颈联则由自然入人事,描摹了南宋初年的农村风俗画卷。读者不难体味出诗人对当地农村封建迷信思想的不屑。
C.尾联表明诗人已“游”了一整天,却非常盼望从今以后,能拄杖乘月,轻叩柴扉,与老农亲切絮语!一位热爱家乡,与农民亲密无间的诗人形象跃然纸上。
D.陆游七律最工。这首七律结构严谨,主线突出,全诗八句无一“游”字,而处处切“游”字,游兴十足,游意不尽,又层次分明。
10.下列对本诗内容和情感的理解,不正确的一项是( )
A.首联用“足鸡豚”渲染丰收之年的喜悦,表现了村民的热情好客。
B.颔联触景生情,蕴含着在困境中坚持下去会生出希望的人生哲理。
C.颈联描绘农村祭祀社神、祈求丰收的风俗,展现乡村淳朴的民风。
D.尾联叙述诗人夜晚拄杖艰难出游的经历,抒发对田园生活的热爱。
11.下列对诗的理解和分析,不正确的一项是( )
A.首联“莫笑”表达了诗人对淳朴民风的赞赏,“足”字写出了农家待客的盛情。
B.颔联写出了道路疑无而实有,风景似绝而复出的境界,蕴含着深刻的生活哲理。
C.颈联写农人欢天喜地庆贺“春社”。古朴的风俗淳厚的农民,使诗人流连忘返。
D.尾联表现作者对山野风光和农村人情的喜爱以及对官场的厌恶之情。
原文
译文
鉴赏
莫笑农家腊酒浑,
丰年留客足鸡豚。
不要嫌弃农家腊月所酿的酒浑浊,在丰收的年景里用来待客的菜肴丰足。
内容、手法:渲染出丰收之年农村一片宁静、欢悦的景象。以劝说别人不要嫌弃农家腊酒浑的口吻,写农家在丰年殷勤待客的情谊,间接抒写了自己在山西村农家做客时的感受。
炼字:“莫笑”二字,道出了诗人对农村淳朴民风的赞赏。“足”字表达了农家款客尽其所有的盛情。
山重水复疑无路,
柳暗花明又一村。
山重峦叠嶂,水迂回曲折,正怀疑前面没有路,突然出现了一个柳绿花红的小山村。
内容:“山重水复”写地形复杂,显出所经山水之无穷变化。
炼字:“疑”字点明这变化的景色是诗人的主观感受所致。“又一村”则写出自己的欣喜之情。“疑无路”和“又一村”准确而生动地写出了山阴道上自然景象的特点。
哲理:这两句写出了路疑无而实有,景似绝而复出的境界。诗人触景生情,表达了在困境中坚持下去,终究会出现豁然开朗的境界的人生思考,不仅反映了诗人对前途所抱的希望,也道出了世间事物消长变化的哲理。
箫鼓追随春社近,
衣冠简朴古风存。
将近社日,村里忙着迎神赛会,一路上迎神的箫鼓声随处可闻,村民们穿戴简单朴实,古代的风气仍然保存着。
内容:农人欢天喜地地庆贺一年一度的“春社”。迷人的山水,古朴的风俗,淳厚的农民,使诗人流连忘返,由自然入人事,描摹了南宋初年的农村风俗画卷。
修辞:运用对偶的修辞手法,写热闹的乡俗民事,表现出诗人对古老淳朴的乡土风俗与热情好客的乡民的赞美。
从今若许闲乘月,
拄杖无时夜叩门。
今后如果还能趁着月明来闲游,我一定拄着拐杖随时来敲你家的门。
情感:颈联与尾联所抒写的正是诗人的悠闲惬意之情,以及对古风犹存的吾土吾民的热爱。
七下《望岳》选择题专练-冲刺2024年中考语文古代诗歌课内篇目常考题型专练(解析版): 这是一份七下《望岳》选择题专练-冲刺2024年中考语文古代诗歌课内篇目常考题型专练(解析版),共5页。
七下《望岳》选择题专练-冲刺2024年中考语文古代诗歌课内篇目常考题型专练(原卷版): 这是一份七下《望岳》选择题专练-冲刺2024年中考语文古代诗歌课内篇目常考题型专练(原卷版),共4页。
八下《蒹葭》选择题专练-冲刺2024年中考语文古代诗歌课内篇目常考题型专练(原卷版): 这是一份八下《蒹葭》选择题专练-冲刺2024年中考语文古代诗歌课内篇目常考题型专练(原卷版),共4页。

