江苏省无锡市江阴市三校联考2023-2024学年高一下学期期中考试政治试题(原卷版+解析版)
展开江苏省无锡市江阴市三校联考2023-2024学年高二下学期期中考试政治试题(原卷版+解析版): 这是一份江苏省无锡市江阴市三校联考2023-2024学年高二下学期期中考试政治试题(原卷版+解析版),文件包含江苏省无锡市江阴市三校联考2023-2024学年高二下学期期中考试政治试题原卷版docx、江苏省无锡市江阴市三校联考2023-2024学年高二下学期期中考试政治试题解析版docx等2份试卷配套教学资源,其中试卷共21页, 欢迎下载使用。
江苏省无锡市江阴市四校2023-2024学年高一下学期4月期中联考政治试题(原卷版+解析版): 这是一份江苏省无锡市江阴市四校2023-2024学年高一下学期4月期中联考政治试题(原卷版+解析版),文件包含江苏省无锡市江阴市四校2023-2024学年高一下学期4月期中联考政治试题原卷版docx、江苏省无锡市江阴市四校2023-2024学年高一下学期4月期中联考政治试题解析版docx等2份试卷配套教学资源,其中试卷共21页, 欢迎下载使用。
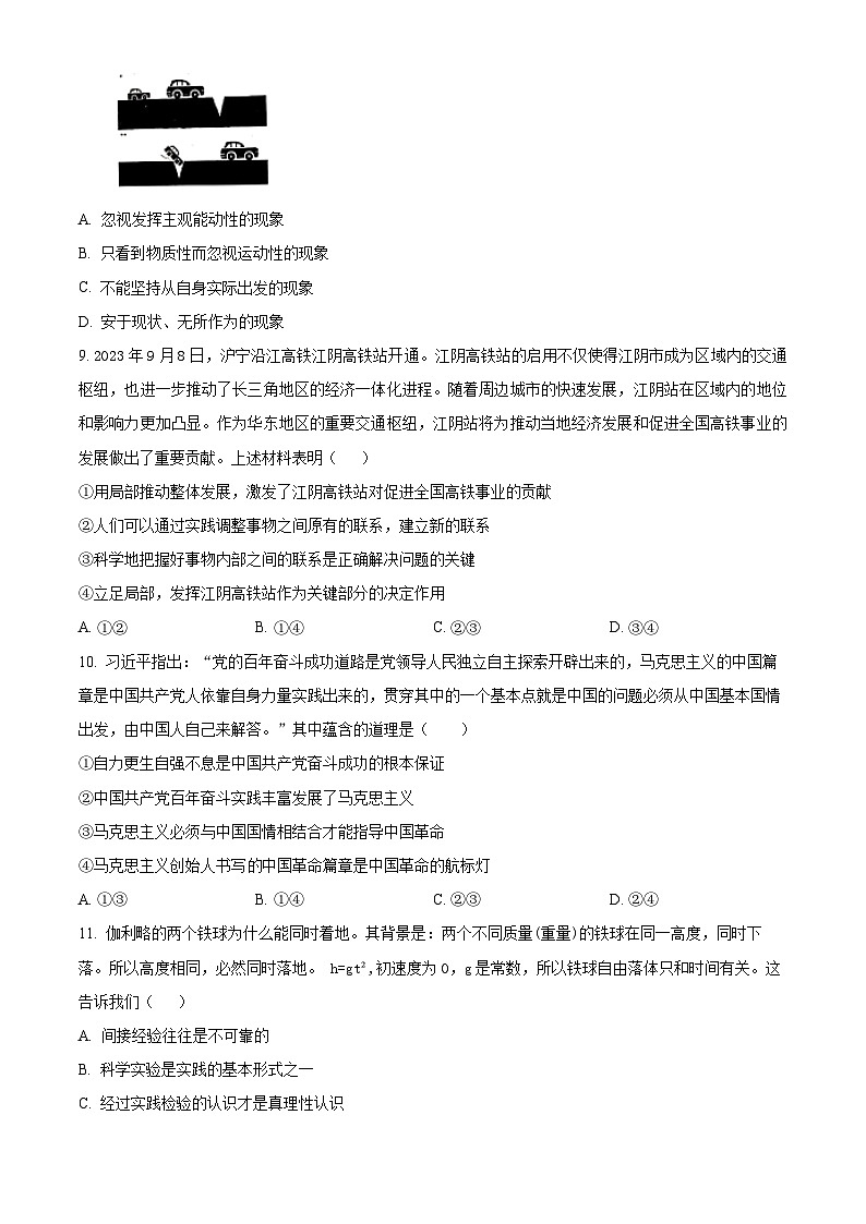
江苏省无锡市江阴市三校联考2023-2024学年高二下学期4月期中考试政治试题(Word版附答案): 这是一份江苏省无锡市江阴市三校联考2023-2024学年高二下学期4月期中考试政治试题(Word版附答案),共8页。

