2024届青海省西宁市高三下学期二模理科综合试卷-高中生物(原卷版+解析版)
展开
这是一份2024届青海省西宁市高三下学期二模理科综合试卷-高中生物(原卷版+解析版),文件包含2024届青海省西宁市高三下学期二模理科综合试卷-高中生物原卷版docx、2024届青海省西宁市高三下学期二模理科综合试卷-高中生物解析版docx等2份试卷配套教学资源,其中试卷共19页, 欢迎下载使用。
注意事项:
1.答卷前,考生务必将自己的姓名、准考证号填写在答题卡上。
2.回答选择题时,选出每小题答案后,用铅笔把答题卡上对应题目的答案标号涂黑。如需改动,用橡皮擦干净后,再选涂其它答案标号。回答非选择题时,将答案写在答题卡上。写在本试卷上无效。
3.考试结束后,将本试卷和答题卡一并交回。
一、选择题:本题共13小题,每小题6分,共78分。在每小题给出的四个选项中,只有一项是符合题目要求的。
1. 酸菜是青海各族人民喜爱的一种发酵风味食品。民间制作酸菜时,会根据不同的气候温度来控制酸菜泡制的时间,其涉及的生物学原理主要是温度影响了( )
A. 酸菜中化学元素的种类
B. 发酵微生物所产生的酶的活性
C. 白菜细胞产生乳酸的速率
D. 发酵微生物的氨基酸脱水缩合方式
【答案】B
【解析】
【分析】温度过高,会使酶的空间结构遭到破坏,使酶永久失活;而在低温下,酶的活性明显降低,但酶的空间结构稳定,在适宜的温度下酶的活性可以升高。
【详解】A、酸菜中化学元素的种类不受温度的影响,A错误;
B、温度影响酶的活性,低温抑制酶活性,高温破坏酶结构从而使酶失活,因此酸菜的制作过程中根据不同的气候温度来控制酸菜泡制的时间涉及的生物学原理主要是温度影响了发酵微生物所产生的酶的活性,B正确;
C、酸菜制作的原理是乳酸菌无氧呼吸产生乳酸,酸菜制作过程控制温度是温度会影响乳酸菌的无氧呼吸产乳酸,C错误;
D、氨基酸脱水缩合速率受温度的影响,氨基酸脱水缩合的方式不受温度影响,D错误。
故选B。
2. 光敏色素是一类蛋白质(色素—蛋白质复合体),分布在植物的各个部位,其中在分生组织细胞内比较丰富。光敏色素主要吸收红光和远红光,在受到红光或远红光照射下,光敏色素被激活,结构发生变化,这一变化信息经信息传递系统传导至细胞核,影响特定基因(如成花素基因FT)的表达,从而表现出生物学效应。下列相关叙述错误的是( )
A. 缺乏叶绿素的植株能吸收红光,但不用于光合作用
B. 成花素基因FT的转录和翻译不在同一场所内进行
C. 植物体内有乙烯分布的部位,也有光敏色素的分布
D. 成花素基因FT在转录过程中消耗脱氧核糖核苷酸
【答案】D
【解析】
【分析】植物的生长发育过程,在根本上是基因组在一定时间和空间上程序性表达的结果。光照、温度等环境因子的变化,会引起植物体内产生包括植物激素合成在内的多种变化,进而对基因组的表达进行调节。
【详解】A、叶绿素是进行光合作用的色素,若没有叶绿素则不能进行光合作用,光敏色素分布在植物的各个部位,则植物可以吸收红光影响基因的表达,A正确;
B、成花素基因FT位于细胞核,转录场所在细胞核,翻译场所在细胞质,转录和翻译不在同一场所,B正确;
C、乙烯和光敏色素都分布在植物的各个部位,C正确;
D、转录的产物是RNA,其基本单位是核糖核苷酸,成花素基因FT在转录过程中消耗核糖核苷酸,D错误。
故选D。
3. 下列有关人类对遗传物质探索过程中相关实验的叙述错误的是( )
A. 分别用含有放射性35S和32P的培养液培养噬菌体,以获得被标记的噬菌体
B. 格里菲思的肺炎双球菌体内转化实验,并未证明DNA是遗传物质
C. 赫尔希和蔡斯的噬菌体侵染细菌的实验采用了放射性同位素标记技术
D. 肺炎双球菌体外转化实验中,R型菌转化成S型菌是基因重组的结果
【答案】A
【解析】
【分析】1、作为遗传物质应具备的特点是:分子结构具有相对稳定性;能自我复制,保持上下代连续性;能指导蛋白质合成;能产生可遗传变异。
2、肺炎双球菌转化实验包括格里菲思体内转化实验和艾弗里体外转化实验,其中格里菲思体内转化实验证明S型细菌中存在某种转化因子,能将R型细菌转化为S型细菌,而艾弗里体外转化实验证明DNA是遗传物质。
3、T2噬菌体侵染细菌的实验步骤:分别用35S或32P标记噬菌体→噬菌体与大肠杆菌混合培养→噬菌体侵染未被标记的细菌→在搅拌器中搅拌,然后离心,检测上清液和沉淀物中的放射性物质。该实验证明噬菌体侵染细菌时只有DNA进入细菌,进而证明DNA是遗传物质。
【详解】A、噬菌体是病毒,只能寄生在活细胞内,不能用含有放射性35S和32P的培养液培养噬菌体,获得被标记的噬菌体需要先标记细菌,A错误;
B、格里菲思的肺炎双球菌体内转化实验证明了“转化因子”的存在,没有证明DNA是转化因子,因此并未证明DNA是遗传物质,B正确;
C、赫尔希和蔡斯的噬菌体侵染细菌的实验分别用35S或32P标记噬菌体,采用了放射性同位素标记技术,C正确;
D、肺炎双球菌体外转化实验,其实质是S型菌的DNA进入到R型菌细胞内,并在细胞内得以表达,使R型菌转化成S型菌,这种现象是R型菌和S型菌基因发生重组的结果,D正确。
故选A。
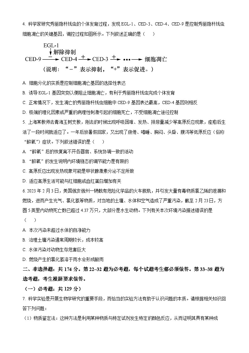
4. 科学家研究秀丽隐杆线虫的个体发育过程,发现EGL-1、CED-3、CED-4、CED-9是控制秀丽隐杆线虫细胞凋亡的关键基因,调控过程如图所示。下列叙述正确的是( )
A. 细胞分化的实质是控制细胞凋亡基因的选择性表达
B. 诱导EGL-1基因突变以便阻止细胞凋亡,有利于秀丽隐杆线虫完成个体发育
C. 正常情况下,发生凋亡的秀丽隐杆线虫细胞中CED-9基因表达最高,CED-4基因则相反
D. 极端的理化因素或严重的病理性刺激引起的细胞死亡,不受细胞凋亡途径控制
【答案】D
【解析】
【分析】细胞凋亡是由基因决定的细胞自动结束生命的过程,它对生物体是有利的,而且细胞凋亡贯穿于整个生命历程中。
【详解】A、细胞分化的实质是基因的选择性表达,并非只是控制细胞凋亡基因的选择性表达,A错误;
B、CED-9可抑制CED-4,EGL-1可解除CED-9对CED-4的抑制,诱导EGL-1基因突变不能解除CED-9对CED-4的抑制,CED-4少,对CED-3的促进作用减弱,不利于细胞凋亡,不利于秀丽隐杆线虫完成个体发育,B错误;
C、CED-3和CED-4基因表达量增加,有利于细胞凋亡,CED-9可抑制CED-4,因此CED-9基因表达量低,有利于细胞凋亡,EGL-1可解除CED-9对CED-4的抑制,因此CED-4基因表达量高,有利于细胞凋亡,C错误;
D、极端的理化因素或病理性刺激对机体会造成伤害,可能引起细胞坏死,细胞坏死不受基因控制,因此极端的理化因素或严重的病理性刺激引起的细胞死亡,不受细胞凋亡途径控制,D正确。
故选D。
5. 上海某教师去青海玉树支教,刚去的时候出现呼吸困难、发热、排尿量减少等高原反应现象,痊愈后生活了一段时间就适应了。一年后放暑假回家,又出现了疲倦、嗜睡、胸闷、头昏、腹泻等低原反应(俗称“醉氧”)症状。下列叙述错误的是( )
A. “醉氧”后的恢复离不开各器官、系统协调一致的活动
B. “醉氧”发生说明内环境稳态的调节能力是有限的
C. 高原反应出现发热现象可能是甲状腺激素分泌不足所致
D. 适应高原生活可能与红细胞或血红蛋白增加有关
【答案】C
【解析】
【分析】正常机体通过调节作用,使各个器官、系统协调活动,共同维持内环境相对稳定的状态叫做稳态。
【详解】A、正常机体通过调节作用,使各个器官、系统协调活动,共同维持内环境相对稳定的状态叫做稳态,故“醉氧”后的恢复离不开器官、系统协调一致的活动,A正确;
B、机体各种生命活动的正常进行需要在一个相对稳定的环境下进行,“醉氧”的发生说明内环境稳态的调节能力是有限的,B正确;
C、出现发热现象可能是甲状腺激素分泌偏多,代谢增强,产热多引起,甲状腺激素不足会导致体温偏低,C错误;
D、高原空气稀薄,适应高原生活可能与红细胞或血红蛋白增加有关,D正确。
故选C。
6. 2023年2月3日,美国俄亥俄州一辆载有危险化学品的火车脱轨,并引发大量有毒物质氯乙烯的泄漏和燃烧,进而产生光气、氯化氢等物质,对当地的土壤、水体和空气造成了严重污染,截至2月23日,方圆5英里内动物死亡数已超过4.37万只,大部分是水生动物。下列有关本次环境污染描述错误的是( )
A. 本次污染未超过水体的自净能力
B. 治理土壤污染通常周期较长,成本较高
C. 水体污染对动物生存危害巨大
D. 燃烧产生的氯化氢溶于雨水会形成酸雨
【答案】A
【解析】
【分析】水污染来源:生活污水、工业污水,海洋运输时时有泄露和倾倒污染物;表现:富营养化;结果:若表现在海洋中称为赤潮,若表现在湖泊等淡水流域称为水华。
【详解】A、生态系统具有一定的自我调节能力,本次污染使大量的生物死亡,本次污染已超过水体的自净能力,A错误;
B、土壤污染一旦发生,仅仅依靠切断污染源的方法往往很难恢复,有时要通过换土、淋洗土壤等方法才能解决问题,其他治理 技术可能见效较慢,治理土壤污染通常周期较长,成本较高,B正确;
C、水体污染对工业生产有巨大的影响、可能增大设备腐蚀、影响产品质量,甚至使生产不能进行下去,对农业水生生物环境及经济等有不可估计的危害性,C正确;
D、氯化氢为酸性物质,燃烧产生的氯化氢溶于雨水会形成酸雨,造成环境污染,D正确。
故选A。
二、非选择题:共174分。第22~32题为必考题,每个试题考生都必须做答。第33~38题为选考题,考生根据要求做答。
(一)必考题:共129分)
7. 科学实验是开展生物学研究的重要手段,而恰当的实验方法有助于认识问题的本质。请根据相关知识回答下列问题:
(1)物质鉴定法:这种方法是利用某种物质与特定试剂发生特定的颜色反应,从而证明其具有某种成分。比如:鉴定糖尿病患者的尿液时,可选择___试剂,该试剂的使用要求是___,并在水浴加热条件下产生砖红色沉淀。
(2)显微观察法:利用黑藻叶片观察叶绿体的实验中,若看到叶绿体在细胞质中呈逆时针环流,说明细胞质实际上是___(填“顺时针”或“逆时针”)流动。
(3)细胞染色法:观察细胞的有丝分裂实验时,常用的染色剂是___(答1种即可),在低倍镜下观察时发现,即使操作正确,绝大多数细胞也并没有处在细胞分裂的状态,原因可能是___。
(4)对比实验法:这是生物学中常用的实验方法。请观察下面的实验过程并回答问题:
①本实验的目的是探究___,实验中的无关变量有___(至少答两点)。
②某同学按要求进行实验后发现:在100°C和0°C的试管中溶液颜色变蓝,原因是___。
【答案】(1) ①. 斐林 ②. 甲液和乙液等量混合均匀后使用,现配现用
(2)逆时针 (3) ①. 龙胆紫溶液(醋酸洋红液) ②. 细胞分裂间期长于分裂期
(4) ①. 温度对淀粉酶活性的影响 ②. 加入的可溶性淀粉溶液的体积,新鲜淀粉酶溶液的体积(或保温时间的长短,加入的碘液的体积等) ③. 100℃时淀粉酶的活性丧失,淀粉没有被水解;0℃时,淀粉酶的活性处于抑制状态,淀粉没有被水解
【解析】
【分析】1、还原糖的鉴定通常使用斐林试剂进行鉴定。
2、显微镜下观察的细胞质流动方向与实际的细胞质流动方向一致。
3、酶的特性:专一性、高效性和温和条件。
【小问1详解】
糖尿病尿液中的糖为还原糖,应用斐林试剂进行鉴定,该试剂的使用要求是甲液和乙液等量混匀后使用,现配现用,并进行水浴加热。
小问2详解】
根据显微镜的成像原理,显微镜下观察的细胞质流动方向与实际的细胞质流动方向一致,所以叶绿体在细胞质中呈逆时针环流,说明细胞质实际上是逆时针流动。
【小问3详解】
观察细胞的有丝分裂实验,常用龙胆紫溶液(醋酸洋红液)进行染色;由于细胞分裂的分裂间期长于分裂期,所以在低倍镜下观察时发现,即使操作正确,绝大多数细胞也没有处在细胞的分裂状态。
【小问4详解】
①从表格中可以看出,设置了不同的温度并将酶放入其中,可知是探究温度对淀粉酶活性的影响实验,温度是实验的自变量,无关变量应保持相同且适宜;
在该实验中,无关变量包括加入的可溶性淀粉溶液的体积,新鲜淀粉酶溶液的体积(或保温时间的长短,加入的碘液的体积等)。
②某同学按要求进行实验后发现:在100°C和0°C的试管中溶液颜色变蓝,原因是100℃时淀粉酶的活性丧失,淀粉没有被水解;0℃时,淀粉酶的活性处于抑制状态,淀粉没有被水解。
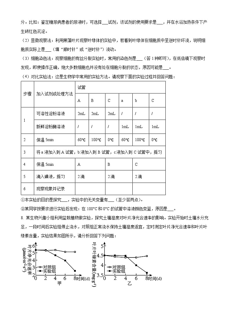
8. 某生物兴趣小组利用盆栽植物做实验,探究土壤湿度对叶片净光合速率的影响。实验开始时土壤水分充足,一段时间后实验组停止浇水,对照组正常浇水保持土壤湿度适宜,定时测定叶片净光合速率和叶片叶绿素含量,实验结果如图所示,请分析回答下列问题:
(1)Mg是合成叶绿素分子的重要的无机盐,它溶于水并通过___的跨膜运输方式进入盆栽植物的细胞中。
(2)叶片色素提取实验中可用体积分数为95%的乙醇加入适量___来代替无水乙醇。
(3)第2~8天叶片有机物含量变化为___,判断的依据是___。
(4)据图分析,第4~8天实验组叶片净光合速率下降的原因是___(至少答2点)。
【答案】(1)主动运输
(2)无水碳酸钠 (3) ①. 逐渐增加 ②. 2~8天叶片的净光合速率大于0
(4)实验组叶片叶绿素含量减少,光反应速率减慢,净光合速率下降;干旱导致实验组植物的气孔导度降低,CO2供应不足,暗反应速率减慢,净光合速率下降
【解析】
【分析】1、图甲中,实验组净光合作用速率在2~8天持续下降,但大于0,说明实验组有机物的含量仍然在增加;图乙中,实验组叶绿素含量在第4~8天持续下降;
2、植物在光照条件下既可以进行光合作用也可以进行呼吸作用,所以植物的真光合速率=呼吸速率+净光合速率。
【小问1详解】
Mg是合成叶绿素分子的重要的无机盐,它溶于水成为离子状态,通过主动运输的跨膜运输方式进入盆栽植物的细胞中;
【小问2详解】
绿叶中的色素能够溶解在有机溶剂无水乙醇中,所以可以用无水乙醇提取绿叶中的色素,若无无水乙醇,也可用体积分数为95%的乙醇加入适量无水碳酸钠(具有吸水能力)来代替;
【小问3详解】
第2~8天实验组和对照组的叶片净光合速率均大于0,所以一直有有机物的积累,叶片有机物含量会逐渐增加;
【小问4详解】
第4~8天实验组叶片净光合速率下降,据图乙可以看到4~8天实验组叶片叶绿素的含量逐渐下降,且实验组停止浇水之后植物气孔导度会降低,所以实验组叶片净光合速率下降的原因是:实验组叶片叶绿素含量减少,光反应速率减慢,净光合速率下降;干旱导致实验组植物气孔导度降低,CO2供应不足,暗反应速率减慢,净光合速率下降。
9. 菠菜雌性个体的性染色体组成为XX,雄性为XY。菠菜的叶可分为戟形和卵形,由一对等位基因(A、a)控制;菠菜的种子形态可分为有刺种与无刺种,由另一对等位基因(B、b)控制。现有菠菜杂交实验及结果如下表,请分析回答下列问题:
(1)菠菜的种子形态中,属于显性性状的是___,叶形和种子形态两种性状在遗传时___(遵循/不遵循)基因的自由组合定律,原因是___。
(2)两个亲本的基因型是___和___。
(3)已知戟形基因A与卵形基因a是位于6号染色体上的一对等位基因,现有基因型为Aa的植株甲,其细胞中6号染色体如上图所示。植株甲发生的变异类型是___,与人的___(填疾病名称)发生的变异类型相同。
(4)经实验确定基因A位于甲的异常6号染色体上,甲(Aa)与正常卵形叶植株杂交,子代中发现了一株植株乙(见上图),植株乙的基因型是___,表现型是___。
【答案】(1) ①. 有刺种 ②. 遵循 ③. A、a位于常染色体上,B、b位于X染色体上,两对等位基因位于非同源染色体上
(2) ①. AaXbXb ②. AaXBY
(3) ①. 染色体结构变异中的片段缺失 ②. 猫叫综合征
(4) ①. Aaa ②. 戟形
【解析】
【分析】自由组合定律的实质是:位于非同源染色体上的非等位基因的分离或自由组合是互不干扰的;在减数分裂过程中,同源染色体上的等位基因彼此分离的同时,非同源染色体上的非等位基因自由组合。
【小问1详解】
菠菜叶的形态中,亲本都是戟形,F1有戟形和卵形,且雌雄中戟形:卵形=3:1,说明戟形是显性性状,且A、a是常染色体上的基因控制的;菠菜的种子形态中,雌性亲本是无刺,雄性亲本是有刺,F1中雄性都是无刺,雌性都是有刺,说明基因B、b位于X染色体上且种子有刺是显性性状,这两对等位基因分别位于两对同源染色体上(A、a位于常染色体上,B、b位于X染色体上),故遵循基因的自由组合定律。
【小问2详解】
两对基因分别分析,亲本都是戟形,F1有戟形和卵形,且雌雄中戟形:卵形=3:1,说明戟形是显性,基因位于常染色体上,亲本基因型都是Aa;雌性亲本是无刺,雄性亲本是有刺,F1中雄性都是无刺,雌性都是有刺,说明基因位于X染色体上,且亲本基因型为XbXb和XBY,故两个亲本的基因型是AaXbXb和AaXBY。
【小问3详解】
分析题图,该植株发生的变异是染色体结构变异中的缺失,和人的猫叫综合征发生的变异类型相同。
【小问4详解】
经实验确定基因A位于甲的异常6号染色体上,甲(Aa)与正常卵形叶(aa)雌株杂交,子代中发现了一株雌株乙,而植株乙的出现是花粉异常所致,所以植株乙的基因型是Aaa,表现型为戟形。
10. 生物量是指某一时刻单位面积内现存生物的有机物总量。科研人员对我国某个因地震导致山体滑坡的自然保护区30年后的恢复群落和未受干扰的原始森林群落的不同植被类型的生物量进行了调查研究,调查结果如下图所示,请回答下列问题:
(1)科研人员在两个群落中___选取多个样地,收获全部植物,按照植被类型分类后,测定生物量,结果如上图所示。图中代表恢复群落的生物量的是___(填“S1”或“S2”)。
(2)未受干扰的原始森林群落具有较明显的垂直分层现象,显著提高了群落利用___的能力。
(3)恢复群落植被的总生物量只有原始森林群落的20%,由此可推测恢复群落的物种丰富度较___(填“大”或“小”)。
(4)地震导致山体滑坡后,原有植被已不存在,在这一基础上形成恢复群落的过程是___演替,原因是___,伴随这一演替过程,群落的物种___逐渐增加。
(5)利用人工措施重建土壤微生物群落可以帮助群落植被快速恢复,因此,人类活动往往会使群落演替按照不同于自然演替的___进行。
【答案】(1) ①. 随机 ②. S2
(2)阳光等环境资源 (3)小
(4) ①. 次生 ②. 原有植被虽已不存在,但原有土壤条件基本保留,甚至还保留了植物的种子或其他繁殖体 ③. 丰富度(多样性)
(5)速度和方向
【解析】
【分析】1、初生演替:指在一个从来没有被植物覆盖的地面,或者是原来存在过植被、但被彻底消灭了的地方发生的演替。
2、次生演替:当某个群落受到洪水、火灾或人类活动等因素干扰,该群落中的植被受严重破坏所形成的裸地,称为次生裸地;在次生裸地上开始的生物演替,称为次生演替。
【小问1详解】
调查群落中不同植被类型的生物量需要随机选取若干个样地。由于山体滑坡,群落受到破坏,恢复群落内灌木和乔木的生物量会明显少于未受干扰的原始林群落,所以图中S2为恢复群落的生物量。
【小问2详解】
原始森林群落具有较好的垂直结构,这样有利于植物对阳光等环境资源的充分利用。
【小问3详解】
恢复群落植被的总生物量只有原始森林群落的20%,由此可推测恢复群落的物种丰富度较小。
【小问4详解】
在原土壤条件基本保留,甚至还保留了植物的种子或其他繁殖体等条件下进行的演替属于次生演替。地震导致山体滑坡后,原有植被虽不存在,但还可能存在植物的种子、可能发芽的地下茎或植物根系等,在这一基础上形成恢复群落的过程为次生演替。伴随这一演替过程,群落的物种丰富度逐渐增加。
【小问5详解】
利用人工措施重建土壤微生物群落可以帮助群落植被快速恢复,因此,人类活动往往会使群落演替按照不同于自然演替的速度和方向进行。
(二)选考题:共45分。请考生从2道物理题、2道化学题、2道生物题中每科任选一题作答。如果多做,则每科按所做的第一题计分。
【生物——选修1:生物技术实践】
11. 有机磷农药会造成严重的环境污染,并直接或间接危害人类健康,某研究小组采取下列流程获取农药降解菌:从受农药污染严重的土壤中筛选分离具有优良性状的菌种→定向培育优良菌种→在此基础上进行诱变育种及构建工程菌。请回答下列问题:
(1)在采集的样品中,一般目的菌种在数量上并不占优势,为提高分离效率,可以先采用富集培养,即在培养基中加入___,使所需要的微生物生长繁殖,形成数量上的优势,同时___其他种类微生物生长。
(2)富集培养并不能获得农药降解菌的纯种,可以通过___法和___法进行纯化,___法常用来统计样品中活菌的数目。
(3)为进一步获得优良菌种,研究小组进行了诱变育种,诱变育种是指___。
(4)为进一步研究影响降解率碳源,研究小组通过实验检测得到如下结果。据图分析可知,培养该降解菌的最适合的碳源是___,其最合适的浓度是___。
【答案】(1) ①. 有机磷农药 ②. 抑制或阻止
(2) ①. 平板划线 ②. 稀释涂布平板 ③. 稀释涂布平板
(3)用物理因素或化学因素来处理生物,使生物发生基因突变
(4) ①. 蔗糖 ②. 1.60%
【解析】
【分析】微生物常见的接种的方法:
①平板划线法:将已经熔化的培养基倒入培养皿制成平板,接种,划线,在恒温箱里培养。在线的开始部分,微生物往往连在一起生长,随着线的延伸,菌数逐渐减少,最后可能形成单个菌落;
②稀释涂布平板法:将待分离的菌液经过大量稀释后,均匀涂布在培养皿表面,经培养后可形成单个菌落。
小问1详解】
分析题意可知,本操作目的是获取农药降解菌,故应在培养基中加入有机磷农药,使所需要的微生物繁殖,形成数量上的优势,同时抑制或阻止其他种类微生物的生长;
【小问2详解】
富集培养并不能获得纯种农药降解菌,可以通过平板划线法和稀释涂布平板法进行农药降解菌的纯化,稀释涂布平板法常用来统计样品中活菌的数目;
【小问3详解】
诱变育种是指用物理或化学因素来处理生物,使生物发生基因突变,可以提高突变率,创造人类需要的生物新品种;
【小问4详解】
由题图可知,与其它组别相比,蔗糖组的降解率最高,即以蔗糖为碳源时有机磷农药的降解率最高;且蔗糖浓度为1.60%时有机磷农药的降解率最高。
【生物——选修3:现代生物科技专题】
12. 基因工程的许多研究成果已经对医药领域产生了深刻的影响,并将更广泛的给临床医学应用带来革命,改善人类健康状况。请回答下列问题:
(1)研究人员已经可以利用转基因牛的乳腺生物反应器和膀胱生物反应器生产一些医药产品。构建上述生物反应器的核心步骤为___。为使药用蛋白基因在乳腺细胞或膀胱上皮细胞中特异性表达,应将该基因拼接在特定的___后面。两类反应器中,膀胱生物反应器更具有生产上的优越性,除了尿液提取简便高效外,___也是原因之一。
(2)制药行业利用工程菌生产药物,常选大肠杆菌作为受体细胞,一般先用___处理大肠杆菌细胞,目的是___。
(3)囊性纤维化病是一种遗传病,科学家们设计出基因治疗方法,利用经过修饰的腺病毒作为___,将治疗囊性纤维化病的正常基因转入患者的肺组织中。在基因治疗的过程中,常用的两种酶有___和___。
【答案】(1) ①. 基因表达载体的构建 ②. 启动子 ③. 用膀胱生物反应器生产药物,可从动物一出生就收集产物,不受动物的性别和年龄的限制
(2) ①. Ca2+ ②. 使大肠杆菌处于感受态,有利于吸收周围环境中DNA分子
(3) ①. 载体 ②. 限制酶 ③. DNA连接酶
【解析】
【分析】基因工程技术的基本步骤:目的基因的获取;基因表达载体的构建;将目的基因导入受体细胞;目的基因的检测与鉴定。
【小问1详解】
构建上述生物反应器的核心步骤为基因表达载体的构建;为使药用蛋白基因在乳腺细胞或膀胱上皮细胞中特异性表达,应将该基因与奶牛乳腺中特异性表达的基因如乳腺蛋白基因的启动子等调控元件重组在一起;与乳腺生物反应器相比,用膀胱生物反应器生产药物,可从动物一出生就收集产物,不受动物的性别和年龄的限制。
【小问2详解】
用Ca2+处理大肠杆菌,其目的是使大肠杆菌处于感受态,有利于吸收周围环境中DNA分子。
【小问3详解】
基因治疗是治疗遗传病的最有效的手段,利用经过修饰的腺病毒作为载体,将治疗囊性纤维化病的正常基因转患者的肺组织中,这种直接向人体组织细胞中转移基因的治疗方法叫做体内基因治疗。在基因治疗的过程中,需要剪切和拼接DNA,故用到的工具酶有限制酶和DNA连接酶。步骤
加入试剂或处理方法
试管
A
B
C
a
b
C
1
可溶性淀粉溶液
2mL
2mL
2mL
/
/
/
新鲜淀粉酶溶液
/
/
/
1mL
1mL
1mL
2
保温5min
60℃
100℃
0℃
60℃
100℃
0℃
3
将a液加入到A试管,b液加入到B试管,c液加入到C试管中,摇匀
4
保温5min
A
B
C
5
滴入碘液,摇匀
2滴
2滴
2滴
6
观察现象并记录
亲本表现型
F1表现型及比例
戟形无刺种(雌)
戟形有刺种(雄)
卵形有刺种(雌)1/8
戟形有刺种(雌)3/8
卵形无刺种(雄)1/8
戟形无刺种(雄)3/8
相关试卷
这是一份2024届青海省西宁市大通县高三下学期高考四模理科综合试卷-高中生物,文件包含2024届青海省西宁市大通县高三下学期高考四模理科综合试卷-高中生物原卷版docx、2024届青海省西宁市大通县高三下学期高考四模理科综合试卷-高中生物解析版docx等2份试卷配套教学资源,其中试卷共21页, 欢迎下载使用。
这是一份青海省西宁市大通县2024届高三下学期高考四模理科综合试卷-高中化学,文件包含理科综合试卷pdf、理科综合答案pdf等2份试卷配套教学资源,其中试卷共15页, 欢迎下载使用。
这是一份2024届青海省西宁市大通县高三下学期三模理科综合试题,文件包含大通县2024年普通高等学校招生考试第三次模拟考试理综pdf、大通县2024年普通高等学校招生考试第三次模拟考试化学答案pdf、大通县2024年普通高等学校招生考试第三次模拟考试物理答案pdf、大通县2024年普通高等学校招生考试第三次模拟考试生物答案pdf等4份试卷配套教学资源,其中试卷共21页, 欢迎下载使用。

