河北省雄安新区部分高中2024届高三下学期三模考试生物试卷(Word版附答案)
展开
这是一份河北省雄安新区部分高中2024届高三下学期三模考试生物试卷(Word版附答案),共12页。试卷主要包含了单项选择题,多项选择题,非选择题等内容,欢迎下载使用。
第Ⅰ卷(选择题 共41 分)
一、单项选择题(本题共13 小题,每小题2分,共26分。在每小题给出的四个选项中,只有一项是符合题目要求的)
1.过氧化物酶体是一种含多种酶的细胞器,其中过氧化氢酶是标志酶,可分解细胞代谢中产生的过氧化氢。下图表示过氧化物酶体产生的一种途径。下列叙述错误的是( )
A.过氧化物酶体具有单层膜结构
B.过氧化物酶体的形成与生物膜的流动性有关
C.基质蛋白与膜蛋白具有不同的空间结构
D.过氧化物酶体能够合成过氧化氢酶
2.下列有关细胞癌变的叙述,错误的是( )
A.人的DNA 中本来就存在与癌症相关的基因
B.若发生某些基因的甲基化,也可能会导致细胞癌变
C.基因突变是癌细胞形成的驱动因素,但并非发生突变的细胞就会癌变
D.一些理化因素导致某一个基因突变不断积累,最终形成了癌细胞
3.下列有关教材实验的叙述,正确的是( )
A.单子叶植物多为丛生或蔓生,所以不能用样方法调查其种群密度
B.探究土壤微生物对淀粉的分解作用,两支试管先加入碘液再加入斐林试剂检验是否产生还原糖
C.研究土壤小动物丰富度的实验中,诱虫器花盆里土壤与盆壁之间要留空隙
D.生态缸为密闭环境,需要置于室内通风、光线直射的地方
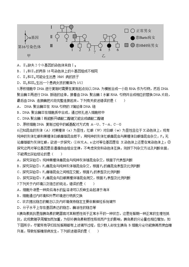
4.正常人的一条16号染色体含有两个α基因,如图甲所示。若4个α基因均缺失,则患 Barts病,若缺失3个α基因,则患HbH病,其余情况均正常。某家系α-地中海贫血症(Barts病和HbH病)的遗传情况如下图乙所示,若不发生其他变异,下列分析正确的是( )
A.Ⅱ3缺失2个α基因的染色体来自Ⅰ₂
B.Ⅰ1和Ⅱ5的两条16号染色体上的α基因组成不相同
C.Ⅱ5和Ⅱ6可能会生出患 HbH 病的孩子
D.Ⅲ3和Ⅲ4生出一个患病女孩的概率为1/12
5.原核细胞中DNA进行复制时需要在复制起点处以DNA 为模板合成一小段RNA作为引物,然后DNA 聚合酶Ⅱ再进行DNA 新链的延伸,接着由DNA 聚合酶Ⅰ水解RNA 引物并合成相应的替换DNA片段,最后由DNA 连接酶把片段完整连接起来。下列有关叙述错误的是( )
A. DNA 聚合酶Ⅲ在 RNA引物的3'端延伸DNA 链
B.DNA 聚合酶Ⅲ在细胞质中合成,通过核孔进入细胞核中
C.DNA聚合酶Ⅰ既能断开磷酸二酯键又能合成磷酸二酯键
D.原核细胞DNA 复制过程中的碱基配对方式有 A—U、T—A、C—G
6.已知昆虫的灰体(A)对黑檀体(a)为显性,红眼(W)对白眼(w)为显性且位于X染色体上。现有纯种的灰体红眼和黑檀体白眼雌雄昆虫若干,用纯种的灰体红眼雌昆虫与黑檀体白眼雄昆虫杂交,F₁ 无论雌雄都为灰体红眼。欲进一步探究:①探究A、a这对等位基因是在 X染色体上还是在常染色体上;②探究这两对等位基因是否遵循自由组合定律。不考虑突变和染色体互换,则按下列杂交方法及判断依据,不能得出实验结论的是( )
A.探究实验①:纯种黑檀体雌昆虫与纯种灰体雄昆虫杂交,根据子代表型判断
B.探究实验①:F1雌昆虫与纯种灰体雄昆虫杂交,根据F2的雌昆虫表型及比例判断
C.探究实验②:F1雌雄昆虫之间相互交配,根据F2的表型及比例判断
D.探究实验②:F1雌昆虫与白眼黑檀体雄昆虫测交,根据F2表型及比例判断
7.下列关于内环境以及稳态的说法,错误的是( )
A.细胞外液是一种类似海水的盐溶液可以反映生命起源于海洋
B.细胞通过内环境和外界环境进行物质交换
C.坎农提出稳态的概念以及内环境保持稳定主要依赖神经系统调节
D.分子水平上存在基因表达的稳态、酶活性的稳态等
8.胰岛素抵抗是指胰岛素的靶器官对其敏感性低于正常水平的一种状态,这是妊娠期一种正常的生理性抵抗,此现象随孕周增加而加重,为弥补胰岛素敏感性降低而产生的影响,胰岛素的分泌量也相应增加,如下图所示。尽管所有孕妇在妊娠期都有上述调节过程,但少数人却发生胰岛 B细胞分泌功能衰竭而使血糖升高,导致妊娠糖尿病发生。下列叙述错误的是( )
A.图中器官甲是能分泌多种激素的下丘脑,器官乙是卵巢
B.“器官甲→胰腺”的过程不能体现激素分泌的分级调节
C.孕妇的雌激素水平升高,其组织细胞对葡萄糖的吸收利用会增加
D.孕妇正常的生理性胰岛素抵抗,有利于胎儿在发育过程中获得葡萄糖
9.我国是世界上生物多样性最丰富的国家之一,也是生物多样性受影响最严重的国家之一,生物多样性下降的总体趋势尚未得到有效遏制,保护形势依然严峻。下列关于保护生物多样性的叙述,正确的是( )
A.保护生物多样性就是要保护动物、植物及微生物
B.大熊猫栖息地受到严重破坏后对大熊猫最有效的保护措施是就地保护
C.生物多样性给人们带来了调节气候、文学艺术创作等直接价值
D.对于珍稀濒危的物种,应该禁止一切形式的猎采和买卖
10.研究表明,生长素(IAA)、细胞分裂素(CTK)和独脚金内酯(一种植物激素)共同参与调控顶端优势的形成。在茎尖,生长素向下极性运输时,通过影响侧芽位置的细胞分裂素和独脚金内酯含量,抑制侧芽生长,相关生理机制如图所示,下列叙述正确的是( )
A.生长素通过作用于IPT 和CKX促进细胞分裂素的分泌
B.生长素和细胞分裂素在侧芽生长过程中始终具有协同效应
C.顶芽摘除后,侧芽处的细胞分裂素和独脚金内酯含量均升高
D.生长素与独脚金内酯在IPT 表达过程中始终具有协同效应
11.下列关于种群和群落的叙述,正确的是( )
A.由于环境容纳量是有限的,种群增长到一定数量就会保持不变
B.两次捕捉间迁入少量天敌,利用标记重捕法调查种群密度的估算值基本不变
C.生物种群数量的不规则变化与气候和干旱等密度制约因素有关
D.森林群落植物有明显分层现象,动物多数具有快速奔跑和打洞的能力
12.发酵工程在农牧业、食品工业、医药工业等方面均有广泛的应用。下列关于发酵工程的叙述,错误的是( )
A.啤酒的工业化生产中,酵母菌的繁殖和酒精的生成分别在主发酵阶段和后发酵阶段完成
B.检测啤酒酿造过程中活体酵母菌的密度时,可采用稀释涂布平板法
C.酒精在酵母菌的细胞质基质中产生,可用酸性重铬酸钾溶液检测是否产生酒精
D.发酵工程与传统发酵技术的主要区别是菌种是否单一
13.中国科学家利用猕猴的胚胎成纤维细胞,通过动物体细胞核移植技术克隆出了两只具有相同核基因的长尾猕猴“中中”和“华华”。下列对体细胞克隆猴的叙述,正确的是( )
A.体细胞核移植前,常用显微操作法去除由核膜包被的卵母细胞的细胞核
B.体细胞克隆技术得到的猕猴的性状与提供胚胎成纤维细胞的个体的性状完全相同
C.利用猕猴胚胎成纤维细胞进行体细胞核移植的难度高于胚胎细胞
D.体细胞克隆技术依据的原理是动物细胞具有全能性
二、多项选择题(本题共5小题,每小题3分,共15分。在每小题给出的四个选项中,有两个或两个以上选项符合题目要求,全部选对得3分,选对但不全得1分,有选错的得0分)
14.研究表明卵母细胞发育早期有8种关键基因表达。科学家诱导胚胎干细胞表达这些基因,将胚胎干细胞转化为卵母细胞样细胞(DIOL)。DIOL 可进行减数分裂Ⅰ,但不能进行减数分裂Ⅱ,产生的子细胞受精后发育成早期胚胎。下列叙述正确的是( )
A.DIOL受精后可发育为正常二倍体胚胎
B.DIOL分裂后产生的子细胞中无同源染色体
C.基因的选择性表达改变了细胞的形态结构与功能
D. DIOL 减数分裂过程中仅产生1个极体
15.某种单基因遗传病在甲、乙两个家庭中的遗传如下图。已知该致病基因有P1和P2两个突变位点,其中任一位点的突变都会导致原基因丧失功能成为致病基因。已知探针1可检测P1突变位点,探针2不能检测P1突变位点。下列说法错误的是( )
A.该病为伴 X染色体隐性遗传病
B.甲、乙两个家庭致病基因的突变位点相同
C.8号个体一定为纯合子
D.3号和8号婚配,生出具有两个检测条带孩子的概率为1/2
16.下图为支配狗心脏的神经示意图。实验测得狗的正常心率约为90次/分,阻断了支配心脏的交感神经后,心率降为70次/分,阻断了副交感神经后,心率为180次/分,下列相关分析错误的是( )
A.神经元和神经胶质细胞都是神经系统结构与功能的基本单位
B.图中神经元1、2、3、4与心肌共同构成反射弧
C.去甲肾上腺素、乙酰胆碱均会引起心肌细胞膜电位变化
D.该实验用了减法原理,证明了交感神经使心跳变慢,副交感神经与之相反
17.下图表示某人工柳林中,林下几种草本植物的种群密度随林木郁闭度(指森林林冠层遮蔽地面的程度)变化的调查数据。下列相关分析判断错误的是( )
A.该人工柳林中,影响植物垂直分层的主要非生物因素是光照
B.柳树的种植密度增大,林下草本植物的种群密度都会随之变小
C.林木郁闭度较大时,调查林下草本植物种群密度时的样方面积可适当扩大
D.适宜的柳树种植密度可提高人工柳林生态系统的稳定性
18.单峰骆驼在野外几乎灭绝,科学家欲通过胚胎工程的方法拯救野化单峰骆驼,进行了如图所示研究。请据图分析,下列说法错误的是( )
A.为使 A野化单峰骆驼超数排卵,可在其饲料中添加适量的促性腺激素
B.为提高胚胎利用率,可采用体外受精等无性繁殖技术
C.卵裂期,胚胎的总体积不增加,但有机物总量增加
D.若①表示体外受精,可用B野化单峰骆驼的获能的精子与处于 MⅡ期卵母细胞完成受精作用
第Ⅱ卷(非选择题 共59 分)
三、非选择题(本题共5小题,共59分)
19.(11分)为研究赤霉素(GA)和脱落酸(ABA)在植物正常生长和盐碱、干旱等逆境条件下生长所起的调控作用,研究者向野生型拟南芥中转入基因E 可使其细胞中GA含量降低(突变体),结果如下图。回答下列问题:
(1)脱落酸的主要合成部位有 。黄瓜顶端脱落酸与赤霉素比值高时,有利于分化形成 (填“雌”或“雄”)花。
(2)研究发现长日照条件有利于赤霉素的合成,短日照条件有利于脱落酸的合成,据此推测,某些植物“冬季休眠,夏季生长”的原因是 。
(3)由图甲可知,一定浓度的盐溶液处理和干旱处理后, 拟南芥的存活率更高,由此可知,GA 含量 (填“高”或“低”)更有利于拟南芥在逆境中生长发育。
(4)研究者发现,成熟种子中高含量的 ABA 使种子休眠;萌发的种子释放大量GA 会降解ABA,同时GA能抑制 ABA的作用,促进种子萌发,由此可知GA和ABA在调控种子萌发和休眠中的作用 (填“相同”或“相反”)。由图乙及上述信息可知,野生型拟南芥对 ABA 的敏感性 (填“高于”或“低于”)突变体拟南芥,突变体拟南芥中ABA 的含量 (填“高于”或“低于”)野生型。
20.(11分)有些过敏原会引起人体中度过敏(疼痛、肿胀、心率加快等),从蜂毒中提取的蜂毒肽具有较好的抗过敏、镇痛作用。图1中实线表示过敏原引起中度过敏反应的相关机制,虚线表示蜂毒肽治疗中度过敏的机制。回答下列问题:
(1)图1中细胞①的功能是 ,辅助性 T 细胞与调节性 T 细胞的生理功能存在差异,其根本原因是 。
(2)肥大细胞释放的组胺等物质通过 运输,一方面引起毛细血管壁 ,出现肿胀等症状;另一方面与感觉神经元上的受体结合产生兴奋,该过程中的信号转化形式是 ,兴奋最终传导至大脑皮层产生痛觉。
(3)皮下注射一定量的蜂毒肽可对中度过敏患者进行免疫治疗,其机理是蜂毒肽一方面减少抗体IgE 的量,另一方面 ,使肥大细胞释放组胺减少。
(4)地塞米松(皮质醇类药物)是治疗过敏的常用药。为探究地塞米松、蜂毒肽对过敏的治疗效果,科研人员以足肿胀的过敏大鼠为材料,连续皮下注射给药7天,记录足肿胀程度如图2,并测定第7天大鼠肾上腺的重量如图3。
①地塞米松有较好的疗效,但导致肾上腺重量降低,结合图1分析其主要原因是地塞米松 。
②研究人员建议对一些过敏性体质患者进行长期治疗时,应采用地塞米松和蜂毒肽联合用药,其依据是 。
21.(11分)如图为生态系统结构的一般模型,据图回答下列问题:
(1)图中 A代表 ,如果②③④代表能量流动过程,④代表的能量大约是②的___________。
(2)如果图中生产者是农作物棉花,为了提高棉花产量,针对②的调控措施是___________。
(3)研究发现在棉田中间作苹果树后。增加了生态系统的组分和营养结构复杂程度,提高了生态系统的 ,棉花不易爆发虫害。选择适宜在该地生长的苹果树等经济作物与棉花间作,体现了生态工程的 原理。
(4)初级寄生蜂将卵产于蚜虫体内,幼虫依靠取食蚜虫的组织和营养生长,最终导致蚜虫死亡形成僵蚜。为了验证苹果树与棉花间作对蚜虫的控制作用,科研人员统计了棉花单作和与苹果树间作后棉花植株上蚜虫的数量及初级寄生蜂的寄生率,结果分别如图1和图2所示:
注:棉花旺盛生长期为 6—8月份。
①分析图1可知蚜虫数量在6月 27 日左右达到最大,原因是 。
②根据图1和图2可以得出结论是:苹果树与棉花间作___________,从而有效控制了蚜害。
22.(13分)通过体内同源重组可以进行靶向基因敲除,原理如图1所示。同源重组技术结合1c1'-sacB双重选择系统可对基因进行敲除与回补,研究基因的功能。图2是科研人员利用该方法对大肠杆菌LacZ基因进行敲除与回补的相关过程,其中 tet'是四环素抗性基因,sacB基因是蔗糖致死基因,LacZ基因表达产物能将无色化合物 X-gal 水解成蓝色化合物。回答下列问题:
(1)据图1分析,与传统转基因技术相比,体内同源重组具有的特点是:___________。
(2)采用PCR 技术扩增目的基因时,在PCR 反应体系中需加入引物,引物的作用是___________,若目的基因扩增3代,则共用引物 个。PCR完成以后,常采用 法来鉴定PCR的产物。
(3)过程①中,设计两种引物时需在引物5'端分别添加 、 限制酶的识别序列;过程⑤中,设计两种引物时需在引物5'端分别添加 基因两端的同源序列。
(4)过程⑦中,在含有_的培养基中出现了白色菌落,即为筛选出的敲除 LacZ基因菌株。过程⑧通过同源重组技术结合tetr-sacB双重选择系统可对 LacZ 基因进行回补,筛选 LacZ基因回补菌株时应在培养基中添加 。
23.(13分)果蝇的眼色受两对等基因A/a、B/b的控制。野生型果蝇眼色是暗红色,暗红色源自棕色素与朱红色素的叠加。棕色素与朱红色素的合成分别受 A 和B基因控制。现有果蝇品系甲为棕色素与朱红色素合成均受抑制的白眼纯合突变体。利用该品系进行杂交实验,过程及结果如下。回答下列问题:
(1)根据杂交结果推测,A/a、B/b基因位于 染色体上(均不考虑 X、Y染色体同源区段),品系甲与野生型果蝇的基因型分别为 。
(2)根据F2的表型及比例,推测 A/a、B/b这两对基因位于 (填“一对”或“两对”)同源染色体上。根据表中数据,推测杂交组合Ⅱ的F2表型出现棕眼与朱红眼的原因是 。
(3)实验一:多次重复上述杂交组合Ⅰ的实验时,发现极少数实验组合中所得 F2全为暗红眼,实验二:而重复杂交组合Ⅱ的实验所得F2的表型及比例不变,这种 F1雄果蝇被称为雄蝇T。已知野生型果蝇及品系甲均为SD+基因纯合子,研究人员发现雄蝇T的一个SD+基因突变为SD基因,SD基因在体细胞编码G蛋白,G 蛋白可以与特定的DNA 序列结合,导致精子不育。
①根据实验一、二推测,实验一极少数实验组合中所得 F2全为暗红眼的原因最可能是 ,SD基因是 (填“显”或“隐”)性突变产生的。
②某人将雄蝇T与品系甲杂交,子代的表型是暗红眼。将子代中雄果蝇与品系甲的雌果蝇杂交,后代全为暗红眼,由此推出SD基因与A、B基因位于 (填“同一条”或“两条”)染色体上。
③进一步用射线照射雄蝇T,得到一只变异雄蝇X,两者体内部分染色体及等位基因(SD,SD⁻)如下图所示。将雄蝇X与品系甲的雌果蝇杂交,所得子代全为雌果蝇,且暗红眼与白眼的比例约为1:1.据此推测,精子不育现象与染色体上一段DNA 序列r(其在同源染色体上相同位置对应的序列记为R)有关,请在雄蝇X的图中标注序列r 和R最可能的位置。雄蝇X与品系甲的雌果蝇杂交,子代全为雌果蝇的原因是 。
参考答案
一、单项选择题
1~5:DDCDB 6~10:BCCDD
11~13:BAC
二、多项选择题
14. CD 15. ABC 16. ABD 17. BC 18. ABC
三、非选择题
19.(11分,除标注外,每空 1分)
(1)根冠、萎蔫的叶片(2分,答出2点给分)雌(2分)
(2)冬季植物合成的脱落酸较多,使植物进入休眠;夏季植物合成的赤霉素较多,使植物快速生长(2分)
(3)突变体 低
(4)相反 低于 高于
20.(11分,除标注外,每空1分)
(1)摄取、处理、呈递抗原 基因的选择性表达
(2)体液 通透性增大 化学信号转化为电信号
(3)增加IL-10 和皮质醇的量(2分)
(4)①通过负反馈使促肾上膜皮质激素减少(2分)
②缓解过敏症状,并减少对肾上腺的影响(2分)
21.(11分,除标注外,每空 2分)
(1)分解者(1分) 1%~4%(1分)
(2)控制(或减少)植食性动物的数量(1分)
(3)抵抗力稳定性(或自我调节能力)协调和整体
(4)①棉花生长旺盛期,可以为蚜虫提供足够的食物资源,初级寄生蜂的寄生率较低
②提高了初级寄生蜂的寄生率,降低了蚜虫数量的最大值
22.(13分,除标注外,每空1分)
(1)无需使用限制酶和DNA连接酶(2分)
(2)使 DNA 聚合酶能够从引物3'端连接脱氧核苷酸(2分) 14 琼脂糖凝胶电泳
(3)EcRI BamH I LacZ
(4)四环素和X-gal(2分) 蔗糖和X-gal(2分)
23.(13分,除标注外,每空1分)
(1)常 aabb、AABB
(2)一对 F1雌果蝇在减数分裂Ⅰ过程中眼色基因之间的染色体片段发生了互换(2分)
(3)①极少数的 F1雄果蝇所产生的基因型为ab的精子不育(2 分) 显
②同一条
SD 基因编码的G蛋白可与序列r相互作用,使含有序列r的精子发育异常并死亡(2分)限制酶
EcR I
BamH I
HindⅢ
Xma I
识破序列和切割位点
5'—G↓AATTC—3'
5'—G↓GATCC—3'
5'—A↓AGCTT—3'
5'—C↓CCGGG—3'
杂交组合
父本
母本
F2的表型及比例
I
F1
品系甲
暗红眼: 白眼=1:1
Ⅱ
品系甲
F1
暗红眼:棕色眼:朱红眼:白眼=43:7:7:43
相关试卷
这是一份2024届河北省雄安新区部分高中高三下学期三模生物试题(原卷版+解析版),文件包含2024届河北省雄安新区部分高中高三下学期三模生物试题原卷版docx、2024届河北省雄安新区部分高中高三下学期三模生物试题解析版docx等2份试卷配套教学资源,其中试卷共37页, 欢迎下载使用。
这是一份河北省部分高中2024届高三下学期三模生物试题(Word版附解析),共12页。试卷主要包含了选择题的作答,非选择题的作答,本卷命题范围等内容,欢迎下载使用。
这是一份2024届河北省雄安新区部分高中高三下学期三模生物试题,文件包含2024届河北省雄安新区部分高中高三下学期三模生物试题pdf、参考答案pdf等2份试卷配套教学资源,其中试卷共5页, 欢迎下载使用。

