所属成套资源:人教版生物必修一基础知识必备
- 必修一第一章走进细胞必备知识点 学案 2 次下载
- 必修一第二章组成细胞的分子必备知识点学案 学案 1 次下载
- 必修一第三章细胞的基本结构必备知识点学案 学案 1 次下载
- 必修一第四章细胞的物质输入和输出必备知识点 学案 1 次下载
- 必修一第六章细胞的生命历程必备知识点 学案 1 次下载
必修一第五章细胞的能量供应和利用必备知识点学案
展开
这是一份必修一第五章细胞的能量供应和利用必备知识点学案,文件包含第5章细胞的能量供应和利用必备知识点教师版docx、第5章细胞的能量供应和利用必默知识点学生版docx等2份学案配套教学资源,其中学案共16页, 欢迎下载使用。
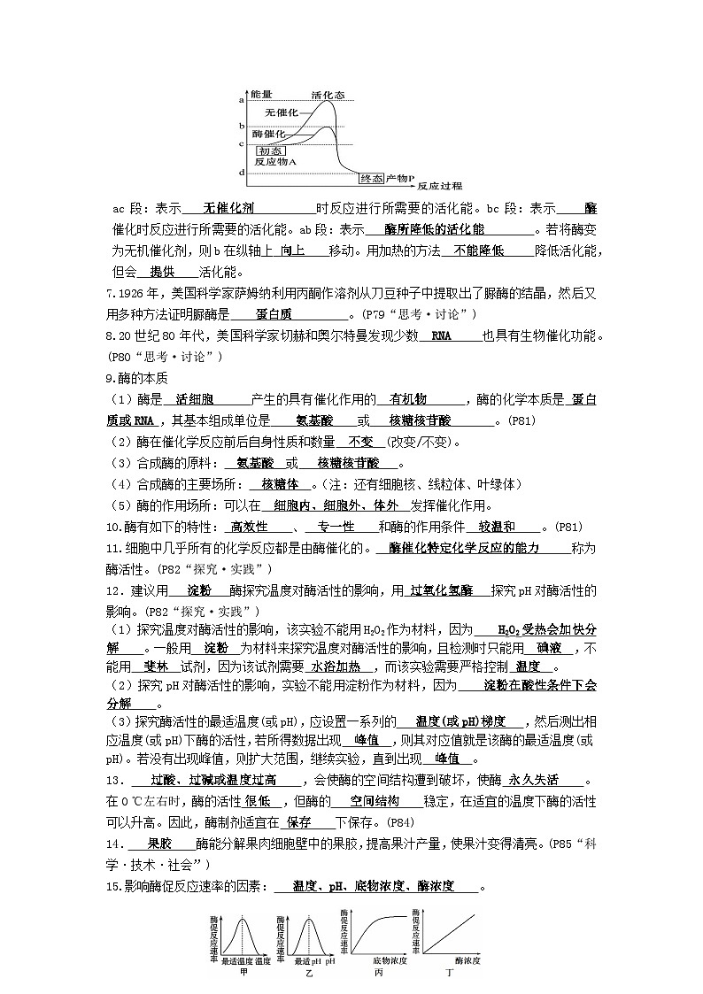
第5章细胞的能量供应和利用降低化学反应活化能的酶1.细胞中每时每刻都进行着许多化学反应,统称为 细胞代谢 ,它是细胞生命活动的基础,其进行的主要场所是 细胞质 。(P76)2.实验过程中的变化因素称为变量。其中人为控制的对实验对象进行处理的因素叫作 自变量 ,因自变量改变而变化的变量叫作 因变量 。除自变量外,实验过程中还存在一些对实验结果造成影响的可变因素,叫作 无关变量 。(P78“科学方法”)3.除作为自变量的因素外,其余因素(无关变量)都保持一致并将结果进行比较的实验叫作 对照实验 ,它一般要设置对照组和实验组,如果实验中对照组未作任何处理,这样的对照组叫作 空白对照 。(P78“科学方法”)4.【实验】比较过氧化氢在不同条件下的分解(重在理解)反应式:2H2O2eq \o(──────────────→,\s\up7(常温、加热、Fe3+、过氧化氢酶))2H2O+ O2 ↑(1)变量分析(自变量、因变量、无关变量)①实验条件常温、加热、氯化铁溶液、肝脏研磨液属于 自变量 。②H2O2分解速率(指标:气泡产生数量、速度,卫生香燃烧情况)属于 因变量 。③试管中H2O2溶液的性质、浓度和用量、FeCl3和肝脏的新鲜程度、加入试剂的量等属于 无关变量 。(2)对照实验①对照实验一般要设置对照组和 实验组 ,对照组起 对照 作用。本实验对照组是 1 组,实验组是 2、3、4 组。②在对照实验中,除了要观察的变量(自变量)外,其他变量(无关变量)都应当始终 保持相同 。无关变量要始终 相同且适宜 。③实验设计原则: 单一变量原则 、 对照性原则 、 等量原则 、 科学性原则 等。5.分子从常态转变为容易发生化学反应的活跃状态所需要的能量称为 活化能 。(P78)6.无机催化剂和酶都能 降低 化学反应的活化能(填“提高”或“降低”),与无机催化剂相比, 酶 降低活化能的作用更显著,催化效率更 更高 。(如图)(P78)ac段:表示 无催化剂 时反应进行所需要的活化能。bc段:表示 酶 催化时反应进行所需要的活化能。ab段:表示 酶所降低的活化能 。若将酶变为无机催化剂,则b在纵轴上 向上 移动。用加热的方法 不能降低 降低活化能,但会 提供 活化能。7.1926年,美国科学家萨姆纳利用丙酮作溶剂从刀豆种子中提取出了脲酶的结晶,然后又用多种方法证明脲酶是 蛋白质 。(P79“思考·讨论”)8.20世纪80年代,美国科学家切赫和奥尔特曼发现少数 RNA 也具有生物催化功能。(P80“思考·讨论”)9.酶的本质(1)酶是 活细胞 产生的具有催化作用的 有机物 ,酶的化学本质是 蛋白质或RNA ,其基本组成单位是 氨基酸 或 核糖核苷酸 。(P81)(2)酶在催化学反应前后自身性质和数量 不变 (改变/不变)。(3)合成酶的原料: 氨基酸 或 核糖核苷酸 。(4)合成酶的主要场所: 核糖体 。(注:还有细胞核、线粒体、叶绿体)(5)酶的作用场所:可以在 细胞内、细胞外、体外 发挥催化作用。10.酶有如下的特性: 高效性 、 专一性 和酶的作用条件 较温和 。(P81)11.细胞中几乎所有的化学反应都是由酶催化的。 酶催化特定化学反应的能力 称为酶活性。(P82“探究·实践”)12.建议用 淀粉 酶探究温度对酶活性的影响,用 过氧化氢酶 探究pH对酶活性的影响。(P82“探究·实践”)(1)探究温度对酶活性的影响,该实验不能用H2O2作为材料,因为 H2O2受热会加快分解 。一般用 淀粉 为材料来探究温度对酶活性的影响,且检测时只能用 碘液 ,不能用 斐林 试剂,因为该试剂需要 水浴加热 ,而该实验需要严格控制 温度 。(2)探究pH对酶活性的影响,实验不能用淀粉作为材料,因为 淀粉在酸性条件下会分解 。(3)探究酶活性的最适温度(或pH),应设置一系列的 温度(或pH)梯度 ,然后测出相应温度(或pH)下酶的活性,若所得数据出现 峰值 ,则其对应值就是该酶的最适温度(或pH)。若没有出现峰值,则扩大范围,继续实验,直到出现 峰值 。13. 过酸、过碱或温度过高 ,会使酶的空间结构遭到破坏,使酶 永久失活 。在0 ℃左右时,酶的活性 很低 ,但酶的 空间结构 稳定,在适宜的温度下酶的活性可以升高。因此,酶制剂适宜在 保存 下保存。(P84)14. 果胶 酶能分解果肉细胞壁中的果胶,提高果汁产量,使果汁变得清亮。(P85“科学·技术·社会”)15.影响酶促反应速率的因素: 温度、pH、底物浓度、酶浓度 。丙图:一定范围内,反应速率随 底物浓度 的增加而加快,当底物浓度达到一定值时,受 酶浓度 的限制,反应速率不再随底物浓度的增加而加快。丁图:底物充足情况下,反应速率与酶浓度呈 正比 。第2节细胞的能量“货币”ATP1.生物生命活动的能量最终来源是 太阳能 ,主要能源物质是 糖类 , ATP 是驱动细胞生命活动的直接能源物质。(P86)2.ATP是 腺苷三磷酸 的英文名称缩写。ATP分子的结构可以简写成 A—P~P~P ,其中A代表 腺苷 ,由一分子的 腺嘌呤 和一分子 核糖 组成,P代表 磷酸基团 ,~代表 一种特殊的化学键 ,A—P可代表 腺嘌呤核糖核苷酸 。(注:ATP初步水解得ADP(A-P~P)和磷酸;继续水解得AMP(A-P)和磷酸;彻底水解得核糖、腺嘌呤和磷酸。水解的程度与酶的种类相关)(P86)3. ATP的特点:结构 不稳定 , 远离 A的特殊化学键,ATP在细胞中含量 少 ,转化 快 ,含量处于 动态 。(P87)ATP ADP+Pi+能量水解酶合成酶4.ATP与ADP的相互转化不属于可逆反应, 物质 可逆, 能量 不可逆。(1)ATP形成过程中能量的来源①动物、人、真菌和大多数细菌: 细胞呼吸 分解有机物释放出的能量。②绿色植物: 细胞呼吸 分解有机物释放出的能量和 光合作用 利用的光能。ATP水解释放能量的去向: 用于各项生命活动 。5.合成ATP的生理过程与场所(1)动物细胞: 呼吸 作用,场所是 细胞质基质 、 线粒体 。(2)绿色植物叶肉细胞: 呼吸 作用和 光合 作用,场所是 细胞质基质 、 线粒体 和 叶绿体 。(3)植物根细胞: 呼吸 作用,场所是 细胞质基质 、 线粒体 。6.ATP的利用:细胞内的化学反应有些是需要吸收能量的,有些是释放能量的。吸能反应一般与ATP 水解 的反应相联系,由ATP水解提供能量;放能反应一般与ATP 合成 相联系,释放的能量储存在ATP中。(P89)7.载体蛋白的磷酸化是指:在载体蛋白这种酶的作用下,ATP分子的 末端磷酸基团脱离下来 与 载体蛋白 结合,这一过程伴随着 能量 的转移。载体蛋白的磷酸化导致其 空间结构 发生改变。第3节细胞呼吸的原理和应用1.呼吸作用的实质是细胞内的有机物 氧化分解 ,并 释放能量 ,因此也叫细胞呼吸。(P90)2.【实验】探究酵母菌细胞呼吸的方式(1)酵母菌:单细胞 真菌 ,在有氧和无氧的条件下都能生存,属于 兼性厌氧 菌,因此便于用来研究细胞呼吸的不同方式。(2)酵母菌培养液:煮沸(杀菌除氧)后冷却(防止高温杀死酵母菌)的葡萄糖溶液+新鲜的食用 酵母菌 。(3)两种产物的检测①检测CO2的产生:CO2可使 澄清石灰水 变浑浊,也可使 溴麝香草酚蓝 水溶液由 蓝 变 绿 再变 黄 。 不能 (填“能”或“不能”)根据是否产生CO2来判断酵母菌呼吸方式的类型。②检测酒精的产生: 酸性 条件下,使 重铬酸钾 由 橙色 变成 灰绿色 。(4)两套实验装置①10% NaOH的作用: 排除空气中CO2对实验的干扰 。②B瓶封口放置一段时间目的: 消耗瓶中氧气,确保CO2来自酵母菌的无氧呼吸 。③甲装置进行 有氧 呼吸,乙装置进行 无氧 呼吸,甲装置CO2产生量、能量产生量 多于 乙装置,只有 B 瓶中能产生酒精。3.对比实验:设置两个或两个以上的 实验 组,通过对结果的比较分析,来探究某种因素对实验对象的影响,这样的实验叫作对比实验。(P92“科学方法”)4.有氧呼吸三阶段的场所、反应式及过程(1)场所: 细胞质基质 和 线粒体 (主要)。 线粒体结构: 双 层膜,内膜折叠形成嵴,扩大了膜面积。 内膜 和 线粒体基质 中含有与有氧呼吸有关的酶。线粒体基质中还含有少量 DNA 、 RNA 和核糖体。(2)总反应式: C6H12O6+6H2O+6O2eq \o(─→,\s\up7(酶))6CO2+12H2O+能量 (3)过程第一阶段: 葡萄糖eq \o(─────→,\s\up7(细胞质基质))2丙酮酸+4[H]+ATP 第二阶段:2丙酮酸+水eq \o(─────→,\s\up7(线粒体基质))CO2+20[H]+ATP 第三阶段:24[H]+6O2eq \o(─────→,\s\up7(线粒体内膜))12H2O+ATP(大量) 5.概括地说,有氧呼吸是指细胞在 氧 的参与下,通过多种酶的催化作用,把葡萄糖等有机物 彻底 氧化分解,产生 二氧化碳 和 水 ,释放能量,生成大量 ATP 的过程。呼吸作用释放的能量绝大多数以 热能 的形式散失,少部分储存在 ATP 中。(P93)6.无氧呼吸的场所及反应式(1)场所:两阶段都在 细胞质基质 中进行。(2)反应式及生物①高等植物水淹、酵母菌缺氧: C6H12O6eq \o(─→,\s\up7(酶))2C2H5OH+2CO2+少量能量(少量ATP) ②马铃薯块茎、甜菜块根、玉米胚、骨骼肌缺氧: C6H12O6eq \o(─→,\s\up7(酶))2C3H6O3+少量能量(少量ATP) 7.无氧呼吸的全过程,可以概括地分为两个阶段,这两个阶段需要不同酶的催化,第一个阶段与有氧呼吸的第一个阶段完全相同。第二个阶段是,丙酮酸在不同酶的催化作用下,分解成 酒精 和 二氧化碳 ,或者转化成 乳酸 。(P94)8.无论是分解成酒精和二氧化碳或者是转化成乳酸,无氧呼吸都只在 第一 阶段释放出少量的能量,生成少量ATP。葡萄糖分子中的大部分能量则存留在 酒精或乳酸 中。(P94)9.在没有 氧 参与的情况下,葡萄糖等有机物经过 不完全 分解,释放少量能量的过程,就是无氧呼吸。10.细胞呼吸是指 有机物 在细胞内经过一系列的氧化分解,生成 二氧化碳 或其他产物,释放能量并生成ATP的过程。(P94)11.细胞呼吸原理的应用(1)用透气纱布或“创可贴”包扎伤口,以增加通气量,抑制 厌氧病原菌 的 无氧 呼吸。(2)酿酒过程:早期通气,促进酵母菌 有氧 呼吸,利于 菌种繁殖 ;后期 密封 发酵罐,促进酵母菌 无氧 呼吸,利于产生 酒精 。(3)疏松土壤,促进植物根细胞的 有氧 呼吸。(4)种子、果蔬保鲜条件: 降低温度 、 降低氧气含量 等措施。(5)提倡慢跑,促进肌细胞 有氧 呼吸,防止 无氧 呼吸产生 乳酸 使肌肉酸胀。12.影响细胞呼吸的因素:温度、O2浓度、水分、CO2浓度等。(1)O点:只进行 无氧 呼吸。(2)OD段: 有氧呼吸和无氧呼吸 同时进行,无氧呼吸受到抑制而逐渐 减弱 ,有氧呼吸逐渐 增强 。A点时总呼吸强度 最弱 ,适合保存种子和果蔬。A点时,有氧呼吸和无氧呼吸CO2释放量相等,但两者呼吸强度 不相等 ,有氧呼吸和无氧呼吸消耗的葡萄糖量之比为 1:3 。(3)D点:D点为 无氧 呼吸消失点,之后只进行 有氧 呼吸,O2吸收量 等于 CO2释放量。第4节 光合作用与能量转化1.【实验】绿叶中色素的提取和分离(1)原理①提取:叶绿体中的色素易溶于 有机溶剂 (如无水乙醇),而不溶于 水 。②分离: 纸层析 法,原理:色素在层析液中的 溶解度 不同,溶解度高的随层析液在滤纸上扩散的 快 ,反之则慢。(2)药品、试剂作用及操作目的①无水乙醇: 溶解、提取 色素。②SiO2: 有助于叶片研磨更充分 。③CaCO3: 防止研磨中叶绿素被破坏 。④层析液: 分离色素 。⑤不能让滤液细线触及层析液: 防止色素直接溶于层析液中而无法分离 。(3)结果①滤纸条上有4条色素带,自上而下依次为: 胡萝卜素 (橙黄色)、 叶黄素(黄色)、 叶绿素a (蓝绿色)、 叶绿素b (黄绿色)。可知 胡萝卜素 的溶解度最高, 叶绿素b 的溶解度最低; 叶绿素a 的含量最多。2.叶绿体中的色素(1)分布: 叶绿体类囊体薄膜 上。(2)种类:叶绿体中的色素分为 叶绿素 (约占3/4)和 类胡萝卜素 约占1/4)两类:叶绿素包括 叶绿素a 和 叶绿素b ;类胡萝卜素包括 胡萝卜素 和 叶黄素 。其中叶绿素分子中含有 Mg 元素。(3)功能: 吸收 光能。叶绿素主要吸收 蓝紫光 和 红光 , 胡萝卜素和叶黄素主要吸收 蓝紫光 。色素只能吸收 可见光 进行光合作用,不能吸收红外光和紫外光。(4)叶绿素的合成需要 光照 条件,黑暗中植物幼苗会长成黄化苗;低温会破坏 叶绿素 分子,而 类胡萝卜素 分子稳定,因此秋冬季多数绿色植物叶片变黄。4. 捕获光能的结构(1)光合作用的场所是 叶绿体 。叶绿体增大膜面积方式: 类囊体堆叠形成基粒 。(2)吸收光能的四种色素分布在 类囊体薄膜 上;与光合作用有关的酶分布在 类囊体薄膜 上和 叶绿体基质 中。5.光合作用探究历程(1)萨克斯实验证明:植物叶片在光合作用中产生了 淀粉 , 光 是绿色植物光合作用的必要条件。(2)1880年,美国科学家恩格尔曼实验证实:O2是由 叶绿体 释放的, 叶绿体 是光合作用的场所。过程:水绵+好氧菌eq \o(──────→,\s\up7(黑暗、无空气)) 极细光束照射→好氧菌集中于叶绿体 被光束照射 的部位 完全曝光→好氧菌分布于叶绿体 所有受光 的部位(2)1941年,美国科学家鲁宾和卡门实验:①方法: 同位素标记法 ,用 18O 分别标记H2O和CO2,供小球藻进行光合作用。②结论:光合作用释放的氧气来自 水 。(3)1954年,,美国阿尔农发现水的光解形成 ATP 。(4)20世纪40年代,美国科学家卡尔文实验:①方法: 同位素标记法 ,用 14C 标记的CO2供小球藻进行光合作用。②探明了:CO2中的碳在光合作用中转化成有机物中碳的途径,这一途径称为 卡尔文 循环。4.光合作用(1)概念:光合作用是指绿色植物通过 叶绿体 ,利用 光能 ,把 二氧化碳和水 转化成储存能量的 有机物 ,并且释放出 氧气 的过程。包括光反应和暗反应两个阶段,光反应的场所是 叶绿体类囊体薄膜 ,包括 水的光解 和 ATP 的合成。暗反应的场所是 叶绿体基质 ,包括 CO2的固定 和 C3的还原 。光能叶绿体(2)总反应式(产物为葡萄糖): CO2+12H2O C6H12O6+6H2O+6O2 。CO2O22C3ATP③光反应阶段物质转化:水的光解:2H2Oeq \o(──→,\s\up7(光能))H++O2;ATP的合成:ADP+Pi+光能eq \o(─→,\s\up7(酶))ATP。 能量转换: 光能 → ATP中活跃的化学能 。 [H]的实质是 NADPH(还原型辅酶Ⅱ) 。④暗反应阶段物质转化:CO2固定:CO2+C5eq \o(─→,\s\up7(酶))2C3;C3的还原:C3eq \o(──────→,\s\up7([H]、ATP、酶))(CH2O)+C5。 能量转换: ATP中活跃的化学能 → 有机物中稳定的化学能 。 5.光合作用中能量转换: 光能 → ATP中活跃的化学能 → 有机物中稳定的化学能 。6.光反应和暗反应的关系:光反应为暗反应提供 ATP 和 NADPH ;暗反应为光反应提供 ADP 和 Pi 。 7. 提高光合作用强度的2种措施(1)控制光照 强弱 和 温度 的高低。(2)适当增加环境中的 CO2 浓度。8.正午光照强烈,蒸腾作用旺盛,导致叶片部分气孔关闭, CO2 供应不足,则短时间内C3含量 减少 ,C5含量 增多 ,[H]和ATP含量 增多 。(增多/减少/不变)9.假如对正常进行光合作用的植物突然停止光照,CO2供应正常,则短时间内[H]和ATP含量 减少 ,C3含量 增多 ,C5含量 减少 。(增多/减少/不变)10.假如将正常进行光合作用的植物突然移到低浓度CO2环境中,而光照正常,则短时间内C3含量 减少 ,C5含量 增多 ,[H]和ATP含量 增多 。(增多/减少/不变)11.影响光合作用强度的环境因素:空气中 CO2 的浓度、土壤中 水分 的多少、光照的 强弱 、光的 成分 、 温度 的高低、矿质元素等。 CO2 是暗反应的原料,温度会影响 酶的活性 。12. 总光合速率、净光合速率、呼吸速率的指标及测定①净光合速率:用 光照 下,单位时间内 CO2吸收量 、 O2释放量 或 有机物积累量 表示。②呼吸速率:用 黑暗 环境中,单位时间内 CO2释放量 、 O2吸收量 或 有机物消耗量 表示。③总光合速率:用单位时间内 CO2利用量 、 O2产生量 或 有机物生成量 表示。三者关系: 总光合速率 = 净光合速率 + 呼吸速率 。

