2024届山西省太原市高三下学期三模考试文综地理试题(原卷版+解析版)
展开(考试时间:上午9:00—11:30)
注意事项:
1.答题前,考生务必将自己的姓名、考试编号填写在本试卷相应的位置。
2.全部答案在答题卡上完成,答在本试卷上无效。
3.回答选择题时,选出每小题答案后,用2B铅笔把答题卡上对应题目的答案标号涂黑。如需改动,用橡皮擦干净后,再选涂其他答案标号。回答非选择题时,将答案用0.5mm黑色笔迹签字笔写在答题卡上。
4.考试结束后,将本试卷和答题卡一并交回。
一、选择题:共35小题,每小题4分,共140分。在每小题给出的四个选项中,只有一项是符合题目要求的。
旅居养老是候鸟式养老与度假式养老的融合体。老年人在不同季节,前往不同地方居住,一边旅游一边养老。乡村旅居养老是旅居养老的一种特殊形式,近年来,在我国呈现出由沿海向内陆扩展的趋势。据此完成下面小题。
1. 乡村旅居养老的空间发展趋势体现了我国沿海与内陆之间的( )
A. 经济水平差异B. 自然条件差异C. 人口密度差异D. 年龄结构差异
2. 乡村地区成为旅居养老目的地的主要优势是( )
①自然环境优美②文化活动丰富③康养价值较高④生活成本较低
A. ①②B. ③④C. ①③D. ②④
3. 乡村旅居养老方式的普及能提高乡村地区的( )
A. 生活水平B. 就业机会C. 户籍人数D. 环境质量
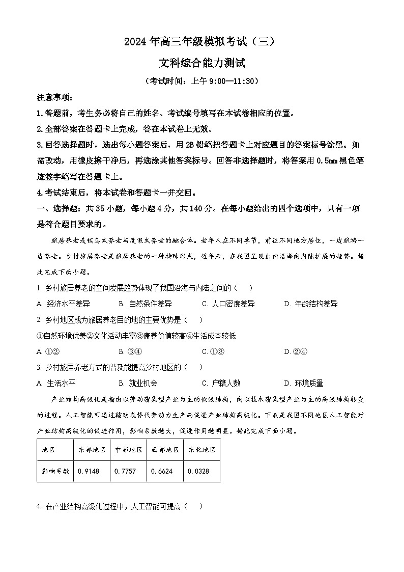
产业结构高级化是指由以劳动密集型产业为主的低级结构,向以技术密集型产业为主的高级结构转变的过程。人工智能可通过辅助或替代劳动力生产而促进产业结构高级化。下表是我国不同地区人工智能对产业结构高级化的促进作用,影响系数越大,促进作用越明显。据此完成下面小题。
4. 在产业结构高级化过程中,人工智能可提高( )
①劳动生产效率②信息交流程度③企业技术占比④员工工资水平
A. ①③B. ②④C. ②③D. ①④
5. 东部地区人工智能对产业结构高级化促进作用显著的原因是( )
A. 人口密度大B. 资源储备多C. 研发技术强D. 开放程度高
6. 导致东北地区人工智能对产业结构高级化的促进作用远低于其他地区的主要因素是( )
A. 交通通信B. 市场需求C. 人才技术D. 产业结构
横风(从车辆侧方吹来的风)易造成高速行驶车辆侧滑、侧翻等事故。宁夏处于多风地区,由横风引起的交通事故高达20%。图示意宁夏高速公路横风路段风险等级分布。据此完成下面小题。
7. 据图推测,宁夏高速公路横风路段的横风风向主要为( )
A 偏南风B. 偏北风C. 偏东风D. 偏西风
8. 造成图中A路段横风风险等级高的主导因素可能是( )
A. 风向B. 路网密度C. 地形D. 交通流量
9. 与B路段相比,C路段横风风险较小的原因是( )
A. 道路沿河流谷地延伸B. 公路走向与风向接近
C 道路两侧设置挡风墙D. 车辆较少且沿途限速
“冬至光遥拜隧道”(35.2°N,139.1E)面向大海,长约70米。冬至日,当太阳从海面升起时,阳光能够穿过隧道(图),照亮其出口一侧的巨石。据此完成下面小题。
10. “冬至光遥拜隧道”的走向为( )
A. 西北—东南B. 南北C. 东北一西南D. 东西
11. 3月21日,太原小明观看该地海上日出景观直播最佳时间是( )
A 7:20B. 6:00C. 5:20D. 4:40
二、非选择题:共160分。
12. 阅读图文资料,完成下列要求。
正蓝旗地处内蒙古锡林郭勒盟(图左),境内有常年性河流47条,大小湖泊62个,天然草场广阔,距北京直线距离约200千米。正蓝旗南部拟将一块63.5hm²的场地打造成集牧业生产、休闲度假、旅游观光、教育研学、亲子体验等多功能为一体的休闲观光牧场。图右示意该休闲观光牧场功能区规划,其中滨水娱乐区沿河岸拟种植喜湿植物以阻止河岸崩塌或冲刷。
(1)评价正蓝旗打造休闲观光牧场的优势和劣势。
(2)指出滨水娱乐区沿河岸种植喜湿植物的生态作用。
(3)比较生态牧场区与牧场游赏区中牧草地的功能差异,并指出生态牧场区中农业设施的名称。
(4)说明打造休闲观光牧场对正蓝旗发展的影响。
13. 阅读图文资料,完成下列要求
草毡层是高寒草甸根系交织缠结而成的草毡状表层,富含腐殖质。祁连山南麓某地区(图左阴影部分)昼夜温差大,春秋季昼融夜冻,年降水量约580mm,且多集中于5~9月。当极重度放牧时(放牧量远远大于承载能力),适口性较强的牧草大量减少,地下部分(根系、块茎、根状茎等)占比大的莎草科植物成为优势种,生物量逐步向地下转移,新生根系向更深处生长,草毡层极度发育,导致深层土壤水分和养分供应不足。草毡层老化后,逐渐与土体剥离,土壤质量急剧降低。图右示意该地区放牧强度对草毡层厚度和持水能力(土壤中水分含量占土壤总体积的百分比)的影响。
(1)概括放牧强度与草毡层厚度、持水能力的关系。
(2)分析厚度适中的草毡层对土壤水分保持的作用。
(3)解释该地区极重度放牧导致土壤质量降低的原因。
(4)针对该地区土壤质量降低问题,提出有效措施。
(5)说明合理放牧对该地区发展的生态意义。地区
东部地区
中部地区
西部地区
东北地区
影响系数
0.9148
0.7757
0.6624
0.0328
2024届山西省临汾市高三下学期适应性训练考试(三)文综地理试题(原卷版+解析版): 这是一份2024届山西省临汾市高三下学期适应性训练考试(三)文综地理试题(原卷版+解析版),文件包含2024届山西省临汾市高三下学期适应性训练考试三文综地理试题原卷版docx、2024届山西省临汾市高三下学期适应性训练考试三文综地理试题解析版docx等2份试卷配套教学资源,其中试卷共13页, 欢迎下载使用。
2024届河南省新乡市高三下学期三模考试文综地理试题(原卷版+解析版): 这是一份2024届河南省新乡市高三下学期三模考试文综地理试题(原卷版+解析版),文件包含2024届河南省新乡市高三下学期三模考试文综地理试题原卷版docx、2024届河南省新乡市高三下学期三模考试文综地理试题解析版docx等2份试卷配套教学资源,其中试卷共14页, 欢迎下载使用。
2024届青海省西宁高三下学期一模文综地理试题(原卷版+解析版): 这是一份2024届青海省西宁高三下学期一模文综地理试题(原卷版+解析版),文件包含2024届青海省西宁高三下学期一模文综地理试题原卷版docx、2024届青海省西宁高三下学期一模文综地理试题解析版docx等2份试卷配套教学资源,其中试卷共15页, 欢迎下载使用。

