辽宁省铁岭市西丰县2023-2024学年七年级下学期期中地理试卷
展开考试时间:50分钟试卷满分:100分
一、选择题(下面每题只有一个正确答案,请将正确答案的序号填入下面相对应的答题栏中,每题2分,共40分)
下图为亚洲局部地区地理位置与气候要素变化图,读图完成下面小题。
1. 从东亚到中亚降水量逐渐减少的主要影响因素是( )
A. 纬度位置B. 海陆位置C. 半球位置D. 地形地势
2. 亚洲东部和南部的夏季降水情况与下列哪一因素有密切的关系( )
A. 地形B. 夏季风C. 冬季风D. 纬度位置
3. 和我们国家山水相连的区域是图中的( )
A. 中亚B. 东亚C. 东南亚D. 南亚
4. 亚洲最显著的气候类型是( )
A. 季风气候B. 大陆性气候C. 复杂多样D. 寒带气候
【答案】1. B 2. B 3. C 4. A
【解析】
【1题详解】
读图可知,从东亚到中亚由于离海越来越远,受海洋暖湿气流越来越小,年降水量越来越少,是受海陆位置的影响,B正确;纬度位置主要影响气温,A错误;半球位置与降水无关,C错误;地形地势既影响气温又影响降水,但不是东亚到中亚降水量变化的主要影响因素,D错误。故选B。
【2题详解】
亚洲地处世界最大大陆的东部,濒临世界最大的海洋,海陆差异特别显著。在世界各大洲中,亚洲东部和南部的(夏)季风最强盛、最典型,影响范围也最广,故选B。
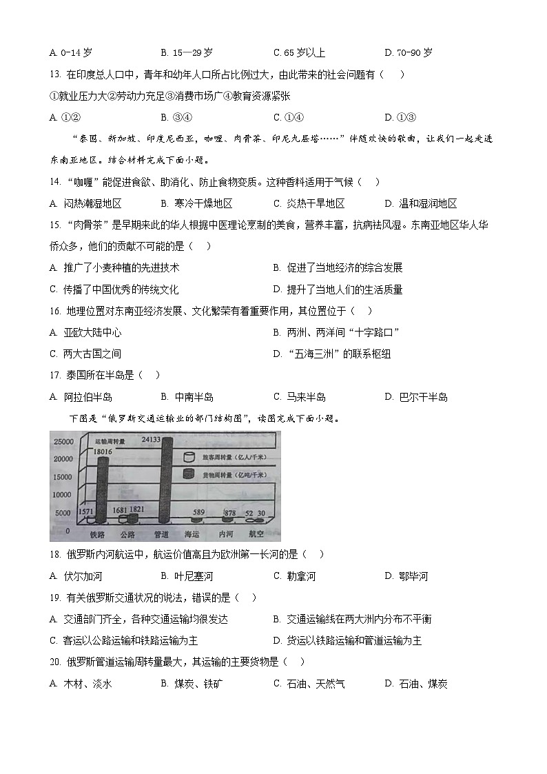
【3题详解】
中南半岛因在中国以南而得名,中南半岛的地势大致北高南低,北部地势高峻,与中国山水相连高山和大河由北向南延伸,形成山河相间、纵列分布的地表形态。中南半岛是东南亚的一部分,故选C。
【4题详解】
亚洲处于世界最大的大陆-亚欧大陆东部,东临最大的太平洋,南临印度洋,受海陆热力性质差异的影响,是世界上季风气候最显著的大洲,故选A。
【点睛】气候的两大要素是气温和降水。亚洲东部和南部分布有亚热带季风气候和热带季风气候,亚洲内部分布有温带大陆性气候。影响气候的主要因素是纬度位置、海陆位置、地形。
日本是一个火山、地震活动频繁的国家。据此完成下面小题
5. 下列关于日本的叙述,正确的是( )
A. 气候酷寒干燥,很少受到台风的侵袭B. 位于四国岛的关东平原是其最大的平原
C. 矿产资源丰富,工业是其经济支柱产业D. 位于板块的交界地带,多火山、地震
6. 小熙去日本旅游,看到了和服与洋服并存、和食与洋快餐并存,这反映了日本的文化特点是( )
A. 民族构成复杂B. 受中国文化影响小
C. 仅仅受西方文化影响D. 深受东西方影响的文化
7. 如果小熙正在逛商场却不幸发生了地震,小熙做法正确的是( )
A. 迅速乘坐电梯逃离B. 快速躲进卫生间或空间狭小地方
C. 大声呼救D. 从窗户跳下逃生
8. 日本的四大岛中,著名火山富士山位于( )
A. 北海道岛B. 四国岛C. 本州岛D. 九州岛
【答案】5. D 6. D 7. B 8. C
【解析】
【分析】
【5题详解】
日本属于温带季风气候和亚热带季风气候,降水较多,受台风影响次数多,A错误;位于本州岛的关东平原是日本面积最大的平原,B错误;日本矿产资源缺乏,C错误;日本群岛位于欧亚板块与太平洋板块的交界地带,火山地震活动频发,D正确。综上,ABC错误,故选D。
【6题详解】
日本居民绝大多数为大和族,民族构成不复杂,A错误;日本是中国的近邻,古代日本受中国文化影响很大,B错误。在近现代,欧美文化广泛影响到日本社会,尤其是在科学技术和文化艺术等方面。当代日本文化即保留有东方民族的传统内容,又兼有西方文化特色,C错误;和服与洋服并存、和食与洋快餐并存,正反映了日本深受东西方文化的影响,D正确。综上,ABC错误,故选D。
【7题详解】
地震发生时,应尽快从楼梯逃生,不能乘坐电梯,A错误;卫生间这种小空间在建筑物倒塌时存活概率大,所以可以在这些地方躲避,B正确;地震发生时,应迅速寻找安全地带躲避,可以用棉被、枕头护住头部可以保护头部,减少掉落物体砸伤头部,大声呼救对于躲避地震用处不大,C错误;从窗户跳下逃生,可能会造成严重的身体伤害,因此这种方法不能做,D错误。综上,ACD错误,故选B。
【8题详解】
日本的四大岛中,著名火山富士山位于本州岛,C正确;综上,ABD错误,故选C。
【点睛】日本位于亚洲东部,太平洋西北,领土由本州岛、四国岛、九州岛和北海道岛组成,日本面积最大的平原为关东平原。主体民族为大和族,通用日语。日本群岛位于欧亚板块与太平洋板块的交界地带,火山地震活动频发。
读印度软件外包产业中心的形成年代与分布图,完成下面小题。
9. 印度发展服务外包产业的优势不包括的是( )
A. 经济发达B. 人力资源丰富C. 英语普及D. 劳动力成本较低
10. 下列软件外包产业中,形成与20世界80年代的是( )
A. 浦那B. 特里凡得琅C. 斋浦尔D. 班加罗尔
11. 目前,印度每年承接全球服务外包市场近1/2业务,因此被形象地称为( )
A. 世界加工厂B. 世界信息中心C. 世界办公室D. 世界科研基地
【答案】9. A 10. D 11. C
【解析】
【9题详解】
印度位于我国的西南面,是世界文明古国之一,也是南亚面积最大的国家。印度的人口为12.1亿(2011年),是世界上仅次于中国的第二人口大国。近年来,印度的电脑软件产业在世界上占有重要的地位。印度的人口众多,印度的劳动力资源丰富,在印度劳动力成本是较低的,英语的使用使信息技术发展较早。因此,印度发展服务外包产业的优势主要有人力资源丰富、劳动力成本低、英语普及、信息技术发展早等。印度属于发展中国家,经济并不发达,故选:A。
【10题详解】
读图可知,下列软件外包产业中,形成于20世界80年代的是班加罗尔,有“印度硅谷”之称,D正确。浦那形成于20世界90年代,特里凡得琅、斋浦尔形成于21世纪,ABC错误。故选D。
【11题详解】
20世纪90年代以来,印度承接的软件外包业务约占全球软件外包市场的三分之二,被形象地称为“世界办公室”,C正确。世界加工厂是中国,没有世界信息中心、世界科研基地的说法,ABD错误。 故选C。
【点睛】南亚是世界人口分布密集的地区之一,总人口约13亿,占世界人口的1/5强,以印度人口最多,现已突破10亿,巴基斯坦和孟加拉国人口也都超过1亿;印度也是南亚面积最大、科技水平和军事实力最强的国家,印度独立后,在原来利用煤、铁资源发展重工业的基础上,电子、汽车制造、原子能、航空航天等新兴工业逐渐崛起,近年来,印度的电脑软件产业在世界上占有重要的地位。
印度是世界第二人口大国。下图示意“印度人口金字塔”,完成下面小题。
12. 在印度总人口中,比例最高的年龄段是( )
A. 0-14岁B. 15—29岁C. 65岁以上D. 70-90岁
13. 在印度总人口中,青年和幼年人口所占比例过大,由此带来的社会问题有( )
①就业压力大②劳动力充足③消费市场广④教育资源紧张
A. ①②B. ③④C. ①④D. ①③
【答案】12. A 13. C
【解析】
【12题详解】
读图分析,印度为世界第二人口大国,人口增长较快,据“印度人口金字塔”示意图可知,在印度总人口中,比例最高的年龄段是0—14岁的人口,A正确;15—29岁、65岁以上、70-90岁的人口比例都没有0—14岁的比例高,BCD错误。故选A。
【13题详解】
读图分析,在印度总人口中,由于青年和幼年人口所占比例过大,由此带来的社会问题有就业压力大,教育资源紧张等,①④正确;劳动力充足和消费市场广是人口多的好处,②③错误。故选C,ABD错误。
【点睛】人口不能无节制的增长,人口增长应与资源、环境相协调,与社会经济发展相适应。人口过快增长会给社会经济发展造成很大压力。人口增长过快可能产生的社会问题有就业困难,交通拥堵,居住条件差,生态环境恶化等。
“泰国、新加坡、印度尼西亚,咖喱、肉骨茶、印尼九层塔……”伴随欢快的歌曲,让我们一起走进东南亚地区。结合材料完成下面小题。
14. “咖喱”能促进食欲、助消化、防止食物变质。这种香料适用于气候( )
A. 闷热潮湿地区B. 寒冷干燥地区C. 炎热干旱地区D. 温和湿润地区
15. “肉骨茶”是早期来此的华人根据中医理论烹制的美食,营养丰富,抗病祛风湿。东南亚地区华人华侨众多,他们的贡献不可能的是( )
A. 推广了小麦种植的先进技术B. 促进了当地经济的综合发展
C. 传播了中国优秀的传统文化D. 提升了当地人们的生活质量
16. 地理位置对东南亚经济发展、文化繁荣有着重要作用,其位置位于( )
A. 亚欧大陆中心B. 两洲、两洋间“十字路口”
C. 两大古国之间D. “五海三洲”联系枢纽
17. 泰国所在半岛是( )
A. 阿拉伯半岛B. 中南半岛C. 马来半岛D. 巴尔干半岛
【答案】14. A 15. A 16. B 17. B
【解析】
【14题详解】
东南亚地区以热带雨林气候和热带季风气候为主,气候闷热潮湿,食品易变质,且人们食欲较低,当地居民喜食味道浓郁的咖喱,是因为“咖喱”能促进食欲、助消化、防止食物变质,A正确。故选A。
【15题详解】
东南亚气候湿热,适宜水稻的生长,不可能推广小麦种植的先进技术,A错误;华人华侨在当地谋生发展,促进了当地经济的综合发展,B正确;华人华侨传播了中国优秀的传统文化,C正确;当地经济的得到发展后,也提升了人们的生活质量,D正确。故选A。
【16题详解】
东南亚位于亚洲的东南部,地处亚洲和大洋洲,太平洋和印度洋之间的十字路口,地理位置十分重要,B正确;东南亚位于亚欧大陆的东南部,不是中心,A错误;东南亚不在两大古国之间,C错误;西亚是“五海三洲”的联系枢纽,D错误。故选B。
【17题详解】
东南亚包括中南半岛和马来群岛两部分,泰国所在半岛是中南半岛,B正确,ACD错误,故选B。
【点睛】东南亚是由中南半岛和马来群岛两部分组成。中南半岛的地势大致北高南低,北部地势高峻,与中国山水相连,高山和大河由北向南延伸,形成山河相间、纵列分布的地表形态。河流上游奔腾在崇山峻岭之间,蕴藏着丰富的水力资源。进入下游后,水流平缓,泥沙沉积,形成冲积平原,是东南亚重要的农业地区。赤道横穿马来群岛中部,群岛大部分地区属于热带雨林气候,终年高温多雨,农作物可以随时播种,一年到头都有收获。
下图是“俄罗斯交通运输业的部门结构图”,读图完成下面小题。
18. 俄罗斯内河航运中,航运价值高且为欧洲第一长河的是( )
A. 伏尔加河B. 叶尼塞河C. 勒拿河D. 鄂毕河
19. 有关俄罗斯交通状况的说法,错误的是( )
A. 交通部门齐全,各种交通运输均很发达B. 交通运输线在两大洲内分布不平衡
C. 客运以公路运输和铁路运输为主D. 货运以铁路运输和管道运输为主
20. 俄罗斯管道运输周转量最大,其运输的主要货物是( )
A. 木材、淡水B. 煤炭、铁矿C. 石油、天然气D. 石油、煤炭
【答案】18. A 19. A 20. C
【解析】
【分析】
【18题详解】
伏尔加河是欧洲第一长河,流经地区地势平坦,纬度相对较低,通航期较长,沿途人口比较密集,运输需求量大,航运价值高,A正确。综上,BCD错误,故选A。
【19题详解】
俄罗斯交通部门齐全,在交通运输方式中,内河航运不发达,A错误;俄罗斯交通运输线欧洲部分密集,亚洲部分稀疏,两大洲内分布不平衡,B正确;俄罗斯客运以公路运输和铁路运输为主,C正确;货运以铁路运输和管道运输为主,D正确。综上,BCD正确,故选A。
【20题详解】
管道是适宜于运输液体和气体等物资的一种现代化运输方式,管道运输已成为俄罗斯货运的主要运输方式之一,运输的主要货物是石油、天然气,C正确。综上,ABD错误,故选C。
【点睛】俄罗斯是世界上面积最大的国家,地跨亚欧两大洲,位于欧洲东部和亚洲北部,俄罗斯的大部分领土处于亚洲,但俄罗斯政治、经济、文化和人口等重心在欧洲,因此俄罗斯是一个欧洲国家。
二、非选择题(共计60分)
21. 读下面亚洲位置示意图(图1)和北美洲地理位置示意图(图2),回答相关问题。
(1)亚洲绝大部分地区位于____半球和____半球。
(2)亚洲三面临海,其中东临____洋,西面的大陆部分与____洲的部分组成了世界上最大的大陆,东北隔____海峡与北美洲相望,西南以____运河为界与非洲为邻。
(3)亚洲的纬度位置大约在____之间,经度位置大约在____之间,大部分地区位于五带中的____(填温度带)。
(4)方法总结:大洲的地理位置,可以从____位置、____位置和____位置等方面来描述。
(5)根据描述亚洲地理位置的方法,结合图2,描述北美洲的位置。
【答案】(1) ①. 东 ②. 北
(2) ①. 太平 ②. 欧 ③. 白令 ④. 苏伊士
(3) ①. 11°S~81°N ②. 26°E~170°W ③. 北温带
(4) ①. 半球 ②. 纬度 ③. 海陆
(5)半球位置:北美洲位于北半球、西半球。纬度位置:北美洲跨的纬度范围:7°N—83°N,北美洲跨的经度范围:168°W—20°W。海陆位置:北临北冰洋,东临大西洋,西临太平洋;北美洲西北隔白令海峡与亚洲相望,东北隔海与欧洲相望,南以巴拿马运河与南美洲为界。
【解析】
【分析】本题以亚洲地理位置示意图和北美洲地理位置示意图为材料,涉及亚洲的位置、大洲的分界线、北美洲地理位置等相关知识,考查学生描述和阐释地理事物的能力以及区域认知、综合思维的核心素养。
【小问1详解】
根据所学知识可知,东西半球的分界线是20°W和160°E经线组成的经线圈,自20°W向东至160°E为东半球,自20°W向西至160°E为西半球;南北半球的分界线是赤道,赤道以北是北半球,赤道以南是南半球。亚洲地跨南北半球,绝大部分地区位于北半球;亚洲地跨东西半球,绝大部分地区位于东半球。
【小问2详解】
读图可知,亚洲三面临海,其中东临面积最大的大洋—太平洋,西面的大陆部分与欧洲的部分组成了世界上最大的大陆—亚欧大陆,东北隔白令海峡与北美洲相望,白令海峡同时还沟通了太平洋和北冰洋;西南以苏伊士运河为界与非洲为邻,苏伊士运河同时还连接了红海和地中海。
【小问3详解】
读图并结合所学知识可知,亚洲的纬度范围大致是11°S~81°N,被赤道、北回归线和北极圈同时穿过,主要位于五带中的北温带,是跨纬度最广的大洲;亚洲的经度位置大致是26°E~170°W,是东西距离最长的大洲。
【小问4详解】
根据所学知识可知,我们在描述大洲的地理位置时,可以从半球位置、纬度位置和海陆位置等方面来描述。
【小问5详解】
读图可知,从半球位置分析,北美洲位于北半球和西半球。从纬度位置分析,北美洲大致位于7°N~83°N,被北回归线和北极圈穿过,主要位于北温带。从经度位置看,北美洲跨的经度范围大致为168°W~20°W。从海陆位置分析,北美洲北临北冰洋,东临大西洋,西临太平洋,西北隔白令海峡与亚洲相望,东北隔海与欧洲相望,南以巴拿马运河与南美洲为界。
22. 阅读下面图文材料,回答相关问题。
材料:棉花是一种喜高温的农作物,适合生长的温度在25~30℃之间,喜欢充足的阳光。
(1)孟买属于____气候,东京属于____气候。
(2)“和食”原料以海藻类植物和鱼虾为主,原因是____;印度____(填粮食作物)种植面积广,手抓饭深受印度人民喜爱。
(3)印度是世界重要的棉花生产国和出口国之一,而日本所需棉花百分之百依赖进口。日本不适合种植棉花的原因是____。印度由于____季风不稳定,____灾害频繁,影响农业生产。
(4)日本的工业区集中分布在____沿岸和____沿岸。
(5)近年来,日本企业在印度投资。试分析印度吸引日本企业投资的主要优势条件。(写出一点即可)____
【答案】(1) ①. 热带季风 ②. 亚热带季风
(2) ①. 日本是四面环海的岛国,海洋渔业资源丰富 ②. 水稻
(3) ①. 日本的气候具有海洋性特征,光照不足,适宜棉花生长温度的天数较少。 ②. 西南 ③. 水旱(或旱涝)
(4) ①. 太平洋 ②. 濑户内海
(5)劳动力资源丰富且价格低廉,消费人群庞大,消费市场广阔。(写出1点即可)
【解析】
【分析】本题以印度和日本及城市气候示意图及相关资料为材料,涉及日本和印度的地形、气候、工农业的发展等知识点,考查学生对相关知识的掌握程度和读图分析能力。
【小问1详解】
读图,孟买各月气温高于20℃,全年高温,6-9月多雨、10-次年5月少雨,降水分雨旱两季,应为热带季风气候;东京最冷月大于0℃,高温期与多雨期一致,应为亚热带季风气候。
【小问2详解】
读图可知,日本四面环海,沿海大陆架面积宽广,鱼类资源丰富,丰富的海产品为加工制作生鱼片等美味佳肴提供了优质原料。印度位于热带季风气候区,雨热同期,有利于水稻生长,水稻种植面积广,手抓饭深受印度人民的喜爱。
【小问3详解】
由题目可知,日本100﹪的棉花需要进口,是因为日本气候受海洋影响较大,温和湿润,适宜棉花生长温度的天数较少,棉花生长需要充足的光照和热量,所以日本不适合棉花种植。印度主要是热带季风气候,夏季风向为西南季风,该季风盛行时,来自印度洋的湿润气流深入大陆,印度进入雨季。但夏季风不稳定时,水旱频繁发生,影响印度农业生产。
【小问4详解】
读图可知,日本工业集中在太平洋沿岸和濑户内海沿岸;日本是岛国,国土面积狭小,矿产资源贫乏,国内市场狭小,原料需要大量进口,工业产品需大量出口,经济对外依赖性强;该地区海岸线曲折,多优良港湾,海上交通运输便利;人口城市也多分布于太平洋沿岸和濑户内海沿岸。
【小问5详解】
近年来,日本企业加速在印度投资,印度吸引日本企业投资的主要优势:印度是发展中国家,经济落后,劳动力成本低;印度的人口居世界前列,人口众多,经济发展速度快,消费市场广阔。
23. 东南亚被称为东方“十字路口”,地理位置十分重要。读东南亚地图,回答下列问题。
(1)图中字母A代表的是____海峡,是连接B____洋与C____洋的重要海上通道。
(2)东南亚地区人口稠密,种植业发展早,这里种植的主要粮食作物是____,盛产____带经济作物。
(3)东南亚主要有两种气候类型,马来群岛上主要是____(甲/乙)气候,气候特征为____。
(4)图中字母D代表的国家是____,该国是世界上最大的____生产国。
【答案】(1) ①. 马六甲 ②. 印度 ③. 太平
(2) ①. 水稻 ②. 热
(3) ①. 乙 ②. 全年高温多雨
(4) ①. 泰国 ②. 天然橡胶
【解析】
【分析】本大题以“东南亚简图”为材料,设置四道小题,涉及东南亚“十字路口”位置、气候类型及特点、国家等相关知识点,考查学生的读图、析图能力,培养学生对所学知识的综合运用能力和地理核心素养。
【小问1详解】
读图分析,A是位于马来半岛与苏门答腊岛之间的马六甲海峡,地处亚洲与大洋洲,太平洋与印度洋之间,处于“十字路口”的位置,B是印度洋,C是太平洋。
【小问2详解】
东南亚地区人口稠密,种植业发展早,气候湿热,这里种植的主要粮食作物是水稻;以热带气候为主,盛产热带经济作物。
【小问3详解】
读图分析,东南亚主要有两种气候类型,分别是热带雨林气候和热带季风气候。马来群岛位于赤道附近,主要是乙热带雨林气候,气候特征为全年高温多雨。
【小问4详解】
读图分析,字母D代表的国家是泰国,首都是曼谷,是世界上最大的天然橡胶生产国。
24. 阅读图文资料,回答下列问题。
材料一:莫斯科时间3月20日下午,国家主席习近平乘专机抵达莫斯科,应俄罗斯总统普京邀请,对俄罗斯进行国事访问。
材料二:俄罗斯简图
(1)俄罗斯是地跨____洲和欧洲,跨东、西半球的国家,其东临____洋。
(2)图中①是其首都____,重要的港口城市②是____,受北大西洋暖流影响,终年不冻。
(3)据图中河流a、b向北流,据此判断A山脉以东地区地势特点是____;俄罗斯河流众多,但航运价值不高,主要原因是____。
(4)图中阴影部分是俄罗斯的四大工业区,其工业发展的基础是____。
(5)图中西伯利亚大铁路主要沿俄罗斯南部修建,分析其原因有____。(任答2点即可)
【答案】(1) ①. 亚 ②. 太平
(2) ①. 莫斯科 ②. 摩尔曼斯克
(3) ①. 南高北低 ②. 地处中高纬度,河流封冻期长
(4)丰富矿产资源 (5)南部矿产资源丰富,人口城市集中,北部气候严寒,冻土层深厚等(意思对即可)
【解析】
【分析】本大题以俄罗斯简图为材料设置试题,涉及俄罗斯的地理位置、重要城市、地势特点、工业区发展基础、西伯利亚大铁路主要沿俄罗斯南部修建的原因等相关内容,考查学生对相关知识的识记及分析运用能力,培养区域素养。
【小问1详解】
俄罗斯是世界上面积最大的国家,地跨亚欧两大洲,跨东、西半球的国家,其东临太平洋。
【小问2详解】
①是俄罗斯首都莫斯科,位于东欧平原中部,是全国最大的城市和政治、经济、文化、交通中心。②是摩尔曼斯克,位于北极圈内,是濒临北冰洋的最大的城市和重要的不冻港。
【小问3详解】
据图中河流a、b由南向北流,由此判断A山脉以东地区地势特点是南高北低;俄罗斯的鄂毕河、叶尼塞河、勒拿河都位于西伯利亚,河流自南向北注入北冰洋,河流位于中高纬度,气候寒冷导致河流封冻期长,航运价值低。
【小问4详解】
俄罗斯四大工业区,圣彼得堡工业区、以莫斯科为中心的工业区、乌拉尔工业区、新西伯利亚工业区,其工业发展的基础是丰富的矿产资源。
【小问5详解】
俄罗斯南部地区,纬度低,气温较高,土层较松软,有利于铁路修建和运营;南部矿产资源丰富,修建铁路有利于资源开发和工业发展;南部地区人口和城市较多,修建铁路有利于不同地区间经济和文化交流;北部地区气候严寒,冻土层深厚,修建铁路有困难。
辽宁省铁岭市西丰县2023-2024学年七年级下学期期中地理试卷: 这是一份辽宁省铁岭市西丰县2023-2024学年七年级下学期期中地理试卷,共6页。试卷主要包含了选择题,非选择题等内容,欢迎下载使用。
辽宁省铁岭市西丰县2023-2024学年七年级上学期期中地理试题: 这是一份辽宁省铁岭市西丰县2023-2024学年七年级上学期期中地理试题,共7页。试卷主要包含了选择题,综合题等内容,欢迎下载使用。
2022-2023学年辽宁省铁岭市西丰县七年级(下)期末地理试卷(含解析): 这是一份2022-2023学年辽宁省铁岭市西丰县七年级(下)期末地理试卷(含解析),共17页。试卷主要包含了单选题,综合题等内容,欢迎下载使用。

