2024年江苏省宿迁市沭阳县中考一模化学试题
展开相关相对原子质量:H-1 C-12 O-16 Na-23 Mg-24
一、选择题(每小题只有1个正确答案,每小题2分,共计20分)
1. 2024年5月3日嫦娥六号发射升空,下列操作属于化学变化的是
A. 组装探测器B. 填充燃料C. 点火发射D. 数据统计
2. 正确的实验操作是化学实验成功的重要保证。下列实验操作正确的是
A. 滴加液体
B. 称取8.0g氢氧化钠固体
C. 测定溶液的pH
D 蒸发氯化钠溶液
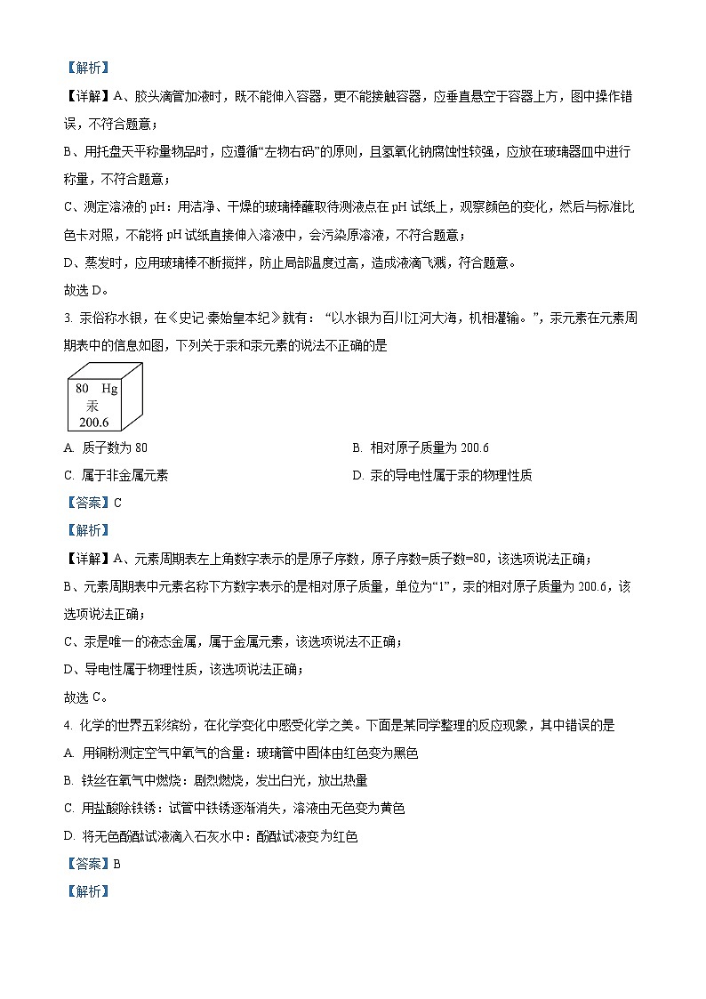
3. 汞俗称水银,在《史记·秦始皇本纪》就有:“以水银为百川江河大海,机相灌输。”,汞元素在元素周期表中的信息如图,下列关于汞和汞元素的说法不正确的是
A. 质子数为80B. 相对原子质量为200.6
C. 属于非金属元素D. 汞的导电性属于汞的物理性质
4. 化学的世界五彩缤纷,在化学变化中感受化学之美。下面是某同学整理的反应现象,其中错误的是
A. 用铜粉测定空气中氧气的含量:玻璃管中固体由红色变为黑色
B. 铁丝在氧气中燃烧:剧烈燃烧,发出白光,放出热量
C. 用盐酸除铁锈:试管中铁锈逐渐消失,溶液由无色变为黄色
D. 将无色酚酞试液滴入石灰水中:酚酞试液变为红色
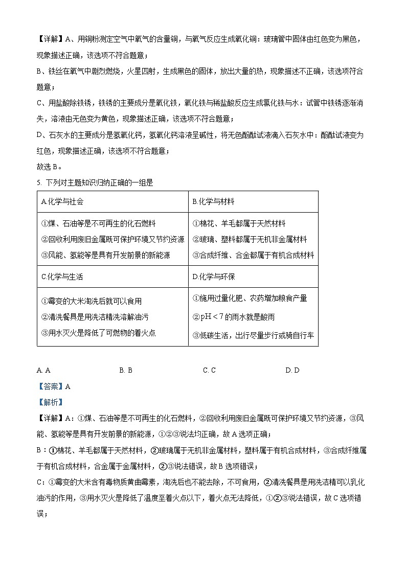
5. 下列对主题知识归纳正确的一组是
A. AB. BC. CD. D
6. 乳酸可用作饮料中的酸味剂,化学式为C3H6O3。下列关于乳酸的说法正确的是
A. 分子中含12种元素B. 碳、氢元素质量比1:2
C. 每个乳酸分子中含有3个水分子D. 相对分子质量为90
7. 如图为硝酸钾和氯化钠的溶解度曲线,下列说法正确的是
A. 氯化钠和硝酸钾的溶解度相等
B. 20℃时,氯化钠饱和溶液中溶质和溶剂的质量比为36:100
C. 将24℃时两种物质的饱和溶液升温至40℃,硝酸钾溶液的溶质质量分数大于氯化钠溶液的溶质质量分数
D. 10℃时,分别将硝酸钾和氯化钠的饱和溶液恒温蒸发等质量的水,析出晶体的质量:硝酸钾>氯化钠
8. 下列是某同学课堂笔记中部分内容,下列说法错误是
A. 单质一定是由一种元素组成的B. 中和反应一定会生成盐和水
C. 金属一定都能与稀盐酸反应生成氢气D. 置换反应中一定有元素化合价改变
9. 科学家成功研制出一种合成甲醇(化学式CH3OH)的新工艺,其反应过程的微观示意图如图。有关说法正确的是
A. 反应前后共有四种分子B. 该反应属于化合反应
C. 反应前后原子、分子数目不变D. 参加反应的两种物质分子个数比为2:3
10. 如图中的图像能正确反映对应变化关系的是
A. 红磷在密闭的容器内燃烧
B. 向铁粉和铜粉的混合物中加入过量的稀盐酸
C. 分别向等质量的Mg(OH)2和MgO中加入过量的稀盐酸
D. 一定温度下,向一定量的饱和石灰水中加入少量的生石灰
二、填空、简答题(化学方程式每空2分,其余每空1分,共计12分)
11. 中华民族历史悠久,丰富多彩的中华文化记录着中华文明的传承。
(1)二十四节气中立春梅花分外艳,雨水红杏花开鲜。闻到阵阵花香说明分子___________。
(2)二十四节气中立秋荞麦白露花,寒露荞麦收到家。种植荞麦时返现土壤显酸性,农民会向田地里撒___________(写化学式)改良酸性土壤。
(3)饮食文化:大米和面粉滋养了中华儿女。大米和面粉主要成分是淀粉,它能为我们提供的主要营养素是___________。
(4)文物锈蚀:汉代铁剪锈迹斑斑(如图所示),其锈蚀是铁与空气中的___________发生化学反应的结果。
(5)北宋沈括所著的《梦溪笔谈》中记载了“湿法炼铜”的方法:“熬胆矾铁金,久之亦化为铜”。即在硫酸铜溶液中加入铁,则可得到铜。该反应的化学方程式是___________。反应一段时间后溶液还显蓝色,此时溶液中的溶质有___________。
12. 下图为某兴趣小组用含较多杂质的铜粉制取硫酸铜晶体的两种实验方案。
(1)制备中需过滤得到硫酸铜晶体。过滤时需要的玻璃仪器有烧杯、玻璃棒和___________。
(2)灼烧杂铜除去其中的杂质,产生CO2和少量CO。灼烧后的产物为CuO及少量Cu。产物中含有Cu的可能原因是___________(填序号)。
A. 灼烧过程中,部分氧化铜与一氧化碳反应
B. 灼烧不充分,铜未被完全氧化
C. 该条件下铜无法被氧气氧化
(3)方案I中氧化铜与稀硫酸反应的化学方程式为___________。
(4)方案Ⅱ中加入浓硫酸发生的反应有。方案Ⅰ优于方案Ⅱ的理由是___________。
三、实验、探究题(化学方程式每空2分,其余每空1分,共计16分)
13. 化学是一门以实验为基础的科学。请回答以下问题。
(1)写出仪器名称:①为___________,②为___________。
(2)实验室用装置B制取O2反应的化学方程式为___________。
(3)收集O2可选用装置E的理由是___________。用该装置收集的氧气,用氧气传感器检测显示浓度较低,再对实验操作进行反思后可能的原因是___________。
(4)装置F是在装置B基础上的改进,其优点是___________。
(5)若气体M只能选用装置G收集,推测M具有的性质有___________(填数字序号)。
①密度比空气大 ②密度比空气小 ③能与NaOH溶液反应 ④有毒或对空气有污染
14. 某化学兴趣小组的同学学习了碳酸钠的性质后,甲、乙两位同学分别做了如下实验:
(1)甲同学向盛有稀盐酸的试管中加入少量的碳酸钠溶液,该反应的现象为___________。
(2)乙同学向盛有较多量碳酸钠溶液的试管中边滴加稀盐酸边震荡,发现无明显现象,针对该现象,师生共同开始探究之旅。
他们决定对乙试管中溶液的溶质成分进行探究:
【查阅资料】①Ca(OH)2与Na2CO3、NaHCO3均能反应且有白色沉淀生成;
②CaCl2与Na2CO3能反应且有白色沉淀生成,与NaHCO3不反应;
③NaHCO3溶液显碱性,可与酸反应生成CO2气体。
④
【提出问题】试管中溶液的溶质成分有哪些?
【作出猜想】Ⅰ.NaCl、Na2CO3和NaHCO3;Ⅱ.___________;
Ⅲ.NaCl、NaHCO3和HCl。
经过讨论,同学们一致认为猜想Ⅲ不合理,理由是___________(用化学方程式表示)
限选试剂:CaCl2溶液、稀盐酸、Ca(OH)2溶液、酚酞试液
【实验探究】
【反思交流】小组同学讨论后,认为实验操作①不严谨,理由是___________。
【拓展应用】探究结束老师说,通过此探究实验我们发现,对于没有明显现象的化学反应,可以从不同的角度证明反应的发生,这些角度可以是:
①通过检验反应物减少证明反应发生;②通过___________证明反应的发生。
四、推理、计算题(第15题化学方程式每空2分,其余每空1分,第16题第(3)3分,其余每空1分,共计12分)
15. A~K为初中化学常见物质,它们之间有如图所示的转化和反应关系(部分反应物、生成物及反应条件已略去),其中常温下B、C、D、H为气体,①②分别为植物的呼吸作用和光合作用,④为侯氏制碱法的一个反应,固体E在C中点燃生成黑色磁性固体,G为白色固体,F是常见的液体,J为胃酸的主要成分。
回答下列问题。
(1)反应⑤的现象为___________。
(2)物质B的用途___________。(任写一条)
(3)H与I反应的化学方程式为___________。
(4)B转化G反应的化学方程式为___________。
16. 张老师在课堂上做了这样一个实验:往半瓶矿泉水中加入一片维C泡腾片,立即产生大量气泡,片刻成为一瓶可口的饮料。同学们对此产生了极大的兴趣。
【查阅资料】维C泡腾片是一种保健药品,其主要成分有维生素、碳酸氢钠和柠檬酸,柠檬酸是一种酸。
反应化学方程式:
【拓展延伸】为了测定某维C泡腾片中碳酸氢钠的含量,张老师引导学生设计了如下实验装置(仪器固定装置及止水夹等均已略去)并进行实验。有关实验数据为:维C泡腾片2片(每片维C泡腾片的质量为4.00g),盛有碱石灰(碱石灰是一种干燥剂,可吸收CO2气体和水蒸气)的干燥管a质量增加了0.88g。
(1)该实验中产生CO2的质量为___________g;装置中干燥管b的作用是___________。
(2)如果撤去装置中盛有浓硫酸的洗气瓶,则测定结果___________(填“偏高”“偏低”或“无影响”)。
(3)根据实验数据,可计算出该维C泡腾片中碳酸氢钠的质量分数为多少?(写出详细过程)A.化学与社会
B.化学与材料
①煤、石油等是不可再生的化石燃料
②回收利用废旧金属既可保护环境又节约资源
③风能、氢能等是具有开发前景的新能源
①棉花、羊毛都属于天然材料
②玻璃、塑料都属于无机非金属材料
③合成纤维、合金都属于有机合成材料
C.化学与生活
D.化学与环保
①霉变大米淘洗后就可以食用
②清洗餐具是用洗洁精洗溶解油污
③用水灭火是降低了可燃物的着火点
①施用过量化肥、农药增加粮食产量
②的雨水就是酸雨
③低碳生活,出行尽量步行或骑自行车
实验操作
实验现象
实验结论
①取少量反应后溶液于试管中;加入足量的氢氧化钙溶液,振荡
产生白色沉淀
猜想Ⅰ成立
②取少量反应后溶液于试管中;向试管中加入足量的________溶液;振荡
________
猜想Ⅱ成立
2024年江苏省宿迁市沭阳县沭河初级中学中考二模化学试题(原卷版+解析版): 这是一份2024年江苏省宿迁市沭阳县沭河初级中学中考二模化学试题(原卷版+解析版),文件包含2024年江苏省宿迁市沭阳县沭河初级中学中考二模化学试题原卷版docx、2024年江苏省宿迁市沭阳县沭河初级中学中考二模化学试题解析版docx等2份试卷配套教学资源,其中试卷共21页, 欢迎下载使用。
2024年江苏省宿迁市沭阳县沭河初级中学中考二模化学试题: 这是一份2024年江苏省宿迁市沭阳县沭河初级中学中考二模化学试题,共4页。
江苏省宿迁市泗阳县中考一模化学试题: 这是一份江苏省宿迁市泗阳县中考一模化学试题,共12页。试卷主要包含了 下列变化中只含有物理变化的是, 以下实验基本操作正确的是,4%氢氧化钠溶液的pH等内容,欢迎下载使用。

