还剩9页未读,
继续阅读
强化版热点专题04 道德修养(个人品德+家庭美德)(思维导图+考点梳理+时政热点链接)
展开
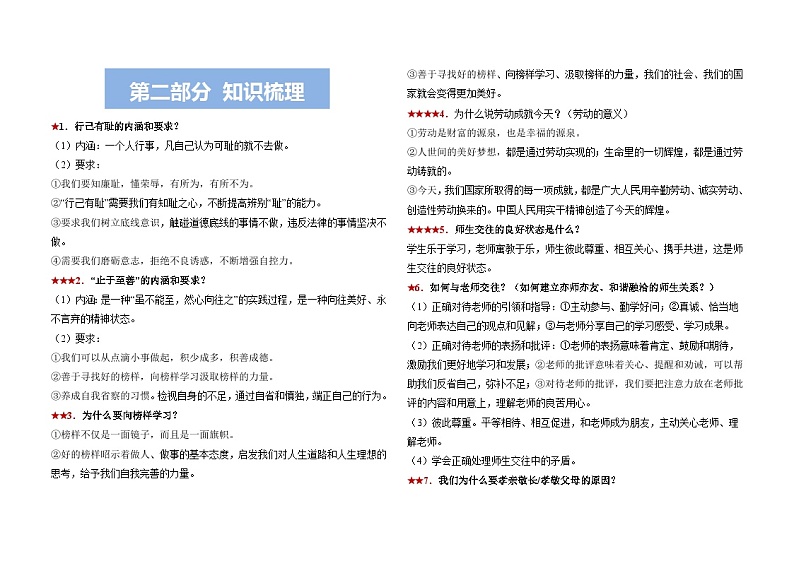
这是一份强化版热点专题04 道德修养(个人品德+家庭美德)(思维导图+考点梳理+时政热点链接),共12页。试卷主要包含了行己有耻的内涵和要求?,“止于至善”的内涵和要求?,为什么要向榜样学习?,为什么说劳动成就今天?,师生交往的良好状态是什么?,如何与老师交往?,如何化解亲子冲突?,怎样建立和谐家庭?等内容,欢迎下载使用。
相关试卷
强化版热点专题03 政治认同(政治方向)(思维导图+考点梳理+时政热点链接):
这是一份强化版热点专题03 政治认同(政治方向)(思维导图+考点梳理+时政热点链接),共24页。试卷主要包含了为什么要坚持党的领导?,党的基本路线,公民参与民主生活的形式,怎样增强民主意识?,公民怎样积极参与民主生活?等内容,欢迎下载使用。
强化版热点专题02 政治认同(价值取向——文化)(思维导图+考点梳理+时政热点链接):
这是一份强化版热点专题02 政治认同(价值取向——文化)(思维导图+考点梳理+时政热点链接),共9页。试卷主要包含了中华文化的特点是什么?,为什么要传承中华文化?等内容,欢迎下载使用。
强化版热点专题01 政治认同(梦想)(思维导图+考点梳理+时政热点链接):
这是一份强化版热点专题01 政治认同(梦想)(思维导图+考点梳理+时政热点链接),共9页。

