人教版八年级物理下册同步考点专题训练第九章《压强》知识点专项复习(原卷版+解析)
展开
这是一份人教版八年级物理下册同步考点专题训练第九章《压强》知识点专项复习(原卷版+解析),共38页。试卷主要包含了压强,减小或者增大压强的方法及其应用,压力和重力的区别等内容,欢迎下载使用。
知识点回顾
知识点1:压强
1、压强、压强的大小及其计算:
(1)压强:压力的作用效果,数值上等于物体单位面积上受到的压力;
(2)压强公式:;
(3)压强p的单位是帕斯卡(简称为帕),符号是Pa。
2、减小或者增大压强的方法及其应用:
减小压强方法:
(1)压力一定,增大受力面积;
(2)受力面积一定,减小压力;
(3)同时减小压力,增大受力面积.
应用:①载重卡车装有许多的车轮;②房屋建在较大的地基上;③书包带做得较宽。
增大压强方法:
(1)压力一定,减小受力面积;
(2)受力面积一定,增大压力;
(3)同时增大压力,减小受力面积.
应用:①速滑运动员的冰鞋装有冰刀;②投向靶盘的飞镖;③用力刹车。
3、压力和重力的区别:
(1)压力:垂直作用在物体表面上的力叫做压力。
(2)压力产生的条件:压力是相互接触的物体因相互挤压使物体发生形变时在接触面之间产生的力。
(3)压力方向:压力的方向与受力物体的表面垂直且指向受压物体。
(4)压力作用点:压力的作用点在受压物体的表面上。
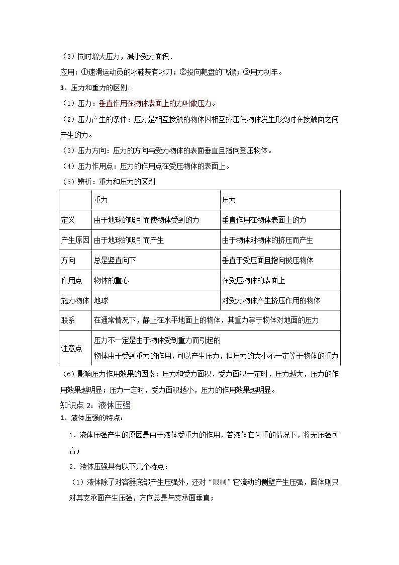
(5)辨析:重力和压力的区别
(6)影响压力作用效果的因素:压力和受力面积.受力面积一定时,压力越大,压力的作用效果越明显;压力一定时,受力面积越小,压力的作用效果越明显。
知识点2:液体压强
1、液体压强的特点:
1.液体压强产生的原因是由于液体受重力的作用,若液体在失重的情况下,将无压强可言;
2.液体压强具有以下几个特点:
(1)液体除了对容器底部产生压强外,还对“限制”它流动的侧壁产生压强,固体则只对其支承面产生压强,方向总是与支承面垂直;
(2)在液体内部向各个方向都有压强,在同一深度向各个方向的压强都相等,同种液体,深度越深,压强越大。
3.容器底部受到液体的压力跟液体的重力不一定相等。
2、液体压强的计算:
(1)计算液体压强的公式是p=ρgh;
(2)液体压强的大小只取决于液体的种类(即密度ρ)和深度h,而和液体的质量、体积没有直接的关系;
(3)运用液体压强的公式计算确定深度时,要注意是指液体与大气(不是与容器)的接触面向下到某处的竖直距离,不是指从容器底部向上的距离(那叫“高度”)。
3、连通器的原理:
(1)连通器:上端开口,下部相连通的容器;
(2)原理:连通器里装同一种液体且液体不流动时,各容器的液面保持相平;
(3)连通器的应用:茶壶、锅炉水位计、乳牛自动喂水器、船闸等都是根据连通器的原理来工作的。
知识点3:大气压强
1、大气压强的认识:
(1)大气压强:大气对浸在它里面的物体的压强叫做大气压强,简称大气压;大气压用p0表示;
(2)产生原因:因为空气受重力作用并且具有流动性;
(3)马德堡半球实验证明了:①大气压的存在②大气压很大。
2、托里拆利实验:
(1)精确测量出标准大气压数值的实验:托里拆利实验;
(2)实验过程:在长约1m,一端封闭的玻璃管里灌满水银,将管口堵住,然后倒插在水银槽中放开堵管口的手指后,管内水银面下降一些就不再下降,这时管内外水银面的高度差约为760mm;
(3)结论:大气压p0=760mmHg=76cmHg=1.01×105Pa(其值随着外界大气压的变化而变化);
3、大气压的综合应用:
大气压的特点:
(1)空气内部向各个方向都有压强,且空气中某点向各个方向的大气压强都相等;
(2)大气压随高度增加而减小;且大气压的值与地点、天气、季节的变化有关。一般来说,晴天大气压比阴天高,冬天比夏天高;
(3)大气压变化规律:在海拔3000米以内,每上升10米,大气压大约降低100 Pa;
(4)沸点与压强:一切液体的沸点,都是随气压减小而降低(如在海拔高的山上煮饭,煮不熟);随气压增大而升高(如用高压锅煮饭快);
(5)体积与压强:质量一定的气体,温度不变时,气体的体积越小压强越大;气体体积越大压强越小。
知识点4:流体压强与流速的关系
1、流体压强与流速的关系:
(1)流体:流动的物体,指的是液体和气体;
(2)液体压强与流速的关系:在气体和液体中,流速越大的位置压强越小。
2、飞机升力的产生原因:
(1)飞机的升力的产生:飞机的机翼通常都做成上面凸起、下面平直的形状;
(2)当飞机在机场跑道上滑行时,流过机翼上方的空气速度快、压强小,流过机翼下方的空气速度慢、压强大;
(3)机翼上下方所受的压力差形成向上的升力。
典例分析
知识点1:压强
【典例1】(2023秋•慈溪市期末)将一本八年级下册科学课本平放在水平桌面上,它对水平桌面的压强最接近下列哪一个数值( )
A.1PaB.10PaC.100PaD.1000Pa
【典例2】(2023秋•通州期末)把一个重力为10N、底面积为10cm2的正方体甲,放在一个重力5N、边长为2cm的正方体乙的正上方,那么正方体乙受到甲的压力产生的压强是( )
A.2.5×104 PaB.1.5×104 PaC.104 PaD.1 Pa
【典例3】(2023•东营模拟)如图,放置在水平桌面上的一块长方体橡皮,若沿ab竖直向下切去右边,则此橡皮剩余部分对桌面的压力 ,压强 (均选填“变大”“变小”或“不变”)
【典例4】(2023•威海)小明用质地均匀、桌面为长方体的小桌,质量相等的重物(若干),海绵和水等器材进行以下实验。
实验1:用小桌、重物、海绵按如图1所示方式进行实验。
(1)本实验可以通过观察 来比较压力作用效果的大小,这是因为力可以使物体发生 。
(2)若要探究压力作用效果与受力面积的关系,应选择图1中的 (选填“甲”、“乙”或“丙”)两次实验。
(3)通过比较图1中甲、乙两次实验现象,可得出的结论是
。
实验2:将小桌和重物放入水中按图2所示方式进行实验,静止后小桌桌面均与水面平行。
(4)图2﹣乙比图2﹣甲小桌浸入水的深度增加了△h1,图2﹣丙比图2﹣甲小桌浸入水的深度增加了△h2,则△h1= △h2。
(5)若图1﹣丙中桌面对海绵的压强为p1,图2﹣乙中桌面对水的压强为p2,请你推断p1 p2(选填“>”、“=”或“<”)。
【典例5】(2023秋•兴仁市校级期末)一辆质量为6t的6轮载重汽车,在平直公路上匀速行驶45km,所用时间30min,汽车受到的阻力是车重的0.06倍。求:
(1)汽车的速度是多少?
(2)汽车所受的重力是多少?
(3)汽车的牵引力是多少?
(4)汽车每个轮子与地面的接触面积约为250cm2,汽车对地面的压强约为多大?
知识点2:液体压强
【典例1】(2023春•武城县期末)两个用同一种材料制成且完全相同的密闭圆台形容器一正一反(正反光滑程度相同)放置在同一水平桌面上,容器内装有深度相同的同种液体,如图所示,若它们分别在水平方向拉力F1和F2的作用下沿桌面做匀速直线运动,速度分别为v和2v,容器底部受到液体的压强分别为p1和p2,下列关系正确的是( )
A.p1=p2,F1=F2B.p1>p2,F1<F2
C.p1>p2,F1=F2D.p1=p2,F1<F2
【典例2】(2021•丰台区一模)两个完全相同的圆柱形容器静止放在水平桌面上,其中分别装有A、B两种不同的液体,将一个小球分别放在两种液体中,静止时小球浸入两种液体的情况如图所示,两容器中液面相平。甲、乙两容器中的液体密度分别为ρ1和ρ2;甲、乙两容器中的液体对小球产生的浮力分别为F1和F2;甲、乙两容器中液体对容器底部的压强分别为p1和p2;甲、乙两容器对桌面的压力分别为F1′和F2′.则下列判断中正确的是( )
A.ρ1<ρ2B.F1>F2C.p1=p2D.F1′>F2′
【典例3】(2023•沙坪坝区校级模拟)如图,在甲、乙两个完全相同的容器装有质量和深度相同的不同液体,放在水平桌面上,容器对桌面的压强p甲 p乙,液体对容器底的压力F甲 F乙(均选填“>”“<”或“=”)。
【典例4】(2023春•永川区期末)如图所示,A、B是两个等高圆柱形容器,容器中装满水,容器的底面积之比为2:1,现将同材料的、质量比为3:1的木块a、b(ρ木<ρ水)分别轻轻放入两容器中,木块静止后水对容器底部的压强之比为 ,水对容器底部的压力之比为 。
【典例5】(2023•益阳)如图所示,用微小压强计探究液体内部压强的特点。甲、乙、丙三个烧杯中盛有不同密度的盐水,甲图中盐水的密度与丁图相同。探头在液体中的深度甲与乙相同,丙与丁相同。
(1)为使实验现象更明显,压强计U形管中的液体最好用 (选填“水”或“水银”);
(2)要探究液体压强与深度的关系,应选 两图;
(3)四个烧杯中,盐水密度最大的是 图。
【典例6】(2023•长汀县校级模拟)玻璃杯里有一定质量的酒精,如图所示,酒精的深度为20cm,酒精重4.8N,已知玻璃杯重1.2N,杯底面积为20cm2,(酒精密度ρ=0.8×103kg/m3)求:
(1)杯底所受的压力;
(2)玻璃杯放在水平桌面时,桌面受到的压强。
知识点3:大气压强
【典例1】(2023•雨花区校级模拟)我们身边看似“轻”的空气,其实蕴含着巨大的力量,能够帮助我们完成很多工作。以下事例,与大气压作用无关的是( )
A.用吸管吸饮料瓶中的饮料 B.用抽水机把水从低处抽到高处
C.用注射器把新冠疫苗药液注入肌肉里 D.茶壶盖上开小孔便于把水倒出
【典例2】(2023春•梨树县期末)下列实例中利用大气压强工作的是( )
A.用吸管吸饮料 B.利用钓鱼竿钓鱼 C.用硬棒撬石块 D.用温度计测温
【典例3】(2023秋•义乌市期末)大气压与人们的关系非常密切。
(1)很多生活、学习用品都是利用大气压工作的。下列现象与大气压强无关的是 。
A.把药液注射进肌肉里 B.钢笔吸墨水 C.吸尘器清洁地面
(2)如图所示,在装有水的烧杯中倒扣一个玻璃瓶,其水面比烧杯内水面低。则当烧杯内的水被加热至沸腾时,玻璃瓶中的水 腾。(选填“一定会”、“一定不会”或“可能会”)
【典例4】(2023秋•兴仁市校级期末)如图所示,当人用抽气机把塑料瓶、铁皮桶等容器中的空气抽掉一部分时,塑料瓶、铁皮桶被压扁变形,这是由于 作用的缘故。
实验成功地证明了大气压存在而且是很大的。第一个测出大气压值的科学家是 ,他使用水银来做这个实验是因为水银的 大。
知识点4:流体压强与流速的关系
【典例1】(2023秋•义乌市期末)将一个乒乓球放入空烧杯中,对其吹气,发现乒乓球“一跃而起”,落入边上的另一个烧杯中。乒乓球能“一跃而起”是由于受到了( )
A.人的“吹力” B.重力 C.空烧杯的弹力 D.上下表面不同的大气压力
【典例2】(2023秋•通州区期末)如图中的物理现象,不能用流体的压强与流速的关系解释的是( )
A.如图中,水翼船行驶时,水下的水翼使船身露出水面
B.如图中,孔明灯升上了天空
C.如图中,“香蕉球”的运动轨迹是弧线
D.如图中,针筒里吹出的高速气流可以把瓶子里的水“吸”上来并喷出
【典例3】(2023•樟树市模拟)如图所示的小汽车在高速行驶时,车窗紧闭,当打开天窗时,天窗外空气流速大于车内空气的流速,天窗外空气的压强 车内空气的压强,所以车内空气被“抽”到车外;与此同时小汽车对地面的压力 它的重力(均选填“大于”、“等于”或“小于”)。
【典例4】(2023秋•上城区期末)某晴朗的冬日,飞往北京的航班从杭州萧山机场起飞,请根据所学知识,回答问题:
(1)飞机在高空飞行时遇到了厚重的积雨云,此时飞机位于大气中的 层,该层气温随高度升高而 。
(2)根据空气的对流运动规律,当日机场内空调出风口应 (填“朝上”或“朝下”),才利于发挥空调的最佳效果。
巩固提升训练
一、选择题。
1.(2023秋•福州期末)全红婵在东京奥运会10米跳台中三跳满分夺金。在如图所示的起跳的过程中,她对跳台的压力( )
A.其施力物体是跳台 B.不是跳台发生形变的原因
C.可以改变运动员的运动状态 D.一定等于跳台对运动员的支持力
2.(2023•天门一模)如图所示,水平桌面上放着底面积相等的甲、乙两容器,分别装有同种液体且深度相同,两容器底部所受液体的压力、压强分别用F甲、F乙、p甲、p乙表示,则( )
A.F 甲=F 乙,p 甲=p 乙B.F 甲>F 乙,p 甲=p 乙
C.F 甲<F 乙,p 甲<p 乙D.F 甲=F 乙,p 甲<p 乙
3.(2023•东营模拟)下列说法中,错误的是( )
A.小轿车使用安全带和安全气囊是为了减小惯性
B.学校食堂的锅炉和其外面的水位计组成一个连通器
C.高压锅煮食物熟得快是因为锅内气压高液体沸点高
D.鞋底做有凹凸不平的花纹是为了增大有益摩擦
4.(2023•高新区模拟)图中小实验都与压强有关,其中能证明大气压存在的实验是( )
A. B. C. D.
5.(2023秋•房山区期末)如图所示的实例中,利用了“流体压强与流速关系”工作的是( )
A.覆杯实验 B. 飞机机翼上产生的升力
C. 用注射器吸取药液 D. 船闸
6.(2021•长沙三模)如图所示,足够高的薄壁圆柱形容器放在水平桌面上,容器内水的质量为1kg,水的深度为0.1m。实心圆柱体质量为m克(m的取值不确定),底面积为5×10﹣3m2,高度为0.12m。实心圆柱体不吸水,将圆柱体竖直放入容器内,静止时水对容器底部的压强p与圆柱体的质量m满足的函数关系图像为(g取10N/kg)( )
A.B.
C.D.
7.(2023春•万州区期末)如图所示,甲、乙两个实心均匀正方体放在水平地面上,甲对地面的压强大于乙对地面的压强。沿竖直方向在两个正方体上分别截去一部分,若甲、乙剩余部分对地面的压力相等,则甲、乙正方体( )
A.对地面压强的变化量可能△p甲<△p乙 B.剩余部分的底面积一定相等
C.对地面压力的变化量可能相等 D.剩余部分的体积可能相等
二、填空题。
8.(2023•长汀县校级模拟)插入软包饮料盒内的吸管一端被削得很尖是为了 压强;埋电线杆时要垫上一块基石为了 压强。(选填“增大”或“减小”)
9.(2023秋•南岸区期末)如图所示,A和B是密度为2.5×103kg/m3的材料制作的两块形状完全相同的实心长方体砖,分别侧放和平放在水平桌面上。B砖上放有质量忽略不计的薄壁圆柱形容器,容器中盛有部分酒精(ρ酒精=0.8×103kg/m3),容器底面积为B砖上表面积的四分之一。A砖的上表面和B砖的上表面到水平桌面的距离分别为20cm和4cm,将A砖沿竖直方向切去一半后剩余部分对水平桌面的压强为 Pa;若切割后的A砖对水平桌面的压强为B砖对水平桌面的压强的四倍,则容器中酒精的深度为 cm。
9.(2023•沙坪坝区校级模拟)2020年10月27日,“奋斗者号”载人潜水器在马里亚纳海沟成功下潜10058米,创造了中国载人潜水器的下潜深度新纪录;若海水的密度近似为1.0×103kg/m3,则“奋斗者号”在上述深度受到海水的压强为 Pa,潜水器外壳平均1cm2面积上受到海水的压力为 N。
10.(2023秋•金东区期末)如图是用气球做的两个实验。请根据实验回答:
(1)如图1,吹风机在工作时,吹风口能“吸”住气球,是利用了气球上方空气流速大,压强 ;
(2)如图2,气球放在热水烫过的玻璃瓶口,过一会在 的作用下被“吸”入瓶中。
11.(2023春•林州市期末)如图甲所示,密闭的容器重为20N,底面积为100cm2,其中装有8kg的水,水的深度为15cm,平放在面积为1m2的水平台面上。桶底受到水的压力为
N;水对桶底的压强为 Pa;台面受到桶的压力为 N;台面受到桶的压强为 Pa,若把该容器倒放在该桌面上,如图乙所示,那么水对容器底的压强将 ,压力将 ,容器对桌面的压强将 ,压力将 。(均选填“变大”、“变小”或“不变”)(ρ水=1×103kg/m3,g取10N/kg)
三、实验探究题。
12.(2023•武汉模拟)在探究影响压力作用效果的因素时,小枫同学利用小桌、海绵、砝码和木板等器材进行了如图所示的实验。
(1)实验中小枫同学是通过比较海绵的 来确定压力作用效果的大小,这个方法叫 。
(2)要探究压力的作用效果与受力面积的关系,可以选用 两次实验(填序号)。
(3)比较甲、乙两图,可以得出的结论是 ;下列实例中,直接涉及该结论的是 。(填序号)
①为了保护公路,推土机上路时要装上履带
②小小的蚊子能轻而易举地用口器把皮肤刺破
③书包要用宽的背带
④把钉子钉进木板里时要用重锤敲打
四、计算题。
13.(2023秋•兴仁市校级期末)如图所示,足够高的圆柱形薄底容器A、B置于水平地面上,分别盛有水和液体乙。容器A的底面积为250cm2,水的重力为20N,两容器底部受到液体的压强相等。求:(g取10N/kg,水的密度ρ水=1.0×103kg/m3)。
(1)水的体积V水;
(2)水对容器A底部的压强p水;
(3)在容器A中注入水,使两容器中液面相平,此时水对容器A底部的压强增加了200Pa,求液体乙的密度ρ乙。
重力
压力
定义
由于地球的吸引而使物体受到的力
垂直作用在物体表面上的力
产生原因
由于地球的吸引而产生
由于物体对物体的挤压而产生
方向
总是竖直向下
垂直于受压面且指向被压物体
作用点
物体的重心
在受压物体的表面上
施力物体
地球
对受力物体产生挤压作用的物体
联系
在通常情况下,静止在水平地面上的物体,其重力等于物体对地面的压力
注意点
压力不一定是由于物体受到重力而引起的
物体由于受到重力的作用,可以产生压力,但压力的大小不一定等于物体的重力
第九章《压强》知识点专项复习(解析版)
知识点直击
知识点回顾
知识点1:压强
1、压强、压强的大小及其计算:
(1)压强:压力的作用效果,数值上等于物体单位面积上受到的压力;
(2)压强公式:;
(3)压强p的单位是帕斯卡(简称为帕),符号是Pa。
2、减小或者增大压强的方法及其应用:
减小压强方法:
(1)压力一定,增大受力面积;
(2)受力面积一定,减小压力;
(3)同时减小压力,增大受力面积.
应用:①载重卡车装有许多的车轮;②房屋建在较大的地基上;③书包带做得较宽。
增大压强方法:
(1)压力一定,减小受力面积;
(2)受力面积一定,增大压力;
(3)同时增大压力,减小受力面积.
应用:①速滑运动员的冰鞋装有冰刀;②投向靶盘的飞镖;③用力刹车。
3、压力和重力的区别:
(1)压力:垂直作用在物体表面上的力叫做压力。
(2)压力产生的条件:压力是相互接触的物体因相互挤压使物体发生形变时在接触面之间产生的力。
(3)压力方向:压力的方向与受力物体的表面垂直且指向受压物体。
(4)压力作用点:压力的作用点在受压物体的表面上。
(5)辨析:重力和压力的区别
(6)影响压力作用效果的因素:压力和受力面积.受力面积一定时,压力越大,压力的作用效果越明显;压力一定时,受力面积越小,压力的作用效果越明显。
知识点2:液体压强
1、液体压强的特点:
1.液体压强产生的原因是由于液体受重力的作用,若液体在失重的情况下,将无压强可言;
2.液体压强具有以下几个特点:
(1)液体除了对容器底部产生压强外,还对“限制”它流动的侧壁产生压强,固体则只对其支承面产生压强,方向总是与支承面垂直;
(2)在液体内部向各个方向都有压强,在同一深度向各个方向的压强都相等,同种液体,深度越深,压强越大。
3.容器底部受到液体的压力跟液体的重力不一定相等。
2、液体压强的计算:
(1)计算液体压强的公式是p=ρgh;
(2)液体压强的大小只取决于液体的种类(即密度ρ)和深度h,而和液体的质量、体积没有直接的关系;
(3)运用液体压强的公式计算确定深度时,要注意是指液体与大气(不是与容器)的接触面向下到某处的竖直距离,不是指从容器底部向上的距离(那叫“高度”)。
3、连通器的原理:
(1)连通器:上端开口,下部相连通的容器;
(2)原理:连通器里装同一种液体且液体不流动时,各容器的液面保持相平;
(3)连通器的应用:茶壶、锅炉水位计、乳牛自动喂水器、船闸等都是根据连通器的原理来工作的。
知识点3:大气压强
1、大气压强的认识:
(1)大气压强:大气对浸在它里面的物体的压强叫做大气压强,简称大气压;大气压用p0表示;
(2)产生原因:因为空气受重力作用并且具有流动性;
(3)马德堡半球实验证明了:①大气压的存在②大气压很大。
2、托里拆利实验:
(1)精确测量出标准大气压数值的实验:托里拆利实验;
(2)实验过程:在长约1m,一端封闭的玻璃管里灌满水银,将管口堵住,然后倒插在水银槽中放开堵管口的手指后,管内水银面下降一些就不再下降,这时管内外水银面的高度差约为760mm;
(3)结论:大气压p0=760mmHg=76cmHg=1.01×105Pa(其值随着外界大气压的变化而变化);
3、大气压的综合应用:
大气压的特点:
(1)空气内部向各个方向都有压强,且空气中某点向各个方向的大气压强都相等;
(2)大气压随高度增加而减小;且大气压的值与地点、天气、季节的变化有关。一般来说,晴天大气压比阴天高,冬天比夏天高;
(3)大气压变化规律:在海拔3000米以内,每上升10米,大气压大约降低100 Pa;
(4)沸点与压强:一切液体的沸点,都是随气压减小而降低(如在海拔高的山上煮饭,煮不熟);随气压增大而升高(如用高压锅煮饭快);
(5)体积与压强:质量一定的气体,温度不变时,气体的体积越小压强越大;气体体积越大压强越小。
知识点4:流体压强与流速的关系
1、流体压强与流速的关系:
(1)流体:流动的物体,指的是液体和气体;
(2)液体压强与流速的关系:在气体和液体中,流速越大的位置压强越小。
2、飞机升力的产生原因:
(1)飞机的升力的产生:飞机的机翼通常都做成上面凸起、下面平直的形状;
(2)当飞机在机场跑道上滑行时,流过机翼上方的空气速度快、压强小,流过机翼下方的空气速度慢、压强大;
(3)机翼上下方所受的压力差形成向上的升力。
典例分析
知识点1:压强
【典例1】(2023秋•慈溪市期末)将一本八年级下册科学课本平放在水平桌面上,它对水平桌面的压强最接近下列哪一个数值( )
A.1PaB.10PaC.100PaD.1000Pa
【答案】C。
【解答】解:八年级上册科学课本的质量约250g=0.25kg,受到的重力为G=mg=0.25kg×10N/kg=2.5N,对桌面的压力为F=G=2.5N,物理课本与桌面的接触面积在S=300cm2=0.03m2左右,物理课本对桌面的压强为p===75Pa,接近100Pa,故C正确。
故选:C。
【典例2】(2023秋•通州期末)把一个重力为10N、底面积为10cm2的正方体甲,放在一个重力5N、边长为2cm的正方体乙的正上方,那么正方体乙受到甲的压力产生的压强是( )
A.2.5×104 PaB.1.5×104 PaC.104 PaD.1 Pa
【答案】A。
【解答】解:将甲叠放在乙的正上方,则甲对乙的压力:F=G甲=10N;
由题意可知,甲的底面积为S甲=10cm2,乙的底面积为S乙=2cm×2cm=4cm2=4×10﹣4m2,
因为乙的底面积小于甲的底面积,故将甲放在乙的上方时,甲对乙的受力面积(甲、乙间的接触面积)为S=S乙=4×10﹣4m2,
则乙受到甲的压力产生的压强:p===2.5×104Pa。
故选:A。
【典例3】(2023•东营模拟)如图,放置在水平桌面上的一块长方体橡皮,若沿ab竖直向下切去右边,则此橡皮剩余部分对桌面的压力 变小 ,压强 不变 (均选填“变大”“变小”或“不变”)
【答案】变小;不变。
【解答】解:沿ab竖直向下切去右边,橡皮的重力变小,对桌面的压力变小;
根据公式p=====ρgh可知,橡皮密度不变,高度不变,所以对桌面的压强也不变。
故答案为:变小;不变。
【典例4】(2023•威海)小明用质地均匀、桌面为长方体的小桌,质量相等的重物(若干),海绵和水等器材进行以下实验。
实验1:用小桌、重物、海绵按如图1所示方式进行实验。
(1)本实验可以通过观察 海绵的凹陷程度 来比较压力作用效果的大小,这是因为力可以使物体发生 形变 。
(2)若要探究压力作用效果与受力面积的关系,应选择图1中的 乙、丙 (选填“甲”、“乙”或“丙”)两次实验。
(3)通过比较图1中甲、乙两次实验现象,可得出的结论是 当受力面积相同时,压力越大,压力的作用效果越明显 。
实验2:将小桌和重物放入水中按图2所示方式进行实验,静止后小桌桌面均与水面平行。
(4)图2﹣乙比图2﹣甲小桌浸入水的深度增加了△h1,图2﹣丙比图2﹣甲小桌浸入水的深度增加了△h2,则△h1= 0.5 △h2。
(5)若图1﹣丙中桌面对海绵的压强为p1,图2﹣乙中桌面对水的压强为p2,请你推断p1 = p2(选填“>”、“=”或“<”)。
【答案】(1)海绵的凹陷程度;形变;(2)乙、丙;(3)当受力面积相同时,压力越大,压力的作用效果越明显;(4)0.5;(5)=。
【解答】解:(1)海绵受到了压力的作用,压力可以改变海绵的形状;实验中小明是通过观察海绵的凹陷程度来比较压力作用效果的;
(2)若要探究“压力的作用效果与受力面积大小的关系”,要控制压力大小相同,应通过比较图乙和丙所示实验;
(3)比较甲、乙两图所示实验可知,受力面积相同,压力越大,海绵的凹陷程度越大,故结论为:当受力面积相同时,压力越大,压力的作用效果越明显;
(4)由图可知,图2﹣乙比图2﹣甲中对小桌的压力增大了F,图2﹣丙比图2﹣甲中对小桌的压力增大了2F,则压力的作用效果变为原来的2倍,即浸入水中的深度变为原来的2倍,即△h1=0.5△h2;
(5)图1﹣丙和图2﹣乙中,小桌的总重力不变,产生的压力不变,受力面积相同,根据p=可知,产生的压强是相同的,即p1=p2。
故答案为:(1)海绵的凹陷程度;形变;(2)乙、丙;(3)当受力面积相同时,压力越大,压力的作用效果越明显;(4)0.5;(5)=。
【典例5】(2023秋•兴仁市校级期末)一辆质量为6t的6轮载重汽车,在平直公路上匀速行驶45km,所用时间30min,汽车受到的阻力是车重的0.06倍。求:
(1)汽车的速度是多少?
(2)汽车所受的重力是多少?
(3)汽车的牵引力是多少?
(4)汽车每个轮子与地面的接触面积约为250cm2,汽车对地面的压强约为多大?
【解答】解:(1)已知汽车行驶的路程s=45km,时间t=30min=h,
汽车的速度v===90km/h,
(2)汽车所受重力:
G=mg=6×103kg×10N/kg=6×104N;
(3)因汽车匀速行驶时处于平衡状态,受到的牵引力和阻力是一对平衡力,
所以,汽车所受牵引力:
F=f=0.06G=0.06×6×104N=3.6×103N;
(4)汽车对地面的压力:
F′=G=6×104N,
汽车对地面的压强:
p===4×105Pa。
答:(1)汽车的速度是90km/h;
(2)汽车所受重力是6×104N;
(3)汽车所受牵引力是3.6×103N;
(4)汽车对地面的压强约是4×105Pa。
知识点2:液体压强
【典例1】(2023春•武城县期末)两个用同一种材料制成且完全相同的密闭圆台形容器一正一反(正反光滑程度相同)放置在同一水平桌面上,容器内装有深度相同的同种液体,如图所示,若它们分别在水平方向拉力F1和F2的作用下沿桌面做匀速直线运动,速度分别为v和2v,容器底部受到液体的压强分别为p1和p2,下列关系正确的是( )
A.p1=p2,F1=F2B.p1>p2,F1<F2
C.p1>p2,F1=F2D.p1=p2,F1<F2
【答案】D。
【解答】解:(1)因为容器内装有深度相同的同种液体,从图中可知,右图中液体体积较大,所以根据m=ρV可知,右图中液体的质量较大,又因为容器质量相同,所以右图容器和液体的总质量较大,根据G=mg可知右图容器和液体的总重力较大;
由于水平桌面受到的压力等于容器和液体的总重力,因此右图容器对水平桌面受到的压力较大,故在接触面粗糙程度相同时,右图容器所受摩擦力较大;
由于两容器均做匀速直线运动,拉力与摩擦力是一对平衡力,大小相等,故F1<F2;
(2)已知容器内装有深度相同的同种液体,由p=ρgh可得,p1=p2。
故选:D。
【典例2】(2021•丰台区一模)两个完全相同的圆柱形容器静止放在水平桌面上,其中分别装有A、B两种不同的液体,将一个小球分别放在两种液体中,静止时小球浸入两种液体的情况如图所示,两容器中液面相平。甲、乙两容器中的液体密度分别为ρ1和ρ2;甲、乙两容器中的液体对小球产生的浮力分别为F1和F2;甲、乙两容器中液体对容器底部的压强分别为p1和p2;甲、乙两容器对桌面的压力分别为F1′和F2′.则下列判断中正确的是( )
A.ρ1<ρ2B.F1>F2C.p1=p2D.F1′>F2′
【答案】D。
【解答】解:
A、由于小球漂浮在液体A中,所以ρ球<ρ1,而小球悬浮在液体B中,所以ρ球=ρ2,所以ρ1>ρ2,故A错误;
B、由于小球漂浮在液体A中,所以F1=G球,而小球悬浮在液体B中,所以F2=G球,所以F1=F2,故B错误;
C、由于两容器中液体 深度相同,根据液体压强公式p=ρ液gh可知密度大的液体对容器底部的压强大,所以p1>p2,故C错误;
D、由图可知V1>V2,又因为ρ1>ρ2,根据m=ρV可知,m1>m2,所以G1>G2,由于容器对地面的压力等于容器的重力、液体的重力以及小球的重力之和,所以F1'>F2',故D正确。
故选:D。
【典例3】(2023•沙坪坝区校级模拟)如图,在甲、乙两个完全相同的容器装有质量和深度相同的不同液体,放在水平桌面上,容器对桌面的压强p甲 > p乙,液体对容器底的压力F甲 < F乙(均选填“>”“<”或“=”)。
【答案】>;<。
【解答】解:(1)水平桌面上,甲、乙两个相同容器中两种液体质量相等,根据G=mg可知甲乙的总重力相等,故对桌面的压力F甲=F乙。
甲容器底面积小于乙容器底面积,根据p=可知容器对桌面的压强p甲>p乙;
(2)水平桌面上,AB两容器中两种液体质量相同,根据G=mg可知液体的重力相同,甲容器上宽下窄,液体对底部的压力小于液体的重力,
乙容器上窄下宽,液体对底部的压力大于液体的重力,故液体对容器底的压力F甲<F乙。
故答案为:>;<。
【典例4】(2023春•永川区期末)如图所示,A、B是两个等高圆柱形容器,容器中装满水,容器的底面积之比为2:1,现将同材料的、质量比为3:1的木块a、b(ρ木<ρ水)分别轻轻放入两容器中,木块静止后水对容器底部的压强之比为 1:1 ,水对容器底部的压力之比为 2:1 。
【答案】1:1;2:1。
【解答】解:由于ρ木<ρ水,所以木块a、b放入水中均漂浮在水面上,
由于容器中已经装满了水,木块a、b放入水中静止时容器内的水深不变,
由于两容器等高,所以两容器内的水深相同,
根据p=ρ水gh可知,水对两容器底部的压强之比p1:p2=(ρ水gh):(ρ水gh)=1:1;
水对两容器底部的压力之比F1:F2=(p1S1):(p2S2)=S1:S2=2:1。
故答案为:1:1;2:1。
【典例5】(2023•益阳)如图所示,用微小压强计探究液体内部压强的特点。甲、乙、丙三个烧杯中盛有不同密度的盐水,甲图中盐水的密度与丁图相同。探头在液体中的深度甲与乙相同,丙与丁相同。
(1)为使实验现象更明显,压强计U形管中的液体最好用 水 (选填“水”或“水银”);
(2)要探究液体压强与深度的关系,应选 甲丁 两图;
(3)四个烧杯中,盐水密度最大的是 乙 图。
【答案】(1)水;(2)甲丁;(3)乙。
【解答】解:(1)根据液体压强公式p=ρgh可得,,分析可知,液体的密度越小,U形管内液面高度差越大,故压强计U形管中的液体最好用水。
(2)要探究液体压强与深度的关系,则要控制液体密度、探头方向相同,甲图中盐水的密度与丁图相同,所以应该选甲丁两图。
(3)在同一深度下,U形管内液面高度差越大,压强越大,则液体密度越大,故盐水密度最大的是乙图。
故答案为:(1)水;(2)甲丁;(3)乙。
【典例6】(2023•长汀县校级模拟)玻璃杯里有一定质量的酒精,如图所示,酒精的深度为20cm,酒精重4.8N,已知玻璃杯重1.2N,杯底面积为20cm2,(酒精密度ρ=0.8×103kg/m3)求:
(1)杯底所受的压力;
(2)玻璃杯放在水平桌面时,桌面受到的压强。
【解答】解:
(1)酒精的深度h=20cm=0.2m,
酒精对杯底的压强:
p1=ρ酒精gh=0.8×103kg/m3×10N/kg×0.2m=1600Pa;
由p=得杯底所受的压力:
F1=p1S=1600Pa×20×10﹣4m2=3.2N;
(2)玻璃杯对水平桌面的压力:
F2=G总=G酒+G杯=4.8N+1.2N=6N,
桌面受到的压强:
p2===3000Pa。
答:(1)杯底所受的压力为3.2N;
(2)玻璃杯放在水平桌面时,桌面受到的压强为3000Pa。
知识点3:大气压强
【典例1】(2023•雨花区校级模拟)我们身边看似“轻”的空气,其实蕴含着巨大的力量,能够帮助我们完成很多工作。以下事例,与大气压作用无关的是( )
A.用吸管吸饮料瓶中的饮料 B.用抽水机把水从低处抽到高处
C.用注射器把新冠疫苗药液注入肌肉里 D.茶壶盖上开小孔便于把水倒出
【答案】C。
【解答】解:A.用力吸管喝饮料,管内的气压小于外界大气压,饮料在外界大气压的作用下,被压入口腔内,利用了大气压,故A不符合题意。
B.抽水机抽低处的水到高处,通过活塞上移或叶轮转动使抽水机内水面上方的气压减小,水在外界大气压的作用下,被压上来,故B不符合题意;
C.用注射器把新冠疫苗药液注入肌肉里,利用的是人的推力,与大气压无关,故C符合题意;
D.壶盖上的小孔是为了让壶内气体和外界大气相等,在重力和大气压的作用下,水可以更容易的倒出,利用了大气压,故D不符合题意;
故选:C。
【典例2】(2023春•梨树县期末)下列实例中利用大气压强工作的是( )
A.用吸管吸饮料 B.利用钓鱼竿钓鱼 C.用硬棒撬石块 D.用温度计测温
【答案】A。
【解答】解:A、用吸管吸饮料时,是先把吸管内的空气吸走,在外界大气压的作用下,饮料就被压进吸管里,故A符合题意。
BC、钓鱼竿钓鱼、硬棒撬石块利用的都是杠杆,故BC不符合题意。
D、温度计是利用液体的热胀冷缩工作的,故D不符合题意。
故选:A。
【典例3】(2023秋•义乌市期末)大气压与人们的关系非常密切。
(1)很多生活、学习用品都是利用大气压工作的。下列现象与大气压强无关的是 A 。
A.把药液注射进肌肉里 B.钢笔吸墨水 C.吸尘器清洁地面
(2)如图所示,在装有水的烧杯中倒扣一个玻璃瓶,其水面比烧杯内水面低。则当烧杯内的水被加热至沸腾时,玻璃瓶中的水 一定不会 腾。(选填“一定会”、“一定不会”或“可能会”)
【答案】(1)A;(2)一定不会。
【解答】解:(1)
A、注射器吸药液时用到了大气压,把药液注射进肌肉里利用的是人的推力,与大气压无关,故A符合题意;
B、钢笔吸墨水时,需先把胶头中的空气挤出,在外界大气压的作用下,墨水就被压进滴管中,利用了大气压强,故B不合题意;
C、吸尘器清洁地面时内部的电动机带动风扇转动,把尘盒内的空气排出,灰尘在外界大气压的作用下就被压入尘盒内,利用了大气压强,故D不合题意。
(2)烧杯中的水被加热到沸点,若能够继续吸热,那么烧杯中的水可能会沸腾,瓶内气压大于外界大气压,所以瓶内的沸点高,加热的过程中最终瓶内的温度等于烧杯中水的温度,不能达到沸点,所以瓶内的水一定不会沸腾。
故答案为:(1)A;(2)一定不会。
【典例4】(2023秋•兴仁市校级期末)如图所示,当人用抽气机把塑料瓶、铁皮桶等容器中的空气抽掉一部分时,塑料瓶、铁皮桶被压扁变形,这是由于 大气压 作用的缘故。 马德堡半球 实验成功地证明了大气压存在而且是很大的。第一个测出大气压值的科学家是 托里拆利 ,他使用水银来做这个实验是因为水银的 密度 大。
【答案】大气压;马德堡半球;托里拆利;密度。
【解答】解:当人用抽气机把塑料瓶、铁皮桶等容器中的空气抽掉一部分时,由于大气有压强,所以会把塑料瓶、铁皮桶压扁变形;马德堡半球实验成功的证明了大气压的存在而且是很大的;第一个测出大气压值的科学家是托里拆利,他使用水银来做这个实验是因为水银的密度大。
故答案为:大气压;马德堡半球;托里拆利;密度。
知识点4:流体压强与流速的关系
【典例1】(2023秋•义乌市期末)将一个乒乓球放入空烧杯中,对其吹气,发现乒乓球“一跃而起”,落入边上的另一个烧杯中。乒乓球能“一跃而起”是由于受到了( )
A.人的“吹力” B.重力 C.空烧杯的弹力 D.上下表面不同的大气压力
【答案】D。
【解答】解:将一个乒乓球放入空烧杯中,对其吹气,乒乓球上方空气流速变大,压强变小,而其下方压强不变,则乒乓球上下表面受到不同的大气压力,在压力差的作用下乒乓球“一跃而起”,落入边上的另一个烧杯中。
故选:D。
【典例2】(2023秋•通州区期末)如图中的物理现象,不能用流体的压强与流速的关系解释的是( )
A.如图中,水翼船行驶时,水下的水翼使船身露出水面
B.如图中,孔明灯升上了天空
C.如图中,“香蕉球”的运动轨迹是弧线
D.如图中,针筒里吹出的高速气流可以把瓶子里的水“吸”上来并喷出
【答案】B。
【解答】解:A、要使船体升高,船体需要受到向上的力。根据飞机升空的原理可知,若水翼也做成上凸下平的形状即可,能用流体的压强与流速的关系解释,故A不合题意;
B、因为空气受热后会体积膨胀,空气密度小,重量轻,会上升,孔明灯升上了天空,是利用浮力,不能用流体的压强与流速的关系解释,故B符合题意;
C、“香蕉球”的运动轨迹是弧线,是因为流速越大的地方,压强越小,故C不合题意;
D、针筒里吹出的高速气流可以把瓶子里的水“吸”上来并喷出,是因为管上方的空气流速大,压强小,瓶子里的水在大气压的作用下向上喷出,能用流体的压强与流速的关系解释,故D不合题意。
故选:B。
【典例3】(2023•樟树市模拟)如图所示的小汽车在高速行驶时,车窗紧闭,当打开天窗时,天窗外空气流速大于车内空气的流速,天窗外空气的压强 小于 车内空气的压强,所以车内空气被“抽”到车外;与此同时小汽车对地面的压力 小于 它的重力(均选填“大于”、“等于”或“小于”)。
【答案】小于;小于。
【解答】解:(1)小汽车在高速行驶时,打开天窗,天窗外空气流速大于车内空气的流速,天窗外空气的压强小于车内空气的压强,车内空气被“抽”到车外;
(2)因为小汽车顶部气流速度大于底部气流速度,底部的气压大于顶部的气压,产生向上的升力,所以小汽车对地面的压力会小于重力。
故答案为:小于;小于。
【典例4】(2023秋•上城区期末)某晴朗的冬日,飞往北京的航班从杭州萧山机场起飞,请根据所学知识,回答问题:
(1)飞机在高空飞行时遇到了厚重的积雨云,此时飞机位于大气中的 对流 层,该层气温随高度升高而 降低 。
(2)根据空气的对流运动规律,当日机场内空调出风口应 朝下 (填“朝上”或“朝下”),才利于发挥空调的最佳效果。
【答案】(1)对流;降低;(2)朝下。
【解答】解:(1)厚重的积雨云位于大气中的对流层,该层气温随高度升高而降低;
(2)为了提高室温开暖气时将出风口向下,吹出的空气温度比较高,空气密度比较小,快速上升,有利于发挥空调的最佳效果。
故答案为:(1)对流;降低;(2)朝下。
巩固提升训练
一、选择题。
1.(2023秋•福州期末)全红婵在东京奥运会10米跳台中三跳满分夺金。在如图所示的起跳的过程中,她对跳台的压力( )
A.其施力物体是跳台 B.不是跳台发生形变的原因
C.可以改变运动员的运动状态 D.一定等于跳台对运动员的支持力
【答案】D。
【解答】解:
A、起跳的过程中,她对跳台施加了压力,所以施力物体是全红婵,故A错误;
B、跳台受到了压力,形状发生了变化,所以压力是跳台发生形变的原因,故B错误;
C、她对跳台的压力改变跳台的形状,压力没有改变全红婵的运动状态,故C错误;
D、她对跳台的压力和跳台对运动员的支持力是一对相互作用力,这两个力的大小是相等的,故D正确。
故选:D。
2.(2023•天门一模)如图所示,水平桌面上放着底面积相等的甲、乙两容器,分别装有同种液体且深度相同,两容器底部所受液体的压力、压强分别用F甲、F乙、p甲、p乙表示,则( )
A.F 甲=F 乙,p 甲=p 乙B.F 甲>F 乙,p 甲=p 乙
C.F 甲<F 乙,p 甲<p 乙D.F 甲=F 乙,p 甲<p 乙
【答案】A。
【解答】解:由题意知,两容器中装有同种液体且深度相同,则液体的密度相同,由p=ρgh可知,两容器底部受到液体的压强相等,即p甲=p乙;
又因为容器底面积相等,由F=pS可知,两容器底部受到液体的压力相等,即F甲=F乙,故A正确,BCD错误。
故选:A。
3.(2023•东营模拟)下列说法中,错误的是( )
A.小轿车使用安全带和安全气囊是为了减小惯性
B.学校食堂的锅炉和其外面的水位计组成一个连通器
C.高压锅煮食物熟得快是因为锅内气压高液体沸点高
D.鞋底做有凹凸不平的花纹是为了增大有益摩擦
【答案】A。
【解答】解:
A、惯性大小只与物体的质量有关,人的质量不变,其惯性不变,故使用安全带和安全气囊不是为了减小惯性,而是为了减小由于惯性带来的危害,故A错误;
B、水位计上端和锅炉炉身的上端都是开口的,底部是连通的,所以锅炉与外面的水位计组成一个连通器,故B正确;
C、水的沸点与气压有关,气压增大时,水的沸点升高;煮食物时高压锅的气压比普通锅内的气压高,所以水沸腾时高压锅内的温度高于普通锅内的温度,温度越高,食物熟得越快,故C正确;
D、鞋底刻有凹凸不平的花纹是为了在压力一定时,通过增大接触面的粗糙程度来增大有益摩擦,故D正确。
故选:A。
4.(2023•高新区模拟)图中小实验都与压强有关,其中能证明大气压存在的实验是( )
A. B. C. D.
【答案】C。
【解答】解:A、压力的作用效果与压力和受力面积的大小有关,压力相同、受力面积越小,压力的作用效果越明显,与大气压无关,故A错误;
B、如图实验,当微小压强计的探头在水中深度逐渐增大时,U形管两边液面高度差变大,与大气压无关,故B错误;
C、“覆杯”实验证明了大气压的存在,并且大气压很大,故C正确;
D、裂桶实验,说利用的是液体压强随深度的增加而增大,与大气压无关,故D错误。
故选:C。
5.(2023秋•房山区期末)如图所示的实例中,利用了“流体压强与流速关系”工作的是( )
A.覆杯实验 B. 飞机机翼上产生的升力
C. 用注射器吸取药液 D. 船闸
【答案】B。
【解答】解:
A、覆杯实验中,用纸片盖住装满水的杯口,水排出了杯子内的空气,倒立后在大气压的作用下纸片掉不下来,说明了大气压强的存在,故A不符合题意;
B、在气体和液体中,流速越大的位置,压强越小;飞机的机翼做成上面凸起,下面平直,由此飞机在飞行时,机翼上方的空气流速大,压强较小,机翼下方的空气流速小,压强大,所以飞机受到一个向上的升力,故B符合题意;
C、医生给注射器内吸药液时用到了大气压,但现在是向病人体内注射药液,利用的是人的推力,与大气压无关,故C不符合题意;
D、船闸的上游阀门打开时,上游和闸室构成连通器,下游阀门打开时,下游和闸室构成连通器,所以图船闸是利用连通器原理工作的,故D不符合题意。
故选:B。
6.(2021•长沙三模)如图所示,足够高的薄壁圆柱形容器放在水平桌面上,容器内水的质量为1kg,水的深度为0.1m。实心圆柱体质量为m克(m的取值不确定),底面积为5×10﹣3m2,高度为0.12m。实心圆柱体不吸水,将圆柱体竖直放入容器内,静止时水对容器底部的压强p与圆柱体的质量m满足的函数关系图像为(g取10N/kg)( )
A.B.
C.D.
【答案】A。
【解答】解:由题可知,未放圆柱体时,水对容器底部压强:P=ρgh=1.0×103kg/m3×10N/kg×0.1m=1000Pa
根据公式ρ=可得:水的体积:V===1×10﹣3m3=1000cm3
容器的底面积等于水的横截面积:S===100cm2
(1)当圆柱体密度大于等于水的密度时,圆柱体放入水中,假设圆柱体浸没,且水的深度为h2,由体积关系得:Sh2﹣V物=1000cm3
带入数据得:100h2﹣5×10﹣3m2×0.12m=1000cm3
解得:h2=16cm
因为h2=16cm>12cm,所以假设成立。
此时水对容器底部压强为P2=ρgh=1.0×103kg/m3×10N/kg×0.16m=1600Pa
此时圆柱体质量m物≥=ρ水v物=1.0g/cm3×5×10﹣3m2×0.12m=600g
即物体质量m物≥600g,水对容器底部压强p2=1600Pa
(2)当圆柱体密度小于水的密度时,圆柱体放入水中,圆柱体漂浮,且水的深度为h2,由体积关系得:Sh2﹣V排=1000cm3
带入数据得:h2=①
圆柱体漂浮,则物体受到的浮力和重力大小相等,m物的质量单位是g,有V排=②
水对容器底部压强p2=ρ水gh2③
由上式①②③可得:P2=(1000+m物)Pa
所以当物体质量0<m物<600g,水对容器底部压强:P2=(1000+m物)Pa
故选:A。
7.(2023春•万州区期末)如图所示,甲、乙两个实心均匀正方体放在水平地面上,甲对地面的压强大于乙对地面的压强。沿竖直方向在两个正方体上分别截去一部分,若甲、乙剩余部分对地面的压力相等,则甲、乙正方体( )
A.对地面压强的变化量可能△p甲<△p乙 B.剩余部分的底面积一定相等
C.对地面压力的变化量可能相等 D.剩余部分的体积可能相等
【答案】D。
【解答】解:(1)实心均匀正方体对水平地面的压强:
p======ρhg,
因沿竖直方向在两个正方体上分别截去一部分后,剩余部分的密度和高度不变,
所以,甲、乙剩余部分对地面的压强不变(均等于原来各自对地面的压强),则两者对地面压强的变化量相等,均为0,故A错误;
又因甲、乙剩余部分对地面的压力相等,且此时甲对地面的压强大于乙对地面的压强,
所以,由F=pS可知,剩余部分甲的底面积小于乙的底面积,故B错误;
(2)因甲对地面的压强大于乙对地面的压强,且由图知甲的底面积较大,
所以,由F=pS可知,截取前甲对水平面的压力大,
又因截取后甲、乙剩余部分对地面的压力相等,
所以,甲对地面压力的变化量大,故C错误;
(3)因甲剩余部分的底面积小,但高度大,
所以由V=S剩余h可知,剩余部分的体积可能相等,故D正确。
故选:D。
二、填空题。
8.(2023•长汀县校级模拟)插入软包饮料盒内的吸管一端被削得很尖是为了 增大 压强;埋电线杆时要垫上一块基石为了 减小 压强。(选填“增大”或“减小”)
【答案】增大;减小。
【解答】解:插入软包饮料盒内的吸管一端被削得很尖,是在压力一定时,通过减小受力面积来增大压强;
埋电线杆时要垫上一块基石,是在压力一定时,通过增大受力面积来减小压强。
故答案为:增大;减小。
9.(2023秋•南岸区期末)如图所示,A和B是密度为2.5×103kg/m3的材料制作的两块形状完全相同的实心长方体砖,分别侧放和平放在水平桌面上。B砖上放有质量忽略不计的薄壁圆柱形容器,容器中盛有部分酒精(ρ酒精=0.8×103kg/m3),容器底面积为B砖上表面积的四分之一。A砖的上表面和B砖的上表面到水平桌面的距离分别为20cm和4cm,将A砖沿竖直方向切去一半后剩余部分对水平桌面的压强为 5000 Pa;若切割后的A砖对水平桌面的压强为B砖对水平桌面的压强的四倍,则容器中酒精的深度为 12.5 cm。
【答案】5000;12.5。
【解答】解:(1)将A砖沿竖直方向切去一半后,受力面积变为原来的一半,A砖的质量变为原来的一半,由G=mg可知,A砖的重力也变为原来的一半,
因为水平面上物体的压力和自身的重力相等,所以对地面的压力F=GA,则此时A对地面的压强为:
pA=======ρAghA=2.5×103kg/m3×10N/kg×20×0.01m=5000Pa;
(2)若切割后的A砖对水平桌面的压强为B砖对水平桌面的压强的四倍,则B砖对水平桌面的压强为:
pB=pA=×5000Pa=1250Pa,
又pB======ρ酒精gh酒精+ρBghB=×0.8×103kg/m3×10N/kg×h酒精+2.5×103kg/m3×10N/kg×4×0.01m=1250Pa,
解得容器中酒精的深度h酒精=0.125m=12.5cm。
故答案为:5000;12.5。
9.(2023•沙坪坝区校级模拟)2020年10月27日,“奋斗者号”载人潜水器在马里亚纳海沟成功下潜10058米,创造了中国载人潜水器的下潜深度新纪录;若海水的密度近似为1.0×103kg/m3,则“奋斗者号”在上述深度受到海水的压强为 1.0058×108 Pa,潜水器外壳平均1cm2面积上受到海水的压力为 1.0058×104 N。
【答案】1.0058×108;1.0058×104。
【解答】解:潜水器受到水的压强:p=ρgh=1.0×103kg/m3×10N/kg×10058m=1.0058×108Pa,
根据p=得,潜水器外壳平均1cm2面积上受到海水的压力:F=pS=1.0058×108Pa×1×10﹣4m2=1.0058×104N。
故答案为:1.0058×108;1.0058×104。
10.(2023秋•金东区期末)如图是用气球做的两个实验。请根据实验回答:
(1)如图1,吹风机在工作时,吹风口能“吸”住气球,是利用了气球上方空气流速大,压强 小 ;
(2)如图2,气球放在热水烫过的玻璃瓶口,过一会在 大气压 的作用下被“吸”入瓶中。
【答案】小;大气压。
【解答】解:(1)吹风机在工作时,吹风使气球上方的空气流速大于气球下方的空气流速,下方空气的压强大于上方空气的压强,从而能“吸”住气球;
(2)这是因为玻璃瓶内气体受热时,温度升高,一部分气体被挤出瓶外;当放有气球的玻璃瓶遇冷后,瓶内气压减小,外界气压不变,于是在外界大气压的作用下,气球被压入瓶中。
故答案为:小;大气压。
11.(2023春•林州市期末)如图甲所示,密闭的容器重为20N,底面积为100cm2,其中装有8kg的水,水的深度为15cm,平放在面积为1m2的水平台面上。桶底受到水的压力为 15 N;水对桶底的压强为 1500 Pa;台面受到桶的压力为 100 N;台面受到桶的压强为 10000 Pa,若把该容器倒放在该桌面上,如图乙所示,那么水对容器底的压强将 变小 ,压力将 变大 ,容器对桌面的压强将 变小 ,压力将 不变 。(均选填“变大”、“变小”或“不变”)(ρ水=1×103kg/m3,g取10N/kg)
【答案】15;1500;100;10000;变小;变大;变小;不变。
【解答】解:水对桶底的压强:p=ρgh=1.0×103kg/m3×10N/kg×0.15m=1500Pa,
由p=可得,桶底受到水的压力:F=pS=1500Pa×100×10﹣4m2=15N;
桶里水的重力:G水=m水g=8kg×10N/kg=80N,
台面受到桶的压力为桶的重力和水的重力之和:F′=G桶+G水=20N+80N=100N;
台面受到桶的压强为:p′===10000pa;
若把该容器倒放在该桌面上,容器的底面积变大,容器中水的体积不变,所以容器中水的高度变小,根据液体压强公式p=ρgh可知水对容器底的压强将变小;
容器正立时,水的重力一部分作用在容器侧壁,一部分作用在容器底部,水对容器底部的压力小于水的重力,倒置后,水的重力全部作用在容器底部,同时容器底部还会承受容器侧壁给水的压力,所以水对容器底部的压力变大;
容器对桌面的压力不变,仍为桶的重力和水的重力之和,倒置后,受力面积变大,根据压强定义公式p=可知容器对桌面的压强变大。
故答案为:15;1500;100;10000;变小;变大;变小;不变。
三、实验探究题。
12.(2023•武汉模拟)在探究影响压力作用效果的因素时,小枫同学利用小桌、海绵、砝码和木板等器材进行了如图所示的实验。
(1)实验中小枫同学是通过比较海绵的 凹陷程度 来确定压力作用效果的大小,这个方法叫 转换法 。
(2)要探究压力的作用效果与受力面积的关系,可以选用 乙、丙 两次实验(填序号)。
(3)比较甲、乙两图,可以得出的结论是 受力面积一定时,压力越大,压力的作用效果越明显 ;下列实例中,直接涉及该结论的是 ④ 。(填序号)
①为了保护公路,推土机上路时要装上履带
②小小的蚊子能轻而易举地用口器把皮肤刺破
③书包要用宽的背带
④把钉子钉进木板里时要用重锤敲打
【答案】(1)凹陷程度;转换法;(2)乙、丙;(3)受力面积一定时,压力越大,压力的作用效果越明显; ④。
【解答】解:
(1)实验中,压力的作用效果的大小是通过比较海绵的凹陷程度来判断,这是转换法的运用;
(2)探究压力的作用效果与受力面积的关系,要控制压力大小不变,改变受力面积大小,应选择实验乙、丙;
(3)甲、乙两图,受力面积相同,压力越大,海绵形变越大,压力作用效果越明显,所以可得出:受力面积一定时,压力越大,压力作用效果越明显;
①为了保护公路,推土机上路时要装上履带,是在压力一定时,增大受力面积,减小压强,不合题意;
②小小的蚊子能轻而易举地用口器把皮肤刺破,是在压力一定时,减小受力面积,增大压强,不合题意;
③书包要用宽的背带,是在压力一定时,增大受力面积,减小压强,不合题意;
④把钉子钉进木板里时要用重锤敲打,是在受力面积一定时,增大压力,来增大压强,符合题意。
故答案为:(1)凹陷程度;转换法;(2)乙、丙;(3)受力面积一定时,压力越大,压力的作用效果越明显; ④。
四、计算题。
13.(2023秋•兴仁市校级期末)如图所示,足够高的圆柱形薄底容器A、B置于水平地面上,分别盛有水和液体乙。容器A的底面积为250cm2,水的重力为20N,两容器底部受到液体的压强相等。求:(g取10N/kg,水的密度ρ水=1.0×103kg/m3)。
(1)水的体积V水;
(2)水对容器A底部的压强p水;
(3)在容器A中注入水,使两容器中液面相平,此时水对容器A底部的压强增加了200Pa,求液体乙的密度ρ乙。
【解答】解:(1)容器甲中水的质量为:m水===2kg,
水的体积为:V水===2×10﹣3m3;
(2)容器甲中水的深度:h===0.08m,
水对容器底部的压强:p水=ρgh=1.0×103kg/m3×10N/kg×0.08m=800Pa。
(3)当容器甲内加水至于容器乙相平时,此时水深为h1,
此时水对容器底部的压强:p1=p水+Δp=800Pa+200Pa=1000Pa;
由p=ρgh可得此时水的深度:h1===0.1m;
由题知,原来容器甲、乙底部所受液体的压强相等,即:p乙=p水=800Pa;
由p=ρgh可得,液体乙的密度:ρ乙===800kg/m3。
答:(1)水的体积为2×10﹣3m3;
(2)容器甲中水对容器底部的压强为800Pa;
(3)液体乙的密度为800kg/m3。
重力
压力
定义
由于地球的吸引而使物体受到的力
垂直作用在物体表面上的力
产生原因
由于地球的吸引而产生
由于物体对物体的挤压而产生
方向
总是竖直向下
垂直于受压面且指向被压物体
作用点
物体的重心
在受压物体的表面上
施力物体
地球
对受力物体产生挤压作用的物体
联系
在通常情况下,静止在水平地面上的物体,其重力等于物体对地面的压力
注意点
压力不一定是由于物体受到重力而引起的
物体由于受到重力的作用,可以产生压力,但压力的大小不一定等于物体的重力
相关试卷
这是一份人教版八年级物理下册同步考点专题训练9.1压强(原卷版+解析),共37页。
这是一份人教版八年级物理下册同步考点专题训练第九章《压强》知识点专项复习(原卷版+解析),共38页。试卷主要包含了压强,减小或者增大压强的方法及其应用,压力和重力的区别等内容,欢迎下载使用。
这是一份人教版八年级物理下册同步考点专题训练第七章《力》知识点专项复习(原卷版+解析),共29页。试卷主要包含了力的三要素,力的图示和示意图等内容,欢迎下载使用。

