





2024年广西梧州市中考二模化学试题(原卷版+解析版)
展开说明:1.试卷分为试题卷和答题卷两部分,答案要写在答题卷上,在本试题卷上作答无效。
2.答题前,请认真阅读答题卷上的注意事项。
3.考试结束后,将本试题卷和答题卷一并交回。
可能用到的相对原子质量:H-1 C-12 N-14 O-16 Na-23 Mg-24 Cl-35.5 Fe-56 Zn-65
第Ⅰ卷(选择题,共40分)
一、选择题(本题含20小题,每小题2分,共40分。每小题只有一个符合题意的选项。)
1. 下列行为不符合“低碳生活”理念的是
A. 走路上学B. 随手关灯C. 焚烧垃圾D. 植树种草
2. 约占空气体积分数的0.934%,且可作保护气的气体是
A. 氧气B. 氮气C. 二氧化碳D. 稀有气体
3. 下列海洋能源中属于可再生能源的是
A. 潮汐能B. 可燃冰C. 海底石油D. 海底煤田
4. 在“粗盐的提纯”实验中,下列操作正确的是
A. 称量B. 溶解
C. 过滤D. 蒸发
5. 下列关于水的说法,正确的是
A. 用肥皂水鉴别硬水和软水B. 利用活性炭可以软化硬水
C. 水的天然循环是通过化学变化实现的D. 河水经沉降、过滤和灭菌能得到纯净物
6. 下列符号中,能同时表示一个原子、一种元素、一种物质的是
A. HB. C. HeD.
7. 下列对于宏观事实的微观解释,不正确的是
A. 金刚石和石墨物理性质不同——碳原子排列方式不同
B. 液化石油气加压贮存在钢瓶中——气体分子变小
C. 品红在热水中扩散得快——温度高,分子运动速率快
D. 氢气在氧气中燃烧生成水——化学变化中分子发生改变
8. 化学是人类进步的阶梯。下列说法不正确的是
A. 采用绿色化学工艺,可以提高原料利用率B. 石油分馏可得到汽油、柴油、沥青等物质
C. 煤炭的脱硫处理,能有效减少酸雨的形成D. 火箭制造用到的铝合金,其硬度比纯铝小
9. 下列实验现象描述正确的是
A. 铁丝在空气中剧烈燃烧,火星四射B. 硫在氧气中燃烧产生无色无味的气体
C. 红磷在空气中燃烧产生大量的白色烟雾D. 一氧化碳还原氧化铁时,红色粉末变为黑色
10. 下列金属不能与硫酸亚铁反应的是
A. MgB. AlC. CuD. Zn
11. 下列微观粒子示意图,能表示同一种元素的是
A. ①②B. ②④C. ①③D. ②③
12. 人体液的必须维持在一定范围内,下列体液呈酸性的是
A. 胃液0.9∼1.5B. 血液7.35∼7.45C. 胆汁7.1∼7.3D. 胰液7.5∼8.0
13. 下列关于金属材料说法中,不正确的是
A. 自行车链条涂油防锈B. 深埋铅蓄电池减少重金属污染
C. 菜刀使用后洗净擦干D. 医用手术器械使用不锈钢耐锈蚀
14. 梧州是世界人工宝石之都,人造宝石的化学成分是锆(Zr)的氧化物,已知氧化物中锆元素显4价,其化学式为
A. B. C. D.
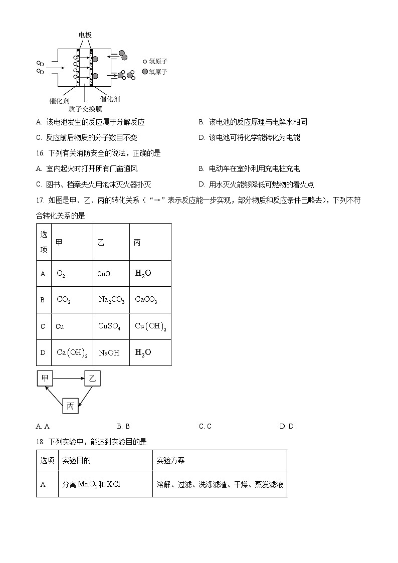
15. 如图是某燃料电池的工作原理示意图,下列说法正确的是
A. 该电池发生的反应属于分解反应B. 该电池的反应原理与电解水相同
C. 反应前后物质的分子数目不变D. 该电池可将化学能转化为电能
16. 下列有关消防安全的说法,正确的是
A. 室内起火时打开所有门窗通风B. 电动车在室外利用充电桩充电
C. 图书、档案失火用泡沫灭火器扑灭D. 用水灭火能够降低可燃物的着火点
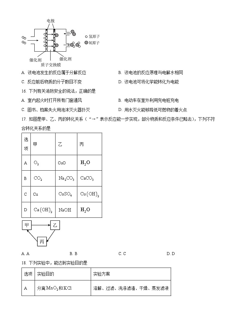
17. 如图是甲、乙、丙的转化关系(“→”表示反应能一步实现,部分物质和反应条件已略去),下列不符合转化关系的是
A. AB. BC. CD. D
18. 下列实验中,能达到实验目的是
A. AB. BC. CD. D
19. 如图是、、三种物质的溶解度曲线。下列说法正确的是
A. 的溶解度大于的溶解度
B. 100℃时,将的饱和溶液降温至60℃,溶液变成不饱和
C. 20℃时,、溶液的溶质质量分数相等
D. 40℃时,将加入中,充分搅拌,得到100g溶液
20. 下列图像不能正确反映对应变化关系的是
A. 将等质量的锌粉和铁粉分别加入等质量过量的稀盐酸中
B. 将℃硝酸钾饱和溶液恒温蒸发部分水,然后逐渐升高温度至℃
C. 向含有和的混合溶液中逐滴加入溶液至过量
D. 向含有和的混合溶液中逐滴加入溶液至过量
第Ⅱ卷(非选择题,共60分)
二、填空题(本大题共5小题,每个化学方程式2分,其余每空1分,共26分。)
21. 用化学用语填空。
(1)钾元素________;
(2)氟原子________;
(3)甲烷分子________;
(4)氧化钙________;
(5)2个铵根离子________。
22. 化学与生活、科技息息相关,请回答下列问题
(1)生活中使用的铜火锅是利用铜的________性。
(2)纯碱广泛用于玻璃、造纸等生产领域,纯碱也俗称为________。
(3)二氧化碳可用于灭火是利用了其________的化学性质。
(4)制糖工业用活性炭作脱色剂是利用了活性炭的________性。
(5)农业上可用________改良酸性土壤。
23. 《天工开物》中对朱砂(HgS)的精制有以下说明:“凡次砂取来,巨铁碾槽中,轧碎如微尘,然后入缸,注清水澄浸。过三日夜,其下沉结者,晒干即名头朱也。”
(1)“入缸,注清水澄浸,过三日夜,其下沉”。该物质分离与水的净化流程中的________操作原理相似。(填字母)
A. 过滤B. 静置沉降C. 吸附D. 消毒
(2)(Hg)俗称水银,可由朱砂在加热条件下炼得,炼制过程的微观示意如图所示:
①图示物质中属于氧化物的是________(填化学式)。从微观角度看,物质“”是由________(填“分子”或“原子”)构成的。
②写出该反应的化学方程式________。
(3)保持朱砂化学性质的最小粒子是________。
24. 化学就在我们身边,人类的生活离不开化学。
(1)2024年4月27日梧州半程马拉松激情开跑,运动员在赛后应适当补充碳水化合物和________,以促进肌肉生长和恢复。
(2)自热火锅的“自热”原理是利用生石灰与水反应________热量(填“放出”或“吸收”)。
(3)正常雨水的约为5.6,其原因是________(用化学方程式表示)
(4)俗话说“没有金刚钻,不揽瓷器活”,说明金刚石具有的性质是________。
25. 学习了常见的酸、碱后,同学们对碱的化学性质进行整理归纳,并进行以下实验活动:
(1)实验一中紫色石蕊试液变蓝,说明溶液显________性。
(2)实验二反应的现象为________。
(3)同学们发现实验三、实验四无明显现象,无法确定否发生了化学反应。于是继续进行探究。
Ⅰ.取少量实验三中的溶液于试管中,滴加________,溶液仍为无色,证明稀盐酸和溶液发生了化学反应。
Ⅱ.取少量实验四中的溶液于试管中,滴加________溶液,观察到产生白色沉淀,证和溶液发生了化学反应。
(4)对于没有明显现象的化学反应,可以通过________的方法证明反应发生。
三、简答题(本大题共2小题,每个化学方程式2分,其余每空1分,共12分。)
26. 氢能源是最理想的“绿色能源”之一,合理开发和使用氢能源有利于我国实现“碳达峰”和“碳中和”的目标。
(1)实验室利用电解水制氢气,若电源正极产生的气体是10mL,则理论上负极产生的气体体积为________mL。
(2)利用太阳能分解水的循环反应过程如图所示,该循环过程中不断消耗的物质是_______(填化学式),在循环制氢体系中起催化作用的物质是,其中铁元素的化合价为_______。
(3)以和为原料生产尿素是实现“碳达峰”成功案例,尿素中氮元素的质量分数是________(结果保留一位小数)。
(4)合金是一种潜在的储氢材料,一定条件下发生吸氢反应:,与水反应生成一种碱,并释放出,其反应的化学方程式为________。
27. 硫酸锌在工业、医学上有诸多应用。可用菱锌矿(主要成分是,含有少量的和)制备,其制备流程如图所示,回答下列问题:
资料:①难溶于水,也不与稀硫酸反应。①
(1)将菱锌矿粉碎的目的是________。
(2)“酸浸”中可观察到的现象是________。
(3)滤液1中含有的阳离子是________(填离子符号)。
(4)“转化”中加入足量锌粉,除发生外,还发生的另一个反应为________(填化学方程式)。
(5)下列说法正确的是________(填字母)。
A. 在“转化”中可以用铁粉代替锌粉除去杂质
B. 滤渣甲、滤渣乙均能与稀硫酸反应产生气体
C. 滤液2的质量一定比滤液1的质量大
四、实验探究题(本大题共2小题,每个化学方程式2分,其余每空1分,共16分。)
28. 如图是实验室制取气体常用的发生装置和收集装置,请回答下列问题:
(1)仪器①的名称是________。
(2)若用高锰酸钾制取氧气,应在装置A的试管口________,其反应的化学方程式为________。加热药品前使试管均匀受热的具体操作是________。
(3)欲收集一瓶干燥的氧气,可选用的装置是________(填字母),若用排水法收集氧气,当气泡________时再开始收集。
(4)实验室用大理石和稀盐酸制取二氧化碳,发生装置可选装置B或装置C,C比B具有的主要优点是________。
29. 近年来,中国在空间站建设方面取得了举世瞩目的成绩。空间站中所需氧气的主要来源有:电解水制氧气、二氧化碳再生制氧气等。化学兴趣小组对上述制取氧气的原理展开项目式探究活动。
【查阅资料】
固体呈淡黄色,能与、等物质反应,反应的化学方程式如下:,,
任务一:电解水制取氧气
(1)空间站里通过电解水获得氧气,反应的化学方程式为________。
任务二:二氧化碳再生制氧气
为检验能与发生反应生成,小吴同学设计了如图的实验装置。
(2)向装置A中加入药品,打开分液漏斗活塞,缓慢滴加稀盐酸。一段时间后将带火星的木条伸进D集气瓶内,观察到________的现象,小吴认为与反应并生成了。
(3)小周同学对小吴的设计提出疑问:该实验不能证明是与发生反应,他的理由是________。
任务三:测定干燥管中剩余的质量
将剩余固体继续与反应,通过测定反应产生氧气的体积来计算出固体中剩余的质量。同学们将上图虚线方框部分的装置换成如图继续实验。
(4)装置D和E是用来测量氧气的体积,量气时,下列说法正确的是________。(填字母)
A. 必须冷却至室温再读数
B. 读数时应移动量筒,使DE液面相平
C. 读数时不需要使DE液面相平
(5)气体通入装置B前,没有除去水蒸气,对剩余的质量测定是否有显著影响?________(填“有”或“无”),原因是________。
【拓展延伸】
(6)在空间站里,“二氧化碳再生制氧气”比“电解水制氧气”更适用的理由是________。
五、计算题(本题共6分)
30. 化学兴趣小组的同学为测定某生铁合金中铁的质量,取25g该合金样品于烧杯中,将120g稀盐酸分6次加入,充分反应,实验数据如下:
请分析并计算:
(1)25g该生铁合金中铁的质量为________g。
(2)计算所用稀盐酸中溶质的质量分数。选项
甲
乙
丙
A
CuO
B
C
Cu
D
选项
实验目的
实验方案
A
分离和
溶解、过滤、洗涤滤渣、干燥、蒸发滤液
B
鉴别和
将燃着的木条分别伸入集气瓶中
C
除去中混有C粉
加水溶解、过滤、蒸发结晶
D
比较Cu和Ag的金属活动性
将Cu片和Ag片分别放入稀硫酸溶液中
实验次数
1
2
3
4
5
6
加入稀盐酸的质量/g
20
20
20
20
20
20
剩余固体的质量/g
19.4
13.8
8.2
2.6
1.2
1.2
2024年广西桂林市部分学校中考一模化学试题(原卷版+解析版): 这是一份2024年广西桂林市部分学校中考一模化学试题(原卷版+解析版),文件包含2024年广西桂林市部分学校中考一模化学试题原卷版docx、2024年广西桂林市部分学校中考一模化学试题解析版docx等2份试卷配套教学资源,其中试卷共28页, 欢迎下载使用。
2022年广西梧州市中考化学真题(原卷版): 这是一份2022年广西梧州市中考化学真题(原卷版),共9页。试卷主要包含了 下列变化属于化学变化的是, 下列物质属于碱的是, 空气是一种宝贵的自然资源, 部分超导材料中含有钇元素,91 g, 如图是自然界中碳、氧循环简图等内容,欢迎下载使用。
精品解析:2020年广西贵港市覃塘区中考二模化学试题(解析版+原卷版): 这是一份精品解析:2020年广西贵港市覃塘区中考二模化学试题(解析版+原卷版),文件包含精品解析2020年广西贵港市覃塘区中考二模化学试题解析版doc、精品解析2020年广西贵港市覃塘区中考二模化学试题原卷版doc等2份试卷配套教学资源,其中试卷共22页, 欢迎下载使用。