所属成套资源:2024年高考地理三轮复习(全国通用)
专题17板块运动-2024年高考地理三轮专题复习(全国通用)
展开
这是一份专题17板块运动-2024年高考地理三轮专题复习(全国通用),文件包含专题17板块运动-2024年高考地理三轮专题复习全国通用原卷版docx、专题17板块运动-2024年高考地理三轮专题复习全国通用解析版docx等2份试卷配套教学资源,其中试卷共17页, 欢迎下载使用。
从历年高考题本专题在高考命题中的命题频率很高,从高考题分布情况看,重难点主要集中在通过板块构造学说解释地球表面宏观地形的形成上,板块构造,是地球科学中的一个重要理论,它描述了地球岩石圈的巨大板块如何移动、相互碰撞、擦肩而过或相互分离。这些板块的运动,塑造了地球上的山脉、海沟、岛屿和大陆,也引发了地震、火山爆发等自然现象。多以图文并重的形式进行命制,试题材料多选择具体区域,结合特殊地貌,综合考查板块边界与宏观地形的地照关系,解题方法是首先在各种图文材料中,找出关键的地理信息,运用板块构造学说解释全球海陆、高大山脉、裂谷和海洋等地貌的分布和变化,考查学生的区域认知素养和综合思维素养;然后通过分析具体的情境事件,进而考查学生的地理实践力和人地协调观。
〖真题回顾〗
(2023·全国·高考真题)新西兰南岛上的南阿尔卑斯山脉(约42°S-45°S)位于板块边界附近,呈东北—西南走向,其形态受板块运动和以流水为主的外力作用共同影响。某科研团队对该山脉东西向剖面形态进行研究,观测到目前该山脉仍在升高并向西扩展;模拟研究表明未来该山脉升高速度逐渐放缓,高度将趋于稳定。据此完成下面小题。
1.推测目前该山脉仍在升高并向西扩展是由于( )
A.板块挤压B.火山不断喷发C.板块张裂D.岩浆持续侵入
2.假设不受内力作用,在外力作用下,该山脉( )
A.西坡侵蚀强烈,山脊线东移B.西坡侵蚀强烈,山脊线稳定
C.东坡侵蚀强烈,山脊线西移D.东坡侵蚀强烈,山脊线稳定
3.未来该山脉高度将趋于稳定,是由于随山体升高( )
A.板块运动逐渐加强B.板块运动逐渐减弱
C.外力作用逐渐加强D.外力作用逐渐减弱
【答案】1.A 2.A 3.C
【解析】1.由材料并结合所学知识可知,该山脉位于太平洋板块和印度洋板块的消亡边界,受板块挤压影响,山脉高度会持续升高,A正确,C错误;从材料信息中为获取该山脉有火山持续喷发的相关信息,B错误;岩浆侵入不会对地表形态产生直接影响,D错误。所以选A。
2.根据该山脉的纬度范围可知,该地常年受盛行西风控制,西风挟带的来自海洋的水汽在西坡地形抬升影响下易形成降水,山脉西坡的侵蚀作用比东坡更强烈,如果不考虑内力作用,西坡遭受强烈侵蚀后,山脊线会向东移动,A正确,B错误;东坡为盛行西风背风坡,降水较少,侵蚀作用较弱,CD错误。所以选A。
3.地貌的演化是内外力共同作用的结果,内力使该地山脉持续隆升,地表起伏增大,地表受流水侵蚀作用增强。根据材料可知,目前山脉高度持续增加,说明内力作用强度大于外力作用,而未来该山脉高度将趋于稳定,是因为随着山体升高,高差增大,对盛行西风的阻挡加强,降水增多,流水作用逐渐加强,内外力作用趋于平衡,使山脉高度将趋于稳定,故C正确,ABD错误。所以选C。
【分析】地貌或称地形指地球硬表面由内外力作用塑造形成的多样的外貌或形态。内力作用指地球内能所产生的作用力,主要表现为地壳运动、岩浆活动和地震,外力作用指太阳辐射能通过大气、水、生物作用以风化作用、流水作用、冰川作用、风力作用、波浪作用等形式表现的作用力(从作用过程来看是风化、侵蚀、搬运、堆积、固结成岩等)。气候对区域外力及其组合状况具有决定性的影响,湿润区流水作用旺盛,干旱区风力作用强大,热带、亚热带碳酸盐岩区喀斯特作用普遍,寒区冰川冰缘作用占主导。内外动力都与重力有关,重力是形成地貌的前提,岩石是地貌的物质基础,岩石性质、地质构造、外力作用决定地貌。
〖基础知识〗
1、全球岩石圈六大板块:太平洋板块(几乎全部位于大洋)、亚欧板块、非洲板块、美洲板块、印度洋板块(含印度半岛、阿拉伯半岛、澳大利亚大陆、新西兰南北二岛)、南极洲板块。各大板块以海沟(碰撞,消亡边界)或海岭(张裂,生长边界)为分界线。赤道穿过全球六大板块。
2、特征:板块交界地带地壳活跃,多火山和地震;板块内部地壳稳定。
3、板块运动与地貌:
4、变化趋势:消亡边界--面积会缩小(如地中海、太平洋),海拔会升高(如青藏高原);生长边界—面积会增大(如红海、大西洋)。
5、板块边界的判读
板块之间的边界是大洋中脊或海岭、深海沟、转换断层和地缝合线。这里提到的海岭,一般指大洋底的山岭。在大西洋和印度洋中间有地震活动性海岭,另名为中脊,由两条平行脊峰和中间峡谷构成。太平洋也有地震性的海岭,但不在大洋中间,而偏在东边,它不甚崎岖,没有被中间峡谷分开的两排脊峰,一般叫它为太平洋中隆。海岭实际上是海底分裂产生新地壳的地带。转换断层,是大洋中脊被许多横断层切成小段,它不是一种简单的平移断层,而是一面向两侧分裂,一面发生水平错动,是属于另一种性质的断层,威尔逊称之为转换断层。两大板块相撞,接触地带挤压变形,构成褶皱山脉,使原来分离的两块大陆缝合起来,叫地缝合线。一般说来,在板块内部,地壳相对比较稳定,而板块与板块交界处,则是地壳比较活动的地带,这里火山、地震活动以及断裂、挤压褶皱、岩浆上升、地壳俯冲等频繁发生。
板块边界分为生长边界和消亡边界,消亡边界分布在环太平洋和地中海-喜玛拉雅火山地震带上,其他边界为生长边界。
6、 六大板块的常考区域
东非大裂谷、红海:非洲板块与印度洋板块的张裂。
冰岛的火山:亚欧板块和美洲板块张裂。
喜玛拉雅山:印度洋板块俯冲到亚欧板块下面,发生板块碰撞。
青藏高原:印度板块与亚欧板块相互碰撞。
大西洋:非洲板块与美洲板块张裂
阿尔卑斯山:非洲板块与亚欧板块相互挤压
安第斯山:南极洲板块与美洲板块相互碰撞
落基山脉:太平洋板块与美洲板块相互挤压碰撞
7、板块构造学说的应用
(1)解释宏观地形的成因。如青藏高原是由欧亚板块与印度洋板块相互碰撞隆起形成的。
(2)判断某海域或两大陆之间距离的变化趋势。如红海地处板块生长边界处,因此其面积将逐渐变大,而地中海地处板块消亡边界处,因此其面积将逐渐变小,其两侧的非洲大陆和欧洲大陆之间距离将逐渐变小。
(3)解释火山、地震分布的规律。板块构造学说认为,板块内部地壳比较稳定,而板块交界处地壳活跃,因此板块交界处多火山、地震活动。
8、人类与板块构造的关系
虽然板块构造是一个自然过程,但人类的活动也在影响着地球的“脉动”。过度的资源开采、环境污染等问题都可能对地球的地质活动产生影响。因此,保护地球环境,和谐共生是我们每个人的责任。
〖押题预测〗
阿塔卡马沙漠位于安第斯山脉西侧海岸山脉的山麓盆地地带,终年高温干燥。考古发现,阿塔卡马沙漠竟是鲸的陵地,有着凄美的西班牙语“CerrBallena”(鲸之陵)之称。下图示意阿塔卡马沙漠位置。完成下面小题。
1.下列地区与图示地区的板块边界类型相同的有( )
①冰岛②直布罗陀海峡③落基山脉④台湾岛⑤马达加斯加岛⑥夏威夷群岛
A.①②④B.②③④C.②③⑥D.③④⑤
2.关于板块运动对阿塔卡马地区自然环境造成的影响,推断正确的是( )
①阿塔卡马地区陆地外力作用转变成海洋沉积作用;
②山脉隆起阻挡海上的湿润气流进入,位于盛行风背风地带,加剧其气候干旱;
③植被稀少,沙漠广布;
④山前形成较多冲积扇,且形成规模大,发育速度快;
⑤发育的河流短小、稀少,且多形成时令河、内流湖;
A.①③④B.①②⑤C.②③⑤D.③④⑤
3.该板块边界所在沿海地区,其对应气候条件下的典型建筑特点最可能为( )
A.尖顶飞檐B.厚墙小窗C.粉墙黛瓦D.干栏式高脚屋
【答案】1.B 2.C 3.B
【解析】1.结合所学知识,冰岛位于亚欧板块与美洲板块的生长边界,直布罗陀海峡位于非洲板块和亚欧板块的消亡边界,落基山脉位于美洲板块和太平洋板块的消亡边界,台湾岛位于亚欧板块与太平洋板块的消亡边界,马达加斯加岛位于非洲板块与印度洋板块的生长边界,夏威夷群岛位于太平洋板块和南极洲板块的生长边界,因此②③④板块边界类型相同,B正确,ACD错误。故选B。
2.根据材料可知,阿塔卡马地区位于30°S以北,终年高温干燥,推断是热带沙漠气候。此处板块运动直接影响的是该地区的地形,由于两板块碰撞后,美洲板块西岸隆起形成高大的安第斯山脉,使得河流短小,落差大,流速快;阻挡了低纬东南信风,使阿塔卡马地区位于背风坡,降水稀少,气候干旱,使得该地区植被稀少,沙漠广布;河流稀少,水量小,主要靠高山冰雪融水补给,形成时令河、内流湖,②③⑤正确;该地区由于气候干旱,降水稀少,形成沙漠,因此外力作用应该是风化、风力作用为主,①错误;山前冲积扇规模较小,④错误。故选C。
3.结合上题可知,该板块边界沿海地区属于热带沙漠气候,整体气候较为干旱,因此,其房屋建筑特点为厚墙小窗,减少热量进入室内,具有很好的隔热效果,B正确;尖顶飞檐属于降水较多的地区建筑特点,粉墙黛瓦描述的是江南水乡建筑特点,干栏式高脚屋是,东南亚地区的传统民居,适应高温多雨的气候特征,ACD错误。故选B。
【分析】板块边界划分的主要依据是板块边缘的构造、活动性和板块内部的整体性。板块的边界有三种类型:离散型、聚敛型和剪切型板块边界。
新西兰最引人注目的间歇泉,周期性地将沸腾的水和蒸汽以及挟带的矿物从一个狭窄的通风口喷射到空气中。有人把它叫作地下的天然锅炉。据此完成下列小题。
4.新西兰间歇泉形成的地质条件是位于( )
A.太平洋板块与印度洋板块消亡边界处B.太平洋板块与印度洋板块生长边界处
C.南极洲板块与印度洋板块消亡边界处D.南极洲板块与印度洋板块生长边界处
5.沸腾的水与蒸汽能喷射到空气中的主导因素是( )
A.气温升高B.压力增大C.西风的作用D.地壳抬升
6.间歇泉挟带的矿物在地表首先会( )
A.形成沉积岩B.形成花岗岩
C.形成变质岩D.发生重融再生
【答案】4.A 5.B 6.A
【解析】4.间歇泉被称为地下的天然锅炉,因此其主要分布在板块交界处。新西兰位于太平洋板块与印度洋板块消亡边界处,地壳运动活跃,多火山活动,利于间歇泉的发育。A符合题意;B、C、D不符合题意。故选A。
5.该地地处板块交界处,沸腾的水与蒸汽的热量来源于岩浆活动。岩浆沿着裂隙上升,会使周围地层中水温升高,甚至化为蒸汽。水和蒸汽上升膨胀的过程需要更大的空间,当裂隙里的压力大于外面的压力时,就会把沸腾的水和蒸汽喷射出来。B符合题意;温度升高不是导致沸水和蒸汽喷射的原因。A不符合题意;西风影响不了地下水,C不符合题意;地壳抬升不会加热水,也不会使其被喷射到天空中,D不符合题意;故选B。
6.新西兰间歇泉是由于板块交界处,间歇泉属于被岩浆活动的热量加热的泉水。沸腾的地下水在高温高压的条件下会携带一些火山物质和矿物质,泉水出露地表后由于温度和压力降低,其携带的物质在地表堆积固结形成岩石。所以属于沉积岩。A符合题意;花岗岩属于侵入型岩浆岩,间歇泉无法形成,B不符合题意;变质岩是在高温高压下变质作用形成的,间歇泉无法形成,C不符合题意;地表的矿物在常温下是无法重熔再生的,D不符合题意;故选A。
【分析】全球地壳划分为六大板块:太平洋板块、亚欧板块、非洲板块、美洲板块、印度洋板块(包括大洋洲)和南极洲板块。其中除太平洋板块几乎全为海洋外,其余五个板块既包括大陆又包括海洋。印度洋板块包括阿拉伯半岛、印度半岛、澳大利亚大陆、新西兰及大部分的印度洋。非洲板块包括非洲、南大西洋东半部。
中国地震台网正式测定,北京时间2024年1月1日15时10分在日本本州西岸能登半岛近海发生7.4级地震(震中位置见下图),震源深度30千米。下图示意日本及周边海域1月等温线和降水量分布。据此完成下面小题。
7.本次地震发生时( )
A.东京正值午餐时间B.伦敦夕阳西下
C.纽约夜幕沉沉D.南极长夜漫漫
8.影响能登半岛附近海域等温线弯曲及沿岸降水量分布的主要因素分别是( )
A.洋流、地形B.季风、盛行西风
C.盛行西风、洋流D.太阳辐射、地形
9.图中板块边界的类型及其海底宏观地形分别是( )
A.生长边界、海岭B.生长边界、海沟
C.消亡边界、海岭D.消亡边界、海沟
【答案】7.C 8.A 9.D
【分析】7.由题干可知,此次地震发生时为北京时间1月1日15时10分,此时东京(在120°E以东,东九区)为16时10分前后,不是午餐时间,A错误;伦敦为零时区,比北京时间晚8小时,此时为1月1日7时10分前后,不是夕阳西下,B错误;纽约为西五区,比北京晚13小时,此时为1月1日2时10分前后,夜幕沉沉,C正确;1月1日,为冬至日后不久,南极大部分地区都是极昼,D错误。故选C。
8.由图可以看出,能登半岛附近海域等温线向高纬凸出,主要是受日本暖流在日本海的分支洋流影响;能登半岛沿岸地区降水量要大于日本太平洋一侧,且降水量沿海岸呈狭长分布,主要是因为其位于冬季风的迎风坡,受地形抬升影响,多地形雨,故影响能登半岛附近海域等温线弯曲及沿岸降水量分布的主要因素分别是洋流、地形,A正确;该处位于亚洲东部,受季风影响,不受盛行西风影响;太阳辐射对局地气温的变化影响小,BCD错误。故选A。
9.日本位于太平洋板块和亚欧板块交界处,为大洋板块与大陆板块碰撞挤压的消亡边界,大洋板块俯冲到大陆板块之下,常形成海沟地形,D正确,ABC错误。故选D。
【分析】汇聚型边界,又称消亡边界,(与生长边界相对)是两个相互汇聚、消亡的板块之间的边界。消亡板块易形成海沟,造山带。
乍得Bngr盆地(简称乍得B盆地)位于非洲中部多条裂谷交会部位,盆地整体呈近东西走向,油气资源丰富。在反转构造作用下,乍得B盆地内部产生褶皱现象。下图为乍得B盆地位置示意图。完成下面小题。
10.乍得B盆地形成原因是( )
A.板块挤压坳陷B.板块张裂沉降C.岩浆熔蚀塌陷D.风力侵蚀搬运
11.在反转构造作用下,乍得B盆地主要发育有( )
A.向斜B.水平断层C.背斜D.垂直断层
【答案】10.B 11.C
【解析】10.根据材料,乍得Bngr盆地(简称乍得B盆地)位于非洲中部多条裂谷交会部位,说明乍得盆地的形成是板块张裂,地壳沉降形成的,B对,A错;岩浆熔蚀塌陷形成的是火山口,C错;风力侵蚀搬运形成的是风蚀地貌,D错。故选B。
11.在反转构造作用下,乍得B盆地部分岩层发生褶皱向上隆升,成为背斜,形成良好的储油气构造,使之油气资源丰富;断层发育有众多断裂带,油气易沿断裂带流失,不利于储存;向斜是良好的储水构造。综上所述,C对,排除ABD。故选C。
【分析】背斜岩层向上拱起,岩层中心老两翼新;向斜岩层向下弯曲,岩层中心新两翼老。
12.阅读图文材料,完成下列问题。
地理环境具有整体性和差异性的特征。巴塔哥尼亚地区距离海洋近,但很少受到海洋水汽的“滋润”,草原、沙漠广布。大约在1.4亿年前,安第斯山脉还没隆起。现在巴塔哥尼亚的干旱大草原,当时却非常潮湿,常年薄雾笼罩,巨大的树木直插云霄,高达100余米。安第斯山脉隆起后,火山爆发的火山灰和熔岩淹没了这片森林,形成壮观的森林化石群。
(1)请用板块构造学说,解释安第斯山脉的具体形成过程。
(2)说出甲地的自然带名称,并解释其成因。
(3)安第斯山脉的隆起改变了巴塔哥尼亚地区的地理环境。结合地貌、气候、水文等要素的地质历史演变,阐述地理环境的整体性特征。
【答案】(1)南极洲板块和美洲板块相互碰撞,岩层受挤压上拱,形成高大山脉。
(2)甲:温带落叶阔叶林带 成因:甲地位于40-50°之间的大陆西岸,终年受西风的影响;位于安第斯山脉的西侧,处于迎风坡,降水丰富,形成温带海洋性气候;温带海洋性气候形成相应的温带落叶阔叶林植被及相应的土壤,从而形成温带落叶阔叶林带。
(3)安第斯山脉隆起,阻挡西风带的水汽,降水减少,地形引起气候变化;温带大陆性气候形成后,对应温带荒漠自然景观,气候改变了自然带;安第斯山脉的隆起,使得巴塔哥尼亚高原的河流从西向东注入大西洋,地形引起河流的改变。自然地理要素相互联系和影响,形成了自然地理环境的整体性。
【分析】本题以南美洲巴塔哥尼亚高原为背景设置三小问,涉及内外力作用对地表形态的影响,地理环境差异性和整体性原理的分析和具体应用等知识点,考查学生获取和解读地理信息、调动和运用地理知识的能力,体现区域认知、综合思维的学科素养。
【详解】(1)结合板块构造学说可知。安第斯山脉处于美洲板块与南极洲板块的消亡边界,由于二者的不断挤压,导致岩层不断的抬升,随着时间的推移,形成高大的山脉。
(2)甲地位于40-50°之间的大陆西岸,且于安第斯山脉的西侧,由于受西风的影响,且位于迎风坡,降水丰富,形成温带海洋性气候。温带海洋性气候形成温带落叶阔叶林植被及相应的土壤,从而形成温带落叶阔叶林带;
(3)地理环境整体性是指:地理环境各要素间相互联系、相互影响,构成了一个有机整体,不断地进行物质运动和能量交换,并在此过程中产生生产功能和平衡功能,推动地理环境的发展变化。结合材料可知,随着南极洲板块与美洲板块的挤压,安第斯山脉不断隆起,阻挡西风带的水汽,降水不断减少,随着地形的抬升,该区域气候由湿润向干旱不断变化;随着气候不断变化,植被带也不断发生变化,随着水汽的减少,该地的气候逐渐向温带大陆性气候改变,景观由森林向荒漠景观改变,因而气候改变了自然带;随着安第斯山脉的隆起,使得巴塔哥尼亚高原的河流也随之发生改变,使得河流从西向东注入大西洋,所以地理要素相互联系和影响,体现自然地理环境的整体性原理。
13.阅读图文材料,完成下列要求。
地中海位于非洲与欧洲之间,经直布罗陀海峡与大西洋相连。地质学家在水下考察时发现,直布罗陀海峡东侧海底有洪水冲击的痕迹,据此,科学家推断,直布罗陀海峡曾经历过关闭和重启,并且极大地影响了地中海海底沉积岩层的形成。下图示意地中海东西向和南北向地质剖面。
(1)分析该区域地壳运动特点,并推断地中海面积变化趋势。
(2)推测科学家判断直布罗陀海峡曾经历过关闭和重启的理由。
(3)说明地中海底部含盐结晶沉积岩的形成原因。
【答案】(1)岩层东西向大致水平延伸、南北向形成多个褶皱和断层,说明地壳南北向挤压运动强烈。受板块挤压运动影响,地中海面积呈缩小趋势。
(2)直布罗陀海峡东侧海底有洪水侵蚀的痕迹,说明大西洋海水曾经以洪水方式,经直布罗陀海峡进入地中海,则进入时为直布罗陀海峡重新开启之时,进入前为关闭状态。
(3)直布罗陀海峡关闭时期,切断了大西洋对地中海的水源补给;而地中海地区气候较干燥,蒸发作用强;使海水面积缩小、盐度增大,大量盐类物质结晶并在海底沉积,形成大量含盐结晶沉积岩。
【分析】本题以地中海相关图文资料为材料,设置3道小题,涉及地壳运动、海水盐度等相关知识点,考查学生获取和解读地理信息、调动和运用地理知识的能力,体现区域认知、综合思维的学科素养。
【详解】(1)读图可知,地中海地区岩层东西向大致水平延伸、南北向形成多个褶皱和断层,说明地壳南北向挤压运动强烈。地中海位于非洲板块和亚欧板块的消亡边界,受板块挤压运动影响,地中海面积呈缩小趋势。
(2)直布罗陀海峡东侧海底有洪水侵蚀的痕迹,说明大西洋海水曾经以洪水方式,经直布罗陀海峡进入地中海,洪水为地表径流,说明之前海峡为陆地,洪水对地表有强烈的侵蚀作用,使该地侵蚀不断加深,之后海峡连贯大西洋和地中海。因此洪水进入时为直布罗陀海峡重新开启之时,进入前为关闭状态。
(3)直布罗陀海峡关闭时期,地中海和大西洋彼此分隔,切断了大西洋对地中海的水源补给;而地中海地区夏季受副高影响较强,炎热干燥,降水稀少,但蒸发作用强,使海水面积缩小、盐分不断累积,盐度增大,大量盐类物质结晶并在海底沉积,使地中海海底形成大量含盐结晶沉积岩。
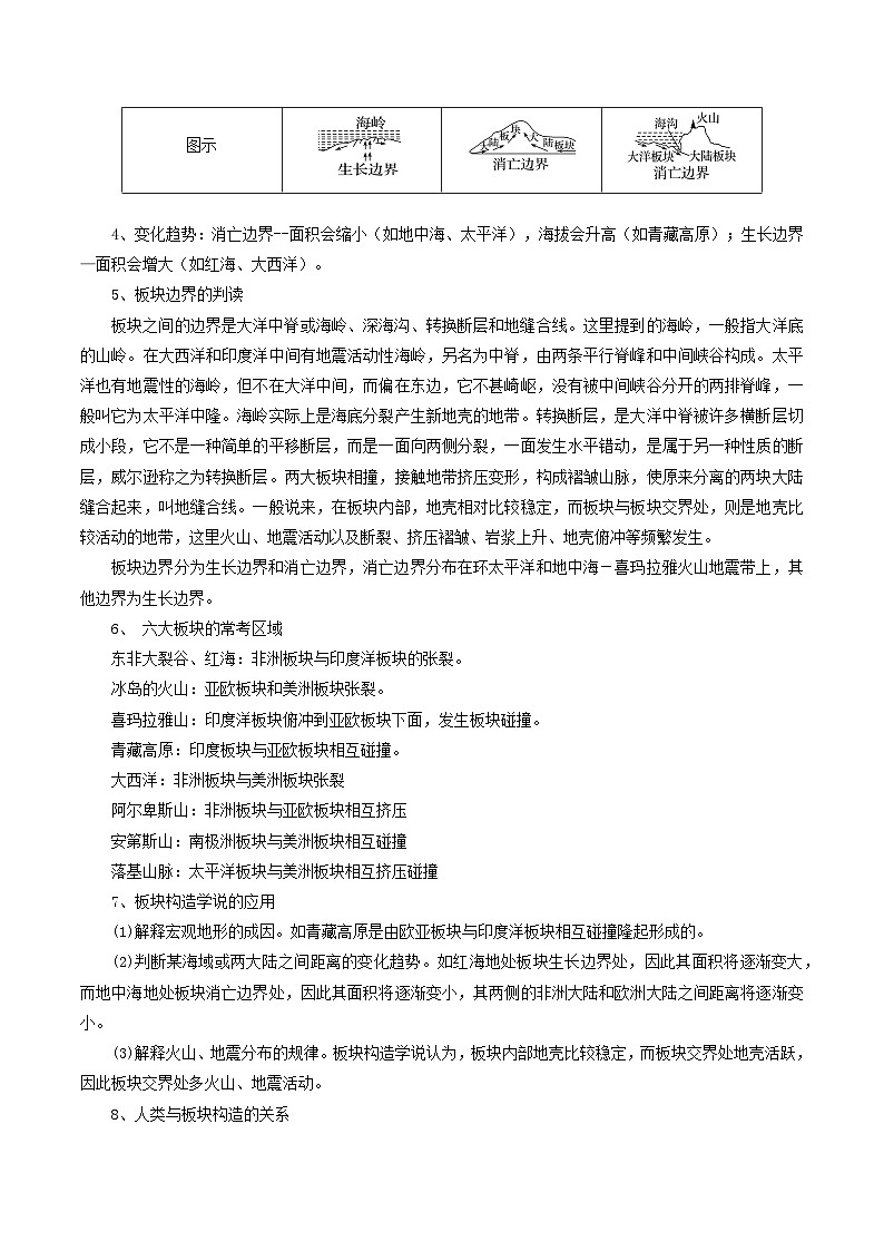
板块运动
张裂
碰撞
大陆板块与大陆板块相互挤压碰撞
大陆板块与大洋板块相互挤压碰撞
边界类型
对地球面貌的影响
形成裂谷或海洋
形成高峻山脉和巨大高原
在大洋板块上形成海沟;在大陆板块上形成岛弧、海岸山脉
举例
东非大裂谷、红海、大西洋
喜马拉雅山脉、青藏高原
马里亚纳海沟、亚洲东部岛弧、美洲西岸山脉
图示
相关试卷
这是一份专题19河流地貌-2024年高考地理三轮专题复习(全国通用),文件包含专题19河流地貌-2024年高考地理三轮专题复习全国通用原卷版docx、专题19河流地貌-2024年高考地理三轮专题复习全国通用解析版docx等2份试卷配套教学资源,其中试卷共20页, 欢迎下载使用。
这是一份专题10锋面气旋-2024年高考地理三轮专题复习(全国通用),文件包含专题10锋面气旋-2024年高考地理三轮专题复习全国通用原卷版docx、专题10锋面气旋-2024年高考地理三轮专题复习全国通用解析版docx等2份试卷配套教学资源,其中试卷共18页, 欢迎下载使用。
这是一份专题09风-2024年高考地理三轮专题复习(全国通用),文件包含专题09风-2024年高考地理三轮专题复习全国通用原卷版docx、专题09风-2024年高考地理三轮专题复习全国通用解析版docx等2份试卷配套教学资源,其中试卷共22页, 欢迎下载使用。

