所属成套资源:2024年高考地理三轮复习(全国通用)
专题05地质年代-2024年高考地理三轮专题复习(全国通用)
展开
这是一份专题05地质年代-2024年高考地理三轮专题复习(全国通用),文件包含专题05地质年代-2024年高考地理三轮专题复习全国通用原卷版docx、专题05地质年代-2024年高考地理三轮专题复习全国通用解析版docx等2份试卷配套教学资源,其中试卷共17页, 欢迎下载使用。
高考对地质年代的考查并不多,按照课标的要求是针对地球的演化过程,描述不同地质时期的地壳运动、海陆分布、气候特征和生物进化过程,在日常生活情境中,能够辨识地球深化过程中留下的诸多痕迹(如化石、地质构造、特殊景观),能认识到人类的出现是生物进化的结果,能结合地壳运动、海陆分布、生物演化、气候变化等多种要素,综合分析、理解在地球演化过程中,各要素之间的相互作用,思考未来地球演化与人类发展的关系,将不同地质年代的自然图景和相应地质年代建立对应关系,形成一个宏观视角下的时空组合。
〖真题回顾〗
(2023·湖南·高考真题)阅读图文材料,完成下列要求。
锆是一种战略性稀有重金属。锆资源集中分布在澳大利亚和非洲,绝大多数由澳大利亚、英国和美国的三大供应商开发,消费集中在中国、欧洲和北美。莫桑比克锆砂矿资源丰富,其成矿物质主要来源于前寒武纪火成岩。含锆重砂矿物多在海岸带低潮线附近富集,1~3月在高潮线以上也有大量沉积。“一带一路”背景下,某中资企业与莫桑比克合作开发锆砂矿。下图示意采矿区及所在区域。
(1)甲、乙、丙、丁四地中,哪一处最有可能是该采矿区成矿物质的来源地,并说明理由。
【答案】(1)丙地。丙地有太古宙侵入岩(火成岩),太古宙属前寒武纪,成矿物质主要来源于前寒武纪火成岩;临近河流。
【详解】(1)利用材料信息中“成矿物质主要来源于前寒武纪火成岩”这一关键信息,排除乙(中生代变质岩)、丁(中生代沉积岩);图中显示,采矿区位于沿海,应远离成矿物质的来源地,表明需要外力侵蚀搬运沉积才能形成采矿区的锆砂矿,与甲相比,丙地临近河流,有河流与采矿区相连,具有流水侵蚀搬运沉积的可能性,因此丙地最有可能是该采矿区成矿物质的来源地。
〖基础知识〗
地质年代:地壳中不同地质时代地层的具体形成时间和顺序。
2、地球生物进化的一般序列
3、地球的演化过程
根据同位素年龄测定法可知,地球形成约有46亿年的历史了。从其形成到现在,地球的环境发生了巨大的变化。我们可以通过地层的研究认识其环境的演化过程。
(1)前寒武纪:地球从没有生命到出现原始生命。包括三个阶段:
(2)显生宙
①古生代
②中生代和新生代
〖押题预测〗
札达盆地平均海拔约3735m,内部沟壑纵横,干旱荒芜,看起来了无生机,但它却是古生物化石的富集区。约500万年前,札达盆地是古湖泊,后因板块加速隆升,湖水外泄,古湖床裸露。盆地形成后,经漫长的地质作用形成了由东南向西北贯穿盆地的象泉河。五百万年来,札达盆地中的植被经历了从阔叶林到针叶林、灌木丛、草地,再到荒漠的变化过程。下图为札达盆地地质构造图。据此完成下面小题。
1.推测札达盆地沉积岩层形成时的古地理环境特征为( )
①寒冷干燥②温暖湿润③风力沉积④河湖沉积
A.①②B.②④C.①③D.③④
2.影响札达盆地气候演化的根本原因是( )
A.由森林到荒漠的植被变化B.喜马拉雅山脉的不断隆起
C.札达盆地的内部断裂下陷D.古札达湖湖水外泄、湖泊消失
3.札达盆地古生物化石大量出露的原因是( )
A.环境优越,生物众多B.流水冲刷,深切地表
C.地壳上升,风力剥蚀D.气候寒冷,冰川侵蚀
【答案】1.B 2.B 3.B
【解析】1.盆地形成早期能生长阔叶森林,推测古地理环境温暖湿润,②正确,①错误;古湖泊演化为盆地后有河流贯穿,推测沉积岩层为河湖沉积,④正确,③错误。故选B。
2.盆地气候演化经历了由湿到干的过程,原因是随着喜马拉雅山脉的不断隆起,阻挡了来自印度洋的水汽进入盆地。气候变化会影响植被变化,但森林到荒漠的植被变化不会是影响气候变化的根本原因,A错误;札达盆地中的植被经历了从阔叶林到针叶林、灌木丛、草地,再到荒漠的变化过程,说明气候变干,札达盆地的内部断裂下陷,并不是气候变干的原因,C错误;古札达湖湖水外泄、湖泊消失,也不是札达盆地气候演化的根本原因,D错误;故选B。
3.由材料可知,札达盆地平均海拔约3735m,内部沟壑纵横,该地位于热带季风气候区,古生物化石形成于地下,由于盆地内流水侵蚀,沟壑纵横,大量古生物化石出露到地表,B正确;环境优越,生物众多是古生物化石多的原因,但不是古生物化石大量出露的原因,A错误;这里纬度低,降水多,风力作用弱,且冰川对札达盆地的影响小,CD错误;故选B。
【分析】古生物化石指人类史前地质历史时期形成并赋存于地层中的生物遗体和活动遗迹,包括植物、无脊椎动物、脊椎动物等化石及其遗迹化石。
2023年9月,经过200多天野外发掘和长达一年的修复与分析研究,确认发现于福建省政和县约1.5亿年前的地层中一件保存近乎完整的恐龙化石属于鸟翼类恐龙新物种,并将其命名为“奇异福建龙”,同一地层中还发现大量水生、半水生的鱼类和两栖类等脊椎动物化石。下图为“奇异福建龙”及政和动物群生态复原图,完成下面小题。
4.“奇异福建龙”生存的地质年代是( )
A.泥盆纪B.侏罗纪C.寒武纪D.第四纪
5.该地层中发现的脊椎动物( )
A.肉食类动物可能以大型哺乳类动物为食物
B.最早出现于早古生代时期
C.食草类动物有着丰富的裸子植被作为食物
D.在第四纪时期遭到大灭绝
6.推测“奇异福建龙”生存时期,福建省政和县地区的地理环境最可能是( )
①浅湖、沼泽②广阔深海③温暖、湿润④寒冷、干燥
A.①③B.①④C.②③D.②④
【答案】4.B 5.C 6.A
【解析】4.结合材料可知,“奇异福建龙”发现于约1.5亿年前的地层中,可知“奇异福建龙”生存的地质年代为中生代的侏罗纪。故选B。
5.发现的化石地层为中生代时期的地层,该时期主要为“爬行动物的时代”,陆地裸子植被繁盛,为食草类动物提供丰富食物;脊椎动物最早出现于晚古生代,并在晚古生代时期遭到大灭绝;大型哺乳类动物出现于新生代。ABD错误,C正确;故选C。
6.结合材料可知,在发现“奇异福建龙”的地层中还发现大量水生、半水生的鱼类和两栖类生物化石,可推测出当时该地应为浅湖或沼泽相环境而非深海,当地气候温暖湿润,生物群落繁盛。①③正确错误,②④错误;故选A。
【分析】动物演化:动物孕育、萌芽和发展的初期阶段、海洋无脊椎动物时代、鱼类时代、两栖动物时代、爬行动物时代、哺乳动物时代、人类时代。植物演化:海生藻类时代、陆上孢子植物时代、裸子植物时代、被子植物时代。
近年来,科研人员在保山盆地(青藏高原东南部)内的岩层中发现保存较好的针叶植物化石。经研究,该类针叶植物生长于新近纪,为现代云杉属植物的亲缘种。下图示意现代云杉属植物在青藏高原东南部的分布高度。据此完成下面小题。
7.确定针叶植物化石的形成时间是通过岩层的( )
A.位置关系B.物质组成C.绝对年龄D.埋藏深度
8.新近纪所在的新生代时期( )
A.被子植物繁盛B.爬行动物盛行C.联合古陆形成D.原核生物出现
9.与现代相比,新近纪时期的保山盆地( )
A.光照较弱B.降水较少C.气温较低D.风力较小
【答案】7.C 8.A 9.C
【解析】7.化石是古生物学的主要研究对象,它为研究地质时期的动、植物生命史提供了证据,通过岩层的绝对年龄可以对应相应的地质时期,从而推断针叶植物化石的形成时间,C正确;由于不能确定地壳运动的变化,所以化石的形成时间与岩层的位置以及埋藏深度关系不大,AD错误;岩石的物质组成不能直接反映出地质时期,无法推断化石的形成时间,B错误。故选C。
8.新生代时期被子植物繁盛,A正确;爬行动物盛行于中生代,B错误;联合古陆形成的时期是在古生代,C错误;原核生物出现远早于新生代,D错误。故选A。
9.保山盆地新近纪时期以类针叶植物生长为主,与现代云杉属植物相近,而云杉属植物属于亚寒带针叶林,在现代生长在气温较低地区,说明新近纪时期的保山盆地气温较低,C正确;该植被主要能反映的是气温较低,不能准确反映光照、风力,AD错误;乔木生长需要水分比现在青藏高原的高山草甸多,说明新近纪时期的保山盆地比现在降水较多,B错误。故选C。
【分析】考查地球的演化历程,需要根据材料中化石的信息判断所处地质时期,再对应各地质时代的动植物、海陆变迁等特点得出正确答案。
地球上生命出现后,物种数量随着地理环境的改变会出现变化。下图为不同地质时期地球物种数量变化示意图。完成下面小题。
10.恐龙灭绝的时期发生在( )
A.①B.②C.③D.④
11.甲地质时期,地球演化史的特点是( )
A.三叶虫等动物非常繁盛B.发生了生物大灭绝事件
C.被子植物开始大量出现D.现代地貌格局基本形成
【答案】10.D 11.B
【解析】10.根据所学知识可知,恐龙等爬行动物繁盛于中生代侏罗纪,恐龙灭绝发生在中生代白垩纪与新生代古近纪之间,对应图中的④,D符合题意,排除ABC。故选D。
11.根据图示信息可知,甲地质时期为泥盆纪末期到二叠纪末,属于晚古生代。根据所学知识可知,三叶虫等海生无脊椎动物在古生代早期非常繁盛,不是甲地质时期,排除A;甲地质时期(古生代末期),60%以上的海生无脊椎动物种类(如三叶虫等)灭绝,脊椎动物中的原始鱼类和古老的两栖类则全部灭绝,发生了生物大灭绝事件,B符合题意;被子植物开始大量出现应是在新生代,不在甲地质时期(晚古生代),排除C;在新生代,联合古陆完全解体,各大陆板块漂移到现在的位置,形成了现代海陆分布格局,排除D。故选B。
【分析】在古生代末期,60%以上的海生无脊椎动物种类(如三叶虫等)灭绝了,脊椎动物中的原始鱼类和古老的两栖类则全部灭绝,蕨类植物明显衰退。在中生代末期,除了盛极一时的恐龙突然从地球上完全销声匿迹以外,海洋中有50%以上的无脊椎动物种类也灭绝了。
12.阅读图文材料,完成下列要求。
琥珀是由植物分泌的树脂包裹植物或动物等掩埋在地下后在高温高压的条件下聚合而形成的化石。福建漳浦是一个物种极其丰富的化石库,是世界四大琥珀生物群之一。该地琥珀所在的沉积层包裹着粗大的石英质沙砾且一般埋藏于玄武岩之下。2023年,中、德古生物学者在该地约1500万年前的琥珀中发现首例银缕梅花朵化石,这种远古银缕梅生活在热带雨林中。下左图示意漳浦地理位置,右图为银缕梅花朵琥珀。
(1)指出与1500万年前相比,现代漳浦的气温和降水有何特征。
(2)分析地质时期漳浦银缕梅花朵琥珀形成的气候条件和地质条件。
(3)简析琥珀比石质化石科研价值高的原因。
【答案】(1)气温较低;降水较少。
(2)该地处于热带雨林,气候湿热,有利于银缕梅花生长;该地气候湿热,森林中松脂类树木广泛分布,树脂分泌多,树脂浸没植物的机会大;火山活动频繁,火山爆发时落下的火山灰石块容易砸伤树枝;地壳活动导致地层下沉,使浸没了银缕梅花的树脂掩埋在地层中,在高温高压的条件下聚合形成虫珀。
(3)琥珀比石质化石能更好的保存古生物,古生物保存度高;琥珀多为透明形态,利于科研人员直接观察。
【分析】本题以漳浦地理位置和银缕梅花朵琥珀为材料,涉及气温和降水的特征、琥珀形成的气候条件和地质条件等相关内容,考查学生获取和解读地理信息、调动和运用地理知识和基本技能的能力。
【详解】(1)据材料可知,2023年,中、德古生物学者在该地约1500万年前的琥珀中发现首例银缕梅花朵化石,这种远古银缕梅生活在热带雨林中,气候特征全年高温多雨;结合所学知识,漳浦位于亚热带季风气候区,所以现代漳浦的气温较低,降水较少。
(2)据材料可知,地质时期该地属于热带雨林气候,气候特征为湿热,有利于银缕梅花生长;该地全年高温多雨,气候湿热,利于松脂类树木广泛分布,树脂分泌多,树脂浸没植物的机会大;位于板块的交界处,地壳活跃,火山活动频繁,火山爆发时落下的火山灰石块容易砸伤树枝;地壳活动导致地层断裂下沉,利于浸没了银缕梅花的树脂掩埋在地层中,在高温高压的条件下聚合形成虫珀。
(3)相比石质化石,琥珀中有机物质具有阻隔空气、湿气和微生物的能力,能更好的保存古生物,古生物保存度高;琥珀透明度高,多为透明形态,有利于科研人员肉眼直接进行观察。
13.阅读图文材料,完成下列要求。
晚奥陶纪板块漂移,特殊的海陆分布使得地球进入了一个持续2000万年的冰河时代。冈瓦纳古陆腹地被冰盖占据,在东半球范围更广,该地常年盛行由冰盖吹向瑞克洋的大风。冈瓦纳古陆中的非洲板块地势较高。该时期发生了物种大灭绝。下图示意晚奥陶纪南半球的海陆分布。
(1)描述晚奥陶纪南半球的海陆分布特征。
(2)冈瓦纳冰盖在东半球分布范围更广,对此做出合理解释。
(3)分析冈瓦纳古陆常年盛行由冈瓦纳冰盖吹向瑞克洋的大风的原因。
(4)从海陆分布对环境的影响角度,分析晚奥陶纪物种大灭绝的原因。
(5)根据图中原特提斯洋的洋中脊分布,说明晚奥陶纪之后冈瓦纳古陆的漂移方向。
【答案】(1)主要由冈瓦纳古陆和原特提斯洋组成;冈瓦纳古陆包括现在的南极洲、南美洲、非洲、印度和澳大利亚等地,陆地大部分地区被冰盖覆盖,东半球范围更广;原特提斯洋位于冈瓦纳古陆的北部,洋面宽广,洋中脊基本呈东西向分布。
(2)冈瓦纳古陆位于东半球的非洲板块地势较高,温度更低;地球处于冰河时代,冰盖在温度较低的地区更容易扩展,所以冰盖在东半球分布范围更广。
(3)冈瓦纳古陆腹地被光广大的冰盖占据,温度较低,会产生了大量的冷空气,这些冷空气在地球自转偏向力的作用下向西流动,形成了由冰盖吹向瑞克洋的大风;冰盖的反射作用,使得太阳辐射的能量大部分被反射回大气中,导致地表温度较低,进一步加强了大风的形成。
(4)海陆分布导致了气候变化和环境变迁,冰盖的广泛分布使得许多地区的温度骤降,生物无法适应这种寒冷环境;海平面的变化和洋流的改变也对生物产生了较大的不利影响,使得许多物种无法适应新的环境,从而导致了物种大灭绝。
(5)冈瓦纳古陆逐渐向北漂移。图中原特提斯洋的洋中脊呈东西向分布,而冈瓦纳古陆位于洋中脊的南部,在板块张裂的作用下,冈瓦纳古陆逐渐向北漂移。
【分析】本题以“晚奥陶纪南半球的海陆分布”为材料设置问题,涉及板块构造学说、地球气候变化、海陆分布对环境的影响、地球自转和冰盖反射作用、板块运动和洋中脊分布等相关知识,旨在考查考生获取和解读地理信息、调动和运用地理知识、论证和探讨地理问题的能力,区域认知、综合思维的学科核心素养。
【详解】(1)在晚奥陶纪时期,南半球的海陆分布主要由两大板块构成:冈瓦纳古陆和原特提斯洋。冈瓦纳古陆包括现在的南极洲、南美洲、非洲、印度和澳大利亚等地,这片古陆在当时是一片连绵的陆地,其中大部分地区被冰盖覆盖。原特提斯洋位于冈瓦纳古陆的北部,是一个巨大的海洋,其洋中脊呈东西向分布,反映了板块运动的方向。
(2)在晚奥陶纪时期,冈瓦纳古陆的非洲板块地势较高,使得冰盖在东半球地区的分布范围更广。此外,由于地球处于冰河时代,冰盖在温度较低的地区更容易扩展,而东半球地区的温度相对较低,因此冰盖在这一地区的分布范围更广,这使得东半球地区的生态环境变得极为恶劣,生物难以生存。
(3)可以推断出冈瓦纳古陆上的冰盖产生了大量的冷空气,这些冷空气在地球自转的作用下向西流动,形成了由冰盖吹向瑞克洋的大风。此外,由于冰盖的反射作用,使得太阳辐射的能量大部分被反射回大气中,导致地表温度较低,进一步加强了大风的形成,这种大风气候对生物的生存环境产生了严重影响。
(4)在晚奥陶纪时期,由于海陆分布导致的气候变化和环境变迁,使得许多物种无法适应新的环境,从而导致了物种大灭绝。例如,冰盖的广泛分布使得许多地区的温度骤降,生物无法适应这种寒冷环境;此外,海平面的变化和洋流的改变也对生物产生了不利影响。这些因素共同作用,导致了许多物种的灭绝。
(5)根据图中原特提斯洋的洋中脊分布,可以看出晚奥陶纪之后冈瓦纳古陆的漂移方向主要是向北。这是因为原特提斯洋的洋中脊呈东西向分布,而冈瓦纳古陆位于洋中脊的南部,因此在板块运动张裂的作用下,冈瓦纳古陆逐渐向北漂移。这种板块运动对地球的地理环境和生物分布产生了深远的影响。
宙
代
纪
生物发展阶段
动物
植物
显生宙
新生代
第四纪
人类时代
被子植物时代
新近纪
哺乳动物时代
古近纪
中生代
白垩纪
爬行动物时代
裸子植物时代
侏罗纪
三叠纪
古生代
二叠纪
两栖动物时代
蕨类植物时代
石炭纪
泥盆纪
鱼形动物时代
志留纪
藻菌时代
奥陶纪
寒武纪
无脊椎动物时代
元古宙
震旦纪(埃迪卡拉纪)
太古宙
生命现象开始出现
冥古宙
阶段
演化特点
冥古宙
初生地球阶段,地球经历了复杂而有序的发育与变化
太古宙
环境变迁
①地球是一片深浅多变的广阔海洋,没有宽广的大陆;
②岩浆活动剧烈,火山喷发频繁;
③是形成铁矿的重要时代
生物演化
①早期:没有生命现象;
②中期:出现最原始的生物
元古宙
环境变迁
地壳运动剧烈,晚期出现若干大片陆地
生命发展
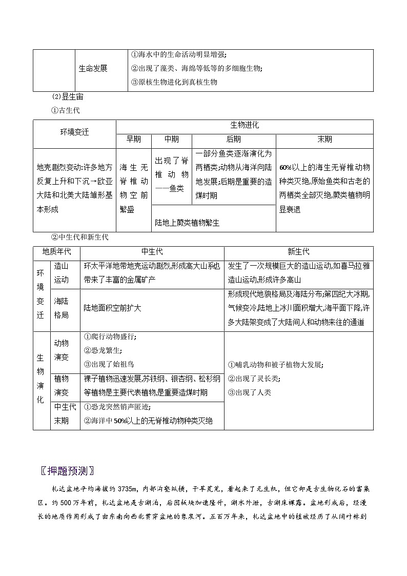
①海水中的生命活动明显增强;
②出现了藻类、海绵等低等的多细胞生物;
③原核生物进化到真核生物
环境变迁
生物进化
早期
中期
后期
末期
地壳剧烈变动:许多地方反复上升和下沉→欧亚大陆和北美大陆雏形基本形成
海生无脊椎动物空前繁盛
出现了脊椎动物——鱼类
一部分鱼类逐渐演化为两栖类;动物从海洋向陆地发展;后期是重要的造煤时期
60%以上的海生无脊椎动物种类灭绝,原始鱼类和古老的两栖类全部灭绝,蕨类植物明显衰退
陆地上蕨类植物繁生
地质年代
中生代
新生代
环境
变迁
造山
运动
环太平洋地带地壳运动剧烈,形成高大山系,也带来了丰富的金属矿产
发生了一次规模巨大的造山运动,如喜马拉雅造山运动,形成许多高山
海陆
格局
陆地面积空前扩大
形成现代地貌格局及海陆分布;第四纪大冰期,气候变冷,陆地上冰川面积增大,海平面下降,许多大陆架变成了大陆间人和动物来往的通道
生物
演化
动物
演变
①爬行动物盛行;
②恐龙繁生;
③出现了始祖鸟
①哺乳动物和被子植物大发展;
②出现了灵长类;
③出现了人类
植物
演变
裸子植物迅速发展,苏铁纲、银杏纲、松杉纲等植物是主要代表植物,是重要造煤时期
中生代末期
①恐龙突然销声匿迹;
②海洋中50%以上的无脊椎动物种类灭绝
相关试卷
这是一份专题11季风环流-2024年高考地理三轮专题复习(全国通用),文件包含专题11季风环流-2024年高考地理三轮专题复习全国通用原卷版docx、专题11季风环流-2024年高考地理三轮专题复习全国通用解析版docx等2份试卷配套教学资源,其中试卷共24页, 欢迎下载使用。
这是一份专题10锋面气旋-2024年高考地理三轮专题复习(全国通用),文件包含专题10锋面气旋-2024年高考地理三轮专题复习全国通用原卷版docx、专题10锋面气旋-2024年高考地理三轮专题复习全国通用解析版docx等2份试卷配套教学资源,其中试卷共18页, 欢迎下载使用。
这是一份专题09风-2024年高考地理三轮专题复习(全国通用),文件包含专题09风-2024年高考地理三轮专题复习全国通用原卷版docx、专题09风-2024年高考地理三轮专题复习全国通用解析版docx等2份试卷配套教学资源,其中试卷共22页, 欢迎下载使用。

