





重庆市沙坪坝区第一中学校2023-2024学年高一下学期5月期中生物试题(原卷版+解析版)
展开注意事项:
1.答卷前,考生务必将自己的姓名、准考证号码填写在答题卡上。
2.作答时,务必将答案写在答题卡上。写在本试卷及草稿纸上无效。
3.考试结束后,将答题卡交回。
一、选择题:本题共20小题。在每小题给出的四个选项中,只有一项是符合题目要求的。
1. 下列关于细胞内化合物的叙述,正确的是( )
A. 蓝藻的遗传物质中每个核糖均与一个碱基相连
B. 洋葱根尖分生区细胞中的所有细胞器都含有磷元素
C. 高温处理后的蛋白质分子无法与双缩脲试剂发生反应
D. 蛋白质、核酸、脂质等生物大分子均以碳链为基本骨架
【答案】B
【解析】
【分析】组成生物体的主要元素有:C、H、O、N、P、S,其中氧元素是生物体内含量最多的元素,碳元素是生物体内最基本的元素。生物体的有机化合物主要有糖类、蛋白质和核酸,其中多糖、蛋白质和核酸都是以碳链为基本骨架的生物大分子。
【详解】A、蓝藻(蓝细菌)的拟核是一个环状DNA分子,脱氧核苷酸链末端的3´-OH与5´-磷酸连接形成磷酸二酯键,故每个脱氧核糖均与两个磷酸基团相连,A错误;
B、洋葱根尖分生区细胞含有的具膜细胞器有线粒体、内质网、高尔基体、溶酶体,膜中的磷脂分子含有磷元素;无膜细胞器核糖体中含有rRNA,也含有磷元素,B正确;
C、高温处理后的蛋白质分子肽键未断裂仍可以与双缩脲试剂发生反应,C错误;
D、蛋白质、核酸等生物大分子均以碳链为基本骨架,脂质不是生物大分子,D错误。
故选B。
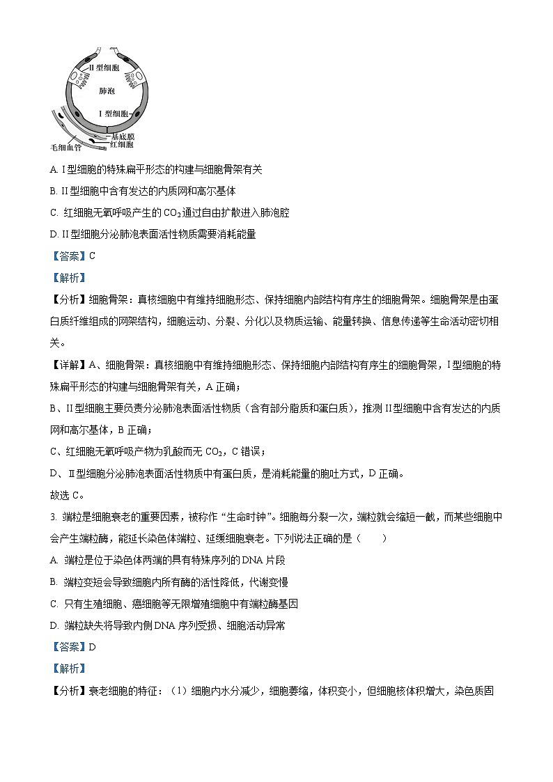
2. 如图所示为人体肺泡结构,II型细胞主要负责分泌肺泡表面活性物质(含有部分脂质和蛋白质),降低肺泡表面张力,避免肺泡坍缩。下列叙述错误的是( )
A. I型细胞的特殊扁平形态的构建与细胞骨架有关
B. II型细胞中含有发达的内质网和高尔基体
C. 红细胞无氧呼吸产生的CO2通过自由扩散进入肺泡腔
D. II型细胞分泌肺泡表面活性物质需要消耗能量
【答案】C
【解析】
【分析】细胞骨架:真核细胞中有维持细胞形态、保持细胞内部结构有序生的细胞骨架。细胞骨架是由蛋白质纤维组成的网架结构,细胞运动、分裂、分化以及物质运输、能量转换、信息传递等生命活动密切相关。
【详解】A、细胞骨架:真核细胞中有维持细胞形态、保持细胞内部结构有序生的细胞骨架,I型细胞的特殊扁平形态的构建与细胞骨架有关,A正确;
B、II型细胞主要负责分泌肺泡表面活性物质(含有部分脂质和蛋白质),推测II型细胞中含有发达的内质网和高尔基体,B正确;
C、红细胞无氧呼吸产物为乳酸而无CO2,C错误;
D、Ⅱ型细胞分泌肺泡表面活性物质中有蛋白质,是消耗能量的胞吐方式,D正确。
故选C。
3. 端粒是细胞衰老的重要因素,被称作“生命时钟”。细胞每分裂一次,端粒就会缩短一截,而某些细胞中会产生端粒酶,能延长染色体端粒、延缓细胞衰老。下列说法正确的是( )
A. 端粒是位于染色体两端的具有特殊序列的DNA片段
B. 端粒变短会导致细胞内所有酶的活性降低,代谢变慢
C. 只有生殖细胞、癌细胞等无限增殖细胞中有端粒酶基因
D. 端粒缺失将导致内侧DNA序列受损、细胞活动异常
【答案】D
【解析】
【分析】衰老细胞的特征:(1)细胞内水分减少,细胞萎缩,体积变小,但细胞核体积增大,染色质固缩,染色加深;(2)细胞膜通透性功能改变,物质运输功能降低;(3)细胞色素随着细胞衰老逐渐累积;(4)有些酶的活性降低;(5)呼吸速度减慢,新陈代谢减慢。
【详解】A、端粒是位于染色体两端一小段DNA—蛋白质复合体,A错误;
B、端粒变短会导致细胞内部分酶的活性降低,代谢变慢,B错误;
C、体细胞都由受精卵经过有丝分裂而来,因此各种细胞都具有端粒酶基因,C错误;
D、端粒缺失将导致内侧DNA序列受损,影响基因对细胞的调控,从而可能会导致细胞活动异常,D正确。
故选D。
4. 下图表示细胞中与水分子代谢有关的生理过程,甲、乙、丙、丁为四种细胞器。相关叙述错误的是( )
A. 甲、乙、丙三种细胞器的膜均属于生物膜系统
B. 结构甲产生的H2O中的氢全部来自于葡萄糖
C. 结构乙中H2O分解的部位是类囊体薄膜
D. 结构丁上合成多肽链时生成的水分子数少于消耗的氨基酸数
【答案】B
【解析】
【分析】据图判断:甲为线粒体,乙为叶绿体,丙为粗面型内质网。
【详解】A、甲为线粒体,乙为叶绿体,丙为粗面型内质网,这三种细胞器的膜均属于生物膜系统,A正确;
B、结构甲(线粒体)产生的H2O中的氢来自于葡萄糖和水,B错误;
C、结构乙(叶绿体)中H2O分解的部位是类囊体薄膜(含有光合素色和与光反应有关的酶),C正确;
D、结构丁上合成多肽链时生成的水分子数少于消耗的氨基酸数,每两个氨基酸之间脱去1分子水,D正确。
故选B。
5. 今年4月,科学家发现了第一种能固氮的真核生物—贝氏布拉藻,它的固氮功能来自于一种特殊的细胞器—硝质体。与线粒体类似,硝质体是某种蓝细菌内共生的结果。下列推断最可能错误的是( )
A. 在藻类的细胞周期中,硝质体也会分裂,并传递给子细胞
B. 硝质体有两层膜,与固氮相关的酶存在于硝质体外膜上
C. 硝质体中有遗传物质,能表达产生自身代谢所需的蛋白质
D. 将硝质体转移到农作物中,能提高作物产量并减少化肥使用
【答案】B
【解析】
【分析】线粒体是具有双层膜的细胞器,内含少量的DNA和RNA以及核糖体,是半自主性细胞器,能表达产生自身代谢所需的蛋白质。
【详解】A、与线粒体类似,硝质体是某种蓝细菌内共生的结果,推测在藻类的细胞周期中,硝质体也会分裂,并传递给子细胞,A正确;
B、与线粒体类似,推测硝质体有两层膜,与固氮相关的酶存在于硝质体内膜上,B错误;
C、线粒体是半自主细胞器,含有DNA和RNA以及核糖体,硝质体与线粒体类似,推测硝质体中有遗传物质,能表达产生自身代谢所需的蛋白质,C正确;
D、它的固氮功能来自于一种特殊的细胞器—硝质体,推测将硝质体转移到农作物中,能提高作物产量并减少化肥使用,D正确。
故选B。
6. 下图为研究渗透作用的实验装置,漏斗内和漏斗外为两种不同浓度的蔗糖溶液,水分子可以透过半透膜,而蔗糖分子不能。当渗透达到平衡时,漏斗内溶液浓度为S1,漏斗外溶液浓度为S2,液面差为m。下列有关分析错误的是( )
A. 渗透平衡时,烧杯中的水分子仍然能够进入漏斗
B. 渗透平衡时,漏斗内溶液浓度S1大于漏斗外溶液浓度S2
C. 若吸出漏斗中高出烧杯液面的溶液,再次平衡时m将增大
D. 平衡后若向烧杯中加入适量浓度为S2的蔗糖溶液,再次平衡时m将减小
【答案】C
【解析】
【分析】渗透压是指溶液中溶质微粒对水的吸引力,渗透压大小取决于单位体积溶液中溶质微粒的数目,溶质微粒越多,即溶液浓度越高,对水的吸引力越大,渗透压越高。
【详解】A、渗透平衡时,水分子进出平衡,即烧杯中的水分子仍然能够进入漏斗,A正确;
B、渗透平衡时,液面差为m,液面差产生的压强会使得漏斗内的水往外流,但此时水分子进出平衡,是因为漏斗内溶液浓度S1大于漏斗外溶液浓度S2,浓度差的存在使得水进入漏斗内,两种作用相互抵消,B正确;
C、若吸出漏斗中高出烧杯液面的溶液,漏斗内液体产生压强减少,再次平衡时m将减小,C错误;
D、由于初始时漏斗内溶液浓度为S1大于漏斗外溶液浓度为S2,漏斗外的水进入漏斗内,导致漏斗外的液体浓度上升,液面高度差为m,先平衡后若向烧杯中加入适量浓度为S2的蔗糖溶液,使得外界溶液浓度减少,水分子又重新从漏斗内进入漏斗外,使得液面下降,从而小于m,D正确。
故选C。
7. 在做细胞器分离实验时,小明想到可以用分离后的细胞组分探究细胞的呼吸方式。如下图所示,用差速离心法分离菠菜叶肉细胞的细胞组分,然后将分离组分放入封口试管中进行实验,则以下各实验组中能持续产生CO2的是( )
A. AB. BC. CD. D
【答案】A
【解析】
【分析】根据题干信息和图形分析,图示为利用差速离心法获得不同细胞器的过程,其中P1中有细胞壁、核物质沉淀,因此细胞核存在于P1;P2中椭球形、球形颗粒为叶绿体;P3中粒状颗粒是动力工厂,即为线粒体;P4中粒状小体没有膜结构,为核糖体。
【详解】菠菜叶肉细胞的线粒体是有氧呼吸的场所,能进行呼吸作用产生CO2(有氧呼吸第二阶段:丙酮酸与水反应生成二氧化碳),结合题图可知,P3中粒状颗粒是动力工厂线粒体,要持续产生CO2需要持续通入O2,加入丙酮酸,或细胞无氧呼吸(第二阶段丙酮酸与还原氢反应生成酒精和二氧化碳,场所为细胞质基质),S1为细胞质基质,营造无氧环境可通入氮气,A正确,BCD错误。
故选A。
8. 植物细胞的细胞膜、液泡膜上含有一种H+-ATP酶,可以转运H+,有利于细胞对细胞外溶质分子的吸收和维持液泡内的酸性环境。如图是植物细胞对H+的运输示意图,下列叙述错误的是( )
A. 在细胞质基质、细胞液、细胞外环境中,细胞质基质的pH最大
B. H+跨膜进出植物细胞的方式分别为协助扩散和主动运输
C. H+-ATP酶是一种膜蛋白,发挥作用时需改变自身的空间结构
D. H+运输过程所需的ATP可能来自于细胞质基质、线粒体和叶绿体
【答案】D
【解析】
【分析】题图分析:利用 ATP 水解释放能量,将细胞内的 H+泵出细胞外,也能将 H+泵入液泡中,说明 H+出细胞和 H+进液泡均为主动运输。同时,H+也会通过协助扩散进入细胞。
【详解】A、据题图分析,H+运出细胞和运进液泡需要载体蛋白 H+-ATP 酶的协助,同时需要 ATP 水解提供能量,表明 H+运出细胞和运进液泡的运输方式是主动运输,H+运出细胞和运进液泡是逆H+浓度梯度,所以细胞质基质中H+浓度小于胞外 H+浓度和细胞液 H+浓度,H+浓度越小,其pH越大,故细胞质基质的pH最大,A正确;
B、 H+运出细胞方式是主动运输, H+运进细胞方式是协助扩散,B正确;
C、据图分析可知,H+-ATP 酶是一种膜蛋白,能催化 ATP 水解通过主动运输将 H+运出细胞,H+-ATP 酶也是一种载体蛋白,载体蛋白发挥作用时需改变自身的空间结构,C正确;
D、H+运输过程所需的ATP可能来自于细胞质基质、线粒体,但不能来自于叶绿体,D错误。
故选D。
9. 小肠是消化吸收的主要器官,食物中的多糖和二糖被水解成单糖后,在小肠黏膜上皮细胞的微绒毛上被吸收。为研究葡萄糖的吸收方式,研究人员进行了体外实验,实验过程及结果如表所示。下列叙述错误的是( )
A. 上述过程体现了细胞膜具有控制物质进出细胞的功能
B. 小肠微绒毛吸收葡萄糖需要转运蛋白的协助
C. 在外界葡萄糖浓度较低时,小肠微绒毛主要通过协助扩散吸收葡萄糖
D. 小肠黏膜上皮细胞内葡萄糖的浓度≥5mml/L
【答案】C
【解析】
【分析】分析题意和表格可知,蛋白质抑制剂处理小肠微绒毛,则葡萄糖的转运速率为0,说明运输葡萄糖必须要转运蛋白的协助;在外界葡萄糖浓度为5mml/L时,抑制细胞呼吸与正常情况下,细胞转运葡萄糖的速率不同,且实验组葡萄糖的转运速率=0,说明此时细胞转运葡萄糖为主动运输,需要能量;在外界葡萄糖浓度为100mml/L时,抑制细胞呼吸情况下,葡萄糖的转运速率与正常情况相比有所下降但不为0,说明此时细胞转运葡萄糖有主动运输和被动运输两种方式。综上,当外界葡萄糖浓度低时,小肠绒毛上皮细胞运输葡萄糖的方式为主动运输,当外界葡萄糖浓度高时,其运输方式有主动运输和协助扩散。
【详解】AB、由题意可知,用蛋白质抑制剂处理小肠微绒毛,葡萄糖的转运速率为0,说明运输葡萄糖需要转运蛋白的协助,转运蛋白只允许部分物质通过,这体现了细胞膜具有控制物质进出细胞的功能,AB正确;
C、在外界葡萄糖浓度为5mml/L时,抑制细胞呼吸与正常情况下,细胞转运葡萄糖的速率不同,且实验组葡萄糖的转运速率=0,说明此时细胞转运葡萄糖为主动运输,需要能量,即在外界葡萄糖浓度较低时,小肠微绒毛主要通过主动运输吸收葡萄糖,C错误;
D、在外界葡萄糖浓度为5mml/L时,抑制细胞呼吸与正常情况下,对照组葡萄糖的转运速率>实验组葡萄糖的转运速率,且实验组葡萄糖的转运速率=0,说明此时细胞转运葡萄糖为主动运输,故可推出小肠绒毛上皮细胞内葡萄糖的浓度大于等于5mml/L,D正确。
故选C。
10. 将某绿色植物放在特定的实验装置中,给予适宜的条件,研究温度对其光合作用和呼吸作用的影响。实验以CO2的吸收量或释放量(单位:mg/h)为指标,实验结果如下表所示,下列对表中数据分析正确的是( )
A. 该植物呼吸作用的最适温度是35℃
B. 该植物光合作用的最适温度是25℃
C. 每天24h光照,该植物在10℃下一天净吸收24mgCO2
D. 每天12h光照,12h黑暗,该植物在35℃下无法存活
【答案】D
【解析】
【分析】光照下吸收CO2量表示净光合速率,净光合速率=实际光合速率-呼吸速率;黑暗中释放CO2量表示呼吸速率。
【详解】A、黑暗中释放CO2量表示呼吸速率,分析表格数据可知,在5~35℃范围内,植物的呼吸作用随温度的升高而升高,因缺乏高于35℃的实验组,因此不能得出“35℃是该植物呼吸作用的最适温度”的结论,A错误;
B、光照下吸收CO2量表示净光合速率,实际光合速率=净光合速率+呼吸速率,结合表格数据可知,该植物光合作用的最适温度是30℃,B错误;
C、每天24h光照,该植物在10℃下一天净吸收(1.75×10)即17.5mgCO2,C错误;
D、每天12h光照,12h黑暗,该植物在35℃下积累的有机物为:3×12—12×3.5<0,故每天12h光照,12h黑暗,该植物在35℃下无法存活,D正确。
故选D。
11. 下列有关实验原理的叙述,错误的是( )
A. 在探究酵母菌细胞呼吸方式的实验中,没有设置对照组,两个实验组是相互对照关系
B. 在光合色素的提取与分离实验中,色素在滤纸条上分离是因为在提取液中的溶解度不同
C. 在探究光照强度对光合作用强度的影响实验中,制作叶圆片未避开大叶脉将导致相同时间内烧杯中叶圆片上浮数量减少
D. 在根尖分生区组织细胞有丝分裂的观察实验中,根尖解离后未漂洗直接染色,显微镜下将观察到染色体着色较浅
【答案】B
【解析】
【分析】根尖分生区组织细胞有丝分裂实验的基本步骤是解离→漂洗→染色→制片。
【详解】A、在探究酵母菌细胞呼吸方式的实验中,一组通入空气,一组隔绝空气,两者相互对照,A正确;
B、在光合色素的提取与分离实验中,色素在滤纸条上分离是因为在层析液中的溶解度不同,B错误;
C、大叶脉处没有叶绿体,导致叶圆片的光合速率减小,单位时间产生的氧气减少,从而使得相同时间内烧杯中叶圆片上浮数量减少,C正确;
D、解离用的试剂是盐酸,而染色用的是碱性染料,若解离之后直接染色则会影响染色效果,导致显微镜下将观察到染色体着色较浅,D正确。
故选B。
12. 细胞自噬有三种形式,如下图所示。衰老、受损的细胞器可通过巨自噬或微自噬途径进入溶酶体,结构或功能异常的蛋白质会被分子伴侣识别、转运到溶酶体中。据图分析,下列说法不正确的是( )
A. 当细胞内缺少内质网膜时,自噬过程仍能发生
B. 巨自噬和微自噬过程都体现了生物膜的流动性
C. 分子伴侣介导的自噬不需要膜蛋白的参与
D. 细胞自噬能维持细胞内部环境的稳定
【答案】C
【解析】
【分析】在一定条件下,细胞会将受损或功能退化的细胞结构等,通过溶酶体降解后再利用,这就是细胞自噬。
【详解】A、据图分析,没有内质网巨自噬不能进行,但可以进行微自噬,A正确;
B、巨自噬和微自噬过程中都存在生物膜的形变,即体现了生物膜的流动性,B正确;
C、据图分析分子伴侣介导需要膜受体的参与,即需要膜蛋白参与,C错误;
D、细胞自噬可以清除衰老、受损的细胞器,分解结构或功能异常的蛋白质,从而维持细胞内部环境的稳定,D正确。
故选C。
13. 下图是自然界中豌豆的生殖周期示意图,下列有关叙述正确的是( )
A. a过程既有有丝分裂又有减数分裂
B. b过程中有机物的重量一直持续增加
C. 分离定律和自由组合定律分别发生在c、d过程
D. 高茎豌豆自交后代出现性状分离与c、d过程均有关
【答案】D
【解析】
【分析】图示分析:ab是从受精卵开始进行有丝分裂,同时也分化长成成熟的植株;c减数分裂形成配子;d是受精作用形成受精卵。
详解】A、a过程进行有丝分裂,不进行减数分裂,A错误;
B、胚没有长出绿叶之前,只进行呼吸作用,不进行光合作用,有机物减少;故b过程中有机物的重量不是一直持续增加,B错误;
C、c是发生减数分裂,基因重组过程可以发生在c过程,d是受精作用形成受精卵,C错误;
D、根据孟德尔遗传定律可知,高茎豌豆杂合子自交后代出现3:1性状分离的原因减数分裂时产生的配子在受精作用时雌雄配子随机结合,D正确。
故选D
14. 已知某植株的高产与低产这对相对性状受一对等位基因控制,某生物兴趣小组的同学用多对亲本分为2组进行了下表所示的实验,下列分析错误的是( )
A. 高产为显性性状,低产为隐性性状
B. 甲组高产亲本中杂合个体的比例为1/3
C. 乙组高产亲本中纯合个体的比例为3/4
D. 甲组子代高产植株自交后代中低产占1/10
【答案】B
【解析】
【分析】基因分离定律的实质:在杂合子的细胞中,位于一对同源染色体上的等位基因,具有一定的独立性;生物体在进行减数分裂形成配子时,等位基因会随着同源染色体的分开而分离,分别进入到两个配子中,独立地随配子遗传给后代。
【详解】A、根据甲组,高产自交后代出现性状分离,可确定高产为显性性状,低产为隐性性状,A正确;
B、甲组实验,高产与低产杂交,后代高产∶低产=5∶1,说明高产亲本植株既有纯合子,也有杂合子,假设控制该性状基因为A/a,且甲组高产亲本中杂合子占比为x,则甲组实验中子代低产占1/6=x×1/4,x=2/3,B错误;
C、乙组高产和低产的比例为7∶1,说明亲本中有杂合子也有纯合子,设杂合子占比为x,则可列出下列式子,1/2x=1/8,则x=1/4,说明高产亲本中纯合个体的比例为3/4,C正确;
D、根据B项可知,甲组亲本基因型及其比例为AA∶Aa=1∶2,其自交子代中基因型为AA的高产植株的比例1/3+2/3×1/4=1/2,基因型为Aa的比例为2/3×1/2=1/3,则高产子代植株中基因型及其比例为AA∶Aa=3∶2,该群体高产植株自交后代中低产占比为2/5×1/4=1/10,D正确。
故选B。
15. 玉米是一种雌雄同株异花的植物,高秆和矮秆是一对相对性状。现有高秆玉米和矮秆玉米植株若干,任取一株高秆玉米(A)和一株矮秆玉米(B),以下交配方式中一定能判断高秆和矮秆显隐性的是( )
A. 将高秆玉米(A)和矮秆玉米(B)分别进行自交
B. 将高秆玉米(A)和矮秆玉米(B)进行杂交
C. 将高秆玉米(A)进行自交,同时再与矮秆玉米(B)杂交
D. 将高秆玉米(A)和矮秆玉米(B)杂交,再任取其中一株F1与矮秆玉米(B)杂交
【答案】C
【解析】
【分析】1、根据子代性状判断显隐性:①不同性状的亲本杂交若子代只出现一种性状则子代所出现的性状为显性性状。②相同性状的亲本杂交若子代出现不同性状则子代所出现的新的性状为隐性性状。
2、根据子代性状分离比判断:具有一对相对性状的亲本杂交F2性状分离比为3: 1,分离比为3的性状为显性性状。
【详解】A、将高秆玉米(A)和矮秆玉米(B)分别进行自交可以判断纯合子和杂合子,若二者分别自交均不发生性状分离,则无法判断出显隐性,A错误;
B、将高秆玉米(A)和矮秆玉米(B)进行杂交,若其中一方为杂合子,则无法判断显隐性,B错误;
C、将高秆玉米(A)进行自交,若发生性状分离,则高秆为显性性状,若不发生性状分离则为纯合子,同时再与矮秆玉米(B)杂交,F1代表现出来的性状则为显性性状,C正确;
D、将高秆玉米(A)和矮秆玉米(B)杂交,再任取其中一株F1与矮秆玉米(B)杂交,无法判断出显隐性,D错误。
故选C。
16. 在某高等动物的生殖器官中观察到几个正在分裂的细胞,图1展示了三个不同分裂时期细胞的示意图(仅画出部分关键染色体),图2展示了不同分裂时期细胞内三项指标的数量关系。若该动物的正常体细胞中染色体数=核DNA数=2n,且图2的三项指标中有一项为“同源染色体对数”。下列说法错误的是( )
A. 图1的甲细胞处于有丝分裂后期,对应于图2的II细胞
B. 图1的乙细胞处于减数分裂II中期,对应于图2的III细胞
C. 图1的丙细胞处于减数分裂I前期,对应图2的I细胞
D. 图2的I细胞继续分裂可能变成II、III、IV的任意一种
【答案】B
【解析】
【分析】分析题图1:甲细胞处于有丝分裂后期,乙细胞处于减数第二次分裂中期,丙细胞处于减数第一次分裂前期。
图2:若该动物的正常体细胞中染色体数=核DNA数=2n,且图2的三项指标中有一项为“同源染色体对数”,c可以为0,则c表示姐妹染色单体,b表示同源染色体对数,a表示染色体。
【详解】A、图1的甲细胞处于有丝分裂后期,此时染色体数目为4n,核DNA数目为4n,姐妹染色单体数目为0,同源染色体对数为2n,对应于图2的II细胞(b表示同源染色体对数,c表示姐妹染色单体,a表示染色体),A正确;
B、图1的乙细胞处于减数分裂II中期,细胞中染色体数目a为n,同源染色体对数b为0,姐妹染色单体数目为2n,对应于图2的IV细胞,B错误;
C、图1的丙细胞处于减数分裂I前期,细胞中染色体数目a为2n,同源染色体对数b为n,姐妹染色单体数目为4n,对应于图2的I细胞,C正确;
D、图2的I细胞中染色体数目a为2n,同源染色体对数b为n,姐妹染色单体数目为4n,可进行减数或有丝分裂,故图2的I细胞继续分裂可能变成II(有丝分裂后期)、III(减数第二次分裂后期)、IV(减数第二次分裂前、中期)的任意一种,D正确。
故选B。
17. 某植物的花色由一对等位基因A、a控制,花瓣形状由另一对等位基因B、b控制,取粉色单瓣花植株作为亲本进行自交,F1表型及比例为粉色单瓣:粉色重瓣:白色单瓣:白色重瓣=3:1:3:1,实验发现上述植物在遗传过程中存在配子致死的情况。下列叙述正确的是( )
A. 含A基因的雌配子和雄配子死亡
B. 将亲本植株连续自交多代,可获得纯合的粉色重瓣植株
C. 取F1的粉色单瓣植株随机交配,F2中白色重瓣的植株占1/18
D. 若该植物在遗传时还存在含BB的个体死亡,亲本自交F1上述四种表型比例变为2:2:1:1
【答案】C
【解析】
【分析】自由组合定律的实质是:位于非同源染色体上的非等位基因的分离或自由组合是互不干扰的;在减数分裂过程中,同源染色体上的等位基因彼此分离的同时,非同源染色体上的非等位基因自由组合。
【详解】A、粉色单瓣花自交,后代有四种表现型,说明该粉色单瓣花的基因型为AaBb,且粉色、单瓣为显性;F1表型及比例为粉色单瓣∶粉色重瓣∶白色单瓣∶白色重瓣=3∶1∶3∶1,说明两对基因符合自由组合定律,正常情况下AaBb自交后代应为9∶3∶3∶1,即(3∶1)(3∶1),而3∶1∶3∶1=(3∶1)(1∶1)分析可知粉色:白色=1∶1,说明染色体部分缺失后导致控制粉色的基因A的某性别配子致死,A错误;
B、因为含有A基因所在的片段缺失的染色体的某性别配子不育,将亲本植株多代自交,无法获得AA基因型纯合的后代,即无法得到纯合粉色花植株,B错误;
C、 F1的粉色单瓣花基因型为2/3AaBb和1/3AaBB,植株随机交配,因为含有A基因所在的片段缺失的染色体的某性别配子不育,Aa随机交配后代Aa∶aa=1 ∶1,2/3Bb和1/3BB随机交配后代bb占1/9,故F2中白色重瓣的植株占1/18,C正确;
D、AaBb自交,由于染色体部分缺失后导致控制粉色的基因A的某性别配子致死,由此可知其子代的基因型及比例为AaBB:AaBb:aaBB:aaBb:Aabb:aabb=1:2:1:2:1:1,若该植物在遗传时还存在含BB的个体死亡,则子代的基因型及比例为AaBb:aaBb:Aabb:aabb=2:2:1:1,则亲本自交F1上述四种表型比例变为2:1:2:1,D错误。
故选C。
18. 细胞周期中存在着若干个被严密调控的检查点。当细胞中出现错误或异常时,细胞周期将停滞在检查点,不能进入下一个阶段。CDK是通过检查点必需的关键激酶,能催化靶蛋白的磷酸化,它的活化与失活过程如图1所示。图2是一个动物细胞的细胞周期中不同Cyclin蛋白含量的动态变化。根据图像分析,下列描述最可能错误的是( )
A. CDK-Cyclin复合体被磷酸化后表现出激酶活性,被去磷酸化而失去活性
B. 在细胞周期中,CDK的含量保持相对稳定,其激酶活性呈现周期性变化
C. CyclinE是G1/S检查点的关键因子,该检查点主要检验DNA是否损伤以及完成复制
D. 向处于S期的细胞内注入适量的CyclinA蛋白,可使细胞进入G2期的时间提前
【答案】C
【解析】
【分析】有丝分裂间期:(1)G1期主要进行RNA和蛋白质的生物合成,并且为下阶段S期的DNA合成做准备;(2)S期最主要的特征是DNA的合成;(3)G2期主要为M期做准备,但是还有RNA和蛋白质的合成,不过合成量逐渐减少。
【详解】A、据图分析,CDK是通过检查点必需的关键激酶,能催化靶蛋白的磷酸化,从而发挥作用,因此CDK-Cyclin复合体被磷酸化后表现出激酶活性,被去磷酸化而失去活性,A正确;
B、CDK是一种酶,酶反应前后本身不发生变化,因此含量保持相对稳定,结合图2所示,其激酶活性呈现周期性变化,B正确;
C、据图分析,CyclinE出现高峰的时期是G1期和S期交界处,DNA还没有开始复制,C错误;
D、CyclinA蛋白处于S期和G2期交界处,CyclinA蛋白的作用应该是检验DNA是否复制完成,从而进入G2期,因此向处于S期的细胞内注入适量的CyclinA蛋白,可使细胞进入G2期的时间提前,D正确。
故选C。
19. 老鼠的毛色有栗色、黄棕色、黑色、棕色和白色五种表现型,受独立遗传的三对等位基因控制,其表现型与基因型的对应关系如表所示。两只纯合雌、雄鼠杂交,得到的F1自由交配,F2出现5种表现型(不考虑变异)。下列说法错误的是( )
A. 两亲本的表现型可能为白色与黑色
B. F1的基因型只能是CcAaBb
C. F2中白色个体的基因型有6种
D. F2雌鼠中棕色个体占3/64
【答案】C
【解析】
【分析】基因自由组合定律的实质是:位于非同源染色体上的非等位基因的分离或自由组合是互不干扰的;在减数分裂过程中,同源染色体上的等位基因彼此分离的同时,非同源染色体上的非等位基因自由组合。
【详解】AB、因为两亲本均为纯种,故F1的基因型只有一种,且F2中每对基因均出现了显性和隐性的组合,有5种表现型,因此,F1的基因型为CcAaBb,两个纯种杂交能产生基因型为CcAaBb的组合共有:CCAABB×caabb、CCAAbb× caaB、CCaaBB× ccAAbb、CCaabb× ccAABB四种,所以两亲本的表现型可能是:栗色与白色、黄棕色与白色、黑色与白色、棕色与白色,AB正确;
C、F2中白色个体(cc_)的基因型有3×3= 9种,C错误;
D、F1的基因型为CcAaBb,F2中棕色(C_aabb)雌鼠占3/4×1/4×1/4=3/64,D正确。
故选C。
20. 为了获得处于细胞周期同一阶段的细胞,可以用胸腺嘧啶脱氧核苷(TdR)阻断DNA的合成。如下图所示,将过量的TdR加入连续增殖的细胞培养液中,可以抑制S期的细胞,而不影响其他阶段的细胞。若将TdR洗脱后更换培养液,抑制作用便会被解除,细胞恢复正常的细胞周期。若定义{X}=X期的时长,且体细胞的核DNA数为2n,下列叙述错误的是( )
A. 如图2所示,若要将所有细胞阻断在G1/S交界和S期,TdR处理时间t1≥{G1}+{G2}+{M}
B. 若{S}<{G2}+{M},解除后培养时间{S}
D. 如图4所示,再加入TdR已成功将所有细胞阻断在G1/S交界,t2+t3≥{G1}+{S}+{G2}+{M}
【答案】C
【解析】
【分析】根据题意,加入TdR后经过t1时间,可使细胞停留在S期和G1/S交界处;洗脱TdR后经过t2时间,再次加入TdR,阻断t3时间,使得所有细胞都阻断在G1/S交界处。第1次阻断时间相当于G2、M和G1期时间的总和或稍长,洗脱后处理时间不短于S期时间,而小于G2+M+G1期时间,这样才能使所有位于G1/S期的细胞通过S期,而又不使沿周期前进最快的细胞进入下一个S期。
【详解】A、加入TdR后处于S期的细胞会受到抑制,其它时期的细胞继续运转,要所有细胞都阻断在G1/S交界和S期,则需要的时长t1≥{G1}+{G2}+{M},A正确;
B、解除的时间需保证所有细胞都离开S期,且不进入到下一个细胞周期的S期,若{S}<{G2}+{M},解除后培养时间{S}
D、解除的时间t2应该大于{S},二次阻断的时间应该≥{G1}+{G2}+{M},因此t2+t3≥{G1}+{S}+{G2}+{M},D正确。
故选C。
二、填空题:本题共5小题。
21. 阅读下列与光合作用有关的材料,回答相关问题。
材料一:1937年,英国科学家希尔(R.Hill)发现离体叶绿体的悬浮液中加入铁盐(悬浮液中有H2O,没有CO2),就能在光照下释放出氧气。在此之前,科学家在紫硫细菌中发现了不产氧的光合作用,这些细菌在同化CO2的过程中还将H2S氧化成了S。微生物学家尼尔(C.B.VanNiel)发现,细菌的光合作用与绿色植物的光合作用有许多相似之处。
材料二:1919年,德国科学家瓦伯格(O.H.Warburg)发现,在光强、CO2浓度等其他条件稳定、光照总时长相等的情况下,持续光照(组别1)与间歇光照(组别2-8,时长相等的光期与暗期轮流交替)的模式中植物的产氧量不相等。实验数据如下表所示:(U为氧气产量的相对单位)
(1)希尔实验说明离体叶绿体在适当条件下可以发生_____,其中Fe3+模拟了叶绿体中_____物质的功能
(2)参考绿色植物进行光合作用的反应式,写出紫硫细菌光合作用的反应式:_____。(可以不配平)
(3)瓦伯格实验对暗反应的发现有启示意义,暗反应的场所在_____。在光期突然转变到暗期的短时间内,植物叶绿体基质中C3/C5的比值会_____(填“升高”或“降低”)。
(4)瓦伯格实验中,实验期间氧气总产量最高的是第_____组。关于持续光照与间歇光照效率的差别,可以解释为:光反应速率比暗反应快,增加暗期可以促进_____的再生,从而影响光合作用速率。根据这个理论,在_____条件下,持续光照与间歇光照的效率将不会有明显差异。
【答案】(1) ①. 水的光解(光反应) ②. NADP+
(2)配平:2H2S+CO2(CH2O)+H2O+2S;不配平:H2S+CO2(CH2O)+S(反应条件可以加紫硫细菌,但不能写叶绿体)
(3) ①. 叶绿体基质 ②. 升高
(4) ①. 8 ②. ADP(和Pi)和NADP+ ③. 光强不足(叶绿素含量低)
【解析】
【分析】1、离体叶绿体在适当条件下发生水的光解、产生氧气的化学反应称为希尔反应。希尔反应的结果虽能说明水的光解产生氧气,但并不能说明所产生的氧气中的氧元素全部来自于水。
2、光合作用的光反应阶段(场所是叶绿体的类囊体膜上):水的光解产生NADPH与氧气,以及ATP的形成;光合作用的暗反应阶段(场所是叶绿体的基质中):CO2被C5固定形成C3,C3在光反应提供的ATP和NADPH的作用下还原生成糖类等有机物。
【小问1详解】
题干信息离体叶绿体的悬浮液中加入铁盐(悬浮液中有H2O,没有CO2),就能在光照下释放出氧气,说明离体叶绿体在适当条件下可以发生水的光解(光反应)产生氧气、氢离子和电子。其中Fe3+模拟了叶绿体中NADP+物质的功能,用于消耗氢离子。
【小问2详解】
紫硫细菌在同化CO2的过程中还将H2S氧化成了S,原核生物没有叶绿体,因此反应式为配平:2H2S+CO2−−→(CH2O)+H2O+2S;不配平:H2S+CO2−−→(CH2O)+S。
【小问3详解】
暗反应的场所在叶绿体基质。在光期突然转变到暗期的短时间内,光反应产生的ATP和NADPH减少,三碳酸还原减弱,五碳糖的再生减弱,植物叶绿体基质C3增加,C5减少,因此C3/C5的比值会升高。
【小问4详解】
据表格数据分析,各组照光时长相同,第8组实验期间的平均产氧速率(U·min-1)最大,因此实验期间氧气总产量最高的是第8组。暗反应消耗ATP和NADPH,产生ADP(和Pi)和NADP+,因此增加暗期可以促进ADP(和Pi)和NADP+的再生,从而影响光合作用速率。由于光强不足(叶绿素含量低),光反应本身速度慢,产生的ATP和NADPH少,因此在光强不足(叶绿素含量低)条件下,持续光照与间歇光照的效率将不会有明显差异。
22. ABO血型由位于9号染色体上的3个复等位基因IA、IB和i所决定,其中IA、IB分别控制红细胞表面A蛋白和B蛋白的合成(i不控制相关蛋白的合成)。红细胞表面仅有A蛋白的个体为A型血,仅有B蛋白的个体为B型血,两种蛋白均有的为AB型血,均没有的为O型血。下图为某家族ABO血型的遗传系谱图。
(1)I-1和I-2血型均为A型,所生的孩子出现了不同血型,这种现象在遗传学上称为_____。
(2)只考虑IA、IB和i三个基因,上述个体中,II-4的基因型为_____,夫妇II-3和II-4生出一个O型血男孩的概率为_____。
(3)夫妇II-5和II-6生出B型血的孩子,该现象不符合上述遗传规律。经进一步研究发现,19号染色体上的一对等位基因(H/h)会对IA和IB的表达起到一定影响,当h基因纯合时,IA和IB基因均无法表达,出现“伪O型”。据此分析(不考虑变异),该家系中II-5和II-6的基因型分别为_____和_____。
【答案】(1)性状分离
(2) ①. IAi ②. 1/8
(3) ① HHii或Hhii ②. hhIBi或hhIBIB或hhIAIB
【解析】
【分析】1、人类的ABO血型是受IA、IB和i三个复等位基因所控制的。IA和IB对i基因均为显性,IA和IB为并显性关系,即两者同时存在时,能表现各自作用。A型血型有两种基因型IAIA和IAi,B型血型有两种基因型IBIB和IBi,AB型为IAIB,O型为ii。
2、由题意知,人类的血型由2对等位基因控制,2对等位基因分别位于9号染色体和19号染色体,因此遵循自由组合定律;又由题意知,A血型的基因型是H_IAIA、H_IAi,B血型的基因型是H_IBIB、H_IBi、AB血型的基因型是H_IAIB,O血型的基因型是hh_、H_ii。
【小问1详解】
I-1和I-2血型均为A型,所生的孩子出现了不同血型,这种现象在遗传学上称为性状分离(杂种后代同时出现显性性状和隐性性状)。
【小问2详解】
I-1和I-2血型均为A型,生出了O型血(ii)的孩子,则I-1和I-2基因型均为IAi,II-4为A型血,其子代中出现了O型血(ii),则只考虑IA、IB和i三个基因,上述个体中,II-4的基因型为IAi,夫妇II-3和II-4基因型分别为IBi、IAi,生出一个O型血(ii)男孩的概率为1/4×1/2=1/8。
【小问3详解】
19号染色体上的一对等位基因(H/h)会对IA和IB的表达起到一定影响,当h基因纯合时,IA和IB基因均无法表达,出现“伪O型”。据此分析(不考虑变异),III-9基因型为H IB ,根据系谱图,IB基因不可能来自II-5,只能来自II-6,故II-6的基因型为hhIBi或hhIBIB或hhIAIB,II-5基因型为HHii或Hhii。
23. 小鼠有20对染色体,图1表示它的精原细胞中每条染色体上DNA含量随时间的变化。
(1)图1中AB段和CD段形成的原因分别是_____、_____
(2)若该细胞进行减数分裂,细胞内最多有_____个四分体。请在图2中从F点开始,到G点结束,用实线画出该细胞形成成熟精子的过程中染色体数目的变化图像_____。(注意纵轴要标注染色体的具体数量,横轴用下列序号标注各分裂时期)。
(3)科学家在小鼠体细胞中发现一种物质P,只聚集在细胞核中,在分裂前期会转移到纺锤体上。如果细胞缺少物质P,纺锤体组装异常,细胞分裂将不能进行。在小鼠卵母细胞中,用发红色荧光的染料标记物质P,用发绿色荧光的染料标记纺锤体蛋白,如图所示。
①与体细胞相比,物质P还会在卵母细胞的_____上富集,科学家猜测这可能与减数分裂I中期(中期I)纺锤体向一侧迁移有关,导致_____平面的位置不在细胞中部。
②为了探究①中特殊定位的物质P是否会影响卵母细胞的不对称分裂,实验组材料应选用_____的小鼠卵母细胞。
【答案】(1) ①. DNA的复制 ②. 着丝粒分裂,姐妹染色单体分离
(2) ①. 20 ②. (减II末在G点或G点前均可)
(3) ①. 细胞膜 ②. 赤道板(同源染色体排列的) ③. 细胞膜上不含物质P
【解析】
【分析】减数分裂过程:(1)减数分裂前的间期:染色体的复制。(2)减数第一次分裂:①前期:联会,同源染色体上的非姐妹染色单体互换;②中期:同源染色体成对的排列在赤道板上;③后期:同源染色体分离,非同源染色体自由组合;④末期:细胞质分裂。(3)减数第二次分裂类似有丝分裂过程。
【小问1详解】
图1中AB段形成的原因是DNA的复制,CD段形成的原因是着丝粒分裂,姐妹染色单体分离。
【小问2详解】
小鼠有20对染色体,若该细胞进行减数分裂,细胞内最多有20个四分体。该细胞形成成熟精子的过程中染色体数目的变化为2n→n→2n→n,坐标图示表示如下:
【小问3详解】
①与体细胞相比,物质P还会在卵母细胞的细胞膜上富集,科学家猜测这可能与减数分裂I中期(中期I)纺锤体向一侧迁移有关,导致赤道板平面的位置不在细胞中部。
②探究物质P的作用,对照组是含物质P的卵母细胞,实验组则应是不含物质P卵母细胞,不含物质P的细胞不能将纺锤体定位到细胞一极,应该对称分裂。
24. 玉米是一种雌雄同株异花的植物,顶生的垂花是雄花序,侧生的穗是雌花序。已知玉米中有若干基因可以把玉米的性别由雌雄同株转变为雌株或雄株,例如基因a在纯合时,侧生雌花序无法发育,成为雄株;基因b在纯合时,顶生的垂花成为雌花序,不产生花粉,而产生卵细胞(a、b的等位基因分别为A和B,两对等位基因独立遗传)
(1)相较于豌豆,玉米作为遗传学材料的优点为_____。
(2)基因型为aabb的植株表现型可以用图中_____(填“1”“2”或“3”)表示。
(3)将纯合的雌雄同株玉米和纯合的雄株玉米按1:1进行间行种植,所得到的F1基因型为_____,将F1随机交配,F2的表现型及比例为_____。
(4)在上述F2中任取一株雌雄同株的植株,请你设计一个最简便的实验方案确定其基因型:
实验方案:_____。
预期结果和结论:_____。
【答案】(1)玉米为单性花,杂交实验过程中不用去雄
(2)3 (3) ①. AABB和AaBB ②. 雌雄同株:雄株=15:1
(4) ①. 实验方案:将该植株自交,统计后代的表现型及比例 ②. 预期结果和结论:若后代全为雌雄同株,则该植株基因型为AABB;若后代雌雄同株:雄株=3:1,则该植株基因型为AaBB
【解析】
【分析】根据题意:基因a在纯合时,侧生雌花序无法发育,成为雄株;基因b在纯合时,顶生的垂花成为雌花序,不产生花粉,而产生卵细胞(a、b的等位基因分别为A 和B,两对等位基因独立遗传),因此雌雄同株的基因型为B_T_。雌株个体基因型为__tt,雄株个体基因型为bbT_。
【小问1详解】
相较于豌豆,玉米虽然雌雄同株,但是是单性花,所以有利于进行杂交,杂交实验过程中不用去雄。
【小问2详解】
根据题干“基因a在纯合时,侧生雌花序无法发育,成为雄株;基因b在纯合时,顶生的垂花成为雌花序,不产生花粉,而产生卵细胞”可分析出玉米中雌雄同株的个体基因型为A_B_,雌株个体基因型为__bb,雄株个体基因型为aaB_,因此aabb的表型为雌株,即侧生雌花序无法发育,顶生垂花为雌花序,可用图中3表示。
【小问3详解】
纯合的雌雄同株玉米基因型为AABB,纯合的雄株玉米基因型为aaBB,间行种植时AABB既可以做父本也可以做母本,aaBB只能做父本,自由交配,两种植株按1:1进行间行种植,则雄配子的基因型及比例为aB∶AB=1∶1,雌配子的基因型为AB,雌雄配子随机结合,F1基因型为AaBB∶AABB=1∶1,表型均为雌雄同株,然后将F1随机交配,雌雄配子的比例均为AB∶aB=3∶1,雌雄配子随机结合,F2的表型为雌雄同株(A_BB)∶雄株(aaBB)=(3/4×3/4+3/4×1/4×2)∶(1/4×1/4)=15∶1。
【小问4详解】
F2中任取一株雌雄同株的植株,它的基因型为AABB和AaBB,将该植株自交,统计后代的表现型及比例,若后代全为雌雄同株,则该植株基因型为AABB;若后代雌雄同株:雄株=3:1,则该植株基因型为AaBB。
25. 不同于普通的白色脂肪组织(WAT),褐色脂肪组织(BAT)细胞内有大量线粒体,且线粒体内膜上有特殊的UCP蛋白。如图1所示,①NADH带来的电子在线粒体内膜上穿梭,最后与O2结合生成水,电子传递释放的能量可以促进H+转运;②ATP合酶利用跨膜H+浓度梯度来推动ATP的合成;③UCP也能转运H+,但没有ATP合成。
(1)BAT细胞的UCP基因表达量上升后,细胞中UCP蛋白含量增加,线粒体内膜上ATP的合成速率将_____,细胞的产热量将_____。
(2)寒冷条件下,BAT细胞在凋亡过程中会释放肌苷。为了研究肌苷对其他BAT细胞的影响,用添加肌苷的培养基培养BAT细胞,结果图2所示。根据图像分析,BAT细胞凋亡时释放肌苷的生理意义是_____。
(3)研究表明,细胞膜上的平衡核苷转运蛋白(ENT1)在BAT中的含量显著高于WAT,是BAT中肌苷的主要转运载体。为了探究ENT1对肌苷转运的影响,科学家抑制了BAT中ENT1基因的表达,检测BAT细胞的肌苷相对吸收量和UCP基因相对表达量,结果如图3所示。根据图像分析,抑制ENT1基因表达后,BAT细胞内肌苷含量将_____,UCP基因相对表达量上升,说明在激活BAT的过程中,关键因素是_____(填“胞内”或“胞外”)的肌苷浓度,肌苷在此过程中起到_____(填“信号分子”、“供能物质”或“催化剂”)的作用
(4)在实验中,科学家发现了一个有趣的现象。在适宜条件下用寡霉素完全抑制ATP合酶的活性,WAT细胞线粒体中的电子传递会停止,氧气消耗速率降到0,但BAT细胞线粒体中仍有一定的氧气消耗。请根据BAT细胞的特性解释这一现象_____。
【答案】(1) ①. 降低 ②. 增加
(2)(BAT细胞凋亡导致BAT细胞数量减少,)释放的肌苷能促进其他BAT细胞UCP基因的表达,提高产热速率,维持体温稳定。
(3) ①. 下降 ②. 胞外 ③. 信号分子
(4)当寡霉素抑制ATP合酶后,BAT细胞线粒体中的UCP蛋白仍能消耗H+浓度梯度的势能,电子传递不会完全停止
【解析】
【分析】有氧呼吸的第一、二、三阶段的场所依次是细胞质基质、线粒体基质和线粒体内膜,有氧呼吸第一阶段是葡萄糖分解成丙酮酸和[H],合成少量ATP,第二阶段是丙酮酸和水反应生成二氧化碳、[H]和少量ATP,第三阶段是氧气和[H]反应生成水,合成大量ATP。
【小问1详解】
BAT细胞的UCP基因表达量上升后,细胞中UCP蛋白含量增加,UCP也能转运H+,但没有ATP合成,故BAT细胞的UCP基因表达量上升后,细胞中UCP蛋白含量增加,线粒体内膜上ATP的合成速率将降低,细胞的产热量将增加。
【小问2详解】
分析图2:肌苷处理组中UCP基因相对表达量高于对照组,推测BAT细胞凋亡时释放肌苷的生理意义是(BAT细胞凋亡导致BAT细胞数量减少,)释放的肌苷能促进其他BAT细胞UCP基因的表达,提高产热速率,维持体温稳定。
【小问3详解】
分析图3:抑制ENT1基因表达后,BAT细胞内肌苷含量将下降,UCP基因相对表达量上升,说明在激活BAT的过程中,关键因素是胞外的肌苷浓度,肌苷在此过程中起到信号分子的作用,起到调节相关生命活动的作用。
【小问4详解】
在适宜条件下用寡霉素完全抑制ATP合酶的活性,WAT细胞线粒体中的电子传递会停止,氧气消耗速率降到0,但BAT细胞线粒体中仍有一定的氧气消耗,结合题干,原因为当寡霉素抑制ATP合酶后,BAT细胞线粒体中的UCP蛋白仍能消耗H+浓度梯度的势能,电子传递不会完全停止。实验组
分离组分
加入物质(足量)
通入气体
A
S1
葡萄糖
氮气
B
P1
葡萄糖
氧气
C
P3
丙酮酸
氮气
D
P4
丙酮酸
氧气
实验处理
实验结果
蛋白质抑制剂处理小肠微绒毛
葡萄糖的吸收速率为0
在外界葡萄糖浓度为5mml/L时,用呼吸抑制剂处理小肠微绒毛
对照组葡萄糖的吸收速率>实验组,且实验组葡萄糖的吸收速率=0
在外界葡萄糖浓度为100mml/L时,用呼吸抑制剂处理小肠微绒毛
对照组葡萄糖的吸收速率>实验组,且实验组葡萄糖的吸收速率>0
温度/℃
5
10
15
20
25
30
35
光下吸收CO2
1.00
1.75
2.50
3.25
3.75
3.50
3.00
暗中释放CO2
0.50
0.75
1.00
1.50
2.25
3.00
3.50
组别
杂交方案
杂交结果
甲组
高产植株自交
高产∶低产=5∶1
乙组
高产×低产
高产∶低产=7∶1
基因型
C_A_B_
C_A_bb
C_aaB_
C_aabb
cc_____
表现型
栗色
黄棕色
黑色
棕色
白色
组别
实验时间(min)
总光照时间(min)
一个光期时间(s)
实验期间的平均产氧速率(U·min-1)
1
15
15
15
240
2
30
15
15
142
3
30
15
1.5
159
4
30
15
0.38
184
5
30
15
0.15
188
6
30
15
0.038
210
7
30
15
0.015
206
8
30
15
0.0038
230
分裂时期
减数第一次分裂
减数第二次分裂
前期
中期
后期
末期
前期
中期
后期
末期
序号
①
②
③
④
⑤
⑥
⑦
⑧
重庆市渝中区重庆市巴蜀中学校2023-2024学年高二下学期5月期中生物试题(原卷版+解析版): 这是一份重庆市渝中区重庆市巴蜀中学校2023-2024学年高二下学期5月期中生物试题(原卷版+解析版),文件包含重庆市渝中区重庆市巴蜀中学校2023-2024学年高二下学期5月期中生物试题原卷版docx、重庆市渝中区重庆市巴蜀中学校2023-2024学年高二下学期5月期中生物试题解析版docx等2份试卷配套教学资源,其中试卷共38页, 欢迎下载使用。
重庆市渝中区巴蜀中学校2023-2024学年高一下学期5月期中生物试题(原卷版+解析版): 这是一份重庆市渝中区巴蜀中学校2023-2024学年高一下学期5月期中生物试题(原卷版+解析版),文件包含重庆市渝中区巴蜀中学校2023-2024学年高一下学期5月期中生物试题原卷版docx、重庆市渝中区巴蜀中学校2023-2024学年高一下学期5月期中生物试题解析版docx等2份试卷配套教学资源,其中试卷共33页, 欢迎下载使用。
山西省阳泉市郊区阳泉市第一中学校2023-2024学年高一下学期5月期中生物试题(原卷版+解析版): 这是一份山西省阳泉市郊区阳泉市第一中学校2023-2024学年高一下学期5月期中生物试题(原卷版+解析版),文件包含山西省阳泉市郊区阳泉市第一中学校2023-2024学年高一下学期5月期中生物试题原卷版docx、山西省阳泉市郊区阳泉市第一中学校2023-2024学年高一下学期5月期中生物试题解析版docx等2份试卷配套教学资源,其中试卷共29页, 欢迎下载使用。