


2024年中考第三次模拟考试题:化学(成都卷)(考试版)
展开(考试时间:60分钟 试卷满分:85分)
注意事项:
1.答卷前,考生务必将自己的姓名、准考证号填写在答题卡上。
2.回答选择题时,选出每小题答案后,用2B铅笔把答题卡上对应题目的答案标号涂黑。如需改动,用橡皮擦干净后,再选涂其他答案标号。写在本试卷上无效。
3.回答非选择题时,将答案写在答题卡上。写在本试卷上无效。
4.考试结束后,将本试卷和答题卡一并交回。
可能用到的相对原子质量: H-1 C-12 N-14 O-16 Na-23 Mg-24 Al-27 S-32 Cl-35.5 Ca-40
一、选择题(本大题共14小题,每小题3分,共42分。每小题给出的四个选项中,只有一个选项最符合题目的要求)
1.节日期间,沈阳老北市文旅活动丰富多彩,下列活动包含化学变化的是( )
A.剪纸人B.放风筝C.炭火烤肉D.玉石雕刻
2.“沈水之阳,我心向往”。下列措施有利于保护家乡环境的是( )
A.焚烧秸秆
B.随意燃放烟花爆竹
C.随意丢弃食品包装袋
D.建设“口袋公园”,实现开门见绿,拍头赏景
3.当遇到火情时,应采取的正确措施是( )
A.室内起火,立刻打开门窗
B.扑灭森林火灾,可设置隔离带
C.楼房起火,乘坐电梯逃生
D.油库着火,用水浇灭
4.“见著知微”是化学学科的重要特点。下列对宏观事实的微观解释错误的是( )
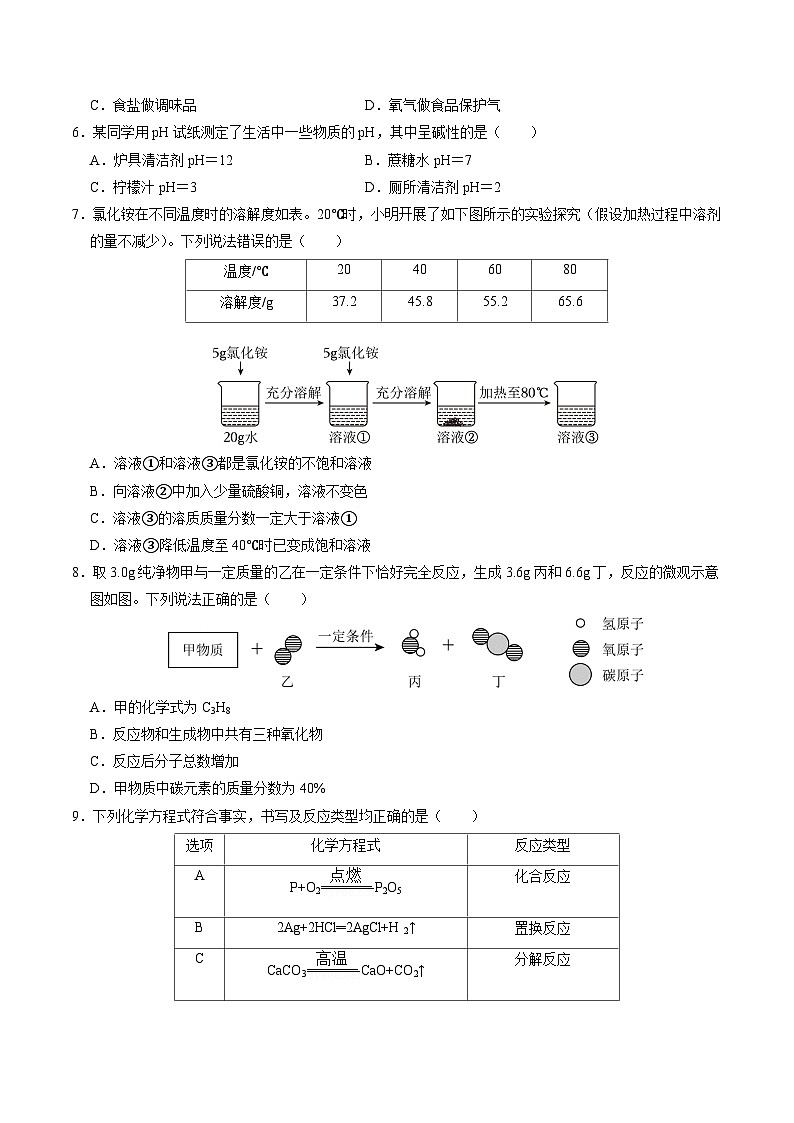
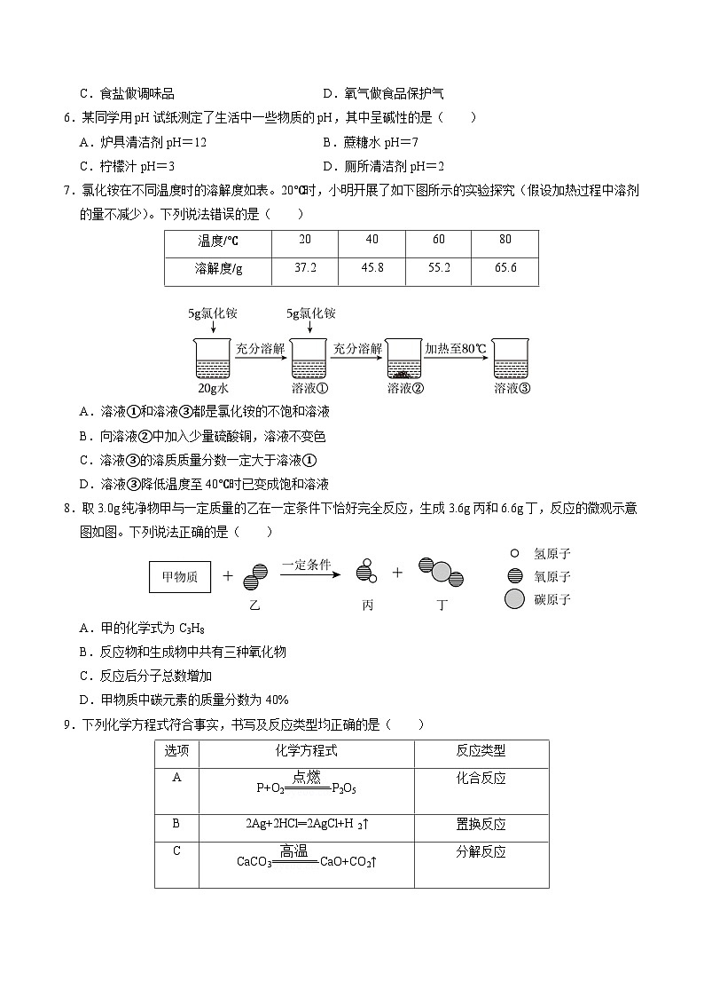
5.生活生产中下列物质与对应用途不相符的是( )
A.盐酸除铁锈B.干冰用于人工降雨
C.食盐做调味品D.氧气做食品保护气
6.某同学用pH试纸测定了生活中一些物质的pH,其中呈碱性的是( )
A.炉具清洁剂pH=12B.蔗糖水pH=7
C.柠檬汁pH=3D.厕所清洁剂pH=2
7.氯化铵在不同温度时的溶解度如表。20℃时,小明开展了如下图所示的实验探究(假设加热过程中溶剂的量不减少)。下列说法错误的是( )
A.溶液①和溶液③都是氯化铵的不饱和溶液
B.向溶液②中加入少量硫酸铜,溶液不变色
C.溶液③的溶质质量分数一定大于溶液①
D.溶液③降低温度至40℃时已变成饱和溶液
8.取3.0g纯净物甲与一定质量的乙在一定条件下恰好完全反应,生成3.6g丙和6.6g丁,反应的微观示意图如图。下列说法正确的是( )
A.甲的化学式为C3H8
B.反应物和生成物中共有三种氧化物
C.反应后分子总数增加
D.甲物质中碳元素的质量分数为40%
9.下列化学方程式符合事实,书写及反应类型均正确的是( )
10.下列实验方法能达到预期目的的是( )
11.学习小组通过下列实验探究CuSO4溶液的性质。
实验Ⅰ把一根砂纸打磨过的Al丝浸入CuSO4溶液中,一段时间后观察到Al丝表面出现红色物质。
实验Ⅱ向CuSO4溶液中滴加少量NaOH溶液,出现沉淀。
下列说法正确的是( )
A.实验Ⅰ中溶液颜色不变
B.实验Ⅰ说明Al的活动性比Cu的强
C.实验Ⅱ中只发生物理变化
D.实验Ⅱ中沉淀为CuO
12.向一定量稀盐酸和氯化镁的混合溶液中滴加一定浓度的氢氧化钠溶液,反应过程中生成沉淀的质量与加入氢氧化钠溶液的质量关系如图所示。下列说法错误的是( )
A.OM段溶液中发生中和反应
B.M点溶液中的溶质有3种
C.向Q点溶液中滴加石蕊试液,溶液变蓝色
D.NP段发生反应:MgCl2+2NaOH═Mg(OH)2↓+2NaCl
13.某实验小组利用如图所示的装置开展了系列实验探究活动,将X滴加到锥形瓶中,根据Z中观察到的现象得出结论正确的是( )
14.已知常温下Ca(OH)2溶解度为0.17g。向一定量饱和Ca(OH)2溶液中滴加盐酸,溶液pH随V(盐酸)变化的曲线如图所示。为检测某生石灰样品中钙元素含量,实验如下:
步骤1取0.60g样品于锥形瓶中,向其中加入200mL蒸馏水,盖上表面皿充分振荡。
步骤2向冷却后的锥形瓶中滴入几滴酚酞,再逐滴加入稀盐酸至反应完全。反应完全时锥形瓶内溶液红色恰好褪去。经换算,消耗m(HCl)=0.73g。
下列说法正确的是( )
A.步骤1中充分振荡后得到澄清透明的溶液
B.步骤2中红色恰好褪去时,消耗V3mL盐酸
C.步骤2中化学反应方程式为2HCl+CaO=CaCl2+H2O
D.该样品中钙元素的质量分数为66.67%
二、填空题(每空1分,共8分)
15.(8分)根据图文回答问题。
食品标签上的营养素参考值是消费者选择食品的依据之一,它的计算公式为:营养素参考值%=×100%,营养素的推荐日摄入量由中国营养学会制定。
(1)包装饼干的塑料袋属于 (填“天然”或“合成”)材料。废弃的饼干袋应放入 (填序号)垃圾桶。
(2)饼干配料中富含糖类的是 (写一种),它在人体内最终转化为二氧化碳和水,同时放出 。
(3)添加剂磷酸氢钙(CaHPO4)中磷元素的化合价为 ,碳酸氢钠的化学式为 。
(4)表中“营养素参考值%”最低的是 (填营养素名称,下同)。计算表中营养素的推荐日摄入量,最大的是 。
三、计算题(每空1分,化学方程式2分,共10分)
16.(10分)实验室经常产生酸性废液,需处理至中性。某兴趣小组同学取100g含硫酸的废液样品,逐滴加入4%的氢氧化钠溶液,至废液呈中性,废液中硫酸的质量分数变化如图所示。(假设废液中不含硫酸钠,且其他成分不与氢氧化钠反应)。
(1)P点对应溶液能使紫色石蕊溶液变成 色。
(2)当废液处理至中性时,反应的氢氧化钠溶液中溶质的质量为 g。
(3)计算当废液处理至中性时,溶液中硫酸钠的质量分数。(写出计算过程)
四、实验题(每空1分,化学方程式2分,共6分)
17.(6分)实验室现有大理石、高锰酸钾、稀盐酸及相关仪器和用品,请结合下列装置回答问题:
Ⅰ.制取二氧化碳:
(1)选用的发生装置是① (填字母),发生反应的化学方程式为② 。
(2)对比装置C、D的异同,选用C而不用D收集的理由是 。
(3)用所选装置制取较多二氧化碳,从便于操作及回收和节约药品等角度考虑,一次性加入足量 (填药品名称)比较合理。
Ⅱ、制取氧气:
(4)E中仪器a的名称是 。
(5)如图E所示,若集气瓶位置固定不变,则收集过程中集气瓶口处的压强① (填“逐渐变大”或“保持不变”或“逐渐变小”),当看到集气瓶口有② 的明显现象时,说明氧气已经收集满。
五、推断与流程题(每空1分,化学方程式2分,共7分)
18.(7分)CO2的捕集与资源化利用是化学研究的热点。
(1)我国科学家李灿院士团队突破了太阳能电解水和CO2加氢制甲醇(CH3OH)的关键技术(液态太阳燃料技术),技术路线如图所示。
①氢能存储/CO2加氢(催化剂:ZnO﹣ZrO2、压强:5.0Mpa、温度:315~320℃)路线发生的反应化学方程式为 。
②图1中可循环使用的物质有 。
(2)捕集燃煤电厂烟气(含有CO2、N2、O2及H2O)中的CO2,并将其甲烷(CH4)化的流程如图。
【资料卡片】a、MEA水溶液低温可吸收CO2,升高温度可解吸CO2。
b、恒温流化床反应器出口温度高。
①“吸收塔”中电厂烟气从塔底通入,MEA水溶液从塔顶喷淋。这样操作的优点是 ,“解吸塔”实现CO2解吸的操作是 。
②“设备A”可实现CH4和H2O分离,方法是 。
③CO2甲烷化的反应中,= 。
六、实验与探究题(每空1分,化学方程式2分,共12分)
19.(12分)海水中含80多种元素,是巨大资源宝库。
Ⅰ.通过海水晒盐可以得到粗盐,将粗盐进一步提纯可获得化工原料NaCl。
(1)粗盐中含多种可溶性杂质(MgCl2、CaCl2、Na2SO4等)及不溶性杂质(泥沙)。为除去相应杂质,将粗盐溶于水后再加入稍过量的①NaOH溶液,②Na2CO3溶液,③BaCl2溶液,加入试剂的先后顺序不合理的是 。
A.①③②
B.②①③
C.③②①
D.③①②
(2)过滤后,加入 (填试剂名称),调节pH约为4,再经蒸发结晶可获得精盐。
Ⅱ.我国制碱工业先驱侯德榜先生改进西方制碱工艺并发明了侯氏制碱法,使氯化钠的利用率大大提高,为纯碱和氮肥工业发展做出了杰出贡献。某学习小组在实验室模拟侯氏制碱法,用精制饱和食盐水、NH3、CO2作为原料制取NaHCO3,设计如图1装置。
已知:
①NH3极易溶于水(1体积水溶解700体积NH3)
②20℃时,NaCl溶解度为36.0g;NH4Cl溶解度为37.2g,NaHCO3溶解度为9.6g
(3)M、N为实验室制备NH3成CO2的发生装置,从图2中选择合理装置填入下方横线。
已知:选用NH4Cl固体与Ca(OH)2固体混合加热制备NH3。
NH3的发生装置为 ;CO2的发生装置为 ;
(4)实验开始时,先打开 (填“K1”或“K2”),通入一段时间 (填化学式)后,再打开 (填“K1”或“K2”)。
(5)图1中饱和碳酸氢钠溶液的作用为 。
(6)此过程的化学方程式为:①NH3+CO2+H2O=NH4HCO3; ② 。
(7)反应结束后,将三颈烧瓶内的混合物过滤后即可获得碳酸氢钠晶体,向滤液中加入食盐细粉后又析出一种晶体,该物质可做化肥,其化学式为 ,再次过滤后的滤液可循环利用,大大提高了NaCl的利用率,降低了生产成本。
(8)取5.00g产品,充分受热分解(杂质受热不分解且不与NaHCO3反应),冷却至室温后称量,最终得到残留固体3.45g,则产品的纯度为 。
选项
宏观事实
微观解释
A
在阳光下,湿衣服容易晾干
分子的运动速率随温度升高而加快
B
金属很难被压缩
金属原子间没有间隔
C
稀盐酸与稀硫酸化学性质相似
溶液中都含有氢离子
D
醋是酸的,糖是甜的
不同种分子的性质不同
温度/℃
20
40
60
80
溶解度/g
37.2
45.8
55.2
65.6
选项
化学方程式
反应类型
A
P+O2P2O5
化合反应
B
2Ag+2HCl═2AgCl+H2↑
置换反应
C
CaCO3CaO+CO2↑
分解反应
D
3CO+Fe2O33CO2+2Fe
复分解反应
选项
实验目的
方法
A
区分纯碱(Na2CO3)与白糖
观察颜色
B
除去粗盐中的泥沙
研磨、溶解
C
检验面包中含有淀粉
加碘水
D
检验头发中含有蛋白质
加紫色石蕊试液
选项
X
Y
Z
现象
结论
A
水
NH4NO3
水
水倒吸进入锥形瓶
NH4NO3溶解放热
B
稀盐酸
大理石
滴加了紫色石蕊溶液的蒸馏水
溶液变红
CO2可使石蕊变红
C
过氧化氢溶液
MnO2
80℃热水和水下的一小块白磷
白磷燃烧
燃烧需要使可燃物温度达到着火点
D
稀硫酸
锌粒
肥皂水
一段时间后,将导管移出水面,产生的肥皂泡向上飘
氢气的密度比空气小
饼干配料表
饼干营养成分表
小麦粉、植物油、白砂糖、鸡蛋、食品添加剂(磷酸氢钙、碳酸氢钠、柠檬酸等)、食用盐
项目
每100g
营养素参考值%
蛋白质
6.8g
11%
脂肪
33.0g
55%
碳水化合物
12.0g
14%
膳食纤维
6.2g
25%
钠
240mg
12%
2024年中考第三次模拟考试题:化学(福建卷)(考试版): 这是一份2024年中考第三次模拟考试题:化学(福建卷)(考试版),共8页。试卷主要包含了下列实验方案能达到实验目的的是等内容,欢迎下载使用。
2024年中考第三次模拟考试题:化学(成都卷)(解析版): 这是一份2024年中考第三次模拟考试题:化学(成都卷)(解析版),共15页。试卷主要包含了氯化铵在不同温度时的溶解度如表,下列实验方法能达到预期目的的是等内容,欢迎下载使用。
2024年中考第三次模拟考试题:化学(河北卷)(考试版): 这是一份2024年中考第三次模拟考试题:化学(河北卷)(考试版),共6页。试卷主要包含了下列生活中现象包含化学变化的是等内容,欢迎下载使用。