

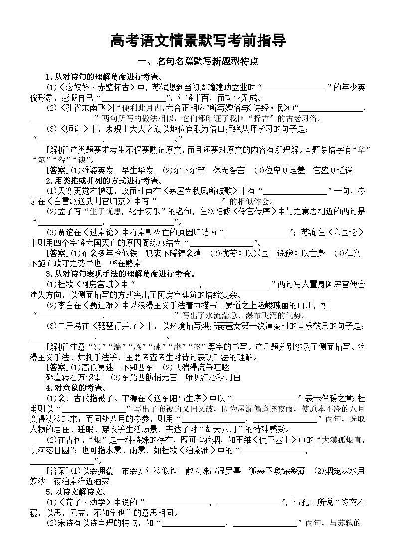
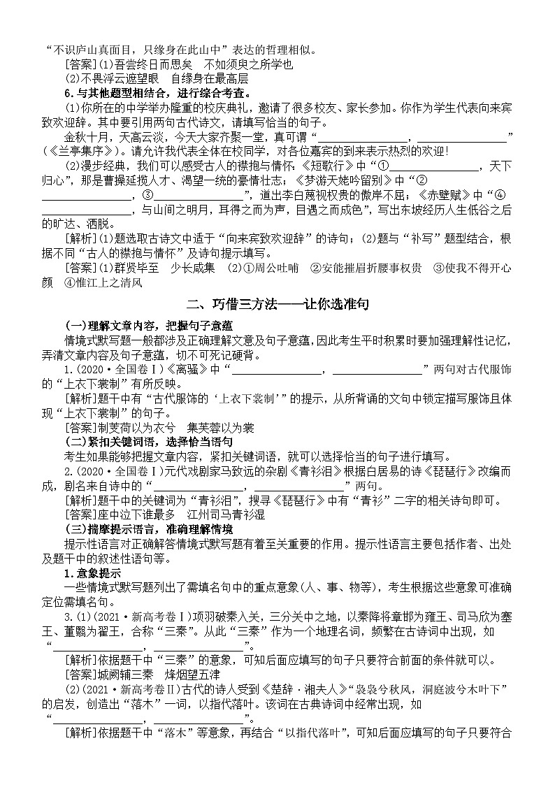
高中语文2024届高考情景默写考前指导(方法+练习)
展开高中语文2024届高考情景默写强化练习(附参考答案): 这是一份高中语文2024届高考情景默写强化练习(附参考答案),共6页。试卷主要包含了补写出下列句子中的空缺部分等内容,欢迎下载使用。
高中语文新高考背诵篇目情景默写练习(共60篇,附参考答案): 这是一份高中语文新高考背诵篇目情景默写练习(共60篇,附参考答案),共37页。试卷主要包含了《论语》十二章,劝学,屈原列传,谏太宗十思疏,师说,阿房宫赋,六国论,答司马谏议书等内容,欢迎下载使用。
高中语文新高考背诵篇目情景默写练习(共20篇,附参考答案): 这是一份高中语文新高考背诵篇目情景默写练习(共20篇,附参考答案),共18页。试卷主要包含了《论语》十二章,劝学,屈原列传,谏太宗十思疏,师说,阿房宫赋,六国论,答司马谏议书等内容,欢迎下载使用。
