





2024年湖北省荆楚初中联盟中考化学模拟试题六(原卷版+解析版)
展开
这是一份2024年湖北省荆楚初中联盟中考化学模拟试题六(原卷版+解析版),文件包含2024年湖北省荆楚初中联盟中考化学模拟试题六原卷版docx、2024年湖北省荆楚初中联盟中考化学模拟试题六解析版docx等2份试卷配套教学资源,其中试卷共26页, 欢迎下载使用。
★祝考试顺利★
注意事项:
1.考生答题全部在试题卷上。
2.请学生将自己的姓名、班级用0.5毫米的黑色墨水签字笔填写在试卷的密封区。
本卷可能用到的相对原子质量:Ca-40 C-12 O-16 H-1 Cl-35.5
一、选择题(共13个题,共18分。1~8题,每题1分;9~13题,每题2分。在每题给出的四个选项中,只有一项符合题目要求)
1. 随着时代发展,汉字被不断赋予新的文化内涵,其载体也发生相应变化。下列汉字载体主要由合金材料制成的是
A. 兽骨B. 青铜器C. 纸张D. 液晶显示屏
【答案】B
【解析】
【详解】A、兽骨的主要成分为碳酸钙等,不属于合金,该选项不符合题意;
B、青铜为合金,该选项符合题意;
C、纸张为天然的纤维素,不属于合金,该选项不符合题意;
D、液晶显示屏为无机非金属材料,不属于合金,该选项不符合题意。
故选B。
2. 下列化学用语与其对应的描述都正确的是
A. ——两个氮气分子B. ——60个碳原子
C. C——一氧化碳D. ——氯化亚铁中铁的化合价为
【答案】D
【解析】
【详解】A、元素符号前面的数字表示原子个数,故2N表示2个氮原子,分子用化学式表示,多个分子就是在化学式前面加上相应的数字,故两个氮气分子表示为:2N2,不符合题意;
B、C60表示C60这种物质,1个C60分子,原子用元素符号表示,多个原子就是在元素符号前面加上相应的数字,故60个碳原子表示为:60C,不符合题意;
C、一氧化碳的化学式为:CO,不符合题意;
D、位于元素或原子团的正上方,表示元素或原子团的化合价。表示氯化亚铁中铁元素的化合价为+2,符合题意。
故选D。
3. 模型建构是化学科学研究的基本方法。如图是某同学绘制的原子结构模型和原子结构示意图,有关说法正确的是
A. ③形成的阳离子符号是H+
B. ①②属于同种元素
C. ①对应的原子结构示意图是④
D. ②形成的单质化学性质不稳定
【答案】A
【解析】
【详解】A、③的质子数和电子数是1,属于氢原子,失去一个电子形成氢离子,符号为H+,故A说法正确;
B、①的质子数是1,②的质子数是2,①②的质子数不同,不属于同种元素,故B说法不正确;
C、①的质子数是1,核外有1个电子,对应的原子结构示意图是③,故C说法不正确;
D、②的最外层也是第一层有2个电子,属于稳定结构,形成的单质化学性质稳定,故D说法不正确。
故选:A。
4. 分类法是学习化学的一种重要方法,下列物质属于氧化物的是
A. 高锰酸钾B. 碘酒C. 液氧D. 五氧化二磷
【答案】D
【解析】
【分析】由两种元素组成其中一种是氧元素的化合物叫做氧化物。
【详解】A、高锰酸钾中含有钾、锰、氧三种元素,不属于氧化物,故A不符合题意;
B、碘酒属于混合物,不属于氧化物,故B不符合题意;
C、液氧只含氧一种元素,属于单质,故C不符合题意;
D、五氧化二磷中含有磷、氧两种元素,属于氧化物,故D符合题意。
故选D。
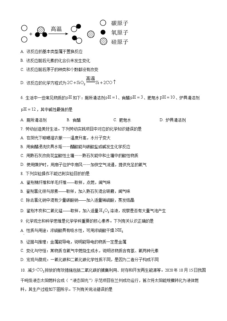
5. 2023年中国品牌日活动5月10日在上海开幕,在南方电网展台,首款全国产化电力专用主控芯片“伏羲”让人看到了数字化转型对于电力系统的巨大助益,也获得了中国专利金奖。芯片的主要成分是硅,工业制硅反应的微观示意图如下,下列说法不正确的是
A. 该反应的基本类型属于置换反应
B. 该反应前后元素的化合价未发生变化
C. 该反应前后原子的种类和个数都没有改变
D. 该反应的化学方程式为
【答案】B
【解析】
【分析】由图可知,该反应为C和SiO2反应生成Si和CO,反应方程式为。
【详解】A、根据反应方程式,单质与化合物反应生成了新的单质和化合物,属于置换反应,A正确;
B、反应前单质碳中碳元素的化合价为0价,二氧化硅中硅元素的化合价为+4价,反应后一氧化碳中碳元素的化合价+2价,单质硅中硅元素的化合价为0价,反应前后元素的化合价发生了变化,B错误;
C、根据质量守恒定律,化学反应前后,原子的种类和个数都不变,C正确;
D、根据分析,该反应的化学方程式为,D正确。
故选:B。
6. 生活中一些常见物质的如下:厕所清洁剂、食醋、肥皂水、炉具清洁剂,其中碱性最强的是
A. 厕所清洁剂B. 食醋C. 肥皂水D. 炉具清洁剂
【答案】D
【解析】
【详解】A、厕所清洁剂的pH为1,小于7,呈酸性;B、食醋的pH=3,呈中性;C、肥皂水的pH为10,大于7,呈碱性;D、炉具清洁剂的pH为12,大于7,呈碱性;
当溶液的pH大于7时,呈碱性,且pH越大,碱性越大,炉具清洁剂的pH最大,碱性最强。故选D
7. 劳动创造美好生活。下列劳动实践项目中对应的化学知识错误的是
A. 在阳光下晾晒湿衣服——温度升高,水分子变大
B. 用食醋浸洗炊具水垢——醋酸能与碳酸盐或碱发生化学反应
C. 用熟石灰改良花盆酸性土壤——熟石灰能中和土壤中的酸性物质
D. 使用煤炉时,用扇子往炉中扇风——加快空气流通,提供充足的氧气
【答案】A
【解析】
【详解】A、在阳光下晾晒湿衣服,阳光下温度高,温度越高,分子运动越剧烈,分子大小不改变,故A错误;
B、食醋中含有醋酸,水垢的主要成分是碳酸钙、氢氧化镁,醋酸能与碳酸盐或碱发生化学反应,则可以用食醋浸洗炊具水垢,故B正确;
C、熟石灰显碱性,能中和土壤中的酸性物质,则可用熟石灰改良花盆酸性土壤,故C正确;
D、使用煤炉时,用扇子往炉中扇风,可以加快空气流通,提供充足的氧气,使火燃烧的更旺,故D正确;
故选:A。
8. 下列实验操作不能达到实验目的的是
A. 鉴别棉纤维和羊毛纤维——取样,点燃,闻气味
B. 鉴别氯化铵与尿素——取样,加入熟石灰混合研磨,闻气味
C. 除去氯化钠中混有少量碳酸钠——加入适量稀硫酸,蒸发结晶
D. 鉴别木炭和二氧化锰——取样,加入适量溶液,观察是否有大量气泡产生
【答案】C
【解析】
【详解】A、鉴别棉纤维和羊毛纤维,取样,点燃,产生烧焦羽毛气味的是羊毛纤维,不产生烧焦羽毛气味的是棉纤维,实验操作能达到实验目的;
B、鉴别氯化铵与尿素,取样,加入熟石灰混合研磨,氯化铵和氢氧化钙反应生成氯化钙、水和氨气,产生刺激性气味,尿素不能和氢氧化钙反应,没有明显现象,实验操作能达到实验目的;
C、除去氯化钠中混有少量碳酸钠,加入适量稀硫酸,稀硫酸和氯化钠不反应,稀硫酸与碳酸钠反应生成硫酸钠、水和二氧化碳气体,除去碳酸钠同时有新杂质硫酸钠生成,实验方案不能达到实验目的;
D、鉴别木炭和二氧化锰,取样,加入适量溶液,有气泡生成是二氧化锰(二氧化锰可加速过氧化氢分解),没有气泡生成是木炭,实验方案能达到实验目的;
故选:C。
9. 化学观念和科学思维是化学学科重要核心素养。下列有关认识正确的是
A. 性质与用途:浓硫酸具有吸水性,可用浓硫酸干燥
B. 证据与推理:金属能导电,说明能导电的物质一定是金属
C. 变化与守恒:某物质在氧气中燃烧生成水,说明该物质含有氢、氧两种元素
D. 宏观与微观:一氧化碳和二氧化碳化学性质不同,因为二者分子构成不同
【答案】D
【解析】
【详解】A、浓硫酸具有吸水性,但不可用浓硫酸干燥 NH3,因氨气可与浓硫酸反应生成硫酸氨,故选项说法错误;
B、金属能导电,但能导电的物质不一定是金属,某些盐溶液也能导电,如氯化钠溶液,故选项说法错误;
C、某物质在氧气中燃烧有水生成,H2O中含有氢、氧两种元素,根据质量守恒定律,反应前后,元素种类不变,反应物氧气中只含有氧元素,则某物质中一定含有氢元素,可能含有氧元素,故选项说法错误;
D、不同种分子的化学性质不同,一氧化碳和二氧化碳的化学性质不同,是因为它们的分子构成不同,故选项说法正确;
故选:D。
10. 减少排放的有效措施包括二氧化碳的捕集利用、封存和开发再生能源等。2020年10月15日我国千吨级液态太阳燃料合成(“液态阳光”)示范项目在兰州成功运行,首次将太阳能规模转化为液体燃料,其生产过程如下图所示。下列有关说法错误的是
A. 大气中的主要来源之一是化石燃料的燃烧
B. “液态阳光”项目体现了从无机物到有机物的转化
C. “液态阳光”生产过程中反应Ⅱ的化学方程式为
D. 利用碳捕集技术分离出来的可制成干冰,用作制冷剂
【答案】C
【解析】
【详解】A、化石燃料中含有碳元素,燃烧会生成二氧化碳,故选项说法正确;
B、反应Ⅱ是将二氧化碳、水转化为甲醇,即实现了从无机物到有机物的转化,故选项说法正确;
C、反应Ⅱ中二氧化碳和氢气在一定温度和催化剂的催化作用下反应生成甲醇和水,反应的化学方程式为:,故选项说法错误;
D、CO2 可制成干冰,干冰升华时吸收大量的热,可用作制冷剂,故选项说法正确;
故选:C。
11. 某同学结合“铁制品锈蚀的条件”探究实验,根据铜锈的主要成分作出猜想:金属铜锈蚀的条件除需氧气和水外,还需要证明“必须有二氧化碳”,下列如图所示实验中,你认为需要进行的实验是
A. 甲和乙B. 甲和丙C. 甲和丁D. 乙和丁
【答案】C
【解析】
【详解】若想证明铜生锈时有氧气和水外,还必须有二氧化碳,则需一个实验中铜与氧气、水、二氧化碳接触,为试管甲,另一个实验中铜只与氧气、水接触,为试管丁;
故选:C。
12. 在“碱的化学性质”探究课堂上,同学们在三颈瓶中用排空气法收集气体,然后将三颈瓶与盛有稀盐酸、溶液的注射器和压强传感器密封连接(如图1)。检查装置气密性良好后,在时快速注入一种溶液,时快速注入第二种溶液,测得瓶内压强随时间变化曲线(如图2)。下列说法中不正确的是
A. 时注入溶液是稀盐酸,时注入溶液是溶液
B. 前压强减小对应的反应是:
C. 期间压强不变且大于0,说明收集的气体不纯
D. 后压强增大的原因是溶液与盐酸反应生成气体
【答案】A
【解析】
【详解】A、t0时注入一种溶液后,压强先增大(液体挤占空间气压增大)后减小(氢氧化钠吸收二氧化碳),说明该溶液是氢氧化钠,二氧化碳和氢氧化钠反应生成碳酸钠和水,二氧化碳被消耗,装置内气体减少,压强减小,则t2 时注入溶液是稀盐酸,碳酸钠和稀盐酸反应生成氯化钠、二氧化碳和水,反应生成了气体,故压强增大,符合题意;
B、由A的分析可知,t1 前压强减小对应的反应是二氧化碳和氢氧化钠反应生成碳酸钠和水,该反应的化学方程式为:,不符合题意;
C、t1~t2 期间压强不变且大于0,说明还存在其他不与氢氧化钠反应的气体,则可证明收集的CO2气体不纯,不符合题意;
D、t2后压强增大的原因是碳酸钠和盐酸反应生成氯化钠、二氧化碳和水,反应生成了气体,不符合题意。
故选A。
13. 有关“酸、碱、盐、氧化物”大单元复习课堂上,老师绘制了如图所示的的物质转化关系图,五个角和中心的分别代表初中化学常见的6种物质,其中“→”表示相邻两个角的物质能够按顺时针的方向实现转化,且五个角上的5种物质均能与反应。以下说法中不正确的是
A. 图中共涉及了3种基本反应类型
B. 敞口久置的浓溶液,其溶质质量分数会增大
C. 熟石灰→甲、纯碱→乙均能观察到有白色沉淀产生
D. 向接近饱和的溶液中加入适量能使其饱和
【答案】B
【解析】
【分析】五个角和中心的 X 分别代表初中化学常见的6种物质,熟石灰能转化为甲,甲能转化为碳酸钠,可推出甲为氢氧化钠,碳酸钠能转化为乙,乙能转化为氧化钙,可推出乙为碳酸钙,五个角上的5种物质均能与 X 反应,可推出X为酸,如稀硫酸、稀盐酸。
【详解】A、氧化钙→氢氧化钙为氧化钙和水反应生成氢氧化钙,该反应符合“多变一”的特点,属于化合反应;氢氧化钙→氢氧化钠、碳酸钠→碳酸钙均为碳酸钠和氢氧化钙反应生成碳酸钙和氢氧化钠,该反应符合“两种化合物互相交换成分生成另外两种化合物”的反应,属于复分解反应;氢氧化钠→碳酸钠为二氧化碳和氢氧化钠反应生成碳酸钠和水,不属于基本反应类型,碳酸钙→氧化钙为碳酸钙高温煅烧生成氧化钙和二氧化碳,该反应符合“一变多”的特点,属于分解反应;氧化钙和稀硫酸反应生成硫酸钙和水,氢氧化钙和硫酸反应生成硫酸钙和水,氢氧化钠和硫酸反应生成硫酸钠和水,碳酸钠和硫酸反应生成硫酸钠、二氧化碳和水,碳酸钙和硫酸反应生成硫酸钙、二氧化碳和水,这几个反应均符合“两种化合物互相交换成分生成另外两种化合物”的反应,均属于复分解反应,故涉及了3种基本反应类型,不符合题意;
B、如果X是盐酸,浓盐酸具有挥发性,敞口久置的浓盐酸,氯化氢会挥发出去,导致溶质质量减小,溶质质量分数减小,如果X是硫酸,浓硫酸具有吸水性,会吸收空气中的水分,导致溶液质量增大,溶质质量分数减小,符合题意;
C、熟石灰→甲,纯碱→乙均可以为氢氧化钙和碳酸钠反应生成碳酸钙和氢氧化钠,均会产生白色沉淀,不符合题意;
D、向接近饱和的 Ca(OH)2 溶液中加入适量 CaO,氧化钙和水反应生成氢氧化钙,反应消耗了水,且该反应放出热量,温度升高,氢氧化钙的溶解度减小,可使接近饱和的氢氧化钙溶液变得饱和,不符合题意。
故选B。
二、非选择题(本大题共7个题,共计32分)
14. “生活即学习”、“社会即教材”。化学在衣食住行、环境能源、工农业生产、医疗卫生等方面越来越大的体现自己的价值。
(1)芝麻酱具有丰富的营养价值,图为某品牌芝麻酱商标的一部分。其中铁、硒在人体内属于______元素(填“常量”或“微量”)。
(2)“西气东输”工程已经将天然气送入千家万户,天然气的主要成分是______(化学式)。
(3)合理使用化肥有利于提高粮食产量。在尿素、硝酸铵、硫酸钾、磷酸二氢铵四种化肥中,属于钾肥的是______(化学式)。
(4)日常生活中常常消耗大量塑料包装袋,易造成“白色污染”,请你为解决“白色污染”提出一条合理建议______。
【答案】(1)微量 (2)CH4
(3)K2SO4 (4)回收利用塑料制品、开发可降解塑料等(合理即可)
【解析】
【小问1详解】
铁、硒在人体内属于微量元素。
【小问2详解】
天然气的主要成分是甲烷,化学式为:CH4。
【小问3详解】
含有钾元素的肥料是钾肥,尿素、硝酸铵、硫酸钾、磷酸二氢铵的化学式分别是CO(NH2)2、NH4NO3、K2SO4、NH4H2PO4,属于钾肥的是:K2SO4。
【小问4详解】
解决“白色污染”的合理措施有:回收利用塑料制品、开发使用可降解塑料等。
15. 阅读科普短文,回答下列问题。
世界上最轻固体材料——“全碳气凝胶”
浙江大学科学家们研制出了一种迄今世界上最轻的固态材料——“全碳气凝胶”,又称“碳海绵”,密度仅,是空气密度的六分之一。全碳气凝胶是将含有石墨烯(图甲)和碳纳米管(图乙)两种纳米材料的水溶液在低温环境下冻干,去除水分、保留骨架后的产物,呈固态,内含有众多孔隙,充斥着空气,因而密度极小,将一个马克杯大小的全碳气凝胶放在一个麦穗上,麦穗的麦芒几乎没变形(如图丙)。虽然看上去“脆弱不堪”,其柔韧性却十分出色,在数千次被压缩至原体积的之后迅速复原;气凝胶热传导性差,最高能承受的高温。此外,“全碳气凝胶”具有超强吸油能力,现有的吸油产品一般只能吸收自身质量10倍左右的有机溶剂,而“全碳气凝胶”的吸收量可高达自身质量的900倍,它在海上漏油、净水甚至净化空气等环境治理以及储能保温、催化载体和吸音等方面是很理想的材料。
(1)金刚石、石墨烯、碳纳米管、全碳气凝胶都是由碳元素组成,但它们的物理性质差异较大,从微观角度分析,其原因是______。
(2)全碳气凝胶之所以密度极小、超强的吸油和吸音能力,是因为它有______的结构特点。
(3)图丁是全碳气凝胶和细菌纤维素循环吸油能力的对比,由此可知______可以多次重复使用。
(4)下面关于“全碳气凝胶”的说法正确的是______。
A. 单纯的全碳气凝胶具有很强的导热性
B. 全碳气凝胶是一种新型的化合物
C. 全碳气凝胶在氧气中充分燃烧会生成二氧化碳
D. 全碳气凝胶被压缩后能迅速复原,说明其具有高弹性
【答案】(1)碳原子的排列方式不同 (2)疏松多孔
(3)全碳气凝胶 (4)CD
【解析】
【小问1详解】
金刚石是立体网状结构,结合图示内容石墨烯、碳纳米管结构与短文中对气凝胶结构的描述可知,由于碳原子的排列方式不同而导致物理性质差异较大。
【小问2详解】
根据短文中“成固态,内含有众多空隙,充斥空气”等内容可知,全碳气凝胶具有疏松多孔的结构。
【小问3详解】
根据图丁可知,全碳气凝胶的随循环使用次数的增加吸油能力变化不大,细菌纤维素的吸油能力会逐渐降低。所以全碳气凝胶可以多次重复使用。
【小问4详解】
A.气凝胶的热传导性差,故A错;
B.全碳气凝胶是碳单质,为纯净物,故B错;
C.全碳气凝胶含石墨烯和碳纳米管,两者均为碳(C),在氧气中充分燃烧为二氧化碳,故正确;
D.根据“柔韧性却十分出色”可知其具有高弹性,故D正确。
故选:CD。
16. 硫酸铜晶体常于配制农药波尔多液。以下是用废黄铜料(含锌)生产硫酸铜晶体的流程。
(1)流程中“粉碎”废旧黄铜料的主要目的是______。
(2)操作需要用到玻璃棒,其作用为______。③的化学反应方程式为______,该反应的基本类型是______。
(3)已知:。从经济和环保的角度分析,对比途径Ⅱ,途径Ⅰ的优点有:______。
(4)随着科学技术的发展及环境保护意识的提升,“生物炼铜”技术逐渐兴起。以辉铜矿(主要成分为)为原料也可制得,其反应原理为,则的化学式为______。
【答案】(1)增大反应物接触面积,加快反应速率
(2) ①. 引流 ②. ③. 复分解反应
(3)硫酸的利用率高、不产生有害气体、节约能源
(4)SO2
【解析】
【分析】根据黑色固体B与试剂X反应能生成硫酸铜,单质A和浓硫酸加热反应生成硫酸铜,A和氧气加热反应能生成B,可推断A是铜,B是氧化铜,X是稀硫酸。
【小问1详解】
反应物接触面积越大,反应越快越充分。流程中“粉碎”废旧黄铜料的主要目的是:增大反应物接触面积,加快反应速率。
【小问2详解】
根据分析,试剂X是稀硫酸,黄铜中含有Cu和Zn,Cu与稀硫酸不反应,Zn与足量的稀硫酸反应生成ZnSO4和H2,得到H2SO4与ZnSO4的混合溶液,所以单质A是Cu,推知操作a是将固体和液体分离的过滤操作,过滤中玻璃棒的作用是:引流;
根据分析,B是CuO,X是稀硫酸,二者发生的反应是;该反应是两种化合物相互交换成分,生成另外两种化合物的反应,是复分解反应。
【小问3详解】
根据题意,铜和浓硫酸反应会生成有毒的二氧化硫,且需要使用浓硫酸并且2份硫酸才能得到1份硫酸铜,而通过氧化铜转化为硫酸铜 1份硫酸可转化得到1份硫酸铜,反应还需要加热,对比途径Ⅰ、Ⅱ,途径Ⅰ的优点有:硫酸的利用率高、不产生有害气体、节约能源。
【小问4详解】
根据质量守恒定律,化学反应前后,原子的种类和个数都不变。反应前Cu、S、O、H的个数分别是2、3、12、4,反应后除X外Cu、S、O、H的个数分别是2、2、10、4,则X包含1个S、2个O,X的化学式为:SO2。
17. 化学研究性学习活动小组的同学为测定某种“碳酸钙D3”药片中碳酸钙的含量是否与标签相符(图1是标签的部分信息),进行了如下实验:取8片药片,研碎后逐渐加入质量分数为的稀盐酸,充分反应,实验相关数据如图2所示(假设其他成分不参加反应)。
(1)配制的稀盐酸,量取时需要用到量筒和______(填一种仪器)。
(2)请通过计算说明每片药片中碳酸钙的质量是否与标签相符(写出计算过程)。
【答案】(1)胶头滴管
(2)解:由图知,取8片药片,研碎后逐渐加入质量分数为 7.3% 的稀盐酸,充分反应,消耗100g稀盐酸。
设8片药片中碳酸钙的质量为x。
每片药片中碳酸钙的质量为。
所以每片药片中碳酸钙的质量是否与标签相符。
【解析】
【小问1详解】
配制 7.3% 的稀盐酸,量取时需要用到量筒和胶头滴管,故填:胶头滴管。
【小问2详解】
见答案。
18. “富氧空气”是指氧气含量高于普通空气的气体,可用于医疗、航天、炼钢等领域。某化学兴趣小组利用下列实验室用品混制“富氧空气”。
(1)小组同学用一定体积的过氧化氢溶液加到二氧化锰中,用排水法收集氧气。请从上图中选择合适的仪器(每种仪器限用一次)制取氧气,需要用到的仪器是______(填字母);制取氧气的化学反应方程式是______。下列有关制取氧气和回收二氧化锰的实验操作正确的是______。
A.取少量 B.倾倒溶液
C.回收二氧化锰 D.称回收的质量
(2)上述实验仪器中的名称是:______。
【答案】(1) ①. CDHGJK ②. ③. A
(2)铁架台
【解析】
【小问1详解】
现将一定体积5%的过氧化氢溶液加到二氧化锰中,用排水法收集氧气,反应物为固体和液体,反应条件不需要加热,故发生装置为固液常温型,故选CDH,用排水法收集氧气,故收集装置选GJK,故需要用到的仪器是CDHGJK;过氧化氢在二氧化锰的催化下反应生成水和氧气,该反应化学方程式:。
A、取少量MnO2,试管倾斜(或平放),用药匙或纸槽把药品送到试管底部,然后使试管直立起来,实验操作正确;
B、向试管中倾倒液体药品时,瓶塞要倒放,标签要对准手心,瓶口紧挨试管口;图中试管没有倾斜、瓶口没有紧挨试管口、标签没有对着手心、瓶塞没有倒放,实验操作错误;
C、过滤时要注意“一贴、二低、三靠”的原则,图中缺少玻璃棒引流,实验操作错误;
D、托盘天平的使用要遵循“左物右码”的原则,不能用手拿砝码,应用镊子夹取,实验操作错误;
故选:A。
【小问2详解】
上述实验仪器中的名称是:铁架台。
19. 某化学实践活动小组的同学围绕某“气调型果蔬保鲜剂”进行了如下实验探究活动。如图所示是该气调型果蔬保鲜剂的部分说明。
【查阅资料】气调保鲜是在低温贮藏的基础上,调节空气中氧气、二氧化碳的含量,体积分数在之间的能有效抑制果蔬呼吸和细菌滋生,延长保鲜时间,浓度过高也不利于果蔬保鲜。
探究1该保鲜剂为什么选用消石灰而不用氢氧化钠?
【进行实验】向两个浓度均为的烧瓶中分别加入等质量的消石灰和氢氧化钠,测得容器内二氧化碳的体积分数随时间延长的变化情况,测定数据记录如下:
【讨论交流】
(1)分析表中数据可知该保鲜剂选用消石灰而不用氢氧化钠的原因是______;从安全角度考虑,不用氢氧化钠的原因还有______(写出一条即可)。
探究2 该保鲜剂使用一段时间后含有哪些物质成分?
【作出猜想】该保鲜剂使用一段时间后含有、、和中的两种或更多种。
【进行实验】取使用一段时间后的该保鲜剂,按照下图所示步骤进行实验。
【分析结论】
(2)由上述实验及现象推知:使用一段时间后的该保鲜剂中一定含有的物质是______(写出化学式)。
(3)小思同学提出步骤②还可用酚酞溶液,当观察到______的现象时也可得到同样结论。
【反思交流】
(4)要想验证反应后物质的成分,除需验证有生成物以外,还应考虑______。
【答案】(1) ①. 氢氧化钠会使二氧化碳浓度降低过快,不利于果蔬持续保鲜 ②. 氢氧化钠有强烈的腐蚀性
(2)Fe2O3和Ca(OH)2和CaCO3
(3)溶液变成红色 (4)反应物的剩余
【解析】
【小问1详解】
由题干信息“体积分数在1%~3%之间的CO2能有效抑制果蔬呼吸、延长保鲜时间”,结合数据表格可知,消石灰作保鲜剂时,随着时间的延长,容器内二氧化碳的体积分数逐渐减小并控制在1%~3%;氢氧化钠作保鲜剂时,随着时间的延长,容器内二氧化碳的体积分数减小速度快且低于1%~3%,所以选择消石灰做保鲜剂比较好,故原因是:氢氧化钠会使二氧化碳浓度降低过快,不利于果蔬持续保鲜;
又因为氢氧化钠有强烈的腐蚀性,所以不适合做保鲜剂;
【小问2详解】
在Fe、Fe2O3、Ca(OH)2和CaCO3这些物质中,只有Ca(OH)2能溶于水,故滤液中含有氢氧化钙,且后面加入碳酸钠后产生了白色沉淀,氢氧化钙和碳酸钠反应产生碳酸钙和氢氧化钠,故一定有氢氧化钙,剩余3种物质Fe、Fe2O3、CaCO3,均不溶于水,可能存在与滤渣中,但用磁铁吸引无固体附着,证明无铁、加稀盐酸有无色气体产生证明有碳酸钙,因为碳酸钙和稀盐酸反应产生氯化钙和水和二氧化碳、溶液变成黄色,证明含有Fe2O3,因为Fe2O3与稀盐酸反应产生氯化铁和水,氯化铁溶液为黄色,故一定存在的物质是Fe2O3和Ca(OH)2和CaCO3;
【小问3详解】
氢氧化钙溶液呈碱性,能使无色酚酞溶液变红,故当观察到溶液变成红色,也可以得出氢氧化钙的存在这一结论;
【小问4详解】
反应后物质的成分中,除了有生成物外,还可能有反应物的剩余,故还应考虑反应物的剩余。
20. 习近平总书记十分关心垃圾分类工作,他指出:垃圾分类是社会文明水平的一个重要体现,应该对垃圾分类回收。请回答下列关于生活垃圾处理的有关问题。
资料1 焚烧垃圾产生烟气中有、等有害气体,与的化学性质相似。
资料2 硫酸亚铁容易与空气中的发生反应变质。
(1)其他垃圾的处理:发电厂焚烧垃圾时,烟气“吸收”步骤中,与石灰浆发生反应的化学方程式是______(任写一个)。
(2)废旧电池的回收:某些废旧电池中含有危害人类健康的镉、汞等元素,回收废旧电池中的镉有以下方法:
方法一:废旧电池处理后制得硫酸镉溶液,向其中加入足量锌粉得到固体镉
方法二:将废旧电池破碎成细颗粒后焙烧,镉转化为氧化镉();将含氧化镉的细颗粒和炭粉混合,隔绝空气加热至得镉蒸气和一氧化碳。
硫酸亚铁的溶解度曲线图
①由方法一推测,镉的金属活动性比锌______(填“强”或“弱”)。
②氧化镉和炭粉反应的化学方程式是______。
(3)生锈的铁制品的处理:在废旧铁制品回收利用过程中,将硫酸亚铁溶液在氮气环境中______(选填“蒸发结晶”或“降温结晶”)得到硫酸亚铁晶体。
【答案】(1)、
(2) ①. 弱 ②.
(3)降温结晶
【解析】
【小问1详解】
石灰浆中含有氢氧化钙,垃圾焚烧产生烟气中有SO2、HCl等有害气体,SO2与CO2的化学性质相似。则吸收步骤中,石灰浆发生反应为二氧化硫和氢氧化钙生成亚硫酸钙沉淀和水、氢氧化钙和盐酸生成氯化钙和水,化学方程式是、;
【小问2详解】
①金属活动性顺序中,排在前面的金属能将排在后面的金属从其化合物的水溶液中置换出来;由方法一锌能置换出镉推测,镉的金属活动性比锌弱;
②含氧化镉的细颗粒和炭粉混合,隔绝空气加热至l200℃得镉蒸气和一氧化碳,化学方程式是:;
【小问3详解】
根据硫酸亚铁的溶解度曲线,硫酸亚铁的溶解度受温度的影响较大,应采用降温结晶的方法得到硫酸亚铁晶体。×××牌芝麻酱
每所含成分:……;
铁:;硒:……
时间
加入消石灰后容器内的体积分数
加入氢氧化钠后容器内的体积分数
相关试卷
这是一份2024年湖北省荆楚初中联盟中考化学模拟试题四(原卷版+解析版),文件包含2024年湖北省荆楚初中联盟中考化学模拟试题四原卷版docx、2024年湖北省荆楚初中联盟中考化学模拟试题四解析版docx等2份试卷配套教学资源,其中试卷共22页, 欢迎下载使用。
这是一份2024年湖北省荆楚初中联盟中考化学模拟试题四,共6页。
这是一份2024年湖北省荆楚名校联盟中考化学模拟试题二,共6页。