





2024届贵州省毕节市高三下学期三模生物试题(原卷版+解析版)
展开
这是一份2024届贵州省毕节市高三下学期三模生物试题(原卷版+解析版),文件包含2024届贵州省毕节市高三下学期三模生物试题原卷版docx、2024届贵州省毕节市高三下学期三模生物试题解析版docx等2份试卷配套教学资源,其中试卷共24页, 欢迎下载使用。
注意事项:
1.答卷前,考生务必将自己的姓名、准考证号填写在答题卡上.
2.回答选择题时,选出每小题答案后,用2B铅笔把答题卡上对应题目的答案标号涂黑。如需改动,用橡皮擦干净后,再选涂其他答案标号。回答非选择题时,将答案写在答题卡上,写在本试卷上无效。
3.请保持答题卡平整,不能折叠。考试结束后,监考员将答题卡收回。
一、选择题:本题包括16小题,每小题3分,共48分。在每小题给出的四个选项中,只有一项符合题目要求。
1. 生物学是研究生命现象和生命活动规律的科学。下列有关生命现象及其原理的叙述,错误的是( )
A. 渔业上中等强度的捕捞有利于持续获得较大的鱼产量
B. 三倍体无子西瓜的培育运用了染色体数目变异的原理
C. 体力劳动后手掌上磨出水泡的主要原因是血浆中的水渗出到组织液
D. 选用透气消毒的纱布包扎伤口可使伤口部位的细胞进行有氧呼吸
2. 细胞是生命活动的基本单位。下列有关细胞组成和结构的说法,正确的是( )
A. 豌豆叶肉细胞中的核酸含有5种核苷酸
B. 高尔基体在分泌蛋白的形成过程中起着交通枢纽作用
C. 构成生物膜的磷脂双分子层的内部是亲水端
D. 与脂肪相比,同等质量的糖原氧化分解释放的能量更多
3. 分析表格所示实验,下列相关叙述错误的是( )
A. 各试管中试剂添加顺序应从左往右依次添加
B. 试管3和4比较,可说明碱性环境对酶的影响
C. 各组实验应保持相同且适宜的温度条件
D. 试管1和3对照,可说明酶的催化效率更高
4. 细胞中每时每刻都进行着许多化学反应,统称为细胞代谢。下列叙述不合理的是( )
A. 细胞代谢的有序进行与酶的专一性及酶的分布有关
B. 正常细胞内,ATP与ADP的相互转化时刻不停地发生
C. 光合作用是唯一能够捕获和转化光能的生物学途径
D. 细胞越大,越有利于细胞与外界进行物质交换
5. 艾弗里的肺炎链球菌体外转化实验、赫尔希和蔡斯的噬菌体侵染大肠杆菌实验,都证明DNA是遗传物质,这两个实验在设计思路上的共同点是( )
A. 重组DNA片段,研究其表型效应
B. 去掉DNA片段,研究其表型效应
C. 设法分别研究DNA和蛋白质各自的效应
D. 应用同位素标记技术,研究DNA在亲代与子代之间的传递
6. 碳青霉烯类抗生素是治疗重度感染的一类药物。下表为2005—2008年,该类抗生素在某医院住院患者中的人均使用量,以及从患者体内分离得到的某种细菌对该类抗生素的耐药率变化。据表分析,以下说法不合理的是( )
A. 细菌耐药率的变化与抗生素使用量之间呈正相关
B. 细菌耐药率增加的原因是自然选择
C. 由于抗生素的作用,细菌种群中耐药基因的频率上升
D. 应对细菌耐药率提高的最佳方法是研发和使用新的抗生素
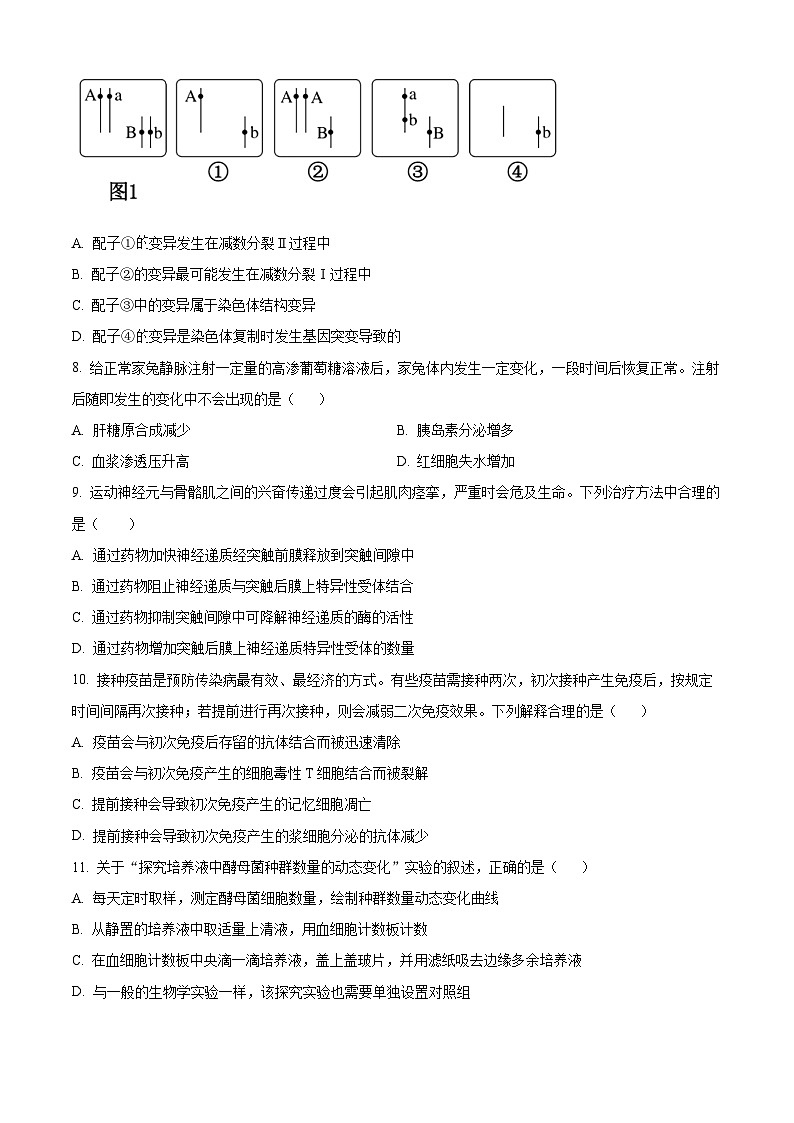
7. 某生物的基因组成及基因在染色体上的位置关系如图1所示,该生物经减数分裂形成了图2所示的①②③④四种配子。下列关于这四种配子形成过程中所发生变异的说法,正确的是( )
A. 配子①变异发生在减数分裂Ⅱ过程中
B. 配子②的变异最可能发生在减数分裂Ⅰ过程中
C. 配子③中的变异属于染色体结构变异
D. 配子④变异是染色体复制时发生基因突变导致的
8. 给正常家兔静脉注射一定量的高渗葡萄糖溶液后,家兔体内发生一定变化,一段时间后恢复正常。注射后随即发生的变化中不会出现的是( )
A. 肝糖原合成减少B. 胰岛素分泌增多
C. 血浆渗透压升高D. 红细胞失水增加
9. 运动神经元与骨骼肌之间的兴奋传递过度会引起肌肉痉挛,严重时会危及生命。下列治疗方法中合理的是( )
A. 通过药物加快神经递质经突触前膜释放到突触间隙中
B. 通过药物阻止神经递质与突触后膜上特异性受体结合
C. 通过药物抑制突触间隙中可降解神经递质的酶的活性
D. 通过药物增加突触后膜上神经递质特异性受体的数量
10. 接种疫苗是预防传染病最有效、最经济的方式。有些疫苗需接种两次,初次接种产生免疫后,按规定时间间隔再次接种;若提前进行再次接种,则会减弱二次免疫效果。下列解释合理的是( )
A. 疫苗会与初次免疫后存留的抗体结合而被迅速清除
B. 疫苗会与初次免疫产生的细胞毒性T细胞结合而被裂解
C. 提前接种会导致初次免疫产生的记忆细胞凋亡
D. 提前接种会导致初次免疫产生的浆细胞分泌的抗体减少
11. 关于“探究培养液中酵母菌种群数量的动态变化”实验的叙述,正确的是( )
A. 每天定时取样,测定酵母菌细胞数量,绘制种群数量动态变化曲线
B. 从静置的培养液中取适量上清液,用血细胞计数板计数
C. 在血细胞计数板中央滴一滴培养液,盖上盖玻片,并用滤纸吸去边缘多余培养液
D. 与一般的生物学实验一样,该探究实验也需要单独设置对照组
12. 根据群落的外貌和物种组成等方面的差异,可以将陆地生物群落大致分为荒漠、草原、森林等类型。希腊陆龟和仙人掌生活在荒漠生物群落中。下列有关叙述正确的是( )
A. 快速奔跑的狮和斑马等生活在森林群落中
B. 希腊陆龟可能以固态尿酸盐的形式排泄含氮废物
C. 在不同的群落中,生物适应环境的方式相同
D. 仙人掌的叶呈针状,气孔在白天开放利于光合作用
13. 甘草酸是中药甘草的主要活性成分,为了快速检测到甘草酸,科研人员利用细胞工程技术制备了抗甘草酸的单克隆抗体,其基本操作过程如图所示,相关叙述错误的是( )
A. 在体内培养的细胞丁能大量增殖并产生抗体
B. 每一个细胞甲只能分泌一种抗体,可从小鼠的脾脏中获取
C. 过程②诱导细胞融合,可使细胞膜上的蛋白质和磷脂分子重新排布
D. 细胞甲在体外培养的条件下不能无限增殖,细胞乙为杂交瘤细胞
14. 检测员将1mL水样稀释10倍后,用抽样检测的方法检测每毫升水样中大肠杆菌的数量。已知每个计数室由400(25×16)个小方格组成,容纳液体的总体积为0.1mm3。
现观察到图中该计数室所示a、b、c、d、e5个中方格内(每个中方格内含16个小方格)共有大肠杆菌n个,则每毫升上述水样中的大肠杆菌数约为( )
A. 5n×104个B. 5n×105个C. 5n×106个D. 8n×105个
15. 胚胎工程的许多技术,实际上是在体外条件下,对动物自然受精和早期胚胎发育条件进行的模拟操作。以下有关哺乳动物的受精和胚胎早期发育的说法,正确的是( )
A. 自然条件下,哺乳动物的受精是在子宫里完成的
B. 受精卵形成后即在输卵管内进行有丝分裂,开始发育
C. 滋养层细胞将来发育成的胎盘和胎膜,属于母体组织
D. 早期胚胎发育过程中,细胞数目增多,胚胎体积增大
16. 生物学实验中会出现一些特定的颜色变化,下列说法不正确的是( )
A. 葡萄糖与斐林试剂发生反应后出现砖红色沉淀
B. 重铬酸钾溶液在酸性条件下与乙醇反应出现灰绿色
C. CO2可使溴麝香草酚蓝溶液由蓝变绿再变黄
D. 蛋白质变性后遇双缩脲试剂不会出现紫色反应
二、非选择题:本题共5小题,共52分。
17. 图甲表示在一定条件下测得的某植物光合速率与光照强度的关系;图乙是某兴趣小组将该植物栽培在密闭玻璃温室中,用相关仪器测得的室内CO2浓度与时间关系的曲线。请分析回答:
(1)当光照强度为6klx时,该植物利用CO2的速率是______mg/100cm2/h;c点时,叶肉细胞中产生ATP的场所有______。
(2)由图乙可推知,密闭玻璃温室中氧气浓度最大的是______点。24点与0点相比,植物体内有机物总量的变化情况是______(填“增多”、“不变”或“减少”),判断依据是______。
(3)若图甲曲线表示该植物在25℃时光合速率与光照强度的关系,并且已知该植物光合作用和细胞呼吸的最适温度分别为25℃和30℃,那么在其它条件不变的情况下,将温度提高到30℃,理论上分析c点将______(填“左移”、“右移”或“不变”),理由是______。
18. 豌豆的花色有白色、红色和紫色三种,花的颜色由花瓣中的色素决定,色素的合成途径是:。其中酶1的合成由基因A控制,酶2的合成由基因B控制,基因A和B位于非同源染色体上,回答下列问题:
(1)现有紫花豌豆(基因型为AaBb)自交,子代植株的表型及其比列为______;子代白花豌豆的基因型是______:子代红花豌豆产生的配子类型及比例为______。
(2)已知白花纯合体的基因型有2种。现有一株白花纯合体甲,若要通过杂交实验来确定甲的基因型(要求选用一种纯合体为亲本与植株甲只进行1次杂交),则所选用的亲本基因型为______,预期实验结果和结论是______。
19. 某同学利用萌发玉米种子和胚芽鞘进行相关实验。图1表示萌发后的玉米种子,图2表示取玉米的胚芽鞘ab段设计的实验。请回答下列有关问题:
(1)萌发后的玉米种子在黑暗环境中一段时间后,根、茎分别出现不同的向性;其中,生长受到抑制的是______(填图中的字母)侧。
(2)据图2可知,实验一段时间后,甲~丁四组实验的空白琼脂块中能检测到一定浓度生长素的是______组。为证明生长素在胚芽鞘内只能由形态学上端运输到形态学下端,最好选择______做对照实验,可排除重力因素的影响;若选用______做对照实验,虽然也可证明生长素的上述运输特点,但不能排除重力因素的影响。
(3)生长素在胚芽鞘内进行的极性运输,是一种______(填一种跨膜运输方式)。
20. 几代塞罕坝人艰苦创业,不懈努力,创造了从“飞鸟无栖树,黄沙遮天日”到“沙漠变绿洲,荒原变林海”的绿色奇迹。请回答下列问题:
(1)生态系统的结构包括______。
(2)该林场由荒原变林海的过程属于______演替,当荒原演替至草本植物和灌木混生阶段时,一年生草本植物的数量减少,其原因是______。
(3)某研究小组开展了对塞罕坝某湖泊污染问题的研究,他们首先选取了该湖泊中5种不同的生物A、B、C、D、E,并对它们进行消化道内食物组成的分析;然后又请湖泊研究所的专家对这5种生物体内、平均每千克体重中某种杀虫剂的含量(单位:mg)进行了测定,如下表所示。
据表推测,这5种生物可能形成的食物网为______(用表中字母及箭头表示,写在答题卡上相应方框内),C体内的杀虫剂含量m的范围是______。
21. 二十碳五烯酸(EPA)能促进体内饱和脂肪酸代谢,是人体自身不能直接从头合成但又不可缺少的营养物质。研究人员利用转基因技术从海洋细菌中提取了EPA合成途径的关键基因pfaB,并将其导入酵母菌内,通过酵母菌发酵生产EPA。请回答下列问题:
(1)利用PCR技术扩增pfaB基因时,需要选用图1中的引物______(填序号),引物的作用是______。
(2)图2所示的两种引物中,引物______设计不合理。若将pfaB基因扩增n次,共需要引物______个。
(3)构建基因表达载体时,为使pfaB基因成功表达,应将其插入载体的______之间。试管编号
5%H2O2
H2O
3%FeCl3
新鲜肝脏研磨液
5%NaOH
1
2mL
2滴
2滴
—
—
2
2mL
4滴
—
—
—
3
2mL
2滴
—
2滴
—
4
2mL
—
—
2滴
2滴
年份
2005
2006
2007
2008
住院患者中该类抗生素人均使用量/g
0.074
0.12
0.14
0.19
某种细菌对该类抗生素的耐药率/%
2.6
6.11
10.9
255
生物种类
消化道内食物组成
杀虫剂含量
A
小球藻
/
6
B
鱼(乙)
水蚤
34
C
水蚤
小球藻
m
D
河蚌
水蚤、小球藻
60
E
鱼(甲)
鱼(乙)
99
相关试卷
这是一份2024届贵州省毕节市高三下学期三模生物试题,文件包含2024届贵州省毕节市高三下学期三模生物试题pdf、参考答案pdf等2份试卷配套教学资源,其中试卷共7页, 欢迎下载使用。
这是一份2024届贵州省毕节市高三下学期三模考试生物试题,文件包含2024届贵州省毕节市高三下学期三模生物试题pdf、参考答案pdf等2份试卷配套教学资源,其中试卷共7页, 欢迎下载使用。
这是一份2024届贵州省毕节市高三下学期三模生物试题,文件包含2024届贵州省毕节市高三下学期三模生物试题pdf、参考答案pdf等2份试卷配套教学资源,其中试卷共7页, 欢迎下载使用。