2024届安徽省马鞍山市高三下学期三模化学试题(原卷版+解析版)
展开注意事项:
1.答卷前,务必将自己的姓名和考号填写在答题卡上。
2.回答选择题时,选出每小题答案后,用铅笔把答题卡上对应题目的答案标号涂黑。如需改动,务必擦净后再选涂其它答案标号,回答非选择题时,将答案写在答题卡上,写在本试卷上无效。
可能用到的相对原子质量:H1 C12 N14 O16 Cu64 Zn65
一、选择题:本题共14小题,每小题3分,共42分。在每小题给出的四个选项中,只有一项是符合题目要求的。
1. 皖南地区历史悠久,文化底蕴深厚,是中国文房四宝之乡。下列说法错误的是
A. “宣笔”羊毫的笔头用料为羊毛,羊毛的主要成分是蛋白质
B. “徽墨”的主要成分为炭黑,炭黑与金刚石互为同素异形体
C. “宣纸”的主要成分为纤维素,纤维素在一定条件下可发生水解
D. “歙砚”主要矿物成分为硅酸盐、二氧化硅等,二氧化硅属于分子晶体
【答案】D
【解析】
【详解】A.羊毛的主要成分是蛋白质,故A正确;
B.炭黑与金刚石是碳元素组成的不同单质,互为同素异形体,故B正确;
C.纤维素为多糖,在一定条件下可发生水解生成单糖,故C正确;
D.二氧化硅是由原子通过共价键结合成空间网状结构,属于共价晶体,故D错误;
故答案为:D。
2. 化学与生活联系紧密,下列说法正确的是
A. 熟石膏可用于制作医用石膏绷带,其主要成分为
B. 用于制作塑料包扎绳的聚丙烯,可使酸性高锰酸钾溶液褪色
C. 酒精能使蛋白质变性,生活中常用95%酒精消毒
D. 烷基磺酸根离子等表面活性剂同时具有亲水基团和疏水基团,可用于除去油污
【答案】D
【解析】
【详解】A.熟石膏的主要成分是2CaSO4·H2O,A错误;
B.聚丙烯中不含碳碳双键,不可使酸性高锰酸钾溶液褪色,B错误;
C.酒精能使蛋白质变性,生活中常用体积分数为75%酒精溶液消毒,C错误;
D.烷基磺酸根离子等表面活性剂同时具有亲水基团和疏水基团,可用于除去油污,D正确;
故选D。
3. EDTA(乙二胺四乙酸)能与大多数金属离子形成稳定的配合物,其分子结构如图所示,下列说法正确的是
A. EDTA相对分子质量与正二十一烷相近,但沸点差异较大
B. 该分子结构中的C、N、O原子可能共平面
C. EDTA属于高级脂肪酸,可与碳酸氢钠溶液反应
D. 最多可形成的配位键数目为
【答案】A
【解析】
【详解】A.EDTA分子中含有羧基,能形成分子间氢键,正二十一烷不能形成分子间氢键,所以EDTA的分子间作用力大于相对分子质量相近的正二十一烷,沸点高于正二十一烷,故A正确;
B.由分子结构可知,EDTA分子中含有空间构型不为平面结构的饱和氮原子和饱和碳原子,所以分子中碳原子、氮原子、氧原子不可能共平面,故B错误;
C.由分子结构可知,EDTA分子中含有羧基,但不属于高级脂肪酸,故C错误;
D.由分子结构可知,EDTA分子中的氮原子和氧原子均能提供孤对电子形成配位键,最多可形成6个配位键,则1 mlEDTA 最多可形成的配位键数目为1ml×6×NAml—1=6NA,故D错误;
故选A。
4. 下列离子方程式与所给事实不相符的是
A. 向溶液中滴入溶液:
B. 乙酰胺与盐酸加热反应:
C. 向冷的石灰乳中通入制漂白粉:
D. 向含双氧水和氨气的混合液中加入铜粉,得到深蓝色溶液:
【答案】C
【解析】
【详解】A.向溶液中滴入溶液生成沉淀,反应的离子方程式为:,选项A正确;
B.乙酰胺与盐酸加热反应生成乙酸和氯化铵,反应的离子方程式为:,选项B正确;
C.向冷的石灰乳中通入制漂白粉,反应的离子方程式为:,选项C错误;
D.向含双氧水和氨气的混合液中加入铜粉,得到深蓝色溶液,反应的离子方程式为:,选项D正确;
答案选C。
5. 物质的结构决定性质,下列性质差异与结构因素匹配错误的是
A. AB. BC. CD. D
【答案】B
【解析】
【详解】A.二氧化碳是结构对称的非极性分子,溴化氢和水是结构不对称的极性分子,由相似相溶原理可知,极性分子溴化氢在水中的溶解度大于非极性分子二氧化碳在水中的溶解度,故A正确;
B.镁原子2s轨道为稳定的全充满结构,元素的第一电离能大于相邻元素,则镁元素的第一电离能大于铝元素与原子半径大小无关,故B错误;
C.甲基和乙基都是推电子基团,乙基的推电子效应大于甲基,羧酸分子中羧基中羟基的极性小于甲基,所以丙酸的酸性弱于乙酸,故C正确;
D.氟化铝是熔沸点高的离子晶体,氯化铝是熔沸点低的分子晶体,一般情况下,离子晶体的熔点高于分子晶体,所以氟化铝的熔点高于氯化铝与晶体类型不同有关,故D正确;
故选B。
6. 三氯化碘被广泛应用于药物合成,其熔点33℃、沸点77℃,易水解。氯气与单质碘需在温度稍低于70℃下反应制备。实验室制备的实验装置如图所示。
下列说法正确的是
A. 装置甲中固体可以用二氧化锰
B. 装置乙仅起到除杂的作用
C. 装置丁可以采用水浴加热
D. 将戊换成丙可以达到相同的效果
【答案】C
【解析】
【分析】装置甲制备氯气,通过装置乙除去Cl2中HCl,再经过装置丁进行干燥,Cl2通入丁中与I2反应生成ICl3,因ICl3易水解,因此装置戊可防止空气中水蒸气进入丁,同时可吸收未反应完全的Cl2,防止污染空气,以此分析解答。
【详解】A.装置甲为固液不加热制备氯气,二氧化锰固体和浓盐酸加热制备,故A采取;
B.装置乙的作用是除去氯气中的,同时可作安全瓶,以监测装置丙中是否发生堵塞,故B错误;
C.装置丁碘和氯气反应生成,三氯化碘熔点为33℃,沸点为73℃,最恰当的加热方式是用水浴加热,故C正确;
D.易与水发生反应,同时可能还有未反应完,所以装置戊的作用是吸收多余的、防止外界水蒸气进入丁,换成氯化钙无法吸收多余的,故D错误;
故答案为:C。
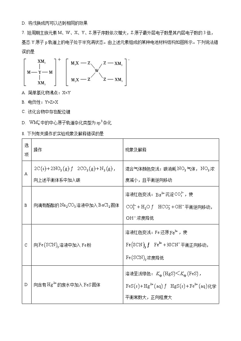
7. 短周期主族元素M、W、X、Y、Z原子序数依次增大,Z原子最外层电子数是其内层电子数的3倍,基态Y原子p轨道上的电子处于半充满状态。由上述元素组成的某种电池材料结构如图所示。下列说法错误的是
A. 简单氢化物沸点:X
C. 该化合物中存在配位键
D. 中的中心原子轨道杂化类型为杂化
【答案】B
【解析】
【分析】短周期主族元素M、W、X、Y、Z原子序数依次增大,Z原子最外层电子数是其内层电子数的3倍,判断Z是O元素,基态Y原子p轨道上的电子处于半充满状态,则Y是N元素,根据元素组成的电池材料结构图,结合化学键的特征和原子序数的关系得到M为H元素,W为B元素,X为C元素。
【详解】A.X为C元素,Y是N元素,简单氢化物沸点为,A正确;
B.X为C元素,Y是N元素,Z是O元素,电负性为,B错误;
C.该化合物中,B元素价层电子数3,在阴离子中,形成4个共价键,达8电子稳定结构,说明B原子有空轨道与O原子的孤电子对形成配位键,N元素价层电子数5,在阳离子中,形成4个共价键,达8电子稳定结构,说明N原子的孤电子对与的空轨道形成配位键,C正确;
D.为,中心原子形成4个键,孤电子对数为,价层电子对数为4,故轨道杂化类型为杂化,D正确;
答案选B。
8. 下列有关操作的实验现象及解释错误的是
A. AB. BC. CD. D
【答案】A
【解析】
【详解】A.向平衡体系中加入浓度为定值的碳,平衡体系中各物质的浓度不变,化学反应速率不变,化学平衡不移动,故A错误;
B.碳酸钠在溶液中存在如下平衡:,向溶液中加入氯化钡固体,钡离子与溶液中的碳酸根离子反应生成碳酸钡沉淀,溶液中碳酸根离子浓度减小,平衡向逆反应方向移动,溶液中氢氧根离子浓度减小,溶液的碱性减弱,导致滴有酚酞的碳酸钠溶液的红色变浅,故B正确;
C.硫氰化铁溶液中存在如下平衡:,向溶液中加入铁粉,铁与溶液中的铁离子反应生成亚铁离子,溶液中铁离子浓度减小,平衡向正反应方向移动,溶液红色变浅,故C正确;
D.硫化汞的溶度积小于硫化亚铁的溶度积,反应的化学平衡常数大,向含有汞离子的废水中加入硫化亚铁固体,反应的正向反应的程度大,有利于汞离子转化为硫化汞,达到除去废水中的汞离子浓度的目的,故D正确;
故选A。
9. 碲(Te)被誉为尖端技术等工业的维生素。工业上常以粗铜精炼的阳极泥(主要成分是,含Ag、Au等杂质)为原料提取碲并回收金属,Te与S同族,其工艺流程如图所示。
下列说法错误的是
A. 粗铜精炼和电镀铜的阴极电极反应相同
B. 每回收理论上步骤①中转移电子数为
C. 步骤②电解后的溶液可以参与循环
D. 可以用硝酸分离出滤渣X中的Au
【答案】B
【解析】
【分析】阳极泥(主要成分,含Ag、Au等杂质)通入氧气,加入硫酸调控pH并加压,反应后过滤得到滤液和滤渣,滤液电解回收铜;滤渣含TeO2等滤渣,加入盐酸反应后过滤得到Ag、Au滤渣X;滤液通入二氧化硫反应得到粗碲;
【详解】A.粗铜精炼和电镀铜的阴极电极反应均为Cu2++2e-=Cu,电极反应相同,A正确;
B.根据转化为TeO2和Cu2+,转移电子数为6+2,每回收理论上步骤①中转移电子数为,B错误;
C.步骤②电解后的溶液主要成分为硫酸,可以参与循环,在步骤①中使用,C正确;
D.硝酸能溶解银而不能溶解Au,可以用硝酸分离出滤渣X中的Au,D正确;
答案选B。
10. 氟是非金属中最活泼的元素,能形成多种氟化物。三种氟化物的熔沸点如表所示。
下列说法错误的是
A. 中存在离子键、极性键和非极性键
B. 比更易与形成配离子
C. 、
D. 与水反应方程式为
【答案】D
【解析】
【详解】A.与之间为离子键,N与H之间为极性键,碳碳双键为非极性键,A正确;
B.F的电负性大于N,N−F中成键电子对偏向F,导致NF3对孤电子对的吸引力增强,难以形成配位键,则NF3不易与Cu2+形成配离子,B正确;
C.NaF中的Na+、F-的电荷数与中的阳、阴离子的电荷数相同,但Na+、F-的半径小,NaF的离子键更强,熔、沸点更高,则x<993、y<1695,C正确;
D.NF3与水反应方程式为3NF3+5H2O=2NO+HNO3+9HF,D错误;
故选D。
11. 甲酸常用于橡胶、医药等工业。在一定条件下可分解生成CO和H2O,在有无催化剂条件下的能量与反应历程的关系如图所示:
下列说法错误的是
A. 该反应为放热反应
B. 若用D(氘)标记甲酸中的羧基氢,最终产物中可能存在DHO
C. 途径Ⅱ的反应历程中,存在3种中间产物
D. 由途径Ⅱ可知氢离子可以作为甲酸分解生成CO和H2O的催化剂
【答案】C
【解析】
【详解】A.由图可知,该反应为反应物总能量高于生成物总能量的放热反应,故A正确;
B.由图可知,甲酸分解的总反应为HCOOHCO↑+H2O,则若用D标记甲酸中的羧基氢,最终产物中存在DHO,故B正确;
C.由图可知,途径Ⅱ的反应历程中存在三步反应,中间产物有5种,故C错误;
D.由图可知,途径Ⅱ中氢离子是反应的催化剂,催化剂作用下甲酸分解生成一氧化碳和水,故D正确;
故选C。
12. 有机电化学合成是一种环境友好的合成方法,由对硝基苯甲酸制取对氨基苯甲酸的电解装置如图所示,其中双极膜能将解离成和。
下列说法错误的是
A. b端电势高于a端电势
B. 电解后阳极区溶液pH下降
C. 每产生就有发生解离
D. Pt的电极反应方程式可表示为:
【答案】B
【解析】
【分析】根据装置示意图可知,Ag在b极失去电子,为阳极区,结合NH3转化为,则b极为正极,且正极的反应式为,a为负极,Pt为阴极区,对硝基苯甲酸转化为对氨基苯甲酸需要消耗氢离子,则双极膜可以电解水H2O=H++OH-。
【详解】A.由分析知,b极为正极,a为负极,b端电势高于a端电势,故A正确;
B.由分析知,电解后阳极区OH-的浓度会增大,溶液pH上升,故B错误;
C.由分析知,生成,溶液需要1mlOH—维持溶液环境,所以有发生解离,故C正确;
D.由分析知,Pt的电极反应方程式可表示为: ,故D正确;
答案选B。
13. 已知:反应Ⅰ.
反应Ⅱ.
在恒压条件下,按投料比进行反应,含碳物质的平衡体积分数随温度的变化如图所示。
下列说法正确的是
A. 反应Ⅱ高温易自发进行
B. 加入合适的催化剂可使Q点上移
C. 随着温度的升高,的转化率减小
D. R点反应Ⅰ的平衡常数K的为1
【答案】D
【解析】
【详解】A.反应中的平衡体积分数随着温度升高而减小,说明反应II,正反应为放热反应,,反应在低温下易自发进行,故A错误;
B.催化剂可加快反应速率,但不能使平衡发生移动,也不能使Q点上移,故B错误;
C.反应中的平衡体积分数随着温度升高而升高,说明升高温度反应I正向进行,反应中的平衡体积分数随着温度升高而减小,说明升高温度反应II逆向进行,的转化率变化取决于两个反应谁占主导,故随着温度的升高,的转化率不一定减小,故C错误;
D.从图中可知R点COS、CO平衡体积分数均为25%,恒压条件下,按投料比进行反应,设,
平衡时、、、、,,R点COS、CO平衡体积分数相等均为25%,可知,解得,故、、、,反应Ⅰ的平衡常数,故D正确;
故答案为:D。
14. 常温下向一定浓度的溶液中滴入盐酸,粒子浓度与混合溶液的pH变化的关系如图所示{已知:是二元弱酸,Y表示或,}:
下列叙述正确的是
A. 曲线m表示与pH的变化关系
B. 数量级为
C. 溶液显碱性
D. 当时,混合溶液中
【答案】C
【解析】
【分析】H2X是二元弱酸,在溶液中分步电离,以第一步电离为主,一级电离常数大于二级电离常数,溶液pH相等时,溶液中大于,则曲线m、n分别表示pH与p、p的关系;由图可知,溶液pH为7.4时,p为—1,则电离常数Ka1(H2X)= =10—6.4,溶液pH为9.3时,p为1,则电离常数Ka2(H2X)= =10—10.3。
【详解】A.由分析可知,曲线m、n分别表示pH与p、p的关系,故A错误;
B.由分析可知,电离常数Ka2(H2X)= =10—10.3,数量级为10—11,故B错误;
C.HX—在溶液中的水解常数Kh==>Ka2,则HX—在溶液中的水解程度大于电离程度,NaHX溶液在溶液中呈碱性,故C正确;
D.常温下,溶液pH为7的溶液为中性溶液,溶液中氢离子浓度等于氢氧根离子浓度,则由电荷守恒关系可知,溶液中,故D错误;
故选C。
二、非选择题:本题共4小题,共58分。
15. (三草酸合铁酸钾水合物)是一种易溶于水,难溶于乙醇的翠绿色晶体。可通过如下实验步骤制备。(已知:为难溶于水和稀酸的黄色固体,呈橙红色,呈翠绿色。)
Ⅰ.称取摩尔盐放入小烧杯中,加入水,用的溶液调节pH为1~2,加热溶解后再加入饱和溶液,加热至沸,生成黄色沉淀。
Ⅱ.倾析弃去上层清液,加入热水清洗2~3次。再加入饱和溶液,水浴加热至40℃,溶液变橙红色。保持40℃恒温,缓慢加入6%溶液后加热至微沸状态持续,有红褐色沉淀生成。冷却至室温后分批加入饱和溶液调节pH为3~3.5所得滤液为翠绿色。
Ⅲ.向滤液中加入约乙醇,晶体完全析出后减压过滤,再用乙醇洗涤沉淀,放入鼓风干燥箱中60℃干燥,称重后放入干燥器
回答下列问题:
(1)配离子中Fe元素的化合价为___________,配体中用于形成配位键的原子是___________。
(2)步骤Ⅰ中发生反应的离子方程式是___________。
(3)步骤Ⅱ中出现的红褐色沉淀是___________(填化学式)。加入饱和溶液时需控制pH为3~3.5的原因是___________。
(4)步骤Ⅱ中由生成的总反应离子方程式为___________。
(5)步骤Ⅲ中,下列仪器无需使用的是___________(填名称)。
减压过滤(抽滤)具有过滤速度快、___________等优点(写出一点即可)。
(6)准确称取a g产品于锥形瓶中,加入水溶解,再加入混酸,水浴(75℃)加热至有热气,趁热用标准溶液滴定,滴定至终点,消耗体积为,则a g产品中含的质量为___________g。
【答案】(1) ①. +2(价) ②. O(或氧原子)
(2)
(3) ①. ②. 加入草酸过多,pH过低,会生成、等副产物,降低产品纯度;加入草酸过少,pH过高,会使溶解不充分,降低产率
(4)
(5) ①. 球形冷凝管 ②. 可以得到更干燥的固体
(6)0.33
【解析】
【分析】实验目的为制备,原理为、、反应得到黄色沉淀,加入饱和溶液,水浴加热至40℃,得到,加入溶液后加热至微沸,有生成,加入饱和,得到溶液,加入乙醇析出晶体。
【小问1详解】
配离子中配体为,则Fe元素的化合价为,中的碳原子不存在孤电子对,故用于形成配位键的原子为氧原子;
故答案为:+2;O(或氧原子);
【小问2详解】
步骤Ⅰ生成黄色沉淀为,反应物为、、,故离子反应方程式为;
故答案为:;
【小问3详解】
步骤Ⅱ中出现的红褐色沉淀是;加入饱和溶液目的是使溶解得到,加入乙醇与溶液中析出晶体,若加入草酸过多,pH过低,会生成、等副产物,降低产品纯度;加入草酸过少,pH过高,会使溶解不充分,降低产率;
故答案为:;加入草酸过多,pH过低,会生成、等副产物,降低产品纯度;加入草酸过少,pH过高,会使溶解不充分,降低产率;
【小问4详解】
步骤Ⅱ中黄色沉淀加入饱和溶液溶解,加入溶液被氧化,加入饱和,得到溶液,故反应离子方程式;
故答案为:;
【小问5详解】
步骤Ⅲ实验操作为结晶、减压过滤、洗涤、干燥等,需使用实验仪器有布氏漏斗、抽滤瓶、干燥器,故不使用球形冷凝管;减压过滤与普通过滤比较具有过滤速度快、可以得到更干燥的固体等优点;
故答案为:球形冷凝管;可以得到更干燥的固体;
【小问6详解】
根据中,确定,滴定消耗物质的量为,则的质量为;
故答案为:0.33。
16. 活性在橡胶、光学、化工及电子等行业中有重要应用。某工厂以铅锌烟气(主要成分为、,兼有少量、)制备活性的工艺流程如下:
回答下列问题:
(1)基态Zn原子的核外电子排布式为___________。
(2)为提高“酸浸”速率,可采取的措施___________(写出一点即可)。
(3)“酸浸”时当浸出液pH为3.93时,温度与Zn、Pb元素浸出率的影响如图所示,则“酸浸”时采用30℃而不用更高温度的原因是___________。
(4)“氧化”时,在pH约为5的浸出液中分批加入适量溶液充分反应后过滤,滤渣Ⅰ中有,该步反应的离子方程式为___________。
(5)“还原”时,滤渣Ⅱ的主要成分为Pb、Cu,最适宜使用的试剂X是___________(填化学式)。
(6)在“沉锌”中生成沉淀的化学方程式为___________。
(7)用锌与铜制得的高纯铜锌合金滤料被广泛应用于各种水处理设备。一种铜锌合金的立方晶胞结构如图,晶胞参数为a pm。
①与Cu原子等距离且最近的Cu原子有___________个。
②该铜锌合金晶体密度为___________(列出计算式,阿伏加德罗常数的值为)。
【答案】(1)或
(2)适当增加盐酸浓度(或适当提高反应温度、或搅拌)(其他合理答案也可)
(3)防止盐酸挥发;随温度升高,浸出率基本不变,浸出率增大,杂质含量增大,增加后续净化成本
(4)
(5)Zn (6)(或)
(7) ①. 8 ②. 或
【解析】
【分析】从流程可知,含铅锌烟气(主要成分是ZnO、PbO,还有少量FeO、CuO)用盐酸酸浸金属氧化物溶解,经高锰酸钾氧化,调pH到5.1,反应生成MnO2和Fe(OH)3沉淀,过滤除去,滤液中加入Zn可除去Cu2+、Pb2+,最后加入Na2CO3溶液,生成碱式碳酸锌[Zn2(OH)2CO3]等物质,最终得到活性ZnO。
【小问1详解】
Zn是30号元素,原子核外电子排布式为或,故答案为:或;
【小问2详解】
为提高“酸浸”速率,可采取的措施:适当增加盐酸浓度(或适当提高反应温度、或搅拌),故答案为:适当增加盐酸浓度(或适当提高反应温度、或搅拌)(其他合理答案也可);
【小问3详解】
从Zn、Pb元素浸出率的关系图可知, “酸浸”时采用30℃而不是更高的温度的原因是除减少盐酸挥发外,随温度升高,Zn2+浸出率基本不变,Pb2+浸出率增大,杂质含量增大,增加后续净化成本,故答案为:防止盐酸挥发;随温度升高,浸出率基本不变,浸出率增大,杂质含量增大,增加后续净化成本;
【小问4详解】
“氧化”时高锰酸钾将Fe2+氧化,生成MnO2和Fe(OH)3沉淀,根据电子守恒、电荷守恒和原子守恒写出该反应的离子方程式为3,故答案为:;
【小问5详解】
滤渣Ⅱ的主要成分为Pb、Cu,还原时,加入Zn可将溶液中Cu2+、Pb2+,置换Cu、Pb,且不引入杂质,所以试剂X应为Zn,故答案为: Zn;
【小问6详解】
ZnCl2与Na2CO3溶液反应,生成碱式碳酸锌[Zn2(OH)2CO3],根据原子守恒确定其它产物并配平,化学方程式为(或),故答案为:(或);
【小问7详解】
①根据图示可知:铜原子位于面心,与Cu原子等距离且最近的Cu原子有8个;
②该晶胞中Cu原子个数=、Zn原子个数=,晶胞质量为,晶胞体积,黄铜合金晶体密度,故答案为:8;或。
17. 1,3-丁二烯()及其氢化产物主要用于合成橡胶和各类树脂的生产,在精细化工产品生产中有着重要用途。1,3-丁二烯为平面结构。
(1)已知:①(g)
②(g)
③(g)(g)
④(g)
则(g) ___________。反应①正反应活化能___________(填“大于”“小于”或“等于”)逆反应活化能。
(2)下列不能说明反应②达到平衡状态的是___________(填选项字母)。
a.键的形成速率和断裂速率相等 b.杂化的原子数目不变
c.碳碳键的物质的量不变 d.混合气体的平均相对分子质量不变
(3)时,将n()∶的混合气体进行氢化反应,某条件下只发生反应④,平衡时混合气体中和的物质的量及的物质的量分数随温度变化如图所示。
的物质的量变化曲线为___________(填“a”“b”或“c”),m=___________。温度为时反应④的___________(保留一位小数)。
(4)在恒温刚性密闭容器中通入分压比为p()∶的混合气体,在某条件下只发生②③反应,一段时间平衡后,容器中和体积分数均为5%,则的平衡转化率为___________。
【答案】(1) ①. +121 ②. 小于
(2)c (3) ①. c ②. 0.4 ③. 2.8
(4)25%(或0.25)
【解析】
【小问1详解】
②+③-④得到(g)⇌(g)+H2(g) ΔH5=−113−2.0+236=+121kJ⋅ml−1;反应①是放热反应,根据反应热=正反应的活化能-逆反应的活化能可知,反应①正反应活化能小于逆反应活化能;
【小问2详解】
a.键的形成速率和断裂速率相等,说明正逆反应速率相等,可以说明达到平衡,a正确;
b.sp3杂化的原子数目不变,说明的物质的量不再改变,可以说明达到平衡状态,b正确;
c.反应前后碳碳σ键均为3个,不变不可以说明达到平衡状态 ,c错误;
d.反应前后气体质量不变,气体的物质的量在减小,混合气体的平均相对分子质量为可变的量,不变时可以说明达到平衡状态,d正确;
故选c。
【小问3详解】
反应④时放热反应,升高温度,平衡逆向移动,物质量增多,所以的物质的量变化曲线为c;在350K时,与物质的物质的量相等,H2的物质的量分数为60%,假设转化的C4H6为xml,则根据三段式可知,,则m-x=x,m=2x,,则x=0.2ml,所以m=0.4ml,则p(C4H6)=0.2Mpa,p(H2)=0.6Mpa,p(C4H10)=0.2Mpa,Kp=(MPa)−2;
【小问4详解】
在恒温刚性密闭容器中通入分压比为p()∶p(H2)=4:7的混合气体,在某条件下只发生②③反应,一段时间平衡后,容器中和体积分数均为5%,假设为4ml,H2为7ml,反应②中转化的为xml,转化的H2为xnl,生成的为xml,反应③转化的为yml,生成的为yml,则平衡时为(4-x)ml,平衡时H2为(7-x)ml,为(x-y)ml,为yml,根据题目信息可知,x-y=y,,则ml,y=0.5ml,则的平衡转化率为。
18. 化合物G是一种药物合成中间体,其合成路线如下:
已知:A分子中只含有一种官能团且能与反应生成。
回答下列问题:
(1)A的化学名称是___________,C中官能团名称是___________。
(2)C生成D的反应类型是___________。
(3)F的结构简式是___________。
(4)G与足量在催化剂作用下反应产物中手性碳原子数目为___________。
(5)F的同分异构体同时满足以下条件的有___________种(不考虑立体异构)。
①苯环上只有两个取代基; ②含醛基且与苯环直接相连。
其中核磁共振氢谱有5组峰,且峰面积比为的是___________(写结构简式)。
(6)参考上述合成路线,设计以苯和甲苯为原料制备的合成路线___________(无机试剂任选)。
【答案】(1) ①. 丁二酸(或琥珀酸) ②. 羰基(或酮羰基)、羧基
(2)还原反应 (3)
(4)4 (5) ① 12 ②.
(6)
【解析】
【分析】A分子中只含有一种官能团且能与NaHCO3反应生成CO2,说明A中含有羧基一种官能团,结合A的分子式和A到B的条件、B的结构简式可以推导出A的结构简式为HOOCCH2CH2COOH,B的结构简式为,B与苯发生类似加成反应生成C,C的结构简式为,C发生还原反应生成D,D的结构简式为,D发生取代反应生成E,E的结构简式为,G的结构简式为,结合E和G的结构简式、F的分子式可以推导出F的结构简式为;据此解答。
【小问1详解】
根据分析可知A为HOOCCH2CH2COOH,化学名称是丁二酸(或琥珀酸);C结构简式为,C中含有官能团名称是羰基(或酮羰基)、羧基,故答案为:丁二酸(或琥珀酸);羰基(或酮羰基)、羧基;
【小问2详解】
C的结构简式为,C发生还原反应生成D,D的结构简式为,故答案为:还原反应;
【小问3详解】
F的分子式为C10H10O,E的结构简式为,G的结构简式为,结合E和G的结构简式可以推出F的结构简式为,故答案为;
【小问4详解】
G结构简式为,与足量在催化剂作用下反应产物中两个环相连的两个碳、氧原子连接的碳原子、甲基连接的碳原子均为手性碳原子,手性碳原子共4个,故答案为:4;
【小问5详解】
F的结构简式为,F的同分异构体同时满足苯环上只有两个取代基; ②含醛基且与苯环直接相连,说明有机物含有的两个取代基组合为、、、,每种组合在苯环上有3种位置的异构体,满足条件的同分异构体有种;其中核磁共振氢谱有5组峰,且峰面积比为说明结构对称,两个取代基处于对位,且不含甲基,满足要求的为,故答案为:12;;
【小问6详解】
甲苯用酸性高锰酸钾溶液氧化生成苯甲酸,苯甲酸与SOCl2反应生成 ,然后再与苯在氯化铝条件下反应生成 ,最后与Zn(Hg)/HCl发生还原反应生成 ,合成路线流程图为: ,故答案为:。选项
性质差异
结构因素
A
水溶性:
分子极性
B
第一电离能:Mg>Al
原子半径:Mg>Al
C
酸性:乙酸>丙酸
推电子效应:
D
熔点:(1040℃)>(178℃)
晶体类型不同
选项
操作
现象及解释
A
,向上述平衡体系中加入碳
混合气体颜色变浅:碳消耗气体,浓度减小,且平衡逆向移动
B
向滴有酚酞的溶液中加入固体
溶液红色变浅:沉淀,使平衡逆向移动,浓度降低
C
向溶液中加入Fe粉
溶液红色变浅:Fe还原,使平衡正向移动,浓度降低
D
向含有的废水中加入固体
溶液呈浅绿色:,化学平衡常数大,正向程度大
氟化物
熔点/℃
993
x
沸点/℃
1695
y
安徽省鼎尖联盟2024届高三下学期三模联考化学试题(原卷版+解析版): 这是一份安徽省鼎尖联盟2024届高三下学期三模联考化学试题(原卷版+解析版),文件包含安徽省鼎尖联盟2024届高三下学期三模联考化学试题原卷版docx、安徽省鼎尖联盟2024届高三下学期三模联考化学试题解析版docx等2份试卷配套教学资源,其中试卷共34页, 欢迎下载使用。
2024届重庆市高三下学期三模化学试题(原卷版+解析版): 这是一份2024届重庆市高三下学期三模化学试题(原卷版+解析版),文件包含2024届重庆市高三下学期三模化学试题原卷版docx、2024届重庆市高三下学期三模化学试题解析版docx等2份试卷配套教学资源,其中试卷共25页, 欢迎下载使用。
2024届安徽省马鞍山市高三下学期三模化学试题: 这是一份2024届安徽省马鞍山市高三下学期三模化学试题,共11页。试卷主要包含了选择题,非选择题等内容,欢迎下载使用。

