


辽宁省本溪市2023-2024学年七年级下学期期中生物试题
展开
这是一份辽宁省本溪市2023-2024学年七年级下学期期中生物试题,共15页。试卷主要包含了选择题,综合题等内容,欢迎下载使用。
考试时间:90分钟 试卷满分:40分
考生注意:请在答题卡上各题目规定答题区域内作答,答在本试卷上无效。
一、选择题(每题1分,共12分)
1. 在“探究食物中的营养成分”实验中,加入双缩脲试剂后呈现紫色反应的营养成分是( )
A. 淀粉B. 蛋白质C. 维生素CD. 脂肪
【答案】B
【解析】
【分析】在碱性溶液中,双缩脲试剂能与蛋白质反应,形成紫色络合物。
【详解】A.淀粉能使碘液变蓝色,A不符合题意。
B.蛋白质能使双缩脲试剂呈现紫色反应,B符合题意。
C.维生素C能使高锰酸钾褪色,C不符合题意。
D.当脂肪与苏丹Ⅲ染液反应时,会呈现橘黄色;当脂肪与苏丹Ⅳ染液反应时,会呈现红色,D不符合题意。
故选B。
2. 人体呼出的二氧化碳产生于( )
A. 细胞B. 鼻腔C. 气管D. 肺泡
【答案】A
【解析】
【分析】本题考查人呼出的二氧化碳的最终来源。细胞是人体结构和功能的基本单位,细胞通过呼吸作用,利用氧气,氧化分解有机物,释放出能量,并产生二氧化碳。
【详解】A.由于组织细胞的生命活动需要能量,能量是通过呼吸作用释放的,细胞的呼吸作用不断消耗氧,分解有机物产生二氧化碳和水,A符合题意。
BC.鼻腔和气管是气体进出肺的通道,不产生气体,BC不符合题意。
D.肺泡是气体交换的主要场所,也不产生气体,D不符合题意。
故选A。
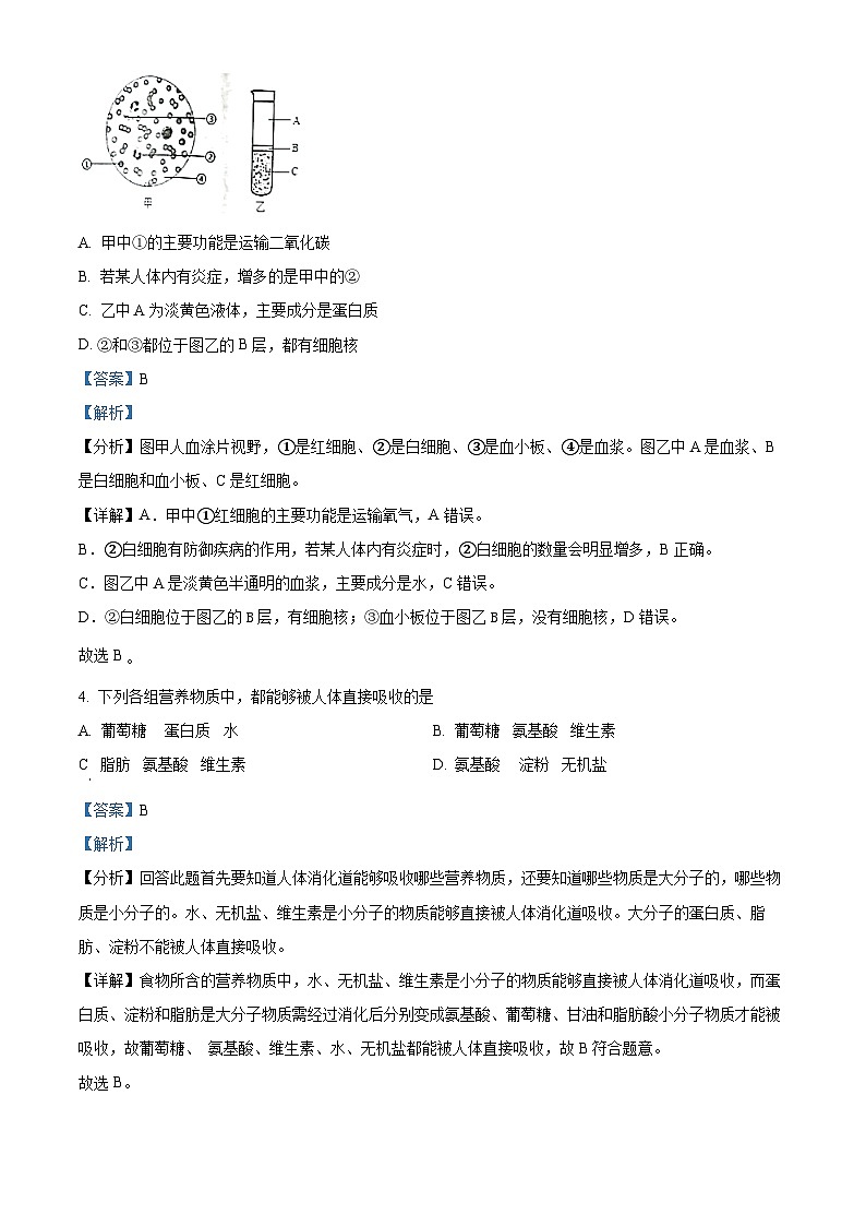
3. 血液是一种“流动的组织”,具有运输、防御保护等重要功能。下图甲是显微镜下人血涂片的视野,乙是血液的分层图,下列相关分析正确的是( )该试卷源自 每日更新,提供24小时找卷服务,全网性价比高。
A. 甲中①的主要功能是运输二氧化碳
B. 若某人体内有炎症,增多的是甲中的②
C. 乙中A为淡黄色液体,主要成分是蛋白质
D. ②和③都位于图乙的B层,都有细胞核
【答案】B
【解析】
【分析】图甲人血涂片视野,①是红细胞、②是白细胞、③是血小板、④是血浆。图乙中A是血浆、B是白细胞和血小板、C是红细胞。
【详解】A.甲中①红细胞的主要功能是运输氧气,A错误。
B.②白细胞有防御疾病的作用,若某人体内有炎症时,②白细胞的数量会明显增多,B正确。
C.图乙中A是淡黄色半通明的血浆,主要成分是水,C错误。
D.②白细胞位于图乙的B层,有细胞核;③血小板位于图乙B层,没有细胞核,D错误。
故选B
4. 下列各组营养物质中,都能够被人体直接吸收的是
A. 葡萄糖 蛋白质 水B. 葡萄糖 氨基酸 维生素
C 脂肪 氨基酸 维生素D. 氨基酸 淀粉 无机盐
【答案】B
【解析】
【分析】回答此题首先要知道人体消化道能够吸收哪些营养物质,还要知道哪些物质是大分子的,哪些物质是小分子的。水、无机盐、维生素是小分子的物质能够直接被人体消化道吸收。大分子的蛋白质、脂肪、淀粉不能被人体直接吸收。
【详解】食物所含的营养物质中,水、无机盐、维生素是小分子的物质能够直接被人体消化道吸收,而蛋白质、淀粉和脂肪是大分子物质需经过消化后分别变成氨基酸、葡萄糖、甘油和脂肪酸小分子物质才能被吸收,故葡萄糖、 氨基酸、维生素、水、无机盐都能被人体直接吸收,故B符合题意。
故选B。
5. 如图为人体三种血管模式图。下列叙述正确的是( )
A. ②的管壁最薄,适于物质交换
B. ①比③的管腔大、弹性大
C. ③中有防止血液倒流的瓣膜
D. 三种血管的血流速度大小依次是③>②>①
【答案】A
【解析】
【分析】图中:①静脉、②毛细血管、③动脉。
【详解】A.②毛细血管的管壁最薄,只由一层扁平上皮细胞构成,管腔极小,只允许红细胞单行通过,血液速度最慢,有利于血液与组织细胞进行物质交换,A正确。
B.①静脉比③动脉的管腔大,弹性小,动脉管腔小,弹性大,B错误。
C.③动脉,其内没有瓣膜,四肢①静脉内有静脉瓣,防止血液的倒流,C错误。
D.动脉是将心脏内的血液压向全身各处,血流速度最快,静脉是将全身各处的血液运回心脏内,血流速度慢,毛细血管是连接最小动脉和最小静脉之间的血管,血流速度最慢,所以三种血管的血流速度大小依次是③动脉>①静脉>②毛细血管,D错误。
故选A。
6. 皮肤是人体最大的器官,如图是皮肤的结构模式图,下列相关叙述错误的是( )
A. ②中生发层的细胞具有分裂能力
B. 图中①和②构成了皮肤
C. ③周围布满了毛细血管
D. 皮肤具有保护功能和排泄功能
【答案】A
【解析】
【分析】图中:①表皮,②真皮,③汗腺。
【详解】A.②真皮由致密结缔组织构成,含有大量的弹性纤维和胶原纤维,以及丰富的血管和神经末梢,A错误。
B.皮肤由①表皮和②真皮两部分组成;表皮分为角质层和生发层,角质层是已经角质化的细胞,生发层细胞具有很强的分裂增生能力;真皮由致密结缔组织构成,含有大量的弹性纤维和胶原纤维,以及丰富的血管和神经末梢,B正确。
C.③汗腺周围布满了毛细血管,汗腺分泌汗液,C正确。
D.皮肤具有保护功能,还有排出二氧化碳、水分、无机盐的功能,D正确。
故选A。
7. 如图是人体呼吸系统示意图,下列选项错误的是( )
A. ①内有鼻毛,可以阻挡灰尘B. ②同时也是发声器官
C. ④内表面有纤毛,能分泌黏液D. ⑥是气体交换的场所
【答案】B
【解析】
【分析】观图可知:①是鼻腔、②是咽、③是喉、④是气管、⑤是支气管,⑥是肺,据此解题。
【详解】A.①是鼻腔,内有鼻毛,可以阻挡空气中的灰尘以及细菌等,使吸入的气体进行第一步过滤,A正确。
B.②是咽、③是喉,喉是气体的通道,也是发声的器官,B错误。
C.④是气管,气管是气体的通道,内表面有纤毛,气管内还有腺细胞,能分泌黏液,C正确。
D.⑥是肺,是呼吸系统的主要器官,也是气体交换的主要场所,D正确。
故选B。
8. 今年世界献血日主题——献血,让世界继续跳动。下列关于献血和输血的说法正确的是( )
A. 大量失血的B型血病人最好输入B型血B. 一次献血800~1000毫升不影响健康
C. 大面积烧伤患者需输入浓缩红细胞悬液D. 任何公民都有无偿献血的义务和责任
【答案】A
【解析】
【分析】1.输血时,如果受血者和献血者的血型不合,输血后受血者的红细胞会凝集成团,阻碍血液循环,而给受血者带来严重的后果,甚至死亡。因此,安全输血非常重要,安全输血以输同型血为原则。
2.我国鼓励无偿献血的年龄是18~55周岁,男体重大于等于50公斤,女体重大于等于45公斤,经检查身体合格者,都可以参加献血。每次可献血200~400毫升,两次献血间隔期应为6个月。
【详解】A.安全输血以输同型血为原则。所以,大量失血的B型血病人最好输入B型血,A正确。
B.一个健康的成年人每次献血200~300mL不会影响身体健康,而且还有利于提高自身造血器官的造血功能。一次失血超过体内血量的20%(800~1000毫升),就会出现头晕、眼前发黑和出冷汗等症状,B错误。
C.血浆的功能是运载血细胞,运输营养物质和代谢废物,当大面积烧伤后,血浆的运输能力降低,丢失的血液成分主要是血浆。可见,为了增强血浆的功能,应向患者输入血浆,C错误。
D.结合分析可知,献血是每个18~60周岁健康公民对社会应尽的义务,并非所有公民都符合献血的条件,D错误。
故选A。
9. 探究某种食物中含有能量的多少,可以用食物燃烧放出的热量使水温升高的方法来测定。某兴趣小组对不同食物中的能量进行测定,实验结果如下,分析错误的是( )
A. 实验时温度计不能接触锥形瓶的底和壁
B. 从该小组的实验结果可以看出,含能量最多的是核桃仁
C. 测定的能量值与该食物所含能量完全相符
D. 表格中的①应该为20
【答案】C
【解析】
【分析】对照实验是在研究一种条件对研究对象的影响时,所进行的除了这种条件不同外,其他条件都相同的实验,这个不同的条件,就是唯一变量。一般的对实验变量进行处理的是实验组,没有对实验变量进行处理的是对照组。
【详解】A.实验时温度计不能接触锥形瓶的底和壁,也不能拿出液体读数,读数测量,误差大,A正确。
B.从该小组的实验结果可以看出,同样质量的花生仁、黄豆、核桃仁、大米四种食物中,只有核桃仁燃烧放出的热量能使同样体积的水升温最高,为3℃,所以含能量最多的是核桃仁,B正确。
C.实验所测得的食物能量低于食物实际所含能量,因为食物燃烧时会向周围散失一小部分热量,C错误。
D.对照试验遵循单一变量原则,以便排除偶然因素的影响。该实验中的唯一变量是食物类型,其他条件应该相同且适宜,因此表格中的①应该为20,D正确。
故选C。
10. 下图为人体肌肉细胞产生的含氮废物排出体外的过程,甲代表肝脏,乙、丙代表两个不同的器官,X、Y、Z为连接各器官的运输管道。相关叙述错误的是( )
A. X是血管B. Y、Z都是输尿管
C. 乙器官为肾脏D. 丙器官为膀胱
【答案】B
【解析】
【分析】(1)泌尿系统是由肾脏、输尿管、膀胱、尿道组成,其中主要的器官是肾脏。
(2)肝脏细胞经过生命活动后会产生尿素,则尿素随血液从肝脏到达肾脏所流经的路线是:肝脏→肝静脉→下腔静脉→右心房→右心室→肺动脉→肺部毛细血管→肺静脉→左心房→左心室→主动脉→肾动脉→肾脏,随尿排出。
【详解】A.肌肉细胞产生的代谢废物进入血液,血液中的氧气、营养物质进入组织细胞,经过组织细胞物质交换后,含有含氮废物的血液通过血管运输到肝脏,A不符合题意。
B.输尿管的功能是输送尿液,Z是输尿管。含有尿素的血液是通过血管运输到肾脏形成尿液的而不是输尿管,故Y是血管,B符合题意。
C.肾脏是泌尿系统最主要的器官,作用是形成尿液,乙器官为肾脏,C不符合题意。
D.膀胱具有暂时储存尿液的作用,当膀胱内的尿液储存到一定量时,人就产生尿意,丙器官为膀胱,D不符合题意。
故选B。
11. 下图表示生物兴趣小组探究“馒头在口腔中的变化”的实验过程。下列对实验过程及现象的分析,正确的是( )
A. 探究了唾液和温度对馒头消化的影响B. 馒头屑的用量应该多于馒头块
C. 需要放在37℃温水中5~10分钟D. 现象①试管变蓝,②③试管不变蓝
【答案】C
【解析】
【分析】对照实验要求变量唯一,本实验探究的是馒头在口腔内的变化,口腔内含有唾液淀粉酶能够分解淀粉,产生麦芽糖,据此分析解答。
【详解】A.对照①号和③号试管,变量是唾液;对照②号和③号试管,变量是模拟牙齿的咀嚼和舌的搅拌,故本实验探究了唾液和牙齿咀嚼、舌的搅拌对馒头消化的影响,A错误。
B.对照实验要求变量唯一,故馒头屑的用量应该等于馒头块的用量,B错误。
C.唾液淀粉酶发挥作用需要适宜的温度,故试管需要放在37℃温水中5~10分钟,C正确。
D.①号试管内是清水,不能分解淀粉,滴加碘液变蓝;②号试管没有牙齿的咀嚼和舌的搅拌,馒头中的淀粉没有全部被分解,滴加碘液变蓝;③号试管有唾液能够分解淀粉,因此滴加碘液不变蓝,D错误。
故选C。
12. 下图是人体某血管和血流方向示意图,下列有关叙述正确的是( )
A. 如果②为肾小球,则①内流动脉血,③内流静脉血
B. 如果②为肺部的毛细血管,则③内的血液先流回到右心房
C. 如果①内流静脉血,③内流动脉血,则②为组织细胞处的毛细血管
D. 如果③血管与①血管内的血液成分相比,营养物质明显增多,则②为小肠处毛细血管
【答案】D
【解析】
【分析】血液循环分为体循环和肺循环两部分,血液经过体循环后,由动脉血变成了静脉血;流经肺循环后,血液由静脉血变成动脉血。
【详解】A.如果②为肾小球,则①和③分别是入球小动脉和出球小动脉,因此①和③内均流动脉血,A错误。
B.如果②为肺部的毛细血管,③就是肺静脉,则③内的血液先流回到左心房,B错误。
C.如果①内流静脉血,③内流动脉血,则②应该是肺部的毛细血管,血液在此处与肺泡发生气体交换,血液由静脉血变为动脉血,C错误。
D.如果③血管与①血管内的血液成分相比,营养物质明显增多,血液流过小肠的毛细血管时,营养物质被吸收进入血液,因此②为小肠处毛细血管,说法正确。
故选D。
二、综合题(每空0.5分,共18分)
13. 如图中,图甲是人体消化系统模式图,图乙是营养物质消化过程示意图(其中①-⑤表示消化液,X、Y、Z表示营养物质消化的最终产物)
(1)图甲中____(填字母)是消化食物和吸收营养物质的主要场所,请写出一条该结构与消化功能相适应的特点____。
(2)图甲中d的名称是____,它是人体最大的消化腺。
(3)图乙中,若Y表示氨基酸,则②表示____;若③表示胆汁,则Z表示____。
(4)“学生饮用牛奶”有利于中小学生的生长和发育,主要是因为牛奶中的____是构成人体细胞的基本物质。为了多摄入该营养物质,青少年及伤病员应多吃____层的食物。
【答案】(1) ①. f ②. 长度长5-6m(或面积大,或有多种消化液和消化酶)
(2)肝脏 (3) ①. 胃液 ②. 甘油和脂肪酸
(4) ①. 蛋白质 ②. B和C
【解析】
【分析】甲图:a是口腔,b是咽,c是胃,d是肝脏,e是胰腺,f是小肠,g是盲肠,h是大肠,k胆囊;乙图:①是唾液,②是胃液,③是胆汁,④肠液或胰液,⑤是胰液或肠液;X是葡萄糖,Y是氨基酸,Z是甘油和脂肪酸。丙图,E层为谷物类,主要提供淀粉等糖类,能提供能量;D层为瓜果蔬菜类主要提供维生素;C层为肉类等动物性食品;B层为奶制品、豆制品;A层为油脂类。
【小问1详解】
图甲中f小肠是消化食物和吸收营养物质的主要场所,该结构与消化功能相适应的特点有小肠长约5~6m,小肠内具有肠液、胰液和胆汁等多种消化液,肠液、胰液中含有消化糖类、脂肪和蛋白质的酶,胆汁能促进脂肪的消化;小肠内壁有环形皱襞,皱襞上有小肠绒毛,增大了消化和吸收的面积;小肠绒毛内有毛细血管和毛细淋巴管,都是由一层上皮细胞构成的,有利于营养物质被吸收进入小肠内壁的毛细血管和毛细淋巴管中。
【小问2详解】
图甲中d肝脏,是人体内最大的消化腺,分泌胆汁储存在胆囊内,胆汁通过胆管输送到小肠内,胆汁不含消化酶,对脂肪的乳化作用。
【小问3详解】
食物的消化和营养物质的吸收过程:
图乙中,若Y表示氨基酸,则②表示胃液;若③表示胆汁,则Z表示甘油和脂肪酸。
【小问4详解】
蛋白质也能为生命活动提供一部分能量,但蛋白质主要是构成组织细胞的基本物质,是人体生长发育、组织修复和更新的重要原料。“学生饮用牛奶”有利于中小学生的生长和发育,主要是因为牛奶中的蛋白质是构成人体细胞的基本物质。为了多摄入该营养物质,青少年及伤病员应多吃C层为肉类等动物性食品,B层为奶制品、豆制品,因为含有丰富的蛋白质。
14. 下图甲为人体血液循环示意图,图乙为血液流经器官E时成分变化示意图。请据图回答:
(1)图甲中体循环的起点是____;从血管①向心脏灌水,水将从血管[ ]____流出。
(2)图甲中,与心房相连且血液中含氧量较多的血管是____。
(3)若E为大脑,则a表示的气体是____,则⑥为____。
(4)图中A和B之间、C和D之间有____,它保证血液在心脏中的流向是____。(填字母)
A.左心房→左心室 B.左心室→左心房
C.左心房→右心房 D.左心房→右心室
(5)中考800米测试时,心跳加快,其意义是____。
【答案】(1) ①. C左心室 ②. ③主动脉
(2)①(或肺静脉) (3) ①. 氧气 ②. 上腔静脉
(4) ①. 房室瓣(或瓣膜) ②. A
(5)加快血液循环,促进氧气的运输和二氧化碳的排放,为身体的运动提供更多的能量
【解析】
【分析】图甲中:①肺静脉、②肺动脉、③主动脉、④体动脉、⑤体静脉、⑥上腔静脉,A右心房、B右心室、C左心室、D左心房。
图乙中:若E代表大脑,则a表示的气体是氧气,b表示的气体是二氧化碳。
【小问1详解】
体循环的途径是:左心室→主动脉→全身各级动脉→全身各处毛细血管→全身各级静脉→上、下腔静脉→右心房。结合题图甲可知,体循环的起点是C左心室。结合题图可知,由①肺静脉注水,水流动的方向是:①肺静脉→D左心房→C左心室→③主动脉,因此水从③主动脉流出。
【小问2详解】
在心脏的四个腔中,右心房与上下腔静脉相连,血管内流动的是静脉血,右心室与肺动脉相连,血管内流静脉血;左心房与肺静脉连接,血管内流动脉血,左心室与主动脉相连,血管内流动的是动脉血。可见,图甲中,与心房相连且血液中含氧量较多的血管是①(或肺静脉)。
【小问3详解】
脑部组织细胞需要进行呼吸作用利用氧分解有机物,同时产生二氧化碳和其它代谢废物。故经过脑的血液营养物质含量减少,氧气含量减少,二氧化碳含量增多。可见,图乙中,若E为大脑,则a表示的气体是氧气;结合分析和题图可知,图甲中的⑥为收集头部等处静脉血的上腔静脉。
【小问4详解】
同侧心房和心室之间有朝向心室的房室瓣,房室瓣有防止血液倒流的作用,使血液只能由心房流向心室。可见,图中A和B之间、C和D之间有房室瓣(或瓣膜),它保证血液在心脏中的流向是左心房→左心室(或右心房→右心室),故A正确,BCD错误。
故选A。
【小问5详解】
心脏作为血液循环的动力器官,能推动血液流动,向器官、组织提供充足的血流量,以供应氧和各种营养物质,并带走代谢的终产物使细胞维持正常的代谢和功能。可见,中考800米测试时,心跳加快,其意义是加快血液循环,促进氧气的运输和二氧化碳的排放,为身体的运动提供更多的能量。
15. 如图1为呼吸系统组成示意图,图2是肺泡与毛细血管之间气体交换示意图,图3表示膈肌的运动,据图回答问题:
(1)新型冠状病毒感染的患者的临床表现为“缺氧低氧状态、呼吸困难”等症状,这是因为该病毒感染损伤了图1中与呼吸有关的主要结构____(填序号)所致。
(2)图2中血液从毛细血管的[4]端到[5]端,其成分变化是____,b气体进入到人体后,由____运输到全身组织细胞,供组织细胞利用。
(3)图3中膈肌从甲到乙表示的是____过程(填“吸气”或“呼气”),此时膈肌所处的运动状态是____,对应图4曲线的____段曲线,这个过程是通过____实现的。
【答案】(1)1 (2) ①. 氧气含量升高,二氧化碳含量降低(或静脉血变成动脉血) ②. 红细胞
(3) ①. 吸气 ②. 收缩 ③. AB ④. 呼吸运动
【解析】
【分析】图1为呼吸系统组成示意图,图2为肺泡与毛细血管之间的气体交换示意图。图(1)中:1为肺,2为呼吸道,3为膈肌,图(2)中,a代表的物质是二氧化碳、b是氧气、c表示吸气、d表示呼气。图3中甲代表呼气,乙代表吸气;图4中AB表示吸气,BC表示呼气。
【小问1详解】
如图1是呼吸系统的组成图,呼吸系统包括2呼吸道和1肺两部分。1肺是气体交换的场所,是呼吸系统的主要器官。
【小问2详解】
血液流经肺泡外毛细血管时,血液中的a二氧化碳扩散到肺泡,肺泡中的b氧气扩散到血液,因此血液流经肺泡后,血液中氧气含量增加,血液由静脉血变成动脉血。b氧气由红细胞运输,随血液循环进入组织细胞,供组织细胞利用。
小问3详解】
图三中甲到乙状态表示膈肌处于收缩状态,胸廓变大,肺容积变大,肺内气压低于外界气压,气体被吸入,即图四中的AB段。人体的吸气过程是通过呼吸运动实现的。
16. 尿液是反映人体健康状况的“晴雨表”。尿毒症是由于肾功能丧失,体内代谢产生的尿素等含氮废物不能排出体外,患者可通过定期血液透析排出体内废物进行治疗。下图一是泌尿系统示意图,图二是肾单位结构示意图,图三为血液透析机原理示意图,请据图回答以下问题:
(1)泌尿系统最主要的器官是[ ]____。
(2)图二中,形成尿液的基本单位由____(填数字)组成。图二4内的液体是____,与5末端的液体相比,5内不含的成分是____。
(3)人体内与排泄有关的器官除了肾以外,还有____。
(4)尿检中发现红细胞和大分子蛋白质,可能出现病变的部位是____(填数字)。
(5)图中结构[3]与结构[2]中流动的血液成分比较,浓度增多的两种物质是____。
(6)下列关于图三中血液透析机(人工肾)的相关叙述错误的是____。
A. 流出的透析液成分含有尿素等含氮废物
B. 半透膜的管道系统有滤过的功能
C. 流出的透析液成分中有血细胞和蛋白质
D. b管道的血液与a管道相比,氧气浓度不变
【答案】(1)A肾脏 (2) ①. 1、4、5 ②. 原尿 ③. 葡萄糖和小分子蛋白质
(3)肺和皮肤 (4)1
(5)血细胞和大分子蛋白质 (6)C
【解析】
【分析】分析可知:A是肾脏,B是输尿管,C是膀胱,D是尿道,1是肾小球,2是入球小动脉,3是出球小动脉,4是肾小囊,5是肾小管,6肾静脉。a是流出的透析液,b是流入的透析液。
【小问1详解】
泌尿系统最主要的器官是A肾脏,主要功能是形成尿液。
【小问2详解】
肾单位是肾脏的结构和功能单位,肾单位包括肾小球、肾小囊和肾小管。图二中,形成尿液的基本单位由1是肾小球,4是肾小囊,5是肾小管组成。当血液由入球小动脉流经肾小球时,除了血细胞和大分子的蛋白质外,其他的如水、无机盐、尿素、葡萄糖会滤过到肾小囊腔形成原尿,原尿与血浆相比不含的成分是大分子的蛋白质。当原尿流经肾小管时全部的葡萄糖、大部分的水和部分无机盐被肾小管重吸收,而剩下的水和无机盐、尿素等形成了尿液。因此,图二4肾小囊内的液体是原尿,与5肾小管末端的液体相比,5肾小管内不含的成分是葡萄糖和小分子蛋白质。
【小问3详解】
排泄的途径主要有三条:水和少量的无机盐、尿素以汗液的形式由皮肤排出;二氧化碳和少量的水以气体的形式通过呼吸系统排出;绝大部分水、无机盐和尿素等废物以尿的形式通过泌尿系统排出。因此人体内与排泄有关的器官除了肾以外,还有肺和皮肤等。
【小问4详解】
通过(2)分析可知,尿检中发现红细胞和大分子蛋白质,可能出现病变的部位是1肾小球,因为肾小球有炎症,通透性增大所引起。
【小问5详解】
通过(2)分析可知,图中结构3出球小动脉与结构2入球小动脉中流动的血液成分比较,浓度增多的两种物质是血细胞和大分子蛋白质,因为大量的水分等物质通过肾小球的滤过到肾小囊内形成原尿。
【小问6详解】
患者血液中的尿素等废物可透过半透膜扩散到膜外透析液中去,透析液还可以向患者的血液提供人体所需要的物质,最后经过透析的血液再由静脉流回体内,因此新鲜透析液的成分与人体内的血浆相似,只是没有尿素等废物。
A.血液透析的目的是除去血液中人体的代谢废物,流出的透析液相当于人体的尿液,而尿液的成分只有尿素、水、无机盐和代谢废物,A不符合题意。
B.血液透析的目的是为了排出体内的代谢废物,模拟的是肾小球和肾小囊的过滤作用,所以图中半透膜跟肾小球的功能相似,起过滤作用,B不符合题意。
C.血液透析的目的是除去血液中人体的代谢废物,流出的透析液相当于人体的尿液,而尿液的成分只有尿素、水、无机盐和代谢废物,没有血细胞和大分子蛋白质,C符合题意。
D.流回患者b管道的血液在血液透析机中并没有进行气体交换,所以氧气不变,D不符合题意。
故选C。
17. 某科研小组为了探究山药中的山药多糖对治疗糖尿病的价值,用患糖尿病的大鼠进行了如表实验:
实验材料:山药多糖、生理盐水、降糖药物、30只糖尿病大鼠等。
实验操作见上表,科研人员连续喂养16天后,分别测定各组大鼠血糖浓度取平均值,实验结果如下图所示:
(1)实验中设置A组的目的是____。
(2)根据图表信息实验中C组与B组对照,可得出结论____;C组与____组对照,可知山药多糖降糖效果与降糖药物的疗效相似。
(3)在实验中,分别测定各组大鼠血糖浓度取平均值,其目的是____。
(4)正常情况下,人的尿液中不含葡萄糖是因为____的重吸收作用;人体的排尿,不但起到排出排泄的作用,而且对调节体内水和____的平衡,维持组织细胞的正常生理功能,也有重要作用。
【答案】(1)进行对照
(2) ①. 山药多糖能降低糖尿病大鼠的血糖浓度 ②. D
(3)减小实验误差,提高实验结果的准确性
(4) ①. 肾小管 ②. 无机盐
【解析】
【分析】(1)对照实验在探究某种条件对研究对象的影响时,对研究对象进行的除了该条件不同以外,其他条件都相同的实验。根据变量设置一组对照实验,使实验结果具有说服力。一般来说,对实验变量进行处理的,就是实验组。没有处理的就是对照组。
(2)胰岛素的作用:促进血糖合成糖原,加速血糖的分解,降低血糖的浓度。
【小问1详解】
由表可知,A组表示正常大鼠,血糖浓度正常,B组表示为无药物处理的糖尿病大鼠,血糖浓度过高。C组表示灌服山药多糖的糖尿病大鼠,能降低糖尿病大鼠的血糖浓度,D组表示灌服格列苯脲(降糖药物)的糖尿病大鼠,能降低糖尿病大鼠的血糖浓度;所以实验中设置A组的目的是进行对照。
【小问2详解】
根据图表信息,实验中C组与B组对照,变量是有无灌服山药多糖,可得出结论:山药多糖能降低糖尿病大鼠的血糖浓度。C组与D组对比分析,实验结果表明:山药多糖能降低糖尿病大鼠的血糖浓度,且与降糖药物的疗效相似,能在一定程度上使血糖浓度接近正常水平。
【小问3详解】
在实验中,分别测定各组大鼠血糖浓度取平均值,其目的是减小误差,提高实验准确性。
【小问4详解】
尿的形成过程包括肾小球和肾小囊内壁的过滤作用和肾小管的重吸收作用。正常情况下,人的尿液中不含葡萄糖是因为肾小管的重吸收作用。人体排出尿,不仅起到排出废物的作用,而且对调节体内水和无机盐的含量,维持组织细胞的正常生理功能也有重要的作用。食品名称
花生仁
黄豆
核桃仁
大米
质量/g
20
20
20
①
水/mL
50
50
50
50
温度上升/℃
2.2
1.4
3
1.3
小鼠类型
处理方式
A
健康的大鼠
灌服生理盐水
B
糖尿病大鼠
灌服生理盐水
C
糖尿病大鼠
灌服山药多糖
D
糖尿病大鼠
灌服降糖药物
相关试卷
这是一份辽宁省本溪市2023-2024学年七年级下学期4月期中生物试题,共8页。试卷主要包含了选择题,综合题等内容,欢迎下载使用。
这是一份辽宁省本溪市2023-2024学年七年级下学期期中生物试题(原卷版+解析版),文件包含辽宁省本溪市2023-2024学年七年级下学期期中生物试题原卷版docx、辽宁省本溪市2023-2024学年七年级下学期期中生物试题解析版docx等2份试卷配套教学资源,其中试卷共21页, 欢迎下载使用。
这是一份辽宁省本溪市2023-2024学年七年级上学期期末生物试题,共7页。试卷主要包含了选择题,非选择题等内容,欢迎下载使用。