河北省沧州市南皮县2023-2024学年九年级下学期二模考试理综试题-初中化学(原卷版+解析版)
展开2.答题前,考生务必将姓名、准考证号填写在试卷和答题卡的相应位置。
可能用到的相对原子质量:H-1 Cl-35.5 Cu-64 Zn-65
一、选择题(本大题共22个小题,共47分。1~19小题为单选题,每小题的四个选项中,只有一个选项符合题意,每小题2分;20~22小题为多选题,每小题的四个选项中,有两个或两个以上选项符合题意,每小题3分,全选对的得3分,选对但不全的得2分,有错选或不选的不得分)
1. 目前我国已发展成为名副其实的“材料大国”,新材料产业规模已达到全球第一、选项图所示物品中主要用合成材料制成的是
A. 木质桌椅B. 塑料水杯
C. 羊毛围巾D. 不锈钢盆
【答案】B
【解析】
【详解】A、木质桌椅由木材制成,木材属于天然材料,不符合题意;
B、塑料水杯由塑料制成,塑料属于有机合成材料,符合题意;
C、羊毛围巾由羊毛制成,羊毛属于天然材料,不符合题意;
D、不锈钢盆由不锈钢制成,不锈钢是铁的合金,属于金属材料,不符合题意。
故选B。
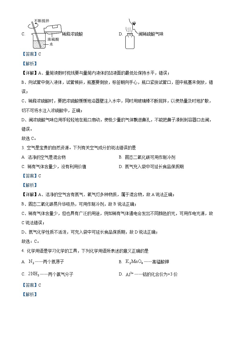
2. 选项图所示为实验室稀释浓硫酸,并进行稀硫酸性质实验的部分操作,其中正确的是
A. 量取水的体积B. 倾倒浓硫酸
C. 稀释浓硫酸D. 闻稀硫酸气味
【答案】C
【解析】
【详解】A、量筒读数时视线要与量筒内液体的凹液面的最低处保持水平,错误;
B、向试管中倒入液体,试管倾斜,瓶塞要倒放,标签朝向手心,瓶口紧挨试管口,图中瓶塞未倒放,错误;
C、稀释浓硫酸时,要把浓硫酸缓缓地沿器壁注入水中,同时用玻璃棒不断搅拌,以使热量及时地扩散,切不可将水注入浓硫酸中,正确;
D、闻浓硫酸气味应用手轻轻地在瓶口扇动,使极少量的气体飘进鼻孔,不能把鼻子凑到到容器口去闻,错误。
故选C。
3. 空气是宝贵的自然资源。下列有关空气成分的说法错误的是
A. 洁净的空气是混合物B. 固态二氧化碳可用作制冷剂
C. 稀有气体含量少,没有利用价值D. 氮气充入袋中可延长食品保质期
【答案】C
【解析】
【详解】A、洁净的空气含有氮气、氧气灯多种物质,属于混合物,故A说法正确;
B、固态二氧化碳易升华吸热,可用作制冷剂,故B说法正确;
C、稀有气体含量少,但也具有广泛的用途,例如稀有气体通电会发出不同颜色的光,可用作电光源,故C说法错误;
D、氮气化学性质不活泼,可充入袋中可延长食品保质期,故D说法正确;
故选:C。
4. 化学用语是学习化学的工具,下列化学用语所表述的意义正确的是
A. ——两个氮原子B. ——高锰酸钾
C. ——两个氨气分子D. ——铝的化合价为+3价
【答案】C
【解析】
【详解】A、数字在元素符号前表示原子个数,表示一个氮分子,两个氮原子表示为,故A选项错误;
B、表示锰酸钾,高锰酸钾的化学式为,故B选项错误;
C、数字在分子式前表示分子个数,两个个氨气分子表示为:,故C选项正确;
D、离子的表示方法,在表示该离子的元素符号或原子团的右上角,标出该离子所带的正负电荷数,数字在前,正负符号在后,带1个单位电荷时,1要省略。表示一个铝离子带有3个单位的正电荷,故D选项错误。
故选:B。
【点睛】本题难度不大,掌握化学符号周围的数字的意义及正确书写物质化学式的规则是正确解答本题的关键。
5. 20℃时,小明开展了氯化铵固体的溶解实验(如图所示)。下列说法正确的是
A. ①中溶液是饱和溶液B. ②中溶液的质量为30g
C. ①②中溶液的溶质质量相等D. ②③中溶液溶质质量分数大小关系是:②<③
【答案】D
【解析】
【详解】A、溶液①是由20g水中加入5g氯化铵,完全溶解所得,向溶液①中加入5g氯化铵,充分溶解后仍有固体剩余,由于没有确定剩余固体的质量,不确定溶液①是否还能继续溶解氯化铵,从而不能确定①中溶液是饱和溶液,错误;
B、根据题意可知,此过程中共加入氯化铵的质量=5g+5g=10g,②中溶液中有没有溶解的固体,溶液中溶质的质量小于10g,②中溶液的质量小于30g,错误;
C、向溶液①中加入5g氯化铵,充分溶解后仍有固体剩余,由于没有确定剩余固体的质量,不能确定②中溶液的溶质质量,①②中溶液的溶质质量不一定相等,错误;
D、②③中溶液,溶剂质量相等,③中溶液溶质全部溶解,为10g,②中溶液中有没有溶解的固体,溶液中溶质的质量小于10g,溶质质量分数大小关系是:②<③,正确。
故选D。
6. 下列实验设计能达到相应实验目的的是
A. AB. BC. CD. D
【答案】A
【解析】
【详解】A、过氧化氢在二氧化锰催化作用下分解生成水和氧气,加入二氧化锰,产生气泡的是过氧化氢,无明显现象的是水,故A能达到实验目的;
B、羊毛纤维、蚕丝都含有蛋白质,分别取样灼烧,都产生烧焦羽毛气味,现象相同,不能鉴别,故B不能达到实验目的;
C、通过灼热的CuO粉末,氢气和一氧化碳均会与氧化铜反应,不仅能除去杂质,也能除去原物质,不符合除杂原则,故C不能达到实验目的;
D、氢氧化铜难溶于水,硫酸铜能溶于水,加足量的水溶解、过滤,得到的是硫酸铜溶液,而不是硫酸铜固体,故D不能达到实验目的;
故选:A。
7. 将足量的Zn粉投入一定质量的和的混合溶液中发生反应,溶液的质量随时间的变化关系如图所示。下列说法正确的是
A. a点对应的溶液中含有两种金属阳离子
B. b点处的固体中含Cu和Zn
C. c点和d点溶液中溶质种类不同
D. 溶液先不变色,一段时间后由蓝色逐渐变为无色
【答案】D
【解析】
【分析】在金属活动性顺序中,Zn>Cu>Ag,向一定质量AgNO3和Cu(NO3)2的混合溶液中加入足量的Zn,锌先和硝酸银反应产生硝酸锌和银,如果锌剩余,则与硝酸铜发生反应生成硝酸锌和铜。根据Zn+2AgNO3=Zn(NO3)2+2Ag可知,每65份质量的锌能置换出216份质量的银,则析出银的过程是溶液质量减少的过程;根据Zn+Cu( NO3)2=Zn(NO3)2+Cu可知,每65份质量的锌能置换出64份质量的铜,则析出铜的过程是溶液质量增加的过程即bc段。
【详解】A、a点对应的溶液质量没有减小到最小,硝酸银没有完全反应,溶液中含有硝酸银、生成的硝酸锌、没有反应的硝酸铜,此时溶液中含金属离子Zn2+、Cu2+、Ag+,错误;
B、b点处的溶液质量减小到最小,表示锌与硝酸银恰好完全反应,固体中含金属单质Ag和未反应的Zn,错误;
C、c点时表示锌与硝酸银、硝酸银恰好完全反应,溶液中已经没有硝酸银、硝酸铜,只有反应生成的硝酸锌,d点时,锌过量,溶液中只有反应生成硝酸锌,c点和d点溶液中溶质种类相同,错误;
D、根据分析,锌先和硝酸银反应,此时硝酸铜没有反应,溶液是蓝色,当硝酸银被完全反应,锌和硝酸铜反应生成无色的硝酸锌溶液和铜,一段时间后由蓝色逐渐变为无色,正确。
故选D
8. 坚持生态优先,推进绿色发展,建设美丽河北。下列做法不符合这一理念的是
A. 发展公共交通,提倡低碳出行B. 分类回收垃圾,合理利用资源
C. 积极植树造林,提高空气质量D. 大量使用农药,提高粮食产量
【答案】D
【解析】
【详解】A、发展公共交通,提倡低碳出行,可节约化石能源,又能减少环境污染,选项符合理念;
B、分类回收垃圾,合理利用资源,可以节约资源,减少污染,选项符合理念;
C、积极植树造林,提高空气质量,可以减少污染,选项符合理念;
D、大量使用农药,会造成土壤和水体污染,选项不符合理念;
故选:D。
9. 中国文房四宝笔、愚、纸、砚承载着中国优秀的传统文化。下列有关笔、墨、纸、砚的制作工艺中,一定发生化学变化的是
A. 聚毫成笔B. 炼烟制墨C. 竹帘捞纸D. 切石琢砚
【答案】B
【解析】
【详解】A、聚毫成笔是物体形态发生改变,无其他物质生成,属于物理变化,不符合题意;
B、炼烟制墨过程中物质燃烧产生炭黑,有新物质生成,属于化学变化,符合题意;
C、竹帘捞纸是纸浆形态发生改变,无其他物质生成,是物理变化,不符合题意;
D、切石琢砚过程中石头形状发生改变,无其他物质生成,是物理变化,不符合题意。
故选B。
10. 海浩现象是在持续-15℃的超低温度下,蒸发的海水与低温冷空气中的颗粒物相结合,形成冰晶后,呈现出烟雨茫茫的自然景象。由水蒸气形成冰晶的过程中水分子
A. 种类增多B. 质量增大C. 间隔减小D. 数目增多
【答案】C
【解析】
【详解】在物理变化过程中,分子的种类、数目、体积、质量都不变,分子之间的间隔可能发生改变;水蒸气形成冰晶的过程中,没有新物质产生,属于物理变化,该变化的实质是分子之间的间隔减小,分子的种类、数目、质量都不变。
故选C。
11. 分类是认识和研究问题的重要方法之一。下列分类正确的是
A. 单质:铁、水、金刚石B. 复合肥料:尿素、硝酸钾、磷酸二氢铵
C. 绝缘体:大地、人体、木头D. 非晶体:沥青、玻璃、松香
【答案】D
【解析】
【详解】A、铁、金刚石都是由同种元素组成的纯净物,属于单质;水是由不同种元素组成的纯净物,属于化合物,错误;
B、尿素[CO(NH2)2]中只含有营养元素氮元素,属于氮肥;硝酸钾含有的营养元素是钾元素、氮元素,属于复合肥;磷酸二氢铵中含有的营养元素是磷元素和氮元素,属于复合肥,错误;
C、大地、人体都属于导体,木头属于绝缘体,错误;
D、沥青、玻璃、松香都没有固定的熔点,属于非晶体,正确。
故选D。
12. 幸福人生是大树,安全行为是沃土,我们要增强安全意识。下列做法符合安全要求的是
A. 霉变食品蒸煮后再食用B. 加油站内禁止接打电话
C. 雷雨天气,在大树下避雨D. 乘坐高铁时,越过安全线候车
【答案】B
【解析】
【详解】A、霉变食品中含有黄曲霉毒素,蒸煮后也不能食用,故A做法不符合安全要求;
B、加油站内空气中含有挥发出来的可燃性气体,防止发生爆炸,加油站内禁止接打电话,故B做法符合安全要求;
C、雷雨天气,不能在大树下避雨,防止被雷击,故C做法不符合安全要求;
D、乘坐高铁时,不能越过安全线候车,防止发生危险,故D做法不符合安全要求;
故选:B。
13. 推理是一种重要的思维方法,下列推理正确的是
A. 酸中都含有氢元素,则含有氢元素的物质一定为酸
B. 分子、原子是构成物质的粒子,则物质都是由分子、原子构成的
C. 带异种电荷的两个物体相互吸引,则相互吸引的两个物体一定带异种电荷
D. 在水平面上运动的小车,受到的阻力越小,速度减小越慢,则如果小车不受阻力作用,它将一直运动下去
【答案】D
【解析】
【详解】A、电离时生成的阳离子全部是氢离子(H⁺)的化合物叫做酸,酸中都含有氢元素,含有氢元素的物质不一定为酸,例如水中含有氢元素,不属于酸,错误;
B、分子、原子是构成物质的粒子,但物质不都是由分子、原子构成的,离子也能构成物质,错误;
C、带异种电荷的两个物体相互吸引,但是相互吸引的两个物体不一定带异种电荷,如带电体能吸引轻小不带电体,错误;
D、运动的小车在水平面上受到的阻力越小,滑行距离越远,所以小车不受阻力作用,运动状态不会改变,将一直运动下去,正确。
故选D。
14. 对图所示实验的分析正确的是
A 甲:玻璃片上有小水珠出现,说明水由氢元素和氧元素组成
B. 乙:呼出气体中的木条先熄灭,说明呼出气体中氧气的含量比空气中多
C. 丙:用力推木箱没推动,说明推力小于地面对木箱的摩擦力
D. 丁:电流一定时,增加线圈匝数可以吸引更多大头针,说明匝数越多,电磁铁的磁性越强
【答案】D
【解析】
【详解】A、玻璃片上有小水珠出现,是水蒸气液化形成,此过程中没有新物质,属于物理变化,不能证明水是由氢、氧元素组成的,错误;
B、氧气能支持燃烧,呼出气体中的木条先熄灭,说明呼出气体中氧气的含量比空气中少,错误;
C、推木箱没推动,木箱静止,处于平衡状态,在水平方向受到的推力和摩擦力是一对平衡力,两者大小相等,错误;
D、电流一定时,增加线圈匝数可以吸引更多大头针,说明匝数越多,电磁铁的磁性越强,正确。
故选D。
二、填空及简答题(本大题共9个小题;每空1分,共31分)
15. 小明用图所示装置探究燃烧的条件,实验过程中长颈漏斗下端管口始终在液面以下,白磷的着火点为40℃。实验过程如下:
Ⅰ、将白磷放在燃烧匙内,塞好橡胶塞,从长颈漏斗向瓶内迅速注入80℃的水至浸没白磷,白磷不燃烧;
Ⅱ、用注射器推入空气,使瓶内液面低于燃烧匙,白磷燃烧。
(1)白磷燃烧的化学方程式为______。
(2)以上实验现象中可作为“可燃物燃烧需要氧气”依据是______。
(3)白磷熄灭后,瓶内液面上升,最后浸没白磷。液面上升的原因是白磷燃烧消耗瓶内氧气,使瓶内气体压强______(选填“增大”“不变”或“减小”),形成压强差。
【答案】(1)
(2)步骤Ⅰ白磷不燃烧,步骤Ⅱ白磷燃烧
(3)减小
【解析】
【小问1详解】
白磷燃烧深层次五氧化二磷,化学方程式为:;
【小问2详解】
Ⅰ、将白磷放在燃烧匙内,塞好橡胶塞,从长颈漏斗向瓶内迅速注入80℃的水至浸没白磷,白磷与氧气隔绝,不燃烧;Ⅱ、用注射器推入空气,使瓶内液面低于燃烧匙,白磷与氧气接触,燃烧,二者对比,步骤Ⅰ白磷不燃烧,步骤Ⅱ白磷燃烧,说明可燃物燃烧需要氧气;
【小问3详解】
白磷熄灭后,瓶内液面上升,最后浸没白磷。液面上升的原因是白磷燃烧消耗瓶内氧气,使瓶内气体压强减小,形成压强差。
16. 中国传统节日,形式多样、内容丰富,是中华民族悠久历史文化的一个组成部分。
(1)春节——春节是一家人团圆的日子,在团圆之余,也要遵守“禁放”规定,网红烟花“加特林”大量燃放产生的可能导致的环境问题是______,如图表示“禁止燃放鞭炮”的标志是______(填字母)。
(2)中秋节——月饼是中秋节的特色食物,为防止月饼变质,通常在包装月饼时放入一小袋活性铁粉,常称“双吸剂”,主要是利用铁生锈的原理,吸收的物质是______。
(3)端午节——端午节吃粽子是我国的文化传统,制作粽子的主料是糯米,糯米能提供的主要营养素是______,煮粽子的锅内壁附着一层油污,在清洗时可加入少量的洗洁精去除油污,这是利用了洗洁精的______作用。
【答案】(1) ①. 酸雨 ②. C (2)水和氧气
(3) ①. 糖类 ②. 乳化
【解析】
【小问1详解】
烟花大量燃放产生的SO2可能导致的环境问题是酸雨;A是禁止吸烟标志,B是是禁止堆放易燃物质品标志;C是禁止燃放鞭炮标志,D是禁止烟火标志,故选C。
【小问2详解】
铁粉生锈的条件是与是与空气中的水和氧气同时接触,所以活性铁粉作为“双吸剂”,吸收的是:水和氧气。
小问3详解】
糯米中富含淀粉,淀粉属于糖类,则糯米能提供的主要营养素是糖类;洗洁精具有乳化作用,能将油污乳化为细小油滴,随水冲走,从而去除油污。
17. 根据图所示实验回答问题。
(1)甲是过滤河水的实验。实验中玻璃棒的作用是______;将浑浊的水样过滤后,得到的水有颜色,要去除水中的颜色,可向过滤后的水样中加入______。
(2)乙是探究二氧化碳化学性质的实验。装置A中浓硫酸的作用是______。
(3)若关闭弹簧夹Ⅰ,打开弹簧夹Ⅱ,紫色小花不变色;若关闭弹簧夹Ⅱ,打开弹簧夹Ⅰ,紫色小花______,说明二氧化碳具有的化学性质是______。
【答案】(1) ①. 引流 ②. 活性炭
(2)干燥二氧化碳气体
(3) ①. 变红色 ②. 二氧化碳能与水反应
【解析】
【小问1详解】
甲是过滤河水的实验;实验中玻璃棒的作用是引流,防止液体溅出;活性炭具有吸附性,能吸附水中色素和异味,将浑浊的水样过滤后,得到的水有颜色,要去除水中的颜色,可向过滤后的水样中加入活性炭;
【小问2详解】
浓硫酸具吸水性,乙是探究二氧化碳化学性质的实验。装置A中浓硫酸的作用干燥二氧化碳气体,避免水干扰实验结果;
【小问3详解】
若关闭阀门Ⅰ,打开阀门Ⅱ,浓H2SO4有吸水性,通过A装置后干燥的二氧化碳气体不能使紫色的干燥小花变色,即显紫色;关闭阀门Ⅱ,打开阀门Ⅰ,潮湿的二氧化碳气体中的二氧化碳与水反应生成碳酸,碳酸能使紫色的石蕊变红色。说明二氧化碳具有的化学性质是二氧化碳能与水反应。
18. A~I均是初中化学常见物质,图所示是它们之间的相互转化关系。其中A为胃酸的主要成分,F可用作食品干燥剂。请回答下列问题:
(1)A的化学式为______。
(2)H的一种用途是______。
(3)反应②的基本反应类型为______。
(4)反应④的化学方程式为______。
【答案】(1)Na2CO3
(2)去除油污(合理即可)
(3)化合反应 (4)CO2 + Ca(OH)2 = CaCO3↓+ H2O
【解析】
【分析】根据题意,A为胃酸的主要成分,则A为盐酸;F可用作食品干燥剂,则F可能是氧化钙,A与B能转化为C、D、E,E、F能转化为G,G与C能转化为I和E,碳酸钠与盐酸反应生成氯化钠、水和二氧化碳,氧化钙与水反应生成氢氧化钙,二氧化碳与氢氧化钙反应生成碳酸钙沉淀和水,则B可能是碳酸钠、E是水,D是氯化钠,F是氧化钙,C是二氧化碳,G可能为氢氧化钙;B与G能转化为I和H,氢氧化钙与碳酸钠反应生成氢氧化钠和碳酸钙沉淀,则H是氢氧化钠,I是碳酸钙,代入验证,猜想正确。
【小问1详解】
A可以是碳酸钠,化学式为Na2CO3;
【小问2详解】
H是氢氧化钠,能与油脂反应,在生活中可用来去除油污;
【小问3详解】
反应②是氧化钙与水反应生成氢氧化钙,该反应是由两种物质生成一种物质的反应,属于化合反应;
【小问4详解】
反应④是二氧化碳与氢氧化钙反应生成碳酸钙沉淀和水,反应的化学方程式为:CO2 + Ca(OH)2 = CaCO3↓+ H2O。
三、实验探究题(本大题共4个小题;第32题4分,第33题6分,第34、35题各7分,共24分)
19. “清明前后,种瓜点豆”,同学们在进行劳动实践的时候发现,在栽种红薯苗的时候,每一个红薯苗的窝里都会先撒一把草木灰,同学们对此产生了兴趣,于是对红薯的营养价值、土壤的酸碱度、草木灰的作用与成分等展开了一系列的探究。
【查阅资料】红薯,又名地瓜,含有大量的膳食纤维、淀粉和植物蛋白,还富含维生素A、维生素C、钾、铁等多种营养元素,适宜在pH为5.5~6.8的土壤中生长。
【表达交流】
(1)食用红薯可预防坏血病,其中起到积极作用的成分是______。
【实验1】
(2)取少量土壤于烧杯中,加入适量的蒸馏水充分搅拌,静置,在玻璃片上放一小片pH试纸,______(填写实验操作过程),将试纸显示的颜色与标准比色卡比较,确定该地土壤的pH为6。
【提出问题】草木灰的主要成分是什么?
【查阅资料】
(3)农作物秸秆、柴草等植物体燃烧后,所剩余的灰烬称为草木灰。草木灰是一种钾肥,该肥效可增强农作物的______能力。
【猜想假设】草木灰的主要成分可能是、中的一种。
【实验2】同学们取少量草木灰,加入适量蒸馏水,得到草木灰的浸出液,然后取少量草木灰浸出液,设计了如图所示的两种方案对草木灰的主要成分进行了探究。
【解释与结论】同学们通过这两种方案都得出了草木灰的主要成分为的结论。
(4)有同学认为通过方案一不能得出该结论,理由是______。
(5)方案二中的现象是______,发生反应的化学方程式为______。
【拓展反思】
(6)同学们又测得草木灰溶液的pH大于7,则它不能与铵态氮肥混合施用,理由是______。
【答案】(1)维生素C
(2)用玻璃棒蘸取待测液滴到pH试纸上 (3)抗病虫害和抗倒伏
(4)硫酸钾、碳酸钾都能与氯化钡溶液产生硫酸钡沉淀,实验中不能根据产生白色沉淀来确定一定存在碳酸钾
(5) ①. 产生气泡 ②. K2CO3 + 2HCl = 2KCl + H2O + CO2↑
(6)铵态氮肥中的铵根离子与草木灰溶液中的氢氧根离子结合生成氨气放出,降低肥效
【解析】
【小问1详解】
红薯中的维生素C可以预防坏血病;
【小问2详解】
取少量土壤于烧杯中,加入适量蒸馏水充分搅拌,静置,在玻璃片上放一小片pH试纸,用玻璃棒蘸取待测液滴到pH试纸上,将试纸显示的颜色与标准比色卡比较,确定该地土壤的pH为6;不能将pH试纸润湿或将pH试纸放入待测液;
【小问3详解】
草木灰是一种钾肥,钾肥具有增强农作物抗病虫害和抗倒伏能力;
【小问4详解】
碳酸钾和氯化钡反应生成碳酸钙沉淀和氯化钾,硫酸钾和氯化钡反应生成硫酸钙沉淀和氯化钾,有同学认为通过方案一不能得出该结论,理由是硫酸钾、碳酸钾都能与氯化钡溶液产生硫酸钡沉淀,实验中不能根据产生白色沉淀来确定一定存在碳酸钾;
【小问5详解】
碳酸钾与盐酸反应生成氯化钾、水和二氧化碳,方案二中的现象是产生气泡,发生反应的化学方程式为K2CO3 + 2HCl = 2KCl + H2O + CO2↑;
【小问6详解】
同学们又测得草木灰溶液的pH大于7,则草木灰溶液存在氢氧根离子,它不能与铵态氮肥混合施用,理由是铵态氮肥中的铵根离子与草木灰溶液中的氢氧根离子结合生成氨气放出,降低肥效。
四、计算应用题(本大题共3个小题;第36题5分,第37题6分,第38题7分,共18分。解答时,要求有必要的文字说明、公式和计算步骤等,只写最后结果不得分)
20. 某小组用黄铜(铜锌合金)测定某稀盐酸中溶质的质量分数。取一定质量的稀盐酸于烧杯中;然后,向其中分两次加入黄铜,实验过程和数据如图所示。请计算:
(1)生成氢气的总质量为______g;
(2)稀盐酸中溶质的质量分数。
【答案】(1)0.2 (2)设:稀盐酸中溶质的质量分数为x。
x=7.3%。
答:稀盐酸中溶质的质量分数为7.3%。
【解析】
【分析】在金属活动顺序中,锌排在氢之前,铜排在氢之后,锌能与盐酸反应生成氢气,铜不能与盐酸反应。
【小问1详解】
根据质量守恒定律,实验中共生成氢气的质量=100g+6g+2g-107.8g=0.2g;
【小问2详解】
见答案。选项
实验目的
实验设计
A
鉴别溶液和
加入
B
鉴别羊毛纤维和蚕丝
取样,灼烧后闻气味
C
除去中混有的少量CO
通过灼热的CuO粉末
D
除去固体中混有的
加足量的水溶解,过滤
河北省沧州市南皮县桂和中学2023-2024学年九年级下学期二模考试理综试题-初中化学(原卷版+解析版): 这是一份河北省沧州市南皮县桂和中学2023-2024学年九年级下学期二模考试理综试题-初中化学(原卷版+解析版),文件包含河北省沧州市南皮县桂和中学2023-2024学年九年级下学期二模考试理综试题-初中化学原卷版docx、河北省沧州市南皮县桂和中学2023-2024学年九年级下学期二模考试理综试题-初中化学解析版docx等2份试卷配套教学资源,其中试卷共19页, 欢迎下载使用。
2024年河北省石家庄市九年级中考一模理综试卷-初中化学(原卷版+解析版): 这是一份2024年河北省石家庄市九年级中考一模理综试卷-初中化学(原卷版+解析版),文件包含2024年河北省石家庄市九年级中考一模理综试卷-初中化学原卷版docx、2024年河北省石家庄市九年级中考一模理综试卷-初中化学解析版docx等2份试卷配套教学资源,其中试卷共20页, 欢迎下载使用。
河北省廊坊市育人学校2023—2024学年九年级下学期一模理综试题-初中化学(原卷版+解析版): 这是一份河北省廊坊市育人学校2023—2024学年九年级下学期一模理综试题-初中化学(原卷版+解析版),文件包含河北省廊坊市育人学校20232024学年九年级下学期一模理综试题-初中化学原卷版docx、河北省廊坊市育人学校20232024学年九年级下学期一模理综试题-初中化学解析版docx等2份试卷配套教学资源,其中试卷共20页, 欢迎下载使用。

