开学活动
搜索
    上传资料 赚现金

    化学(重庆卷)-2024年中考第三次模拟考试(含答题卡及答案解析)

    资料中包含下列文件,点击文件名可预览资料内容
    • 练习
      化学(重庆卷)(全解全析).docx
    • 练习
      化学(重庆卷)(考试版A4).docx
    • 练习
      化学(重庆卷)(考试版A3).docx
    • 练习
      化学(重庆卷)(答题卡).docx
    • 练习
      化学(重庆卷)(答题卡).pdf
    • 练习
      化学(重庆卷)(参考答案及评分标准).docx
    化学(重庆卷)(全解全析)第1页
    化学(重庆卷)(全解全析)第2页
    化学(重庆卷)(全解全析)第3页
    化学(重庆卷)(考试版A4)第1页
    化学(重庆卷)(考试版A4)第2页
    化学(重庆卷)(考试版A4)第3页
    化学(重庆卷)(考试版A3)第1页
    化学(重庆卷)(答题卡)第1页
    化学(重庆卷)(答题卡)第1页
    化学(重庆卷)(参考答案及评分标准)第1页
    还剩7页未读, 继续阅读
    下载需要25学贝 1学贝=0.1元
    使用下载券免费下载
    加入资料篮
    立即下载

    化学(重庆卷)-2024年中考第三次模拟考试(含答题卡及答案解析)

    展开

    这是一份化学(重庆卷)-2024年中考第三次模拟考试(含答题卡及答案解析),文件包含化学重庆卷全解全析docx、化学重庆卷考试版A4docx、化学重庆卷考试版A3docx、化学重庆卷答题卡docx、化学重庆卷答题卡pdf、化学重庆卷参考答案及评分标准docx等6份试卷配套教学资源,其中试卷共24页, 欢迎下载使用。
    (全卷共四个大题,满分70分,与物理共用120分钟)
    注意事项:
    1.试题的答案书写在答题卡上,不得在试卷上直接作答。
    2.作答前认真阅读答题卡上的注意事项。
    3.考试结束,由监考人员将试题卷和答题卡一并收回。
    可能用到的相对原子质量:H-1 C-12 O-16 Cl-35.5 Na-23 Al-27 Fe-56 Cu-64
    一、选择题(本大题包括16个小题,每小题2分,共32分)每小题只有一个选项符合题意。
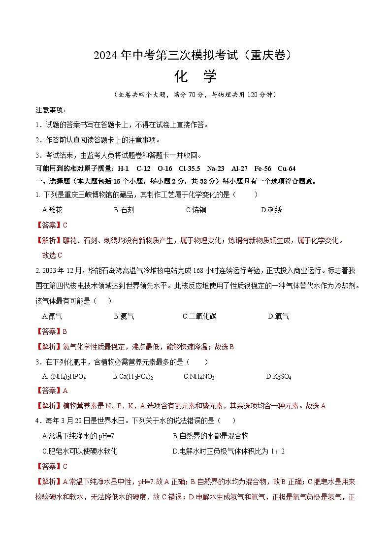
    1. 下列是重庆三峡博物馆的藏品,其制作工艺属于化学变化的是( )
    A.雕花 B.石刻 C.炼铜 D.刺绣
    2. 2023年12月,华能石岛湾高温气冷堆核电站完成168小时连续运行考验,正式投入商业运行。标志着我国在第四代核电技术领域达到世界领先水平。此核反应堆使用了性质很稳定的一种气体替代水作为冷却剂。该气体最有可能是( )
    A.氮气 B.氦气 C.二氧化碳 D.氧气
    3.在下列化肥中,含植物必需营养元素最多的是( )
    A. (NH4)2HPO4 B.Ca(H2PO4)2 C.NH4NO3 D.K2SO4
    4.每年3月22日是世界水日。下列关于水的说法错误的是( )
    A.常温下纯净水的pH=7 B.自然界的水都是混合物
    C.肥皂水可以使硬水软化 D.电解水时正负极气体体积比为1:2
    5.化学与生活密切相关。下列做法合理的是( )
    A.用纯碱来治疗胃酸过多病 B.熟石灰用于改良酸性土壤
    C.过量使用化肥来提高粮食产量 D.油锅着火立即加大量水灭之
    6.三星堆遗址出土大量珍贵文物,古蜀文明重回大众视线。下列说法错误的是( )

    鸟型金饰片 青铜面具 象牙 丝绸残留物
    A.制成金饰片说明导电性好 B.青铜面具属于合金制品
    C.象牙中富含钙元素 D.丝绸主要成分为蛋白质
    7.氢气被誉为“最理想的能源”。下列实验室制取H2。的有关操作正确的是( )
    8.对饱和澄清石灰水进行下列操作,无明是现象的是( )
    A.滴加稀盐酸 B.滴加酚酞 C.升温 D.通入CO2
    9.饮用绿茶能抑制血压上升,这是由于绿茶中含有一种酸——单宁酸(C76H52O46)。关于单宁酸,下列说法错误的是( )
    A.属于有机物 B.1个分子中含有23个氧分子
    C.能和氢氧化钠反应 D.在空气中充分燃烧生成 H2O和CO2
    10.硒被誉为“抗癌大王”。结合下图晒的有关信息,下列说法正确的是( )
    A.硒的中子数是34
    B.硒的原子结构示意图中a=8
    C.硒是人体必需的微量元素
    D.硒的原子质量是78.96
    11.“中国芯”的主要原材料是高纯硅。下图是制备高纯硅的微观示意图,下列说法正确的是( )

    A.该反应生成物有3种 B.反应中涉及的单质只有 1 种
    C.该反应属于置换反应 D.参与反应的物质分子个数比为 1:3
    12.实验小组用传感器探究稀NaOH溶液与稀盐酸反应过程中温度和pH的变化,测定结果如图所示。下列说法不正确的是( )

    A.反应过程中有热量放出 B.40s时,溶液中溶质为HCl和NaCl
    C.该实验中可用氢氧化钠固体代替氢氧化钠溶液 D.该实验是将稀NaOH 溶液滴入稀盐酸中
    13.古罗马人发现用一种金属器皿盛葡萄酒可除掉酒中的酸而使酒味更纯正。已知:除酸过程中酸与金属间发生了置换反应。下列有关推断错误的是( )
    A.葡萄酒的pH

    相关试卷

    化学(广西卷)-2024年中考第三次模拟考试(含答题卡及答案解析):

    这是一份化学(广西卷)-2024年中考第三次模拟考试(含答题卡及答案解析),文件包含化学广西卷全解全析docx、化学广西卷考试版A4docx、化学广西卷考试版A3docx、化学广西卷参考答案及评分标准docx、化学广西卷答题卡docx、化学广西卷答题卡pdf等6份试卷配套教学资源,其中试卷共39页, 欢迎下载使用。

    化学(成都卷)-2024年中考第三次模拟考试(含答题卡及答案解析):

    这是一份化学(成都卷)-2024年中考第三次模拟考试(含答题卡及答案解析),文件包含化学成都卷全解全析docx、化学成都卷考试版A4docx、化学成都卷考试版A3docx、化学成都卷参考答案及评分标准docx、化学成都卷答题卡docx、化学成都卷答题卡pdf等6份试卷配套教学资源,其中试卷共33页, 欢迎下载使用。

    化学(新疆卷)-2024年中考第三次模拟考试(含答题卡及答案解析):

    这是一份化学(新疆卷)-2024年中考第三次模拟考试(含答题卡及答案解析),文件包含化学新疆卷全解全析docx、化学新疆卷考试版A4docx、化学新疆卷考试版A3docx、化学新疆卷参考答案及评分标准docx、化学新疆卷答题卡docx、化学新疆卷答题卡pdf等6份试卷配套教学资源,其中试卷共26页, 欢迎下载使用。

    英语朗读宝
    欢迎来到教习网
    • 900万优选资源,让备课更轻松
    • 600万优选试题,支持自由组卷
    • 高质量可编辑,日均更新2000+
    • 百万教师选择,专业更值得信赖
    微信扫码注册
    qrcode
    二维码已过期
    刷新

    微信扫码,快速注册

    手机号注册
    手机号码

    手机号格式错误

    手机验证码 获取验证码

    手机验证码已经成功发送,5分钟内有效

    设置密码

    6-20个字符,数字、字母或符号

    注册即视为同意教习网「注册协议」「隐私条款」
    QQ注册
    手机号注册
    微信注册

    注册成功

    返回
    顶部
    Baidu
    map