福建省三明市大田县2023-2024学年八年级下学期期中生物试题(原卷版+解析版)
展开
这是一份福建省三明市大田县2023-2024学年八年级下学期期中生物试题(原卷版+解析版),文件包含福建省三明市大田县2023-2024学年八年级下学期期中生物试题原卷版docx、福建省三明市大田县2023-2024学年八年级下学期期中生物试题解析版docx等2份试卷配套教学资源,其中试卷共33页, 欢迎下载使用。
(考试时间:60分钟满分:100分)
注意事项:
1.本试卷共8页。
2.考生将自己的姓名、准考证号及所有答案
均填写在答题卡上。
3.答题要求见答题卡上的“注意事项”。
一、选择题(下列各题的四个选项中,只有一个是正确的。每题2分,共50分)
1. “牧童骑黄牛,歌声振林樾。”诗中生物共有的“能量转换器”是( )
A. 细胞质B. 叶绿体C. 线粒体D. 细胞核
【答案】C
【解析】
【分析】细胞中的能量转换器有线粒体和叶绿体。线粒体是广泛存在于动物细胞和植物细胞中的细胞器,是细胞呼吸产生能量的主要场所,被称为能量转换器和细胞内能量供应的“动力工厂”,是细胞进行呼吸作用的场所。叶绿体是植物细胞进行光合作用的场所,利用无机物合成有机物,把光能转化为化学能贮存在有机物中,是绿色植物细胞特有的一种能量转换器。
【详解】“牧童骑黄牛,歌声振林樾”。诗中既有植物也有动物,结合分析可知,植物和动物共有的能量转换器是线粒体。
故选C。
2. 在制作洋葱鳞片叶内表皮细胞临时装片时,下列材料用具中不需要用到的是( )
A. 碘液B. 滴管C. 载玻片D. 生理盐水
【答案】D
【解析】
【分析】在制作洋葱鳞片叶内表皮细胞临时装片的步骤包括:1.擦片:用洁净纱布将载玻片和盖玻片擦拭干净;2.滴水:在载玻片中央滴一滴清水(要适量,水滴太小容易产生气泡或干涸,水滴太大容易溢出载玻片而污染显微镜);3.取材、展平:用镊子撕取一小块洋葱鳞片叶内表皮薄膜(可以用刀片纵横划数刀,形成0.5cm×0.5cm大小的正方形),将撕下的薄膜放在载玻片中央的水滴中,并用镊子展平;4.盖片:用镊子夹起盖玻片,轻轻盖在表皮上。盖时,让盖玻片一边先接触载玻片上水滴的边沿,然后慢慢放下,以免产生气泡;5.染色:在盖玻片一侧滴1~2滴碘液;6.吸水:在盖玻片另一侧用吸水纸吸引碘液。
【详解】制作洋葱表皮细胞临时装片的步骤包括:擦、滴、撕、展、盖、染。向洁净的载玻片上滴加的液体是清水,目的是保持细胞的正常形态;撕取洋葱表皮要用到刀片、镊子;染色时,在盖玻片一侧滴1~2滴碘液,在盖玻片另一侧用吸水纸吸引碘液对细胞进行染色。因此没有用到的是生理盐水,因此ABC正确,D错误。
故选D。
3. 当人体缺乏维生素A时,会患上的病症是( )
A. 夜盲症B. 佝偻病C. 坏血病D. 贫血
【答案】A
【解析】
【分析】维生素既不参与构成人体细胞,也不为人体提供能量,而且人体对它的需要量很小,但它对人体的各项生命活动有重要的作用;人体一旦缺乏维生素,就会影响正常的生长和发育,还会引起疾病。维生素的种类很多。
【详解】A.缺乏维生素A时易患夜盲症,A正确。
BCD. 缺乏维生素D时易患佝偻病;缺乏维生素C时易患坏血病;缺乏铁或者红细胞或者血红蛋白的数量过少时易患贫血,BCD错误。
故选A。
4. 血液中能将病菌包围、吞噬的成分是( )
A. 血浆B. 红细胞C. 血小板D. 白细胞
【答案】D
【解析】
【分析】血液是由血浆和血细胞(包括红细胞、白细胞、血小板)构成的。其中红细胞的功能是运输氧,白细胞的功能是吞噬病菌,血小板的功能是止血凝血。
【详解】A.血浆是血液中的液体部分,主要作用是运载血细胞,运输维持人体生命活动所需要的物质和体内产生的废物,A不符合题意。
B.红细胞富含血红蛋白,血红蛋白在含氧量高的地方容易与氧结合,在含氧低的地方又容易与氧分离,血红蛋白这一特性,使红细胞具有运输氧的功能,B不符合题意。
C.血小板的功能是止血凝血,血小板会在伤口处凝集,释放与血液凝固有关的物质,形成凝血块塞住伤口而止血,C不符合题意。
D.白细胞能吞噬病菌。因此个体大、数量少,当病菌侵入人体内,白细胞能穿过毛细血管壁,集中到病菌入侵的部位,将病菌包围、吞噬,D符合题意。
故选D。
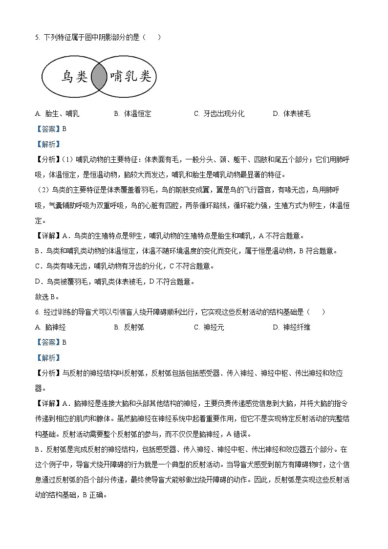
5. 下列特征属于图中阴影部分的是( )
A. 胎生、哺乳B. 体温恒定C. 牙齿出现分化D. 体表被毛
【答案】B
【解析】
【分析】(1)哺乳动物的主要特征:体表面有毛,一般分头、颈、躯干、四肢和尾五个部分;它们用肺呼吸,体温恒定,是恒温动物,脑较大而发达,哺乳和胎生是哺乳动物最显著的特征。
(2)鸟类的主要特征是体表覆盖着羽毛,鸟的前肢变成翼,翼是鸟的飞行器官,有喙无齿,鸟用肺呼吸,气囊辅助呼吸为双重呼吸,鸟的心脏有四腔,两条循环路线,循环能力强,生殖方式为卵生,体温恒定。
【详解】A.鸟类的生殖特点是卵生,哺乳动物的生殖特点是胎生和哺乳,A不符合题意。
B.鸟类和哺乳类动物的体温恒定,体温不随环境温度的变化而变化,属于恒是温动物,B符合题意。
C.鸟类有喙无齿,哺乳动物有牙齿的分化,C不符合题意。
D.鸟类被覆羽毛,哺乳类体表被毛,D不符合题意。
故选B。
6. 经过训练的导盲犬可以引领盲人绕开障碍顺利出行,它实现这些反射活动的结构基础是( )
A. 脑神经B. 反射弧C. 神经元D. 神经纤维
【答案】B
【解析】
【分析】与反射的神经结构叫反射弧,反射弧包括包括感受器、传入神经、神经中枢、传出神经和效应器。
【详解】A.脑神经是连接大脑和头部其他结构的神经,主要负责传递感觉信息到大脑,并将大脑的指令传递到相应的肌肉和腺体。虽然脑神经在神经系统中起着重要作用,但它不是实现特定反射活动的完整结构基础。反射活动需要整个反射弧的参与,而不仅仅是脑神经,A错误。
B.反射弧是完成反射的神经结构,包括感受器、传入神经、神经中枢、传出神经和效应器五个部分。在这个例子中,导盲犬绕开障碍的行为就是一个典型的反射活动。当导盲犬感受到前方有障碍物时,这个信息通过反射弧的各个部分传递,最终使导盲犬能够做出绕开障碍的动作。因此,反射弧是实现这些反射活动的结构基础,B正确。
C.神经元是神经系统的基本结构和功能单位,它们负责接收、整合和传递信息。然而,单个神经元并不能完成整个反射活动,需要多个神经元通过突触连接形成神经网络,以及与其他结构(如肌肉和腺体)配合才能实现。因此,神经元虽然重要,但不是实现特定反射活动的完整结构基础,C错误。
D.神经纤维是神经元较长的轴突及套在外面的髓鞘构成的纤维状结构,主要负责在神经元之间传递信息。神经纤维是构成神经系统的基本成分之一,但它本身并不能完成反射活动,D错误。
故选B。
7. 种子萌发时,首先突破种皮的是( )
A. 胚根B. 胚芽C. 胚轴D. 胚乳
【答案】A
【解析】
【分析】种子萌发的过程:种子在萌发过程中先吸收水分,体积膨大,种皮涨破。同时,胚内的生命活动活跃起来,从子叶得到营养物质和能量后开始分裂和生长:胚根最先突出种皮,发育成根,不久,从这条根的周围又生出一些细根;此后胚芽发育成茎和叶、胚轴发育成连接茎与根的部分。
【详解】由分析可知,在种子萌发的过程中,首先吸水,子叶或胚乳中的营养物质转运给胚根、胚芽、胚轴,胚根首先突破种皮发育成植物的根,A正确,BCD错误。
故选A。
8. 植物进行蒸腾作用的主要器官是( )
A. 茎B. 叶C. 根D. 花
【答案】B
【解析】
【分析】蒸腾作用是水分从活的植物体表面(主要是叶子)以水蒸气的形式散失到大气中的过程。
【详解】A.茎主要起支持作用,故A不符合题意。
B.蒸腾作用是指植物体内的水分通过叶片的气孔以水蒸气的形式散发到大气中去的一个过程。叶片是蒸腾作用的主要部位,其次叶柄和幼嫩的茎也能蒸腾少量的水分,也能进行一定的蒸腾作用,因此植物蒸腾作用的主要器官是叶片,故B符合题意。
C.根起固定作用,故C不符合题意。
D.花与结出果实和种子有直接的关系,故D不符合题意。
故选B
9. 正常情况下,人体的精子与卵细胞结合的场所是
A. 卵巢B. 输卵管C. 阴道D. 子宫
【答案】B
【解析】
【分析】受精的过程是成熟女性的卵巢一般每个月排出一个卵细胞,当含有精子的精液进入阴道后,精子缓慢地通过子宫,在输卵管内与卵细胞相遇。众多的精子中 只有一个能进入卵细胞,与其结合形成受精卵。
【详解】生殖细胞包括睾丸产生的精子和卵巢产生的卵细胞,含精子的精液进入阴道后,精子缓慢地通过子宫,在输卵管内与卵细胞相遇,有一个精子进入卵细胞,与卵细胞相融合,形成受精卵。因此正常情况下,人体的精子和卵细胞结合形成受精卵的场所在输卵管。故选:B。
【点睛】解答此题的关键是知道精子和卵细胞,受精。
10. 从行为的发生来看,属于先天性行为的是( )
A. 狗钻火圈B. 雄鸡报晓C. 鹦鹉学舌D. 猴踩高跷
【答案】B
【解析】
【分析】根据行为获得的途径可将动物的行为分为先天性行为和后天性行为(学习行为)。先天性行为是动物生来就有的,由动物体内的遗传物质所决定的行为,如蜘蛛结网等。学习行为是在体内的遗传因素的基础上,通过环境因素的作用,由生活经验和学习而获得的行为。如小狗做算术题等。
【详解】A.狗钻火圈是后天性行为,A不符合题意。
B.雄鸡报晓是动物生来就有的,属于先天性行为,B符合题意。
C.鹦鹉学舌是通过学习而获得的行为,属于后天性行为,C不符合题意。
D.猴踩高跷要通过后天学习而获得,是后天性行为,D不符合题意。
故选B。
11. 现在的你正在进行生物学业考试,下列反射与“进行考试”都属于人类特有的是( )
A. 强光照射闭上眼睛B. 摸到烫馒头缩回手
C. 跟着导航到达景区D. 吃到柠檬分泌唾液
【答案】C
【解析】
【分析】(1)非条件反射是生来就有的,简单的,不学就会的,神经中枢在大脑皮层以下的神经中枢(如脑干、脊髓);条件反射是出生后通过学习获得的,复杂的,神经中枢在大脑皮层。(2)人与动物最大的区别在于人类有特有的语言中枢,因此人类特有的反射是通过大脑皮层的语言中枢对抽象的语言文字、符号、特征建立的条件反射。
【详解】ABD.强光照射闭上眼睛、摸到烫馒头缩回手、吃到柠檬分泌唾液是人生来就有的先天性反射,神经中枢在大脑皮层以下,属于非条件反射,ABD错误。
C.跟着导航到达景区是通过大脑皮层的语言中枢形成的人类特有的反射,C正确。
故选C。
12. 生物圈是所有生物共同家园,人类的活动不断影响和改变着生物圈,下列人类活动不利于保护生物圈的是( )
A. 围湖造田,扩大耕地面积B. 实施“三北”防护林生态工程
C. 退耕还草,修复草原生态D. 实行长江流域重点水域十年禁渔
【答案】A
【解析】
【分析】人类活动对生态环境的影响有二大方面,一是有利于或改善其它生物的生存环境;二是不利于或破坏其它生物的生存环境。有利于保护生物圈的是做法有:保护绿水青山,建设生态文明;分类处理垃圾,回收利用资源;工厂排放的废气经过处理再排放;骑行共享单车,倡导绿色出行;植树造林;合理开发新能源;禁止燃放烟花爆竹等。
【详解】A.生物必须适应环境才能生存,每种生物都生活在一定的生态系统中。人们干预生态系统,如围湖造田,会破坏生态环境,不利于保护生物多样性,不利于保护生物圈,A错误。
B.“三北”防护林工程是我国十大生态建设工程的第一个巨大植树造林工程,被誉为“世界林业生态工程之最”,该工程有利于保护生物圈,B正确。
C.由于草原上的植物根系发达,因而对保持水土有重要作用;树木的叶子和草原还能截留降水,涵养水源;植物的蒸腾作用能够增加大气的湿度,可以调节气候,这些都是草原对生态环境的意义,因而退耕还林、还草是改善环境的最佳做法,C正确。
D.“十年禁渔”是为了保护鱼类资源,实现可持续发展,有利于保护生物圈,D正确。
故选A。
13. 用葡萄枝条插入沙土来繁育葡萄苗的方法称为( )
A. 嫁接B. 扦插C. 组织培养D. 有性生殖
【答案】B
【解析】
【分析】嫁接是指把一个植物体的芽或枝(接穗),接在另一个植物体(砧木)上,使结合在一起的两部分长成一个完整的植物体。
扦插一般是指把植物的茎进行切断,经过处理之后,插在土壤中,然后每一段枝条都可以生根发芽,长出一个新的植株。
植物的组织培养是利用无性生殖原理,使植物组织或细胞等快速发育成新植株的生物技术。
有性生殖指由两性生殖细胞结合成受精卵,再由受精卵发育成新个体的生殖方式。
【详解】由题意可知用葡萄枝条插入沙土来繁育葡萄苗的方法为扦插,红薯、葡萄等植物适合用茎进行扦插繁殖,用茎进行扦插可以短时间内大量繁殖出新植株。
故选B。
14. 外骨骼不仅是某些动物保护自己的“盔甲”,还能起到防止体内水分蒸发的作用。下列动物中,具有外骨骼的是( )
A. 水螅 B. 蜗牛 C. 蚯蚓 D. 蝗虫
【答案】D
【解析】
【分析】一般把虾、蟹、蜘蛛、昆虫等节肢动物体表坚韧的几丁质称为外骨骼。外骨骼是一种能够对生物柔软内部器官提供构型、建筑和保护的坚硬外部结构,能与内壁所附着的肌肉共同完成各种运动,还能防止体内水分蒸发。
【详解】A.水螅属于腔肠动物,身体仅由外胚层和内胚层所构成,无中胚层,呈辐射对称,有口无肛门,A不符合题意。
B.蜗牛属于软体动物,身体分为头、足、内脏团三部分,体表有外套膜,能分泌包在体外的石灰质壳即贝壳,B不符合题意。
C.蚯蚓属于环节动物,身体呈圆筒形,由许多彼此相似的体节组成,靠刚毛辅助运动,C不符合题意。
D.蝗虫属于节肢动物,身体和附肢均分节,体表有坚韧的外骨骼,能防止体内水分蒸发,D符合题意。
故选D。
15. 平衡膳食能最大程度地满足人体的营养需要,保证健康。下列做法不符合平衡膳食的是( )
A. 不吃早餐,偏食挑食B. 吃动平衡,健康体重
C. 规律进餐,适量饮水D. 食物多样,合理搭配
【答案】A
【解析】
【分析】合理营养是指全面而平衡的营养。“全面”是指摄取的营养素(六类营养物质和膳食纤维)种类要齐全;“平衡”是指摄取各种营养素的量要合适(不少也不多,比例适当),与身体的需要要保持平衡。
【详解】A.早餐是一天中最重要的一餐,它能够提供身体所需的能量和养分,帮助维持正常的代谢和身体机能。不吃早餐可能导致能量不足,影响学习和集中注意力。偏食、挑食等不合理的膳食习惯会导致营养不良或营养过剩,A错误。
B.吃动平衡指的是均衡摄取各种营养物质,适量运动;保持适当的健康体重,身体才能更好地发挥功能,B正确。
C.规律进餐指的是按照固定的时间和适量进食,有助于维持身体的新陈代谢和能量供给。适量饮水有助于维持体内水分平衡,促进物质代谢,C正确。
D.食物多样指的是摄入各种食物类别,例如谷物、蔬菜、水果、肉类等,以获取全面的营养。合理搭配指的是在每餐中合理搭配不同的食物,以提供身体所需的各种营养物质,D正确。
故选A。
小麦赤霉病是一种由禾谷镰刀菌引起的小麦真菌传染病,受侵染的小麦粒柱中含真菌毒素,影响食品安全。我国科学家从长穗偃麦草中筛选出抗赤霉病基因,将其转移至小麦作物中,使其有稳定的赤霉病抗性。请依据材料完成下列小题。
16. 面粉主要来自小麦种子中的( )
A. 胚乳B. 子叶C. 胚芽D. 胚根
17. 小良购买了一些面粉、糯米和酵母菌粉,他无法制作( )
A. 馒头B. 面包C. 酸奶D. 米酒
18. 下列有关禾谷镰刀菌的叙述,正确的是( )
A. 能进行光合作用B. 分裂生殖C. 无细胞壁D. 有成形细胞核
19. 培育抗赤霉病小麦所用的生物技术是( )
A 杂交育种技术B. 转基因技术C. 无土栽培技术D. 组织培养技术
20. 下列有关抗赤霉病小麦的叙述,不正确的是( )
A. 遗传物质发生了改变
B. 抗赤霉病基因位于小麦的染色体上
C. 可以减少农药的使用
D. 可抵抗由叶锈病菌引起的小麦叶锈病
【答案】16. A 17. C 18. D 19. B 20. D
【解析】
【分析】一般单子叶植物种子的营养物质储存在胚乳中,一般双子叶植物种子的营养物质储存在子叶中。微生物的发酵在食品的制作中具有重要的意义,如蒸馒头、做面包、酿酒等要用到酵母菌。转基因技术是把一种生物的某个基因,用生物技术的方法转入到另一种生物的基因组中,培育出转基因生物,就可能表现出转基因所控制的性状。
【16题详解】
小麦属于单子叶植物,种子由种皮、胚和胚乳组成,胚乳是其储存营养物质的结构,小麦面粉的主要成分是淀粉。那么面粉主要来自小麦种子的胚乳,因此BCD错误,A正确。
故选A。
【17题详解】
微生物的发酵在食品的制作中具有重要的意义,如制馒头、做面包、酿酒等要用到酵母菌,制作酸奶用乳酸菌,因此ABD正确,C错误。
故选C。
【18题详解】
禾谷镰刀菌是由菌丝构成的多细胞真菌。真菌的基本结构有细胞壁、细胞膜、细胞质、细胞核,没有叶绿体,不能进行光合作用。真菌的营养方式有寄生和腐生。大多数真菌用孢子繁殖后代,因此ABC错误,D正确。
故选D。
【19题详解】
由分析可知,抗赤霉病小麦是从小麦近缘植物长穗偃麦草中首次克隆出抗赤霉病基因,将其转移至小麦品种中,其在小麦抗病育种中具有稳定的赤霉病抗性,所以抗赤霉病小麦所用的生物技术是转基因技术,因此ACD错误,B正确。
故选B。
【20题详解】
ABC.通过转基因技术获得的抗赤霉病小麦遗传物质发生了改变,抗赤霉病基因存在于小麦的染色体上, 具有稳定的赤霉病抗性从而可以减少农药的使用,ABC正确。
D.具有抗赤霉病基因只能具有赤霉病抗性,而不可抵抗由叶锈病菌引起的小麦叶锈病,D错误。
故选D。
21. 如图表示某植物体内两种细胞的形成过程,①②③表示不同的生理活动。下列叙述错误的是( )
A. ③表示细胞的分化
B. ①②的结果染色体数目不变
C. ③过程染色体数目发生改变
D. ①②表示细胞的生长和分裂
【答案】C
【解析】
【分析】(1)细胞分裂就是一个细胞分成两个细胞的过程,细胞分裂使细胞数目增多; 新分裂产生的细胞体积很小,需要不断从周围环境中吸收营养物质,并且转变成组成自身的物质,体积逐渐增大,这就是细胞的生长; 细胞分化是指细胞在生长过程中细胞的形态、结构和功能发生变化的过程,细胞分化形成了不同的组织。(2)如图中,①表示细胞生长过程、②表示细胞分裂过程;③是细胞分化的过程。
【详解】A.通过图③中的过程,细胞在形态、结构等方面出现了差异,表示细胞分化,细胞分化后形成各种组织,A不符合题意。
B.图中①表示细胞生长过程,使细胞体积增大,染色体数目不变;②表示细胞分裂过程,一个细胞变成两个,是细胞分裂过程,染色体数目不变,B不符合题意。
C.③细胞分化过程中,细胞在形态、结构等方面出现了差异,染色体数目没有发生改变,C符合题意。
D.图中①过程细胞体积不断增大,②过程细胞分裂为多细胞,可见,①②表示细胞的生长和分裂过程,D不符合题意。
故选C。
22. 非洲猎豹跑快依赖于身体的结构是( )
A. 骨、关节和肌肉B. 骨和肌肉C. 肌腱和肌肉D. 肌肉和关节
【答案】A
【解析】
【分析】哺乳动物的运动系统主要由骨、关节(活动的骨连结)和骨骼肌组成。
【详解】猎豹的骨、关节和肌肉结构共同构成了高效的运动系统,使它们能够在神经系统的指挥下快速、灵活地运动,A符合题意。
故选A。
23. 下列关于安全用药的做法中,正确的是( )
A. 药物过期后继续使用B. 自行服用处方药治疗
C. 用可乐送服感冒药片D. 服药前阅读使用说明
【答案】D
【解析】
【分析】安全用药是指根据病人的病情、体质和药物的作用,适当的选择药物的品种,以适当的方法、剂量和时间准确用药,以充分发挥药物的最佳效果,尽量减小药物对人体所产生的不良影响或危害。
【详解】A.药物过期后,不能继续使用,A错误。
B.处方药是必须凭执业医师或执助理医师才可调配、购买和使用的药品,简称Rx,B错误。
C.送服感冒药片要用温水,不可用可乐等饮料,C错误。
D.无论是处方药还是非处方药,使用之前都应仔细阅读使用说明书,D正确。
故选D。
24. 图表示有关概念之间的关系,下列选项中甲、乙、丙、丁与图对应正确的是( )
A. AB. BC. CD. D
【答案】C
【解析】
【分析】图可知甲包含乙、丙,丙包含丁,甲和乙、丙是从属关系;乙、丙是并列关系,丙和丁是从属关系。
【详解】A.血液包括血浆和血细胞,血细胞包括白细胞、红细胞、血小板,A不符合题意。
B.玉米种子包括种皮、胚和胚乳,胚包括胚芽、胚轴、胚根、子叶,B不符合题意。
C.染色体是由DNA和蛋白质构成的,具有遗传效应的DNA片段称为基因,C符合题意。
D.生态系统包括生物部分和非生物部分,生物部分包括生产者、消费者、分解者,D不符合题意。
故选C。
25. 蛋壳表面易沾染上粪便及羽毛等污染物,但清洗鸡蛋容易破坏蛋壳表面的保护膜。科研人员探究喷雾水洗法对鸡蛋保鲜效果的影响,结果如下图;接着进一步研究喷雾水洗法对鸡蛋致病细菌影响的实验,结果如下表,下列分析错误的是( )
注:哈氏单位是鸡蛋新鲜程度的重要指标之一
A. 购买的鸡蛋都是当天生产且大小均一,目的是控制无关变量
B. 与第14天相比,第35天两组鸡蛋新鲜程度下降的差异性更大
C. 据图和表中数据,推测鸡蛋新鲜程度的下降与蛋壳表面的致病细菌有关
D. 据图可知,与未水洗组相比采用喷雾水洗法清洁的鸡蛋更不利于贮藏
【答案】D
【解析】
【分析】由题可知,水洗组和未水洗组随着贮藏时间的增长,哈氏单位在下降,所以鸡蛋的新鲜程度也在下降,且在同等条件下,水洗组鸡蛋的哈氏单位比未水洗组的高,说明水洗组的鸡蛋新鲜程度比未水洗组的高。
【详解】A.分析可知,本题是为了探究喷雾水洗法对鸡蛋致病细菌的影响的,故实验变量是有没有喷水,除此之外其他条件均相同,所以购买的鸡蛋都是当天生产且大小均一,目的是控制无关变量,A不符合题意。
B.看图可知,第14天两组的哈氏单位差距比第35的哈氏单位差距小,而哈氏单位是鸡蛋新鲜程度的重要指标之一,所以与第14天相比,第35天两组鸡蛋新鲜程度下降的差异性更大,B不符合题意。
C.从表中数据可知,未水洗组的蛋壳致病细菌比水洗组的多,分析图可知未水洗组的鸡蛋新鲜程度比水洗组的低,据此可以推测鸡蛋新鲜程度的下降与蛋壳表面的致病细菌有关,C不符合题意。
D.图中只能看出鸡蛋的新鲜程度和喷水之间的关系,并无法得出喷水与鸡蛋保存时间的关系,D符合题意。
故选D。
二、非选择题(每空1分,共50分,在[ ]内填序号)
26. 陕西洋县是朱鹮的唯一野生种群栖息地和人工饲养种源地,2005年正式批准设立朱鹮国家级自然保护区。为了保护朱鹮,为其生存繁衍创造良好环境,洋县大力开展植树造林,严禁在保护区内开矿办厂,并限制农药使用。经过努力,洋县的朱鹮数量从最初发现的7只发展到2021年的5257只。
判断下列说法是否正确。(正确的画“√”,错误的画“×”)
(1)朱鹮性格孤僻,极少和别的鸟合群,是它濒临灭绝的主要原因。( )
(2)在洋县建立朱鹮国家级自然保护区是保护朱鹮最为有效的措施。( )
(3)若存在矿厂废料、农药等物质,则会通过食物链进入朱鹮体内。( )
(4)朱鹮的种群数量由7只发展到5000多只,可以不必再做保护了。( )
【答案】(1)错误 (2)正确
(3)正确 (4)错误
【解析】
【分析】威胁生物生存的原因有栖息地被破坏、偷猎、外来物种入侵、环境污染、其他原因等。
【小问1详解】
鸟类(朱鹮)濒危或受威胁的主要原因是栖息地丧失,故题干描述错误。
【小问2详解】
保护生物多样性最为有效的措施是建立自然保护区,属于就地保护。在洋县建立朱鹮国家级自然保护区是保护朱鹮最为有效的措施,故题干描述正确。
【小问3详解】
有毒物质会沿着食物链传递并逐级增多,若存在矿厂废料、农药等物质,则会通过食物链进入朱鹮体内,故题干描述正确。
【小问4详解】
虽然朱鹮的种群数量由7只发展到5000多只,但是依然有很多人类活动会威胁它的生存,还应继续保护,故题干描述错误。
27. 本杰土堆是一种人造灌木丛,能为动物提供食物和栖息地。其构建是通过石块、树枝的堆叠保护其中的植物,随时间的推移,本杰土堆会被自然植被覆盖,从而吸引更多的动物到访。若受到强烈撞击,可能会使本杰土堆外围石块掉落,植物被周围食草动物大量啃食,导致该微小生态系统被破坏。请回答:
(1)该生态系统能量的最终来源是______。
(2)作为一个完整的生态系统,构成本杰土堆的生物成分中,应包括动物、植物和______。
(3)图中所示最长的食物链是______,其中杂食性鸟和毛毛虫之间的关系是______。
(4)由资料可知,该生态系统的______能力是有限的,所以我们不要随意破坏。
【答案】(1)太阳能##光能
(2)细菌、真菌(或分解者)
(3) ①. 植物→毛毛虫→杂食性鸟→狐狸 ②. 捕食和竞争
(4)自动调节##自我调节
【解析】
【分析】在一定的空间范围内,生物与环境所形成的统一的整体叫生态系统。一个完整的生态系统包括非生物部分和生物部分,非生物部分包括阳光、空气、水、温度等,生物部分由生产者(主要是植物)、消费者(主要是动物)和分解者(腐生的细菌、真菌)组成。
【小问1详解】
能量是生态系统正常运行的动力,是一切生命活动的基础。在生态系统中,能量开始于太阳能的固定,结束于生物体的完全分解。所以,该生态系统能量的最终来源是太阳能(或光能)。
【小问2详解】
结合分析可知,作为一个完整的生态系统,构成本杰土堆的生物成分中,应包括动物、植物和细菌、真菌(或分解者)。
【小问3详解】
在生态系统中,生产者与消费者、消费者与消费者之间由于吃与被吃的关系而形成的链状结构叫食物链。图中的食物链有2条:植物→杂食性鸟→狐狸,植物→毛毛虫→杂食性鸟→狐狸。可见,最长的食物链是:植物→毛毛虫→杂食性鸟→狐狸。捕食是捕食者和被捕食者的关系。竞争是指由于争夺同一食物、栖息地等两物种之间的争斗关系。杂食性鸟能捕食毛毛虫,杂食性鸟和毛毛虫都可以取食植物。因此,杂食性鸟和毛毛虫之间的关系是捕食和竞争。
【小问4详解】
在生态系统中,各种成分并不是一成不变的,而是始终处于一种动态的平衡之中,各种生物的数量和所占的比例总是维持在相对稳定的状态,是因为生态系统具有自动调节能力。在生态系统中,生物种类和数量越多,食物链和食物网越复杂,该系统的自动调节能力越强。但生态系统的自动调节能力是有限的,当人为的或自然因素的干扰超过这种限度时,生态系统就会遭到严重破坏。可见,由资料可知,该生态系统的自动调节(或自我调节)能力是有限的,所以我们不要随意破坏。
28. 阅读资料,回答问题。
资料一甘蔗甲虫的成虫咬食甘蔗嫩叶,在蔗茎上打洞,然后产卵于洞内;幼虫向下蛀食蔗茎和根,到一定虫龄,幼虫从甘蔗爬出入土化蛹。
资料二 为了控制甘蔗甲虫,1935年澳大利亚引入100余只背部布满毒腺甘蔗蟾蜍。当地乌鸦等动物捕食甘蔗蟾蜍后,因为中毒而数量急剧下降,导致甘蔗蟾蜍大量繁殖泛滥成灾。几十年后,调查发现,乌鸦会攻击并取食甘蔗蟾蜍无毒部位,从而数量回升;也发现了防御能力更强的甘蔗蟾蜍。
(1)资料中,三种动物均以_______方式繁殖后代。
(2)甘蔗甲虫的发育过程属于_______;甘蔗蟾蜍成体能在陆地上生活,与它用肺呼吸密不可分,但因肺不发达,还需_______辅助呼吸。
(3)乌鸦和甘蔗蟾蜍在生存斗争中进化,是_______的结果。
(4)从行为获得途径来看,乌鸦学会捕食甘蔗蟾蜍而不中毒的行为属于_______。
【答案】(1)卵生 (2) ①. 完全变态发育 ②. 皮肤
(3)自然选择 (4)学习行为
【解析】
【分析】(1)完全变态发育经过卵、幼虫、蛹和成虫等4个时期,幼虫与成虫在形态构造和生活习性上明显不同,差异很大,如果蝇、蝶蚊、菜粉蝶、蜜蜂,蚕等。
(2)不完全变态发育经过卵、若虫、成虫三个时期,幼虫和成虫的形态结构、生活习性相似,只是大小、翅膀有无、生殖器官等发育成度不同,如蝗虫、蝼蛄、蟋蟀等。
(3)两栖动物是指幼体生活在水中,用鳃呼吸,成体既能生活在陆地上,也能生活在水中,用肺呼吸,兼用皮肤呼吸。
【小问1详解】
资料中的甘蔗甲虫、甘蔗蟾蜍、乌鸦都经过了两性生殖细胞结合,这种生殖方式属于有性生殖。
【小问2详解】
甘蔗甲虫的发育要经过受精卵、幼虫、蛹、成虫四个时期,属于完全变态发育。甘蔗蟾蜍属于两栖动物,幼体蝌蚪生活在水中,用鳃呼吸,成体既能在陆地上生活,也能在水中活动,用肺呼吸,但因肺不发达,还需皮肤辅助呼吸。
【小问3详解】
自然界中各种生物普遍具有很强的繁殖能力,从而能产生大量的后代。而生物赖以生存的食物和空间是有限的,生物为了获取食物和空间,要进行生存斗争。自然界中生物个体都有遗传和变异的特性,只有那些具有有利变异的个体,在生存斗争中才容易生存下来,并将这些变异遗传给下一代,而具有不利变异的个体被淘汰。因此,乌鸦和甘蔗蟾蜍在生存斗争中进化是自然选择的结果。
【小问4详解】
从行为获得的途径来看,乌鸦学会捕食甘蔗蟾蜍而不中毒的行为是由生活经验和学习而获得的,属于学习行为。
29. 飞盘运动是一种老少皆宜的健身项目,只要有一片空旷的场地就能让我们开心地锻炼。
(1)听到裁判的指令后,团队成员马上开始传递飞盘,这属于_______反射。“运动员向外抛飞盘的动作”中,上肢肌肉状态如图二所示,其中肌肉②处于______状态。
(2)接飞盘、扔飞盘这些动作的完成需要很强的平衡能力。人脑的结构如图三所示,其中协调运动员身体平衡的主要结构是[ ]______。
(3)血液中的氧通过_______系统运输到骨骼肌,进入细胞的________中参与分解有机物,并释放能量供给运动的需要。
(4)运动员完成接飞盘、扔飞盘等一系列动作,需要靠______系统和激素共同调节。
【答案】(1) ①. 复杂##条件 ②. 舒张
(2)2小脑 (3) ①. 血液循环 ②. 线粒体
(4)神经
【解析】
【分析】题图中:①是肌腱,②是肱二头肌,③是肱三头肌;1是大脑,2是小脑,3是脑干。
【小问1详解】
条件反射是人出生以后在生活过程中逐渐形成的后天性反射,是在非条件反射的基础上。经过一定的过程,在大脑皮层参与下完成的。听到裁判的指令后,团队成员马上开始传递飞盘,这是通过训练后获得的,属于条件反射,也叫复杂反射。
图二中所示动作是伸肘,伸肘时,③肱三头肌收缩,②肱二头肌舒张。
【小问2详解】
小脑的主要功能是使运动协调、准确,维持身体的平衡。图三中,2小脑能协调运动员身体平衡。
【小问3详解】
进入血液中的氧和血红蛋白结合成氧合血红蛋白,通过血液循环输送到全身各处的组织细胞。当血液中的氧气扩散到组织细胞后,将细胞内的有机物分解为二氧化碳和水,同时将有机物内储存的能量释放出来,供人体生命活动的需要,这个过程发生在细胞内的线粒体里。
【小问4详解】
动物体是一个统一的整体,各项生命活动要在神经系统和激素的共同协调、配合下才能完成,运动员完成接飞盘、扔飞盘等一系列动作,需要靠神经系统和激素的共同调节。
30. 1953年,考古人员在大连普兰店发现了古莲子,科学家对其进行了培育。下图分别是莲部分结构、莲心茶取材部位和莲子结构示意图。请据图回答问题:
(1)古莲子植株在生长发育过程中需要水和无机盐等,从生物特征的角度分析,这说明生物的生活需要_________。植株生长需要的有机物主要通过莲叶的________作用制造。
(2)莲藕和马铃薯都是由芽发育而成。莲藕是莲营养器官中的________。
(3)一朵莲花能发育成一个莲蓬,一个莲蓬中有多颗莲子, 一颗莲子是一个果实,说明 一朵莲花中有多个能发育成莲子的_________。莲全身是宝,中医常用莲心制成能降低血脂的莲心茶,莲心茶由图中莲子的________(填序号)制成。
(4)2008年,“神舟七号”载人飞船进行了古莲子航空搭载实验。搭载后的古莲子种植 后,出现了长势良好、提前开花结果的现象。这种现象在遗传学上称为______________。
【答案】(1) ①. 营养 ②. 光合 (2)茎
(3) ①. 子房 ②. ①②③
(4)可遗传变异##变异
【解析】
【分析】生物的共同特征有:①生物的生活需要营养;②生物能进行呼吸;③生物能排出身体内产生的废物;④生物能对外界刺激作出反应;⑤生物能生长和繁殖;⑥生物都有遗传和变异的特性;⑦除病毒以外,生物都是由细胞构成的。
【小问1详解】
生物的生活需要营养,古莲子植株在生长发育过程中需要水和无机盐等,这反映了生物的生活需要营养。光合作用是绿色植物通过光能,利用叶绿体,把二氧化碳和水合成贮存能量的有机物的过程,因此植株生长需要的有机物主要通过莲叶的光合作用制造。
【小问2详解】
绿色开花植物是由根、茎、叶、花、果实、种子六大器官组成的。根、茎、叶为营养器官,花、果实、种子为生殖器官。泥中的藕是莲藕的地下茎,属于营养器官。
【小问3详解】
当一朵花完成传粉与受精后,花瓣、雄蕊、柱头、花柱凋落,只有子房发育为果实,胚珠发育为种子。一朵莲花能发育成一个莲蓬,一个莲蓬中有多颗莲子, 一颗莲子是一个果实,说明 一朵莲花中有多个能发育成莲子的子房。莲蓬属于果实,莲子属于种子,莲心由图中的①胚根、②胚轴、③胚芽共同构成。莲心茶就是由图中莲子的①②③制成。
【小问4详解】
将古莲种子送入太空,在多种环境因素的综合作用下,种子细胞内的遗传物质发生改变,然后在地面种植,出现了长势良好、提前开花结果的现象。这种现象在遗传学上称为可遗传变异。
31. 阅读资料,回答问题。
传染性急性肠胃炎是换季时期少年儿童的常见疾病,主要病因是感染了诺如病毒。此外,感染幽门螺杆菌也是胃炎的病因之一。目前,诺如病毒和幽门螺杆菌引起的胃炎都还没有相应疫苗上市。因此,培养好个人卫生习惯,实行分餐制是预防这两种疾病的关键。
(1)从传染病的角度看,______是传染性急性肠胃炎的病原体,其与人体的关系是______。
(2)按照是否有成形细胞核分类,幽门螺杆菌属于______生物。
(3)某同学因胃炎去医院就医,医生开的处方中有阿莫西林等抗生素,该药更可能是用来抑制____________(填“诺如病毒”或“幽门螺杆菌”)。
(4)实行分餐制属于预防传染病措施中的______________。
(5)研究发现,洗净碗盘,将其竖起沥干或叠放,一段时间后两者相比,前者的幽门螺杆菌数量更少,可推测幽门螺杆菌的生存需要____________。
【答案】(1) ①. 诺如病毒 ②. 寄生
(2)原核 (3)幽门螺杆菌
(4)切断传播途径 (5)水##水分
【解析】
【分析】(1)病原体指能引起疾病的微生物和寄生虫的统称.主要包括真菌、寄生虫、病毒、细菌等;细菌的基本结构有细胞壁、细胞膜、细胞质和DNA集中的区域,没有成形的细胞核。
(2)传染病是由病原体引起的,能在人与人之间或人与动物之间传播的疾病。传染病若能流行起来必须同时具备传染源、传播途径、易感人群三个环节,所以预防传染病的措施有控制传染源、切断传播途径、保护易感人群。
【小问1详解】
从传染病的角度来看,诺如病毒是传染性急性肠胃炎的病原体。病原体是一种能够引起疾病的微生物或寄生虫。在这里,诺如病毒与人体的关系是寄生关系,即它寄生在人体细胞内,从人体细胞中获取营养物质并繁殖,同时对人体造成损害。
【小问2详解】
幽门螺杆菌是一种细菌,按照是否有成形细胞核分类,它属于原核生物。原核生物是指细胞中没有成形的细胞核的生物,遗传物质裸露在细胞质中,称为拟核。
【小问3详解】
阿莫西林等抗生素是一类能够抑制或杀死细菌的药物。由于诺如病毒是一种病毒,而抗生素对病毒没有直接抑制作用,因此,这些药物更可能是用来抑制幽门螺杆菌的。
【小问4详解】
实行分餐制是一种预防措施,旨在切断传播途径,防止疾病的传播。在预防传染病措施中,这种做法属于切断传播途径。
【小问5详解】
研究发现,洗净碗盘后,将其竖起沥干或叠放,一段时间后两者相比,前者的幽门螺杆菌数量更少。这说明幽门螺杆菌的生存需要水分。因此,我们可以推测,在干燥的环境中,幽门螺杆菌的存活能力会大大降低。
32. 如图是与人体摄食有关的部分思维导图,据图作答:
(1)米饭中的糖类物质转变为小分子葡萄糖的过程①叫做______。完成过程②的主要器官是______。
(2)除葡萄糖外,其他营养物质如蛋白质转变成的________、脂肪转变成的甘油和脂肪酸,这些小分子最后都进入血液,运输到全身各处。
(3)因炎症引起发烧时,医生会给病人静脉注射消炎药水进行治疗,药水进入患者体内最先到达心脏的________。
(4)由图可知,人的摄食行为除消化系统参与外,还受______系统的影响。
(5)据图分析,为什么人体发烧时,应该摄取易于消化的食物?________________。
【答案】(1) ①. 消化 ②. 小肠
(2)氨基酸 (3)右心房
(4)神经 (5)当人体发烧时,酶的活性低,消化食物的能力弱
【解析】
【分析】食物中的淀粉、蛋白质、脂肪等大分子物质,在消化酶作用下转变成能溶于水的小分子物质的过程,叫做消化。消化后的营养物质通过消化道壁进入循环系统的过程叫做吸收。消化和吸收的主要场所是小肠。
图中:①消化;②吸收。
【小问1详解】
米饭中的糖类物质在消化过程中被分解成小分子葡萄糖的过程①叫做消化。而完成糖类物质被吸收进入血液的过程②的主要器官是小肠,因为小肠是主要的消化和吸收器官。
【小问2详解】
除了葡萄糖外,其他营养物质,如蛋白质会被消化成氨基酸,脂肪会被消化成甘油和脂肪酸。这些小分子最终都会进入血液,通过血液运输到全身各处。
【小问3详解】
当病人因为炎症引起发烧时,医生会给病人静脉注射消炎药水进行治疗。由于静脉注射的药物首先会进入上腔静脉,然后流入右心房,因此药水进入患者体内最先到达心脏的是右心房。
【小问4详解】
从图中可以看出,人的摄食行为不仅受到消化系统的参与,还受到神经系统的调控。神经系统可以通过调节消化系统的功能来影响摄食行为。
【小问5详解】
人体在发烧时,体温升高,导致消化酶的活性会降低,这会影响食物的消化。因此,为了减轻消化系统的负担,人体应该摄取易于消化的食物。
33. 某种蝴蝶翅的颜色由一对基因(B、b)控制,科研人员分别进行了甲组(紫翅×紫翅)、乙组(紫翅×黄翅)两组杂交实验,结果如图。分析回答:
(1)蝴蝶的紫翅和黄翅是一对______,据______组可判断黄翅为隐性性状。
(2)子代与亲代的性状保持一致的现象称为______。
(3)为测定甲组子代中某只紫翅蝴蝶的基因组成,将其和一只黄翅蝴蝶进行杂交:
a.若后代全部为紫翅,则这只紫翅蝴蝶的基因组成为______。
b.若后代既有紫翅,也有黄翅,则这只紫翅蝴蝶的基因组成为______。
【答案】(1) ①. 相对性状 ②. 甲 (2)遗传
(3) ①. BB ②. Bb
【解析】
【分析】(1)遗传是指亲子间在性状上的相似性,变异是指亲子间和子代个体间在性状上的差异。
(2)同种生物同一性状的不同表现形式称为相对性状。
(3)生物体的性状通常是由一对基因控制的,当控制某种性状的一对基因都是显性或一个是显性、一个是隐性时,生物体表现出显性基因控制的性状;当控制某种性状的基因都是隐性时,隐性基因控制的性状才会表现出来。
【小问1详解】
蝴蝶的紫翅和黄翅是同种生物同一性状的不同表现形式,在遗传学上称为相对性状。如果蝴蝶翅的颜色由一对基因(B、b)控制,根据甲组子代紫翅与黄翅约3:1,则亲代紫翅蝴蝶的基因组成分别是Bb、Bb,遗传图解如下:
【小问2详解】
遗传是指亲子间的相似性,变异是指亲子间和子代个体间的差异。子代与亲代的性状保持一致的现象称为遗传。
【小问3详解】
甲组子代中某只紫翅蝴蝶的基因组成可能是BB或Bb,为测定甲组子代中某只紫翅蝴蝶的基因组成,将其和一只黄翅蝴蝶进行杂交。a.若后代全部为紫翅,则这只紫翅蝴蝶的基因组成为BB,遗传图解如图所示:
b.若后代既有紫翅,也有黄翅,则这只紫翅蝴蝶的基因组成为Bb,遗传图解如图所示:
34. 研究者对干旱情况下,植物减少水分散失的机制进行了系列实验。回答问题:
(1)图1中a、b分别表示的细胞是__________、保卫细胞,要观察到图示结构,需要进行的操作是制作____________________(填“叶的横切面临时切片”“叶的纵切面临时切片”或“叶片下表皮临时装片”),干旱可导致气孔开度减小,以减少失水。气孔开度主要指气孔打开程度,由图1中的①→②可知,气孔开度______(填“增大”或“减小”)。
(2)研究发现干旱可诱导植物体内一种叫作脱落酸的植物激素增加。研究者对实验植物拟南芥进行了微量的脱落酸涂抹处理,分别在1小时和3小时检测__________,得到实验结果如图2,由此实验可得出的结论为:_____________。
(3)研究者发现植物体内某种物质D含量变化,也会很大程度影响气孔开度变化。为研究物质D与脱落酸合成是否有相关性,做了以下研究:选择不同类型拟南芥,即野生型(体内可合成物质D)与突变型(体内缺失物质D),分别在正常和干旱环境下进行了实验,研究结果如图3,由此研究可得出的结论为:物质D可______(填“促进”或“抑制”)脱落酸合成。
(4)综合以上实验与研究结论,运用以下词语:气孔开度、脱落酸、物质D,将三者相互联系,说明干旱情况下,植物减少水分散失的机制:______________。
【答案】(1) ①. 表皮细胞 ②. 叶片下表皮临时装片 ③. 减小
(2) ①. 气孔开度 ②. 脱落酸可导致气孔开度减小
(3)促进 (4)植物体内物质D可以促进脱落酸的合成,脱落酸可导致气孔开度减小,从而减少水分散失
【解析】
【分析】植物的叶片上有许多气孔,气孔主要分布在叶片的下表皮。气孔是由两个半月形的保卫细胞围成的,当气孔张开时,叶片内的水分吸收热量变成水蒸气,经气孔扩散到外界空气中去。因此,气孔是植物体蒸腾失水的“门户”,也是植物体与外界进行气体交换的“窗口”。图可知,a表皮细胞、b保卫细胞,①表示气孔开放度大,②表示气孔开放度小。
【小问1详解】
叶的表皮由表皮细胞组成,具有保护作用,同时表皮上分布有气孔,气孔由一对半月形的保卫细胞构成,是气体和水分散失的门户。由图1可知,a表示表皮细胞,b表示保卫细胞。一般来说陆生植物叶片上的气孔分布是上表皮气孔少,下表皮气孔多,因此要观察到图示结构,需要进行的操作是制作叶片下表皮临时装片。气孔是由一对保卫细胞构成,可以打开和关闭,是植物蒸腾作用的“门户”,干旱可导致气孔开度减小,以减少失水。由图1中的①→②可知,气孔开度减少。
【小问2详解】
干旱可诱导植物体内一种叫作脱落酸的植物激素增加。研究者对实验植物拟南芥进行了微量的脱落酸涂抹处理,分别在1小时和3小时检测气孔开度,得到实验结果如图2,由此实验可得出的结论为:脱落酸可导致气孔开度减小。
【小问3详解】
野生型体内可合成物质D,突变型体内缺失物质D,分析图三可知,干旱处理下野生型脱落酸分泌较多,突变型脱落酸分泌较少,由此实验可得出的结论为物质D可促进脱落酸合成。
【小问4详解】
由以上分析可知,干旱情况下,植物减少水分散失的机制是植物体内的物质D促进脱落酸的合成,脱落酸的分泌导致气孔开度减小,所以能减少水分的散失。选项
甲
乙
丙
丁
A
血液
血浆
白细胞
红细胞
B
种子
种皮
胚
胚乳
C
染色体
蛋白质
DNA
基因
D
生态系统
生产者
消费者
分解者
组别
水洗时间(s)
蛋壳致病细菌(1gcfu/个)
未水洗组
—
6.26
水洗组
24
3.838
相关试卷
这是一份27,福建省三明市大田县2023-2024学年七年级下学期期中考试生物试题,共8页。
这是一份福建省福州市屏东中学2023-2024学年八年级下学期期中生物试题(原卷版+解析版),文件包含福建省福州市屏东中学2023-2024学年八年级下学期期中生物试题原卷版docx、福建省福州市屏东中学2023-2024学年八年级下学期期中生物试题解析版docx等2份试卷配套教学资源,其中试卷共33页, 欢迎下载使用。
这是一份福建省三明市大田县2023-2024学年七年级上学期期末生物试题,共7页。试卷主要包含了本试卷共8页等内容,欢迎下载使用。

