2024年中考数学复习讲义 第01讲 实数(含答案)
展开TOC \ "1-3" \h \z \u 2
考点一 实数的分类(高频考点)2
题型01 实数的分类3
题型02 无理数估值5
题型03 相反意义的量6
考点二 实数的相关概念(高频考点)7
题型01 用数轴上的点表示数8
题型02 求数轴上两点之间的距离10
题型03 根据点在数轴上的位置判断式子正负11
题型04 数轴上的动点问题13
题型05 求一个数的相反数17
题型06 多重符号化简18
题型07 相反数的应用19
题型08 求一个数的绝对值20
题型09 化简绝对值21
题型10 绝对值非负性的应用24
题型11 利用几何意义化简绝对值26
题型12 乘方运算29
题型13 乘方的应用30
考点三 科学记数法与近似数(高频考点)32
题型01 用科学记数法表示数33
题型02 求一个数的近似数34
考点四 实数比较大小35
题型01 利用数轴法比较实数大小36
题型02利用类比法比较实数大小36
题型03 利用作差法比较实数大小37
题型04 利用作商法比较实数大小40
题型05 利用平方法比较实数大小41
题型06 利用其它方法比较实数大小42
考点五 平方根、算术平方根、立方根43
题型01 求一个数的算术平方根44
题型02 利用算术平方根的非负性解题45
题型03 求一个数的平方根46
题型04 已知一个数的平方根,求这个数47
题型05 求一个数的立方根47
考点六 实数的运算(高频考点)48
题型01 实数的运算50
考点一 实数的分类(高频考点)
1.正负数的概念:大于0的数叫做正数.正数前面加上符号“-”的数叫负数.负数前面的负号“-”不能省略.0既不是正数,也不是负数.
2.正负数的意义:表示具有相反意义的量.在一对具有相反意义的量中,通常先规定其中一个为正,则另一个就用负表示.
3.整数和分数统称为有理数(本质:能够化为分数的形式).无限不循环小数叫做无理数.有理数和无理数统称为实数.
4.实数的分类:
1)按定义分类: 2)按性质分类:
1.有限小数和无限循环小数可以转化为分数,因此有限小数和无限循环小数是有理数.(例:0.53(分数形式:53100 QUOTE b-3100 b-3100)、1.333333…(分数形式:43)等).
2.无限不循环小数不能化成分数,因此无限不循环小数不是有理数.(例如:π,(不是分数)等).
3.带根号的数并不都是无理数,而开方开不尽的数才是无理数.
4.对非负整数、非正整数、非负数、非正数分类时遗漏0.
题型01 实数的分类
【例1】(2023·四川凉山·中考真题)下列各数中,为有理数的是( )
A.38B.3.232232223???C.D.2
【答案】A
【提示】根据立方根、无理数与有理数的概念即可得.
【详解】解:A.38=2,是有理数,则此项符合题意;
是无限不循环小数,是无理数,则此项不符合题意;
C.是无理数,则此项不符合题意;
D.2是无理数,则此项不符合题意;
故选:A.
【点拨】本题考查了立方根、无理数与有理数,熟记无理数与有理数的概念是解题关键.
【变式1-1】(2023·江苏盐城·中考真题)下列数中,属于负数的是( )
A.2023B.-2023C.12023D.0
【答案】B
【提示】根据小于0的数即为负数解答可得.
【详解】-2023是负数,2023和12023是正数,0既不是正数也不是负数
故选:B.
【点拨】本题主要考查正数和负数,熟练掌握负数的概念是解题的关键.
【变式1-2】(2022·浙江金华·中考真题)在-2,12,3,2中,是无理数的是( )
A.-2B.12C.3D.2
【答案】C
【提示】根据无理数的定义判断即可;
【详解】解:∵-2,12,2是有理数,3是无理数,
故选: C.
【点拨】本题考查了无理数的定义:无限不循环小数叫做无理数,如开方开不尽的数的方根、π.
【变式1-3】(2022·山东日照·中考真题)在实数2,x0(x≠0),cs30°,38中,有理数的个数是( )
A.1个B.2个C.3个D.4个
【答案】B
【提示】根据零指数幂,特殊角的三角函数值,实数的意义,即可解答.
【详解】解:在实数2,x0(x≠0)=1,,38=2中,有理数是38=2,x0=1,
所以,有理数的个数是2,
故选:B.
【点拨】本题考查了零指数幂,特殊角的三角函数值,实数,熟练掌握这些数学概念是解题的关键.
【变式1-4】(2023·江西·中考真题)下列各数中,正整数是( )
A.3B.2.1C.0D.-2
【答案】A
【提示】根据有理数的分类即可求解.
【详解】解:3是正整数,2.1是小数,不是整数,0不是正数,-2不是正数,
故选:A.
【点拨】本题考查了有理数的分类,熟练掌握有理数的分类是解题的关键.
题型02 无理数估值
【例2】(2023·浙江台州·中考真题)下列无理数中,大小在3与4之间的是( ).
A.B.C.D.
【答案】C
【提示】根据无理数的估算可得答案.
【详解】解:∵,,而,,
∴大小在3与4之间的是,
故选:C.
【点拨】本题考查了无理数的估算,熟练掌握基础知识是解题的关键.
【变式2-1】(2023·浙江嘉兴·中考真题)下面四个数中,比1小的正无理数是( )
A.B.C.D.
【答案】A
【提示】根据正数负数,即可进行解答.
【详解】解:∵
∴
∴
∴比1小的正无理数是.
故选:A.
【点拨】本题主要考查了比较实数是大小,无理数的估算,解题的关键是掌握正数负数.
【变式2-2】(2023·天津·中考真题)估计的值应在 ()
A.1和2之间B.2和3之间C.3和4之间D.4和5之
【答案】B
【提示】由于4<6<9,于是,从而有.
【详解】解:∵4<6<9,
∴,
∴,
故选B.
【点拨】本题考查了无理数的估算,解题关键是确定无理数的整数部分即可解决问题.
【变式2-3】(2023·内蒙古·中考真题)若为两个连续整数,且,则 .
【答案】3
【提示】根据夹逼法求解即可.
【详解】解:∵,即,
∴,
∴,
∴.
故答案为:3.
【点拨】题目主要考查无理数的估算,熟练掌握估算方法是解题关键.
题型03 相反意义的量
【例3】(2023·广东广州·中考真题)负数的概念最早出现在我国古代著名的数学专著《九章算术》中,如果把收入5元记作+5元,那么支出5元记作( )
A.-5元B.0元C.+5元D.+10元
【答案】A
【提示】根据相反数的意义可进行求解.
【详解】解:由把收入5元记作+5元,可知支出5元记作-5元;
故选A.
【点拨】本题主要考查相反数的意义,熟练掌握相反数的意义是解题的关键.
【变式3-1】(2023·湖南永州·中考真题)我国古代数学名著《九章算术》中对正负数的概念注有“今两算得失相反,要令正负以名之”、如:粮库把运进30吨粮食记为“+30”,则“-30”表示( )
A.运出30吨粮食B.亏损30吨粮食C.卖掉30吨粮食D.吃掉30吨粮食
【答案】A
【提示】根据题意明确“正”和“负”所表示的意义,再根据题意即可求解.
【详解】解:粮库把运进30吨粮食记为“+30”,则“-30”表示运出30吨粮食.
故选:A
【点拨】本题考查了正负数的意义,理解“正”和“负”分别表示相反意义的量是解题关键.
【变式3-2】(2023·吉林·中考真题)月球表面的白天平均温度零上,记作,夜间平均温度零下,应记作( )
A.B.C.D.
【答案】B
【提示】根据正负数表示相反意义的量,平均温度零上表示正,平均温度零下表示负即可求解.
【详解】解:平均温度零上,记作+126°C,夜间平均温度零下,应记作,
故选:B.
【点拨】本题主要考查正负数与实际问题的综合,掌握正负数表示相反意义的量是解题的关键.
判断一个数是有理数或无理数的方法
关键:1.有理数都可以写成分数的形式,而无理数不能写成分数的形式.
2. 判断一个数是否为无理数,不能只看形式,要看化简结果.如√16是有理数,而不是无理数.
常见的无理数:
开方开不尽的数,如:2、35 等.
有特定意义的数,如圆周率π,或化简后含有π的数,如5π,3+π,等.
具有特定结构的数,如0.1010010001···(两个1之间依次增加1个0).
某些三角函数,如sin60°、cs20°.
考点二 实数的相关概念(高频考点)
1.0的相反数是0,0的绝对值是0.绝对值最小的数是0.最小的自然数是0.0是最小的非负数.
2.任何一个数都有且只有一个相反数. 任何一个数的绝对值总是正数或0(或非负数).
3.到已知点的距离相等的点有两个,注意分类讨论.此外,运用数轴可以将绝对值化为几何问题,代数式|x−a|的几何意义是数轴上x所对应的点与a所对应的点之间的距离,代数式|x+a|的几何意义是数轴上x所对应的点与-a所对应的点之间的距离,不可将两者混淆.
题型01 用数轴上的点表示数
【例1】(2023·浙江温州·中考真题)如图,比数轴上点A表示的数大3的数是( )
A.-1B.0C.1D.2
【答案】D
【提示】根据数轴及有理数的加法可进行求解.
【详解】解:由数轴可知点A表示的数是-1,所以比-1大3的数是-1+3=2;
故选D.
【点拨】本题主要考查数轴及有理数的加法,熟练掌握数轴上有理数的表示及有理数的加法是解题的关键.
【变式1-1】(2023·四川自贡·中考真题)如图,数轴上点A表示的数是2023,OA=OB,则点B表示的数是( )
A.2023B.-2023C.12023D.-12023
【答案】B
【提示】根据数轴的定义求解即可.
【详解】解;∵数轴上点A表示的数是2023,OA=OB,
∴OB=2023,
∴点B表示的数是-2023,
故选:B.
【点拨】本题考查数轴上点表示有理数,熟练掌握数轴上点的特征是解题的关键.
【变式1-2】(2022·山东临沂·中考真题)如图,A,B位于数轴上原点两侧,且OB=2OA.若点B表示的数是6,则点A表示的数是( )
A.-2B.-3C.-4D.-5
【答案】B
【提示】根据OB=2OA,点B表示的数是6,先求解OA, 再根据A的位置求解A对应的数即可.
【详解】解:由题意可得:点B表示的数是6,且B在原点的右侧,
OB=2OA,
在原点的左侧,
表示的数为-3
故选B
【点拨】本题考查的是线段的和差倍分关系,数轴上的点所对应的数的表示,熟悉数轴的组成与数轴上数的分布是解本题的关键.
【变式1-3】(2023·内蒙古赤峰·中考真题)如图,数轴上表示实数7的点可能是( )
A.点PB.点QC.点RD.点S
【答案】B
【提示】根据先估算7的大小,看它介于哪两个整数之间,从而得解.
【详解】解:∵4<7<9
∴4<7<9,即2<7<3,
∴数轴上表示实数7的点可能是Q,
故选:B.
【点拨】本题考查无理数的大小估算,推出7介于哪两个整数之间是解题的关键.
题型02 求数轴上两点之间的距离
【例2】(2023·广东汕头·模拟预测)一只蚂蚁从数轴上A点出发爬了4个单位到了相反数B点所在的位置,则点A所表示的是( )
A.﹣2或2B.﹣2C.2D.4或﹣4
【答案】A
【提示】由题意可知,两数互为相反数,且两数对应点的距离为4,即可提示出两点到原点的距离为2
【详解】由题意可知,两数互为相反数,且两数对应点的距离为4,
∴两点到原点距离=4÷2=2,
∴这两个数分别为2,-2,
故选:A.
【点拨】本题考查了数轴上两点间的距离,相反数的意义,解题的关键是提示出互为相反数的两数对应点距离为4.
【变式2-1】(2021·广东广州·中考真题)如图,在数轴上,点A.B分别表示A.b,且a+b=0,若AB=6,则点A表示的数为( )
A.-3B.0C.3D.-6
【答案】A
【提示】由AB的长度结合A.B表示的数互为相反数,即可得出A,B表示的数
【详解】解:∵a+b=0
∴A,B两点对应的数互为相反数,
∴可设A表示的数为a,则B表示的数为-a,
∵AB=6
∴-a-a=6,
解得:a=-3,
∴点A表示的数为-3,
故选:A.
【点拨】本题考查了绝对值,相反数的应用,关键是能根据题意得出方程-a-a=6.
【变式2-2】(2023·宁夏·中考真题)如图,点A,B,C在数轴上,点A表示的数是-1,点B是AC的中点,线段AB=2,则点C表示的数是 .
【答案】22-1
【提示】根据两点间的距离公式和中点平分线段进行计算即可.
【详解】解:∵点B是AC的中点,线段AB=2,
∴AC=22,
∴点C表示的数是:22-1;
故答案为:22-1.
【点拨】本题考查数轴上两点间的距离,以及线段的中点.熟练掌握线段中点的定义,以及数轴上两点间的距离公式,是解题的关键.
题型03 根据点在数轴上的位置判断式子正负
【例3】(2023·山东潍坊·中考真题)实数a,b,c在数轴上对应的点如图所示,下列判断正确的是( )
A.-c
【答案】C
【提示】根据数轴的性质可得ab>c,据此逐项判断即可得.
【详解】解:由数轴可知,ab>c.
A.-c>b,则此项错误,不符合题意;
B.a<-c,则此项错误,不符合题意;
C.,
,则此项正确,符合题意;
D.,
,则此项错误,不符合题意;
故选:C.
【点拨】本题考查了数轴、绝对值的性质,熟练掌握数轴的性质是解题关键.
【变式3-1】(2023·山东·中考真题)实数a,b,c在数轴上对应点的位置如图所示,下列式子正确的是( )
A.c(b-a)<0B.b(c-a)<0C.a(b-c)>0D.a(c+b)>0
【答案】C
【提示】根据数轴可得,a<0【详解】由数轴可知a<0∴c(b-a)>0,故A选项错误;
∴b(c-a)>0,故B选项错误;
∴a(b-c)>0,故C选项正确;
∴a(c+b)<0,故D选项错误;
故选:C.
【点拨】本题考查实数与数轴,根据a<0【变式3-2】【多选】(2022·山东潍坊·中考真题)如图,实数a,b在数轴上的对应点在原点两侧,下列各式成立的是( )
A.ab>1B.-a
【答案】AD
【提示】根据数轴判断出A.b的取值范围,再根据有理数的乘除法,加减法运算对各选项提示判断后利用排除法求解.
【详解】解:由题意可知,a<0<b,且|a|>|b|,
A.ab>1,故本选项符合题意;
B.-a>b,故本选项不符合题意;
C.a-b<0,故本选项不符合题意;
D.-ab>0,故本选项符合题意.
故选:A D.
【点拨】本题考查了实数与数轴,有理数的乘除运算以及有理数的加减运算,判断出A.b的取值范围是解题的关键.
【变式3-3】(2023·江苏连云港·中考真题)如图,数轴上的点分别对应实数,则a+b 0.(用“>”“<”或“=”填空)
【答案】<
【提示】根据数轴可得a<0b,进而即可求解.
【详解】解:由数轴可得a<0b
∴a+b <0
【点拨】本题考查了实数与数轴,有理数加法的运算法则,数形结合是解题的关键
利用特殊值法判断式子正负
利用数轴来判断代数式的符号这类题目,在做选择题和填空题的时候,还可以利用数轴,选择特殊值法.【变式3-3】中根据数轴A、B点的位置,首先可知a为负数,b为正数且a的绝对值大于b的绝对值,所以我们假设a=-2,b=1,然后代入到代数式中判断正负. 利用特殊值法做题时,大家需要注意:根据题目信息将合适的数值带入到代数式中判断式子正负.
题型04 数轴上的动点问题
【例4】(2022·广东·惠州一中校考二模)如图,直径为1个单位长度的圆从原点开始沿数轴向右无滑动地滚动一周到达点 A,则点 A 表示的数是( ).
A.3B.4C.πD.2π
【答案】C
【提示】圆向前滚动了一个圆周长的距离,据此求解即可.
【详解】解:∵圆的直径为1,
∴圆周长为π,所以点A表示的数是π,
故选:C.
【点拨】本题考查数轴上表示的数,明确圆向前滚动了一个圆周长的距离是解题的关键.
【变式4-1】(2021·广西百色·一模)正方形纸板ABCD在数轴上的位置如图所示,点A,D对应的数分别为1和0,若正方形纸板ABCD绕着顶点顺时针方向在数轴上连续翻转,则在数轴上与2020对应的点是( )
A.AB.BC.CD.D
【答案】D
【提示】先翻转一次和两次确认点B.C对应的数,再根据正方形的性质归纳类推出每个顶点对应的数的规律,从而即可得出答案.
【详解】翻转一次可得:点B对应的数为2;再翻转一次可得:点C对应的数为3
在正方形纸板连续翻转的过程中,各顶点对应的数的规律归纳类推如下:
点A对应的数分别为1,5,9,?,1+4n,n为非负整数
点B对应的数分别为2,6,10,?,2+4n,n为非负整数
点C对应的数分别为3,7,11,?,3+4n,n为非负整数
点D对应的数分别为0,4,8,?,4n,n为非负整数
由此可知,只有点D对应的数可以为2020,此时n=505为非负整数,符合要求
故选:D.
【点拨】本题考查了数轴的定义的实际应用,读懂题意,归纳类推出规律是解题关键.
【变式4-2】(2023·河北承德·二模)如图,数轴上点M对应的数为-10,点N在点M右侧,对应的数为a,矩形ABCD的边AD在数轴上.矩形从点A与M重合开始匀速向正方向运动,到点D与点N重合时停止运动.同时一动点P以每秒2个单位长度的速度,从点A出发沿折线绕矩形匀速运动一周,且点P与矩形同时到达各自终点.已知AB=10,BC=30,设运动时间为t秒,过点Р作垂直于数轴的直线,将垂足对应的数称为点Р对应的数.
(1)若矩形运动速度为每秒1个单位长度,则点A对应数轴上的数为 ;(用含t的代数式表示,不必写范围).
(2)若a=60,当,即点Р在BC边上时,点Р对应数轴上的数为 ;(用含t的代数式表示)
(3)若运动过程中有一段时间,点Р对应数轴上的数不变,则a= .
【答案】(1)t-10
(2)3t-20
(3)100
【提示】(1)根据线段的和与差可得OA=MA-MO,即可求得;
(2)根据P的速度和矩形的周长,求得P运动的总时间,进一步求得矩形的速度,即可求得;
(3)根据点Р对应数轴上的数不变,判定矩形和P的运动方向和运动速度,求解即可.
【详解】(1)解:若矩形速度为l,则点A的速度也为l,则运动的距离为MA=t,故OA=MA-MO=t-10,
即A的值为t-10
故答案为:t-10.
(2)解:点P的速度为2,则运动总时间为(秒),
从M到N,长度为70,所以矩形运动速度为70-30÷40=1,
所以当点Р在BC边上时,点Р对应的数为2t-10+t-10=3t-20,
故答案为:3t-20.
(3)解:点P对应的数不变,说明矩形向右运动,点Р向左运动,二者速度“抵消”了,
所以矩形的运动速度与点P的运动速度相等,
所以a+10-3040=2,
解得a=100,
故答案为:100.
【点拨】本题看了数轴,矩形的周长,动点问题等,根据点Р对应数轴上的数不变,判定矩形和P的运动方向和运动速度是解题的关键.
【变式4-3】.(2022·河北石家庄·石家庄二十三中校考模拟预测)如图,程序员在数轴上设计了A.B两个质点,它们分别位于―6和9的位置,现两点按照下述规则进行移动:每次移动的规则x分别掷两次正方体骰子,观察向上面的点数:
①若两次向上面的点数均为偶数,则A点向右移动1个单位,B点向左移2个单位;
②若两次向上面的点数均为奇数,则A点向左移动2个单位,B点向左移动5个单位;
③若两次向上面的点数为一奇一偶,则A点向右移动5个单位,B点向右移2个单位.
(1)经过第一次移动,求B点移动到4的概率;
(2)从如图所示的位置开始,在完成的12次移动中,发现正方体骰子向上面的点数均为偶数或奇数,设正方体骰子向上面的点数均为偶数的次数为a,若A点最终的位置对应的数为b,请用含a的代数式表示b,并求当A点落在原点时,求此时B点表示的数;
(3)从如图所示的位置开始,经过x次移动后,若AB=3,求x的值.
【答案】(1)14;
(2)B点表示的数为-21;
(3)x的值为4或6.
【提示】(1)利用概率公式计算即可;
(2)根据题意可知当向上的点数均为偶数时,A点向右移动a个单位,当向上的点数均为奇数时,A点向左移动2(12-a)个单位,再根据平移的规则推算出结果即可;
(3)刚开始的距离是15,根据三种情况算出缩小的距离,即可算出缩小的总距离,分别除以3即可得到结果.
【详解】(1)解:根据题意,B点移动到4,则向左移5个单位,且第一次就移动到4,
故两次向上的点数均为奇数(正方体骰子奇数为1,3,5,) ,
则P(奇数)=36=12,
∴P(B点移动到4)=;
(2)解:当向上的点数均为偶数时,A点向右移动a个单位,
当向上的点数均为奇数时,A点向左移动2(12-a)个单位,
∴b=-6+a-2(12-a)=3a-30,
当b=0时,3a-30=0,
∴a=10,即均为偶数有10次,均为奇数有2次,
∴B点表示的数为9-10×2-2×5=-21;
(3)解:刚开始AB的距离等于15,
均为偶数时,AB距离缩短3,
均为奇数时,AB距离缩短3,
均为一奇一偶时,AB距离也缩短3,
当缩短至3时,(15-3)÷3=4,∴x=4;
当缩短至0再增长3时,(15+3)÷3=6,∴x=6;
∴x的值为4或6.
【点拨】本题考查概率公式,数轴,代数式等知识,解题的关键是理解题意,灵活运用所学知识解决问题.
【变式4-4】(2022·河北邯郸·校考三模)如图,在数轴上,点P、A.B表示的数分别是﹣6.﹣3.2.点P以每秒2个单位长度的速度沿数轴向右运动,同时点B以每秒1个单位长度的速度沿数轴向右运动,设点P、B运动的时间为t秒时,点P、B分别位于数轴上P'、B'处.
(1)当t= 时,AB=8.
(2)当P'A=3P'B时,求t的值.
【答案】(1)3
(2)214或278
【提示】(1)首先表示出点B运动t秒对应的数,再根据AB=8列出方程,求解即可;
(2)首先表示出数轴上P'对应的数,再根据P'A=3P'B列出方程,求解即可.
【详解】(1)点B运动t秒对应的数为2+t,
∵AB=8,
∴2+t﹣(﹣3)=8,
解得t=3.
故答案为:3;
(2)由题意可得,数轴上P'对应的数为﹣6+2t.
∵P'A=3P'B,
∴|﹣6+2t﹣(﹣3)|=3|﹣6+2t﹣2|,
即2t﹣3=3(2t﹣8),或2t﹣3=﹣3(2t﹣8),
解得t,或t.
故所求t的值为214或278.
【点拨】本题结合动点问题考查了一元一次方程的应用,数轴,两点间的距离公式,表示出点P、B在数轴上运动t秒后对应的数是解题的关键.
数轴上的动点问题
解决动点问题首先要做到仔细理解题意,弄清运动的整个过程和图形的变化,然后再根据运动过程展开分类讨论画出图形,最后针对不同情况寻找等量关系列方程求解.而对于建立在数轴上的动点问题来说,由于数轴本身的特点,这类问题常有两种不同的解题思路.一种是根据“形”的关系来分析寻找等量关系,也就是利用各线段之间的数量关系列方程求解;另一种是从“数”的方面寻找等量关系,就是利用各点在数轴上表示的数之间存在的内在关系列方程. 因此解决数轴上的动点问题要明确以下几个问题:
1.找出动点的基准坐标,即运动的起始坐标;
2.算出动点运动后的坐标:
向右运动:运动后的坐标 = 基准坐标 + 运动路程;
向左运动:运动后的坐标 = 基准坐标 - 运动路程;
3.表示线段长度:线段右端点表示的数 - 线段左端点表示的数;
4.列方程:根据运动的关系或题目中的条件,列出方程,未知数通常是运动时间t、速度v或所求坐标;
5.求解
题型05 求一个数的相反数
【例5】(2023·辽宁锦州·中考真题)2023的相反数是( )
A.12023B.-2023C.2023D.-12023
【答案】B
【提示】根据只有符号不同的两个数互为相反数进行解答即可得.
【详解】解:2023的相反数是-2023,
故选:B.
【点拨】本题考查了相反数的定义,熟练掌握相反数的定义是解题的关键.
【变式5-1】(2023·湖北恩施·中考真题)如图,数轴上点A所表示的数的相反数是( )
A.9B.-19C.19D.-9
【答案】D
【提示】先根据数轴得到A表示的数,再求其相反数即可.
【详解】解:由数轴可知,点A表示的数是9,相反数为-9,
故选:D.
【点拨】本题考查数轴和相反数,掌握相反数的定义是解题的关键.
【变式5-2】(2023·四川绵阳·中考真题)中国人最早使用负数,可追溯到两千多年前的秦汉时期,﹣0.5的相反数是( )
A.0.5B.±0.5C.﹣0.5D.5
【答案】A
【详解】﹣0.5的相反数是0.5,
故选A.
题型06 多重符号化简
【例6】(2023·广东广州·中考真题)--2023=( )
A.-2023B.2023C.-12023D.12023
【答案】B
【提示】-2023的相反数是2023.
【详解】--2023=2023,
故选:B.
【点拨】本题考查相反数等知识,掌握相反数的概念是解题的关键.
【变式6-1】(2023·广东广州·校考模拟预测)下列各对数中,互为相反数的是( )
A.-+5和-5B.+-5和-5
C.+-8和-+8D.+-8和--8
【答案】D
【提示】先将各数化简,再根据相反数的定义逐个进行判断即可.
【详解】解:A.-+5=-5与-5不是互为相反数,故A选项不符合题意;
B.-+5=-5与-5不是互为相反数,故B选项不符合题意;
C.+-8=-8与-+8=-8不是互为相反数,故C选项不符合题意;
D.+-8=-8与--8=8,是互为相反数,故D选项符合题意.
故选:D.
【点拨】本题主要考查了多重符号的化简,相反数的定义,解题的关键是掌握只有符号不同的数是相反数.
题型07 相反数的应用
【例7】(2021·河北·中考真题)能与-34-65相加得0的是( )
A.-34-65B.65+34
C.-65+34D.-34+65
【答案】C
【提示】利用加法与减法互为逆运算,将0减去-34-65即可得到对应答案,也可以利用相反数的性质,直接得到能与 -34-65相加得0的是它的相反数即可.
【详解】解:方法一:0--34-65=0+34-65=34-65=-65+34;
方法二:-34-65的相反数为34-65;
故选:C.
【点拨】本题考查了有理数的运算和相反数的性质,解决本题的关键是理解相关概念,并能灵活运用它们解决问题,本题侧重学生对数学符号的理解,计算过程中学生应注意符号的改变.
【变式7-1】(2023·山东潍坊·一模)若实数a的相反数是﹣1,则a+1等于( )
A.2B.﹣2C.0D.12
【答案】A
【提示】根据相反数的定义即可求解.
【详解】解:∵1的相反数是﹣1,
∴a=1,
∴a+1=2
故选:A.
【点拨】本题主要考查了相反数,熟记相反数的定义是解题的关键.
【变式7-2】(2022·内蒙古包头·中考真题)若a,b互为相反数,c的倒数是4,则3a+3b-4c的值为( )
A.-8B.-5C.-1D.16
【答案】C
【提示】根据a,b互为相反数,可得a+b=0,c的倒数是4,可得c=14 ,代入即可求解.
【详解】∵a,b互为相反数,
∴a+b=0,
∵c的倒数是4,
∴c=14,
∴3a+3b-4c =3a+b-4c ,
故选:C
【点拨】本题考查了代数式的求值问题,利用已知求得a+b=0,c=14是解题的关键.
【变式7-3】(2021·甘肃陇南·一模)若m+1与-2互为相反数,则m的值为 .
【答案】1.
【提示】根据相反数的性质即可求解.
【详解】m+1+(-2)=0,所以m=1.
【点拨】此题主要考查相反数的应用,解题的关键是熟知相反数的性质.
题型08 求一个数的绝对值
【例8】(2023·浙江·中考真题)计算: .
【答案】2023
【提示】负数的绝对值是它的相反数,由此可解.
【详解】解:的相反数是2023,
故,
故答案为:2023.
【点拨】本题主要考查了求一个数的绝对值,解题的关键是掌握正数的绝对值是它本身,负数的绝对值是它的相反数.
【变式8-1】(2022·湖北宜昌·中考真题)下列说法正确的个数是( )
①-2022的相反数是2022;②-2022的绝对值是2022;③的倒数是2022.
A.3B.2C.1D.0
【答案】A
【提示】根据相反数、绝对值、倒数的定义逐个判断即可.
【详解】①-2022的相反数是2022,故此说法正确;
②-2022的绝对值是2022,故此说法正确;
③的倒数是2022,故此说法正确;
正确的个数共3个;
故选:A.
【点拨】本题考查相反数、绝对值、倒数的含义,只有符号相反的两个数叫做互为相反数,数轴上一个数所对应的点与原点的距离叫做该数的绝对值,乘积为1的两个数互为倒数,熟知定义是解题的关键.
【变式8-2】(2022·四川南充·中考真题)下列计算结果为5的是( )
A.B.C.D.
【答案】C
【提示】根据去括号法则及绝对值化简依次计算判断即可.
【详解】解:A.-(+5)=-5,不符合题意;
B.+(-5)=-5,不符合题意;
C.-(-5)=5,符合题意;
D.,不符合题意;
故选:C.
【点拨】题目主要考查去括号法则及化简绝对值,熟练掌握去括号法则是解题关键.
【变式8-3】(2023·山东淄博·中考真题)的运算结果等于( )
A.3B.C.D.
【答案】B
【提示】根据绝对值的性质:负数的绝对值等于它的相反数直接求解即可得到答案;
【详解】解:由题意可得,
,
故选:B;
【点拨】本题考查去绝对值符号,解题的关键是熟练掌握负数的绝对值等于它的相反数.
题型09 化简绝对值
【例9】(2022·内蒙古·中考真题)实数a在数轴上的对应位置如图所示,则的化简结果是( )
A.1B.2C.2aD.1﹣2a
【答案】B
【提示】根据数轴得∶ 00, a-1<0,利用二次根式和绝对值的性质化简求解即可.
【详解】解∶∵根据数轴得∶ 0∴a>0, a-1<0,
∴原式=|a|+1+1-a
=a+1+1- a
=2.
故选∶B.
【点拨】本题考查二次根式的性质与化简,实数与数轴,掌握是解题的关键.
【变式9-1】(2022·宁夏·中考真题)已知实数,在数轴上的位置如图所示,则的值是( )
A.B.C.D.
【答案】C
【提示】根据数轴上点的位置可得,,据此化简求解即可.
【详解】解:由数轴上点的位置可得,,
∴,
故选:C.
【点拨】本题主要考查了化简绝对值,根据数轴上点的位置判断式子符号,有理数的除法,正确得到,是解题的关键.
【变式9-2】(2023·安徽蚌埠·模拟预测)有理数、、在数轴上的位置如图所示,则的值是( )
A.B.C.D.
【答案】A
【提示】由图可知,,,,,然后确定各项的符号,去掉绝对值号,计算答案.
【详解】解:由图可知,,,,,,,
.
故选:A.
【点拨】本题考查了数轴,绝对值,去括号,合并同类项,解题的关键是判断出,,.
【变式9-3】(2023·湖北黄冈·校考模拟预测)已知有理数,,满足,且,则 .
【答案】
【提示】当时,则结合已知条件得到,不合题意舍去,从而< 可得<再化简代数式即可得到答案.
【详解】解:当时,则
,
,
,所以不合题意舍去,
所以<
,
<
故答案为:
【点拨】本题考查的是绝对值的含义,绝对值的化简,同时考查去括号,合并同类项,掌握以上知识是解题的关键.
【变式9-4】.(2023·山东青岛·校考一模)设a,b,c为有理数,则由构成的各种数值是 .
【答案】,0
【提示】此题要分类讨论a,b,c与0的关系,然后根据绝对值的性质进行求解;
【详解】解:∵a,b,c为有理数,
①若,
∴;
②若a,b,c中有两个负数,则,
∴,
③若a,b,c中有一个负数,则,
∴,
④若a,b,c中有三个负数,则,
∴,
故答案为:,0.
【点拨】此题主要考查绝对值的性质,解题的关键是如何根据已知条件,去掉绝对值,还考查了分类讨论的思想,正数的绝对值是它本身,负数的绝对值是它的相反数,0的绝对值是0.
题型10 绝对值非负性的应用
【例10】(2023·西藏·中考真题)已知a,b都是实数,若,则的值是( )
A.B.C.1D.2023
【答案】B
【提示】根据绝对值和偶次方的非负性可求解a,b的值,再代入计算可求解.
【详解】解:∵,,
∴,
解得,
∴.
故选:B.
【点拨】此题考查了绝对值与偶次方非负性的应用,解题关键是利用非负性求出A.b的值.
【变式10-1】(2023·山东·中考真题)的三边长a,b,c满足,则是( )
A.等腰三角形B.直角三角形C.锐角三角形D.等腰直角三角形
【答案】D
【提示】由等式可分别得到关于A.B.c的等式,从而分别计算得到A.B.c的值,再由的关系,可推导得到为直角三角形.
【详解】解∵
又∵ ∴,∴解得 ,
∴,且,
∴为等腰直角三角形,
故选:D.
【点拨】本题考查了非负性和勾股定理逆定理的知识,求解的关键是熟练掌握非负数的和为0,每一个非负数均为0,和勾股定理逆定理.
【变式10-2】(2022·广西贺州·中考真题)若实数m,n满足,则 .
【答案】7
【提示】根据非负数的性质可求出m、n的值,进而代入数值可求解.
【详解】解:由题意知,m,n满足,
∴m-n-5=0,2m+n−4=0,
∴m=3,n=-2,
∴,
故答案为:7.
【点拨】此题主要考查了非负数的性质,初中阶段有三种类型的非负数:(1)绝对值;(2)偶次方;(3)二次根式(算术平方根).当它们相加和为0时,必须满足其中的每一项都等于0.根据这个结论可以求解这类题目.
【变式10-3】(2023·河北邯郸·校考三模)如图,在数轴上点表示数,点表示数,且.
(1)______,______;
(2)点、点开始在数轴上运动,若点以每秒1个单位长度的速度向左运动,同时点以每秒2个单位长度的速度向右运动.求秒后点、点之间的距离(用含的代数式表示).
【答案】(1),5
(2)
【提示】(1)由绝对值非负数的性质和平方非负数的性质可得,,即可求得的值;
(2)先表示出秒后点、点表示的数,再根据数轴上两点之间的距离进行计算即可.
【详解】(1)解:,且,
,,
,,
故答案为:,5;
(2)解:点以每秒1个单位长度的速度向左运动,同时点以每秒2个单位长度的速度向右运动,
秒后点表示的数为:,点表示的数为:,
秒后点、点之间的距离为:.
【点拨】主要考查了绝对值非负性的应用,数轴上两点之间的距离,数轴上的动点问题,熟练掌握以上知识点是解题的关键.
【变式10-4】(2023·湖南·模拟预测)先化简,再求值:,其中.
【答案】,12
【提示】原式中括号中利用完全平方公式,平方差公式化简,去括号合并后利用多项式除以单项式法则计算得到最简结果,利用非负数的性质求出a与b的值,代入计算即可求出值.
【详解】解:
∵,
∴,
∴,,
∴,,
∴原式.
【点拨】本题考查了完全平方公式、非负数的和为0、及整式的化简求值.解决本题的关键是利用非负数的和为0确定A.b的值.
题型11 利用几何意义化简绝对值
【例11】(2023·四川内江·校考三模)阅读下列材料:
我们知道的几何意义是在数轴上数对应的点与原点的距离;即;这个结论可以推广为表示在数轴上数,对应点之间的距离.绝对值的几何意义在解题中有着广泛的应用:
例1:解方程.
容易得出,在数轴上与原点距离为4的点对应的数为±4,即该方程的±4;
例2:解方程.
由绝对值的几何意义可知,该方程表示求在数轴上与-1和2的距离之和为5的点对应的的值.在数轴上,-1和2的距离为3,满足方程的对应的点在2的右边或在-1的左边.若对应的
点在2的右边,如图可以看出;同理,若对应点在-1的左边,可得.所以原方程的解是或.
例3:解不等式.
在数轴上找出的解,即到1的距离为3的点对应的数为-2,4,如图,在-2的左边或在4的右边的值就满足,所以的解为或.
参考阅读材料,解答下列问题:
(1)方程的解为 ;
(2)方程的解为 ;
(3)若,求的取值范围.
【答案】(1)x=2或x=-8(2)x=-2或x=2018(3)x≥5或x≤-6
【详解】试题提示:1)分类讨论:x<-3,x≥-3,可化简绝对值,根据解方程,可得答案;
(2)分类讨论:x<-1,-1≤x<2017,x≥2017,根据绝对值的意义,可化简方程,根据解方程,可得答案;
(3)表示的几何意义分情况讨论即可求解.
试题解析:(1)当x<−3时,原方程等价于−x−3=5.解得x=−-8;
当x⩾−3时,原方程等价于x+3=5,解得x=2,
故答案为x=2或x=-8;
(2)当x<−1时,原方程等价于−x+2017−x-1=2020,解得x=−2,
当−1⩽x<2017时,原方程等价于−x+2017−+x+1=2020,不存在x的值;
当x⩾2017时,原方程等价于x−2017+x+1=2020,解得x=2018,
综上所述:x=-2或x=2018是方程的解;
(3)∵表示的几何意义是在数轴上分别与-4和3的点的距离之和,
而-4与3之间的距离为7,
当在-4和3时之间,
不存在,使成立,
当在3的右边时,
如图所示,
易知当时,满足,
当在-4的左边时,
如图所示,易知当时,满足,
所以的取值范围是或.
点拨:本题主要考查了绝对值,通过阅读材料,理解绝对值的几何意义,结合数轴,通过数形结合对材料进行提示来解答题目..
【变式11-1】(2023·河北邢台·模拟预测)我们知道,的几何意义是:在数轴上数a对应的点到原点的距离,类似的,的几何意义就是:数轴上数对应点之间的距离;比如:2和5两点之间的距离可以用表示,通过计算可以得到他们的距离是3
(1)数轴上1和两点之间的距离可以用 表示,通过计算可以得到他们的距离是_______
(2)数轴上表示x和的两点A.B之间的距离可以表示为AB= ;如果AB=2,结合几何意义,那么x的值为 ;
(3)代数式表示的几何意义是 ,该代数式的最小值是
【答案】(1);4;(2);或-1;(3)数轴上表示数x的点到1和两点的距离的和;3
【提示】(1)根据两点间的距离表示即可得到结构;
(2)根据的几何意义就是:数轴上数对应点之间的距离判断即可;
(3)根据两点间的距离表示几何意义即可,然后根据,,计算最小值即可;
【详解】(1)数轴上1和两点之间的距离可以用表示,通过计算可以得到他们的距离是4;
故答案是:;4;
(2)数轴上表示x和的两点A.B之间的距离可以表示为,
由AB=2,得,
∴或,
∴或;
故答案是:;或-1;
(3)由题意可知:代数式表示的几何意义是数轴上表示数x的点到1和两点的距离的和;
当时,原式;
当时,原式;
当时,原式;
∴最小值是3.
故答案是:数轴上表示数x的点到1和两点的距离的和;3.
【点拨】本题主要考查了数轴上两点间的距离,绝对值的性质,准确提示计算是解题的关键.
利用零点分段法化简绝对值
零点:使得绝对值符号内的代数式为0的未知数的值,称为绝对值的零点
利用零点分段法去绝对值符号的方法:
1.化简含绝对值的式子,关键是去绝对值符号,先根据所给的条件,确定绝对值符号内的数的正负(即a>0,a<0,还是a =0)如果已知条件没有给出其正负,应该进行分类讨论.
2.分类讨论时先假设每个绝对值符号内的数(或式子)等于0,得到相应的未知数的值;再把这些值表示在数轴上,对应的点(零点)将数轴分成了若干段,在每一小段上,绝对值内代数式的符号都是能够判定的;最后依次在每一段上化简原式,这种方法被称为零点分段法
零点分段法的具体步骤:1.找零点;2.分区间; 3.定正负;4.去符号.
题型12 乘方运算
【例12】(2023·广东佛山·校考一模)以下式子和的值相同的是( )
A.B.C.D.
【答案】C
【提示】应用有理数的乘方运算法则和负整数指数幂计算法则进行计算即可得出答案.
【详解】解:,,,,
∴与的值相同,
故选C.
【点拨】本题主要考查了有理数的乘方计算,负整数指数幂,熟知相关计算法则是解题的关键.
【变式12-1】(2023·江西赣州·赣州市第三中学校考模拟预测)下列各对数中,相等的一对数是( )
A.与B.与C.与D.与
【答案】C
【提示】先化简,再比较即可.
【详解】A. ∵=1,=-1,∴≠,故不符合题意;
B. ∵=-1,=1,∴≠,故不符合题意;
C. ∵=-1,=-1,∴=,故符合题意;
D. ∵=,=,∴≠,故不符合题意;
故选C.
【点拨】本题考查了有理数的乘方,绝对值,有理数的大小比较,正数大于0,负数小于0,正数大于一切负数,两个负数,绝对值大的反而小.正确化简各数是解答本题的关键.
【变式12-2】(2023·福建泉州·南安市实验中学校考模拟预测)若x、y、z是三个连续的正整数,若x2=44944,z2=45796,则y2=( )
A.45 369B.45 371C.45 465D.46 489
【答案】A
【提示】根据有理数的乘方运算求出x、y即可解答.
【详解】解:∵x、y、z是三个连续的正整数,
∴y=x+1,
∵x2=44944=2122,
∴x=212,
∴y=213,
∴y2=2132=45 369,
故选:A.
【点拨】本题考查有理数的乘方,熟练掌握有理数的乘方运算是解答的关键.
【变式12-3】(2023·山东东营·一模)的相反数是( )
A.-1B.1C.-2023D.2023
【答案】B
【提示】先计算,然后根据相反数的定义即可求解.
【详解】解:∵,
∴的相反数是1.
故选:B.
【点拨】本题考查了有理数的乘方法则,相反数的定义,掌握乘方法则是解题的关键.
题型13 乘方的应用
【例13】(2022·湖南娄底·中考真题)在古代,人们通过在绳子上打结来计数.即“结绳计数”.当时有位父亲为了准确记录孩子的出生天数,在粗细不同的绳子上打结(如图),由细到粗(右细左粗),满七进一,那么孩子已经出生了( )
A.1335天B.516天C.435天D.54天
【答案】B
【提示】根据题意以及图形提示,根据满七进一,即可求解.
【详解】解:绳结表示的数为
故选B
【点拨】本题考查了有理数的混合运算,理解“满七进一”是解题的关键.
【变式13-1】(2023·陕西西安·高新一中校考模拟预测)有一张厚度是0.1mm的纸,将它对折20次后,其厚度可表示为( )mm
A.B.C.D.
【答案】C
【提示】根据有理数的乘方的定义,找出规律,即可得出答案.
【详解】解:对折1次厚度为:mm;
对折2次厚度为mm;
对折3次厚度为mm;
……
依次规律即可得到对折20次后,厚度为mm,
故选:C
【点拨】本题考查了乘方的意义,根据折纸的过程找出规律是解题的关键.
【变式13-2】(2023·陕西西安·模拟预测)《庄子》中记载:“一尺之棰,日取其半,万世不竭.”这句话的意思是一尺长的木棍,每天截取它的一半,永远也截不完,若按此方式截一根长为1的木棍,第4天截取后木棍剩余的长度是 .
【答案】
【提示】根据题意依次每一天剩余木棍的长度,即可求得第4天截取后木棍剩余的长度.
【详解】解:第一天截取后剩:(米);
第二天截取后剩:(米);
第三天截取后剩:(米);
第四天截取后剩:(米);
故答案为:.
【点拨】本题考查了有理数乘方,掌握有理数乘方的意义及性质,理解题意写出算式是解题关键.
【变式13-3】(2023·河北沧州·校考模拟预测)若,则 .
【答案】1,0,-2
【提示】根据, 的偶次方根为1,非零实数的0次幂等于1,即可求出答案.
【详解】解:∵,
又∵, 的偶次方根为1,非零实数的0次幂等于1,
当时,则;
当时,则;
当时,则,
此时为偶数,
∴;
∴m的值为:1,0,-2;
故答案为:1,0,-2.
【点拨】本题考查了乘方的运算,解题的关键是熟练掌握乘方等于1的式子.
考点三 科学记数法与近似数(高频考点)
1.含有万、亿等单位的数,用科学记数法表示时,要先还原成原数,再用科学记数法表示,最后按要求取近似值.
2.科学记数法的表示的数a×10n还成成原数时,n>0时,小数点就向右移动n位得到原数;
n<0时,小数点则向左移动|n|位得到原数.
3.对于较大的数取近似数时,结果一般用科学记数法来表示.例如:356000(精确到万位)的结果是3.6×105.
4.用科学记数法表示的近似数的有效数字时,只看乘号前面的数字.例如:4.0×104的有效数字是4,0.
题型01 用科学记数法表示数
【例1】(2023·四川成都·中考真题)2023年5月17日10时49分,我国在西昌卫星发射中心成功发射第五十六颗北斗导航卫星.北斗系统作为国家重要基础设施,深刻改变着人们的生产生活方式.目前,某地图软件调用的北斗卫星日定位量超亿次.将数据亿用科学记数法表示为( )
A.B.C.D.
【答案】D
【提示】用科学记数法表示较大的数时,一般形式为,其中,为整数.
【详解】解:亿.
故选:D.
【点拨】本题考查了科学记数法,科学记数法的表示形式为的形式,其中,为整数.确定的值时,要看把原来的数,变成时,小数点移动了多少位,的绝对值与小数点移动的位数相同.当原数绝对值时,是正数;当原数的绝对值时,是负数,确定与的值是解题的关键.
【变式1-1】(2023·贵州·中考真题)据中国经济网资料显示,今年一季度全国居民人均可支配收入平稳增长,全国居民人均可支配收入为10870元.10870这个数用科学记数法表示正确的是( )
A.B.C.D.
【答案】B
【提示】将10870写成的形式,其中,n为正整数.
【详解】解:,
故选:B.
【点拨】本题考查科学记数法,解题的关键是掌握中,n与小数点移动位数相同.
【变式1-2】(2023·湖北武汉·中考真题)新时代十年来,我国建成世界上规模最大的社会保障体系.其中基本医疗保险的参保人数由5.4亿增加到13.6亿,参保率稳定在95%.将数据13.6亿用科学记数法表示为的形式,则的值是 (备注:1亿=100000000).
【答案】9
【提示】将13.6亿=写成(,n为整数)的形式即可.
【详解】解:13.6亿==.
故答案为9.
【点拨】本题主要考查了科学记数法,将原数写成(,n为整数)的形式,确定a和n的值是解答本题的关键.
【变式1-3】(2023·山东东营·中考真题)我国古代数学家祖冲之推算出的近似值为,它与的误差小于0.0000003,将0.0000003用科学记数法可以表示为 .
【答案】
【提示】绝对值小于1的正数也可以利用科学记数法表示,一般形式为,与较大数的科学记数法不同的是其所使用的是负指数幂,指数由原数左边起第一个不为零的数字前面的0的个数所决定.
【详解】解:0.0000003用科学记数法表示为.
故答案为:.
【点拨】本题考查用科学记数法表示较小的数,一般形式为,其中,n为由原数左边起第一个不为零的数字前面的0的个数所决定.
题型02 求一个数的近似数
【例2】(2022·山东济宁·中考真题)用四舍五入法取近似值,将数0.0158精确到0.001的结果是( )
A.0.015B.0.016C.0.01D.0.02
【答案】B
【提示】利用四舍五入的方法,从万分位开始四舍五入取近似值即可.
【详解】解:0.0158≈0.016.
故选:B.
【点拨】本题主要考查了近似数和有效数字,正确利用四舍五入法取近似值是解题的关键.
【变式2-1】(2021·山东潍坊·中考真题)第七次全国人口普查数据显示,山东省常住人口约为10152.7万人,将101 527 000用科学记数法(精确到十万位)( )
A.1.02×108B.0.102×109C.1.015×108D.0.1015×109
【答案】C
【提示】先用四舍五入法精确到十万位,再按科学记数法的形式和要求改写即可.
【详解】解:
故选:C
【点拨】本题考查了近似数和科学记数法的知识点,取近似数是本题的基础,熟知科学记数法的形式和要求是解题的关键.
【变式2-2】(2021·内蒙古呼伦贝尔·中考真题)用四舍五入法把某数取近似值为,精确度正确的是( )
A.精确到0.01B.精确到0.1C.精确到万分位D.精确到千分位
【答案】D
【提示】将数还原后,原数最后一个数字2所在的位置即是该数精确的位置.
【详解】解:=0.052,
故选:D.
【点拨】此题考查数的精确度,正确将科学记数法表示的数还原是解题的关键.
考点四 实数比较大小
实数比较大小的6种基础方法:
1. 数轴比较法: 将两个数表示在同一条数轴上,右边的点表示的数总比左边的点表示的数大.
2. 类别比较法: 正数大于零;负数小于零;正数大于一切负数;两个负数比较大小,绝对值大的反而小.
3. 作差比较法: 若a,b是任意两个实数,则
①a-b>0a>b;②a-b=0a=b;③a-b<0a4. 平方比较法:①对任意正实数a,b,若a2>b2a>b
②对任意负实数a,b,若a2>b2a5. 倒数比较法:若1/a>1/b,ab>0,则a6. 作商比较法:1)任意实数a,b,a/b=1a=b
2)任意正实数a,b,a/b>1a>b , a/b<1a>b
3)任意负实数a,b,a/b>1ab
题型01 利用数轴法比较实数大小
【例1】(2023·湖北黄石·中考真题)实数a与b在数轴上的位置如图所示,则它们的大小关系是( )
A.B.C.D.无法确定
【答案】C
【提示】根据数轴上右边的数总大于左边的数求解即可.
【详解】解:由图可知,,
故选:C.
【点拨】本题考查利用数轴比较有理数的大小,熟知数轴上右边的数总大于左边的数是解答的关键.
【变式1-1】(22·23下·惠州·二模)已知有理数在数轴上的对应点的位置如图所示,下列式子成立的是( )
A.B.C.D.
【答案】D
【分析】根据数轴的特征得到有理数的大小关系,逐项判断即可得到答案.
【详解】解:由有理数在数轴上的对应点的位置可知,且,则
A.由可知错误,不符合题意;
B.由、得到且,可知错误,不符合题意;
C.由题意可知,可知错误,不符合题意;
D.由得到,从而,即正确,符合题意,
故选:D.
【点拨】本题考查数轴的特征及数大小的比较,熟练掌握数轴的特征是解决问题的关键.
题型02利用类比法比较实数大小
【例2】(2022·辽宁阜新·中考真题)在有理数,,0,2中,最小的是( )
A.B.C.0D.2
【答案】B
【提示】根据有理数大小比较的方法:正数负数,负数绝对值大的反而小,进行比较即可.
【详解】解:根据题意可得:,
∴最小的是,
故选:B.
【点拨】本题主要考查了有理数的大小比较,解题的关键是掌握有理数大小比较的方法:正数负数,负数绝对值大的反而小.
【变式2-1】(2023·浙江金华·中考真题)某一天,哈尔滨、北京、杭州、金华四个城市的最低气温分别是,,,,其中最低气温是( )
A.B.C.D.
【答案】A
【提示】根据有理数的大小比较,即可作出判断.
【详解】解:,
故温度最低的城市是哈尔滨,
故选:A.
【点拨】本题考查了有理数的大小比较的知识,解答本题的关键是掌握有理数的大小比较法则.
【变式2-2】(2023·湖南益阳·中考真题)四个实数,0,2,中,最大的数是( )
A.B.0C.2D.
【答案】C
【提示】根据实数的大小比较法则,即可求解.
【详解】解:∵,
∴最大的数是2.
故选:C
【点拨】本题主要考查了实数的大小比较,熟练掌握实数的大小比较法则是解题的关键.
题型03 利用作差法比较实数大小
【例3】(2023·江苏盐城·中考真题)课堂上,老师提出了下面的问题:
已知,,,试比较与的大小.
小华:整式的大小比较可采用“作差法”.
老师:比较与的大小.
小华:∵,
∴.
老师:分式的大小比较能用“作差法”吗?
…
(1)请用“作差法”完成老师提出的问题.
(2)比较大小:__________.(填“”“”或“”)
【答案】(1)
(2)
【提示】(1)根据作差法求的值即可得出答案;
(2)根据作差法求的值即可得出答案.
【详解】(1)解:,
,
,
;
(2)解:,
.
故答案为:.
【点拨】本题考查分式运算的应用,解题关键是理解材料,通过作差法求解,掌握分式运算的方法.
【变式3-1】(2023·山西临汾·一模)阅读理解下面内容,并解决问题.
请解决以下问题:(1)用“”或“”填空:______.
(2)制作某产品有两种用料方案,方案:用块型钢板,块型钢板;方案:用块型钢板,块型钢板;已知型钢板的面积比型钢板的面积大,若型钢板的面积为,型钢板的面积为,则从省料的角度考虑,应选哪种方案?并说明理由.
(3)已知,比较与的大小.
【答案】(1)
(2)应选方案,理由见解析
(3)当时,;当时,;当时,.
【提示】(1)利用求差法进行大小比较即可;
(2)先表示方案的面积,再表示方案的面积,最后求差比较方案和方案的大小即可;
(3)利用求差法分情况讨论即可得到正确的结论.
【详解】(1)解:∵,
∴,
故答案为:;
(2)解:∵若型钢板的面积为,型钢板的面积为,
∴方案的面积为:;方案的面积为:,
∴,
∵型钢板的面积比型钢板的面积大,
∴,
∴,
∴方案省料.
(3)解:∵,
∵,
∴①当,即时,,
∴,
∴②当,即时,,
∴,
∴③当,即时,,
∴,
综上可知:当时,;当时,;当时,.
【点拨】本题考查了求差法比较实数的大小,整式的加减,读懂阅读材料是解题的关键.
题型04 利用作商法比较实数大小
【例4】作商比较法的理论依据是,,若,则;若,则;若,则.请用作商法比较与的大小.
【答案】
【提示】用除以,结果与1比较大小即可.
【详解】解:,,
,
.
【点拨】本题考查作商法比较二次根式的大小,解题的关键是掌握二次根式的性质及乘除运算法则.
【变式4-1】若a>0,b>0,且,则a>b;若a<0,b<0,且,则a<b.以上这种比较大小的方法,叫做作商比较法.试利用作商比较法,比较与的大小.
【答案】
【详解】
因为,,,所以
题型05 利用平方法比较实数大小
【例5】(2023·四川甘孜·中考真题)比较大小: (填“>”“=”或“<”)
【答案】
【提示】一个无理数和一个整数比较大小,可以采取把两个数先分别平方,再来比较平方后的两个数的大小,进而得到答案.
【详解】解:∵,22 = 4,
∴5>4
∴>4.
故填 >.
【点拨】本题主要考查了无理数比较大小的方法, 对比较大小的数同时进行平方运算后, 化为我们熟悉的整数再比较大小.
【变式5-1】(2022·山东临沂·中考真题)比较大小: (填“”,“”或“”).
【答案】
【提示】根据实数大小比较解答即可.
【详解】解:∵,,,
∴,
故答案为:.
【点拨】此题考查实数大小的比较,关键是根据实数大小比较解答.
【变式5-2】(2023·江苏盐城·校联考模拟预测)比较大小: .(填“>”,“=”或“<”)
【答案】>
【提示】先利用平方法比较它们的绝对值的大小,再根据两个负数比较大小,绝对值大的反而小,即可比较.
【详解】解:∵,,,
∴,
∴,
故答案为:>.
【点拨】本题考查实数的大小比较,掌握平方法是解题关键.
题型06 利用其它方法比较实数大小
【例6】(2023·江苏扬州·中考真题)已知,则A.B.c的大小关系是( )
A.B.C.D.
【答案】C
【提示】由,,进行判断即可.
【详解】解:∵,,
∴,
故选:C.
【点拨】本题考查了实数的大小比较,算术平方根.解题的关键在于对知识的熟练掌握.
【变式6-1】(2022·西藏·中考真题)比较大小: 3.(选填“>”“<”“=”中的一个)
【答案】<
【提示】利用平方法比较两数大小关系.
【详解】解:∵7<9,
∴<,
即<3,
故答案为:<.
【点拨】本题考查实数比较大小.含有根号的实数在比较大小时,通常采用平方法进行比较.
【变式6-2】(2023·陕西西安·一模)比较大小: (填“>”,“<”或“=”)
【答案】
【提示】根据无理数的大小估算得出,进而即可求解.
【详解】解:∵,
∴,
∴,
故答案为:.
【点拨】本题考查了实数的大小比较,估算出的大小是解题的关键.
【变式6-3】(2023·陕西西安·一模)比较大小: 1.(填“”“ ”或“”)
【答案】
【提示】运用作差法进行比较大小即可.
【详解】解:,
,
,
,
故答案为:.
【点拨】本题考查了实数的大小比较,运用作差法是解题的关键.
其它比较实数大小的方法
1.取近似值法:通过估算,将无理数取近似值,即可比较出这两个实数的大小.这里需要我们记住三个常用的近似值: √2≈1.414,√3≈1.732,√5≈2.236
2.添加根号法:如果两个数都是正数,且一个带根号.一个不带根号时,可以将不带根号写成带根号的形式根据“两个正无理数,被开方数大的那个数大”,即可与另一个含根号的数比较大小.
3.放缩法:将一个实数取比它大的整数,而另一个实数取比它小的整数,通过这两个整数的大小即可比较两个实数的大小.(例如:比较√3和2.5大小.∵√3<2,2<2.5 ∴√3<2.5)
考点五 平方根、算术平方根、立方根
常见实数的平方根与立方根:
实数的非负性及性质:
1.在实数范围内,正数和零统称为非负数.
2.非负数有三种形式:①任何一个实数a的绝对值是非负数,即|a|≥0;
②任何一个实数a的平方是非负数,即a2≥0;
③任何非负数的算术平方根是非负数,即a≥0
3.非负数具有以下性质 :①非负数有最小值零;②非负数之和仍是非负数;
③几个非负数之和等于0,则每个非负数都等于0
1. 一个正数a的算数平方根用符号表示为√a,一个非负数a的平方根用符号表示为±√a;一个数a的立方根用符号表示为3√a
2. 0的算术平方根、平方根和立方根都是0; 平方根等于其自身的有0和1;立方根等于其自身的有-1、0和1.
3. 有时候题目会故意没有把√a去根号,这时候就要注意千万不要把√a的平方根当作a的平方根,要先把√a去根号,再求平方根.(如:例3)
题型01 求一个数的算术平方根
【例1】(2023·甘肃武威·中考真题)9的算术平方根是( )
A.B.C.3D.
【答案】C
【分析】由,可得9的算术平方根.
【详解】解:9的算术平方根是3,
故选C
【点拨】本题考查的是算术平方根的含义,熟练的求解一个数的算术平方根是解本题的关键.
【变式1-1】(2023·山东·中考真题)面积为9的正方形,其边长等于( )
A.9的平方根B.9的算术平方根C.9的立方根D.5的算术平方根
【答案】B
【分析】根据算术平方根的定义解答即可.
【详解】解:∵面积等于边长的平方,
∴面积为9的正方形,其边长等于9的算术平方根.
故选B.
【点拨】本题考查了算术平方根的意义,一般地,如果一个正数x的平方等于a,即,那么这个正数x叫做a的算术平方根.
【变式1-2】(2022·四川凉山·中考真题)化简:=( )
A.±2B.-2C.4D.2
【答案】D
【分析】先计算(-2)2=4,再求算术平方根即可.
【详解】解:,
故选:D.
【点拨】本题考查算术平方根,熟练掌握算术平方根的定义是解题的关键.
题型02 利用算术平方根的非负性解题
【例2】(2023·湖北荆门·中考真题)若,则 .
【答案】
【分析】根据绝对值的非负性,平方的非负性求得的值进而求得的算术平方根即可求解.
【详解】解:∵,
∴,
解得:,
∴,
故答案为:.
【点拨】本题考查了求一个数的算术平方根,熟练掌握绝对值的非负性,平方的非负性求得的值是解题的关键.
【变式2-1】(2023·四川内江·中考真题)在中,的对边分别为A.B.c,且满足,则的值为 .
【答案】/
【分析】由,可得,求解,证明,再利用正弦的定义求解即可.
【详解】解:∵,
∴,
∴,
∴,,,
解得:,
∴,
∴,
∴,
故答案为:.
【点拨】本题考查的是利用完全平方公式分解因式,算术平方根,绝对值,偶次方的非负性,勾股定理的逆定理的应用,锐角的正弦的含义,证明是解本题的关键.
题型03 求一个数的平方根
【例3】(2023·四川广安·中考真题)的平方根是 .
【答案】±2
【详解】解:∵
∴的平方根是±2.
故答案为±2.
【变式3-1】(2023·湖北鄂州·校考模拟预测)64的算术平方根是 ,的平方根是 .
【答案】 8
【分析】根据求一个数的算术平方根及平方根的方法,即可解答.
【详解】解:,
的算术平方根是8,
,,
的平方根是,
故答案为:8,.
【点拨】本题考查了求一个数的算术平方根及平方根,熟练掌握和运用求一个数的算术平方根及平方根的方法是解决本题的关键.
题型04 已知一个数的平方根,求这个数
【例4】(2023·广东广州·广东实验中学校考二模)若正数的两个平方根是与,则为( )
A.0B.1C.D.1或
【答案】C
【分析】根据一个正数有两个平方根,它们互为相反数即可求解.
【详解】解:∵正数的两个平方根是与,
∴,
解得:,
故选C.
【点拨】本题主要考查了平方根,掌握平方根的性质是解题的关键.
题型05 求一个数的立方根
【例5】(2023·浙江嘉兴·中考真题)﹣8的立方根是( )
A.±2B.2C.﹣2D.不存在
【答案】C
【分析】根据立方根的定义进行解答.
【详解】∵(﹣2)3=﹣8,
∴﹣8的立方根是﹣2,
故选C.
【点拨】本题主要考查了立方根,解决本题的关键是数积立方根的定义.
【变式5-1】(2023·湖南郴州·中考真题)计算: .
【答案】3
【分析】求数a的立方根,也就是求一个数x,使得x3=a,则x就是a的一个立方根,根据立方根的定义计算可得.
【详解】解: ∵33=27,
∴.
故答案为3.
【点拨】此题考查了求一个数的立方根,熟记立方根定义是解题的关键.
【变式5-2】(2023·湖南·中考真题)的立方根是 .
【答案】2
【分析】的值为8,根据立方根的定义即可求解.
【详解】解:,8的立方根是2,
故答案为:2.
【点拨】本题考查算术平方根和立方根的定义,明确算术平方根和立方根的定义是解题的关键.
【变式5-3】(2021·内蒙古·中考真题)一个正数a的两个平方根是和,则的立方根为 .
【答案】2
【分析】根据一个正数的平方根互为相反数,将和相加等于0,列出方程,解出b,再将b代入任意一个平方根中,进行平方运算求出这个正数a,将算出后,求立方根即可.
【详解】∵和是正数a的平方根,
∴,
解得 ,
将b代入,
∴正数 ,
∴,
∴的立方根为:,
故填:2.
【点拨】本题考查正数的平方根的性质,求一个数的立方根,解题关键是知道一个正数的两个平方根互为相反数.
考点六 实数的运算(高频考点)
常见的实数运算:
实数的四则运算:
1.实数的加法法则:
1)同号两数相加,取相同的符号,并把绝对值相加;
2)异号两数相加,绝对值不相等时,取绝对值较大的加数的符号,并用较大的绝对值减去较小的绝对值.
2.实数的减法法则:
减去一个数等于加上这个数的相反数.
3.实数的乘方法则:
1)两数相乘,同号得正,异号得负,并把绝对值相乘;
2)任何数同0相乘,都得0.
4.实数的除法法则:
1)除以一个不为0的数,等于乘以这个数的倒数;
2)0除以任何不为0的数,都得0.
5.运算顺序:加和减属于运算中的第一级运算,级别是最低的,通常放在最后面计算; 乘和除属于运算中的第二级运算,级别中等,运算顺序高于加和减; 而乘方和开方则属于第三级运算,级别较高,通常是最优先计算的(如果有括号,先算括号内的;如果没有括号,在同一级运算中,要从左至右进行运算,无论何种运算,都要注意先定符号后运算).
1. 有理数的运算定律在实数范围内都适用,常用的运算定律有加法结合律 、加法交换律 、乘法交换律 、乘法结合律、 乘法分配律.
2. 在实数混合运算中不注意运算顺序导致结果错误,所以要牢记运算顺序避免出错:
①先算乘方,再算乘除,最后算加减;
②有括号先算括号里面的,再算括号外面的;先算小括号,再算中括号,最后算大括号.
题型01 实数的运算
【例1】(2023·云南·中考真题)计算:.
【答案】6
【分析】根据绝对值的性质、零指数幂的性质、负指数幂的性质和特殊角的三角函数值分别化简计算即可得出答案.
【详解】解:
.
【点拨】本题考查了实数的运算,熟练掌握绝对值的性质、零指数幂的性质、负指数幂的性质和特殊角的三角函数值是解题的关键.
【变式1-1】(2023·北京·中考真题)计算:.
【答案】
【分析】代入特殊角三角函数值,利用负整数指数幂,绝对值和二次根式的性质化简,然后计算即可.
【详解】解:原式
.
【点拨】本题考查了实数的混合运算,牢记特殊角三角函数值,熟练掌握负整数指数幂,绝对值和二次根式的性质是解题的关键.
【变式1-2】(2023·湖南怀化·中考真题)计算:
【答案】
【分析】先计算负整数指数幂、算术平方根、零指数幂、减法运算,再进行加减混合运算即可.
【详解】解:
【点拨】此题考查了实数混合运算,熟练掌握相关运算法则是解题的关键.
【变式1-3】(2023·辽宁沈阳·中考真题)计算:.
【答案】10
【分析】根据零指数幂和负整数指数幂运算法则,二次根式性质,特殊角的三角函数值,进行计算即可.
【详解】解:
.
【点拨】本题主要考查了实数混合运算,解题的关键是熟练掌握零指数幂和负整数指数幂运算法则,二次根式性质,特殊角的三角函数值,准确计算.
实数运算技巧
实数运算的“两个关键”:
1)明确运算顺序:要从高级到低级,即先算乘方、开方,再算乘除,最后算加减,有括号的要先算括号里面的,同级运算要按照从左到右的顺序进行,无论何种运算,都要注意先定符号后运算.
2)运算律的使用:使用运算律可以简化运算,提高运算速度和准确度.
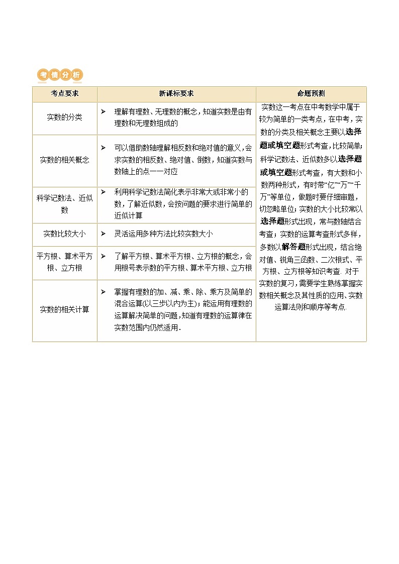
考点要求
新课标要求
命题预测
实数的分类
理解有理数、无理数的概念,知道实数是由有理数和无理数组成的
实数这一考点在中考数学中属于较为简单的一类考点,在中考,实数的分类及相关概念主要以选择题或填空题形式考查,比较简单;科学记数法、近似数多以选择题或填空题形式考查,有大数和小数两种形式,有时带“亿”“万”“千万”等单位,做题时要仔细审题,切忽略单位;实数的大小比较常以选择题形式出现,常与数轴结合考查;实数的运算考查形式多样,多数以解答题形式出现,结合绝对值、锐角三函数、二次根式、平方根、立方根等知识考查. 对于实数的复习,需要学生熟练掌握实数相关概念及其性质的应用、实数运算法则和顺序等考点.
实数的相关概念
可以借助数轴理解相反数和绝对值的意义,会求实数的相反数、绝对值、倒数,知道实数与数轴上的点一一对应
科学记数法、近似数
利用科学记数法简化表示非常大或非常小的数,了解近似数,会按问题的要求进行简单的近似计算
实数比较大小
灵活运用多种方法比较实数大小
平方根、算术平方根、立方根
了解平方根、算术平方根、立方根的概念,会用根号表示数的平方根、算术平方根、立方根
实数的相关计算
掌握有理数的加、减、乘、除、乘方及简单的混合运算(以三步以内为主);能运用有理数的运算解决简单的问题,知道有理数的运算律在实数范围内仍然适用.
相关概念
概念
补充与拓展
数轴
规定了原点、正方向、单位长度的直线叫做数轴.
数轴上的点与实数具有一一对应的关系.
将两个数表示在同一条数轴上,右边的点表示的数总比左边的点表示的数大.
在数轴上距原点n个单位长度的点有2个.
数轴中点公式:数轴上有两点A.B分别表示的数为x,y,若C是A.B两点的中点, C所表示的数为c,则有:2c=x+y.
数轴两点距离=数轴上右侧的点所表示的数-左侧的点表示的数
(简称大数-小数).
相反数
只有符号不同的两个数称为互为相反数.
若A.b互为相反数,则a+b=0(反之亦成立).
互为相反数的两个数在数轴上对应的两个点到原点的的距离相等且位于原点的两侧.
正数的相反数是负数;负数的相反数是正数;0的相反数是0.相反数是本身的数是0.
(a+b)的相反数是-(a+b),(a-b)的相反数是-(a-b)或b-a.
多重符号化简口诀:数负号个数,奇负偶正.
绝对值
在数轴上表示数a的点到原点的距离叫做a的绝对值,记为|a|.
两个正数比较,绝对值大数越大;两个负数比较,绝对值大的反而小.
正数的绝对值是它本身;0绝对值是0;负数的绝对值是它的相反数
若|a|=a(或|a|-a=0),则a≥0,若|a|=-a(或|a|+a=0),则a≤0.
若a=b或a=-b,则|a|=|b|(反之亦成立).
若|a|+|b|=0,则a=0且b=0(A.b可以是多项式).
几何意义补充:|x|=|x-0|,数轴上表示x的点到原点的距离
|x-1|,数轴上表示x的点与表示1的点之间的距离
|x+2|,数轴上表示x的点与表示-2的点之间的距离
倒数
1除以一个不等于零的实数所得的商,叫做这个数的倒数.
0没有倒数.
若A.b互为倒数,则ab=1
互为倒数的两个数必定同号(同为正数或同为负数).
倒数是本身的只有1和-1.
乘方
n个相同的因数a相乘记作an,其中a为底数,n为指数,
乘方的结果叫做幂.
负数的奇次幂是负数,负数的偶次幂是正数
正数的任何次幂都是正数.
规定:a0=1(a≠0)
相关概念
概念
补充与拓展
科学记数法
科学记数法的表示形式为a×10n的形式,其中1≤|a|<10,n为整数.
用科学记数法表示数时,确定a,n的值是关键
当原数绝对值大于10时,写成a×10n的形式,其中1≤|a|<10,n等于原数的整数位数减1
当原数绝对值小于1时,写成a×10-n的形式,其中1≤|a|<10,n等于原数左边第一个非零的数字前的所有零的个数(包括小数点前面的零).
小技巧:1万=104,1亿=1万*1万=108
近似数
近似数与准确数的接近程度通常用精确度来表示,近似数一般由四舍五入取得,四舍五入到哪一位,就说这个近似数精确到哪一位.
近似数小数点后的末位数是0的,不能去掉0
一个近似数从左边第一位非0的数字起,到末位数字止,所有的数字都是这个数的有效数字
一个近似数有几个有效数字,就称这个近似数保留几个有效数字
用求差法比较大小
学习了不等式的知识后,我们根据等式和不等式的基本性质,可知比较两个数或式子的大小可以通过求它们的差来判断.如果两个数或式子为和,那么
当时,一定有;当时,一定有;当时,一定有.
反过来也正确,即
当时,一定有;当时,一定有;当时,一定有.
因此,我们经常把要比较的对象先数量化,再求它们的差,根据差的正负判断对象的大小.这种比较大小的方法被称为“求差法”.
例如:已知,比较与的大小.
解:
∵,∴,,,∴,∴.
“求差法”的实质是把两个数(或式子)的大小判断的问题,转化为一个数(或式子)与0的大小比较的问题.一般步骤为①作差;②变形;③判断符号;④得出结论.
相关概念
概念
补充与拓展
算术平方根
如果一个正数x的平方等于a,即x2=a,那么这个正数x叫做a的算术平方根.记为√a,a叫做被开方数.
正数只有一个算术平方根,且恒为正;0的算术平方根为0;负数没有算术平方根
平方根
如果一个数的平方等于a,那么这个数就叫做a的平方根或二次方根,即如果x2=a,那么x叫做a的平方根.
正数有两个平方根,且它们互为相反数.
0的算术平方根为0;负数没有算术平方根.
立方根
如果一个数的立方等于a,即x3=a,那么x叫做a的立方根或三次方根
正数只有一个正的立方根;0的立方根是0;负数只有一个负的立方根.
互为相反数的两个数的立方根互为相反数
三角函数
30°
45°
60°
1
初中4.3 实数学案及答案: 这是一份初中4.3 实数学案及答案,文件包含第19讲实数教师版-数学八上同步精品讲义苏科版docx、第19讲实数学生版-数学八上同步精品讲义苏科版docx等2份学案配套教学资源,其中学案共30页, 欢迎下载使用。
2022年中考数学(人教版)二轮复习 专题01 实数运算及规律探究问题(复习讲义)学案: 这是一份2022年中考数学(人教版)二轮复习 专题01 实数运算及规律探究问题(复习讲义)学案,文件包含数学中考二轮复习专题01实数运算及规律探究问题复习讲义解析版docx、数学中考二轮复习专题01实数运算及规律探究问题复习讲义原卷版docx等2份学案配套教学资源,其中学案共37页, 欢迎下载使用。
中考数学一轮复习讲义第02讲《实数的计算》学案: 这是一份中考数学一轮复习讲义第02讲《实数的计算》学案,共19页。学案主要包含了实数的运算,非负数的性质,实数的大小比较等内容,欢迎下载使用。

