


2024浙江省Z20联盟(名校新高考研究联盟)高三下学期第三次联考生物试题含答案
展开命题:慈溪中学 沈天文、范国军
磨题:瑞安中学 李晓云 平湖中学 叶芳娟 景宁中学 马玲 校稿:黄肖琼、陶建英
考生注意:
1.答题前,请务必将自己的姓名、准考证号用黑色字迹的签字笔或钢笔分别填写在答题纸规定的位置。
2.答题时,请按照答题纸上“注意事项”的要求,在答题纸相应的区域规范作答,答在试卷上的答案一律无效。
3.非选择题的答案必须使用黑色字迹的签字笔或钢笔写在答题纸上相应区域内,作图时可先用2B铅笔,确定后必须使用黑色字迹的签字笔或钢笔描黑。
选择题部分
一、选择题(本大题共19小题,每小题2分,共38分。每小题列出的四个备选项中只有一个是符合题目要求的,不选、多选、错选均不得分)
1.各类生物因子、生物技术误用滥用等会引起生物性危害。以下不会带来生物安全风险的是( )
A.核污水排入海洋导致生物变异B.转基因抗虫作物长期大规模种植
C.克隆技术用于器官移植和人体克隆D.禁止生物武器及其技术、设备的扩散
2.脂质在人体中发挥着重要的生理功能,与人体健康息息相关。下列叙述正确的是( )
A.脂质由C、H、O三种元素组成,有利于储备能量
B.体内维生素D不足,会影响人体对钙、磷的吸收
C.可用苏丹Ⅲ染液对细胞中是否存在脂质进行鉴定
D.胆固醇是细胞膜的必要组分,具有调节功能,摄入越多越好
3.矮壮素可以抑制植株增高。农技人员利用矮壮素培育出矮化牵牛,提高观赏价值。下列与矮壮素作用效果相反的植物激素是( )
A.乙烯B.生长素C.赤霉素D.脱落酸
4.细胞是绝大多数生物体结构和功能的基本单位,下列叙述错误的是( )
A.细胞骨架能锚定并支撑许多细胞器
B.光面内质网是运输蛋白质和合成脂质的重要场所
C.液泡富含有水解酶,其作用与动物细胞的溶酶体相似
D.高尔基体与分泌蛋白的合成、加工、包装和囊泡运输紧密相关
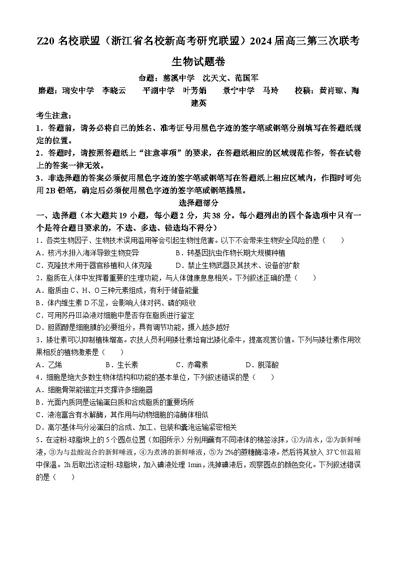
5.在淀粉-琼脂块上的5个圆点位置(如图所示)分别用蘸有不同液体的棉签涂抹,①为清水,②为新鲜唾液,③为与盐酸混合的新鲜唾液,④为煮沸的新鲜唾液,⑤为2%的蔗糖酶溶液。然后将其放入37℃恒温箱中保温。2h后取出该淀粉-琼脂块,加入碘液处理1min,洗掉碘液后,观察圆点的颜色变化。下列叙述错误的是( )
A.37℃保温可以保证酶促反应在适宜温度下进行
B.若圆点①和②颜色不同,说明唾液中淀粉酶具有高效性
C.圆点③和④颜色都为蓝黑色,但引起酶失活的原因不同
D.若圆点⑤呈现红棕色,可能是因为蔗糖酶不纯
6.在无氧条件下,酿酒酵母可将木糖转化为乙醇,大致过程如下图。科学家利用蛋白质工程可提高乙醇产量。下列叙述正确的是( )
A.NADPH提供氢给木糖后转化为
B.木糖转化为乙醇过程中释放的能量大部分转化为热能耗散
C.木糖转化为乙醇的场所在细胞溶胶和线粒体基质
D.利用蛋白质工程直接改造酶分子结构来提高乙醇产量
7.浙江大学研究组发现,高等动物的体细胞在分裂时存在“分配不均”现象:DNA无损伤的染色体移向一个子代细胞甲,而DNA损伤的染色体都被“隔离”到另一个子代细胞乙中,并倾向于发生细胞周期阻滞或细胞死亡。根据该发现,下列叙述错误的是( )
A.年龄较小的动物体细胞中更容易发生“分配不均”现象
B.“分配不均”现象可以发生在有丝分裂过程中
C.若细胞乙发生死亡,该过程中始终有膜封闭,不会引起炎症
D.染色体“分配不均”可以保证亲子代之间遗传物质的稳定性
8.叶蝉是危害茶树的主要害虫之一,对茶叶产量及品质会造成影响。研究者调查面积和管理方式相同的林下茶园(茶树与高6-8米的乔木马尾松间作)和常规茶园(无树木遮阴)中的叶蝉及其天敌蜘蛛的相关参数,调查结果如下表:
下列相关叙述错误的是( )
A.林下茶园中叶蝉数量减少与蜘蛛丰富度、数量增加有关
B.与常规茶园相比,林下茶园改变了垂直结构,生态系统的抵抗能力增强
C.根据结网型蜘蛛的生活特点,可以用取样器取样法调查结网型蜘蛛的种群密度
D.若茶园管理不善而慢慢发生一系列变化,最终可能演替成同一类型的顶极群落
9.科学家通过对一种古人类的指骨碎片线粒体DNA测序发现了EPASI基因,该基因利于个体在高海拔地区生存,在现代藏族人体内很常见。下列相关分析正确的是( )
A.古人类变异产生EPASI基因定向适应“高海拔”环境
B.古人类种群与现代人群中EPASI基因型频率不同说明种群发生了进化
C.线粒体基因不发生重组的特点有利于确定不同物种在进化上的亲缘关系
D.DNA序列属于生物进化的分子生物学证据,也是研究生物进化最直接的证据
10.开展生物技术与工程相关实践活动时,培养基(液)中营养物质的种类、浓度及比例会影响培养物的生长,下列叙述错误的是( )
A.哺乳动物早期胚胎培养需配制一系列不同成分的培养液
B.培养基中营养物质的浓度及比例会影响植物再分化的方向
C.与植物组织培养相比,动物细胞培养需要添加动物血清
D.扩大培养时,持续增加营养物质的浓度不利于提高菌种数量
阅读下列材料,完成11、12两题
重叠基因是指两个或两个以上的基因共有一段DNA序列。重叠基因有多种重叠方式,例如,大基因内包含小基因;前后两个基因首尾重叠,如下图所示。基因重叠现象在细菌和果蝇中均有发现。
11.下列关于细菌、果蝇的重叠基因结构叙述错误的是( )
A.都是由脱氧核苷酸组成B.都是DNA双螺旋结构
C.都含有启动子、终止子等调控序列D.重叠基因中可能存在多个起始密码子
12.下列对重叠基因功能的理解错误的是( )
A.重叠基因可以提高碱基利用效率
B.重叠基因发生突变可能导致性状改变
C.基因E和基因F重叠部分所编码的氨基酸序列相同
D.重叠基因可以让有限的DNA包含更多的遗传信息
13.在某草原生态系统中,有些捕食者种群和猎物种群的数量随时间变化情况如图所示。下列叙述正确的是( )
A.曲线甲表示捕食者种群数量,曲线乙表示猎物种群数量
B.捕食者和猎物在草原生态系统中的生态位完全重叠
C.曲线变化趋势反映了生态系统中普遍存在的负反馈调节
D.当猎物逃避捕食者的能力明显提高时,捕食者种群的环境容纳量明显增加
14.某二倍体植物的性别是由如图所示的一对同源染色体决定,已知雌性特异性基因诱导雌株形成,雌性抑制基因可抑制雌性特异性基因的表达。不考虑细胞质遗传。下列叙述中错误的是( )
A.雌性特异性基因和雌性抑制基因是一对等位基因
B.同时含有a染色体和b染色体的植物性别为雄株
C.该植株染色体结构变异可能会产生功能正常的两性花
D.具有一对相对性状的该植株进行正反交结果不一致,说明控制相对性状的基因在图示染色体上
15.关于植物体细胞杂交技术和动物细胞融合技术,下列叙述正确的是( )
A.都突破了有性杂交的局限,使种间基因交流成为可能
B.融合后的细胞均为杂种细胞,遗传物质增加
C.技术原理都涉及细胞膜流动性、细胞全能性
D.细胞融合都可采用聚乙二醇促融或灭活病毒诱导
16.某森林生态系统中存在一条食物链“樟子松→松毛虫→杜鹃”,松毛虫摄入能量流动方向如图所示(A-F表示能量),下列叙述正确的是( )
A.流经该生态系统的总能量是樟子松固定的太阳能
B.图中B表示松毛虫用于生长和繁殖的能量
C.E数值小于A数值的原因是一部分能量因呼吸作用散失,一部分能量流向分解者
D.物质循环方向与能量流动方向一致
17.某地区白化病的致病基因频率为a,红绿色盲的致病基因频率为b。下列相关叙述错误的是( )
A.该地区白化病的发病率为
B.该地区正常个体中白化病致病基因携带者所占的比例为
C.该地区人群中患红绿色盲的个体所占的比例为b
D.该地区红绿色盲的女性发病率低于男性发病率
18.研究者开展相关免疫学研究。实验①将感染了狂犬病毒的兔神经组织制成匀浆注射给健康家兔,开始几天被注射的家兔都会发病,但随着匀浆放置时间的延长,家兔发病的反应越来越弱,放置10-14天的过期匀浆注射给健康家兔,家兔不发病;实验②再给这些注射过过期匀浆且没有发病的家兔注射新鲜病兔的神经组织匀浆,家兔不发病。下列叙述正确的是( )
A.过期匀浆中含有毒性减弱或失活的狂犬病毒
B.过期和新鲜病兔神经组织匀浆的区别是抗原的种类不同
C.实验②类似于被动免疫
D.实验②中家兔不发病与体内记忆细胞合成分泌大量抗体有关
19.在正常生理溶液中,测得蛙坐骨神经纤维的静息电位为,动作电位峰值为。实验小组将蛙的坐骨神经纤维置于含有河豚毒素的生理溶液中,随处理时间变化,测得静息电位和动作电位峰值的变化如图所示。下列相关分析正确的是( )
A.增大生理溶液中的浓度,静息电位绝对值增大
B.将微电极接在坐骨神经纤维膜同侧可测得图示实验结果
C.河豚毒素可能和坐骨神经纤维上钠离子通道结合,使钠离子运输受阻
D.人误食河豚毒素后可能会引发肌无力,随着时间延长症状逐渐减弱
非选择题部分
二、非选择题(本大题共5小题,共62分)
20.(10分)“健康中国,万步有约”是在全国推广的健走活动,旨在传递健康生活理念。回答下列问题:
(1)健走过程中,人体骨骼肌细胞会产生大量和热量。血浆刺激位于________的呼吸中枢,加快呼吸运动,该过程属于________调节。人体温度感受器感知温度变化并转换成________,经中枢的传导、分析、整合,最后主要通过皮肤将热量散发到体外。
(2)健走过程中,人体由于饮水不足,此时________感受到细胞外液渗透压的变化,并由________释放抗利尿激素增多,促进肾小管和集合管________的作用,使尿量减少。
(3)健走过程中,人体只饮水未进食,血糖不断消耗,可以通过________等途径补充,胰岛细胞分泌激素调节血糖维持稳定,胰岛还受________双重支配。
(4)长期坚持健走活动可增强人体的特异性免疫功能。研究人员对小鼠进行长时间剧烈运动处理,发现小鼠脑的某些部位受到抑制,肾上腺皮质分泌活动加强,导致小鼠免疫机能降低。推测小鼠免疫机能降低的机理可能是________。
21.(10分)稻虾综合种养模式是一种新型的生态农业模式,能显著改善水体浮游植物群落结构,提高浮游植物多样性,促进小龙虾的养殖。某科研小组研究不同施肥模式下稻虾养殖水体中浮游植物群落结构的变化,结果如下表所示:
(浮游植物生物量是指某一时刻单位面积内实际存在的浮游植物有机物质干重的总量)
回答下列问题:
(1)该生态系统的所有生物构成一个________。稻田中的植物吸引昆虫前来觅食,说明生态系统具有________功能。
(2)在有机-无机复合肥处理的稻田中,浮游植物群落在养殖初期以绿藻、隐藻和硅藻为优势种,养殖中期转变为以绿藻、蓝藻和隐藻为优势种,到养殖末期又回到养殖初期时的优势种状态。该现象说明人类活动可以改变群落演替的________。
(3)据表分析,为提高浮游植物群落的丰富度,应对稻田施加________肥,该组水体溶解氧显著低于仅施用无机肥组,原因是________。
(4)在稻虾综合种养模式中,小龙虾以稻田中的杂草、害虫(如螟虫)、有机碎屑等作为食物,不仅使害虫数量下降,也使杂草与水稻的竞争强度________(填“增强”或“减弱”),有利于水稻生长;同时,小龙虾产生的排泄物又为水稻生长提供天然肥料。除此之外,农民还利用性引诱剂诱杀螟虫雄性个体以降低其种群密度,防治原理是________。该种养模式可以加快生态系统________速度,提高能量________,实现绿色农业。
22.(15分)植物光合作用过程分为光反应和碳反应两个过程。下图表示光合作用的作用光谱与叶绿素a吸收光谱的关系,作用光谱显示的是不同波长光的光合作用效率;吸收光谱显示的是叶绿素a对于不同波长光的吸收百分率。
回答下列问题:
(1)森林中阳生植物多居上层,林下几乎都是散射光(主要为蓝紫光)适合阴生植物生存。阴生植物的叶绿体比阳生植物的大且颜色深,其生理学意义是________。
(2)作用光谱可用________随光波长的变化来表示。根据图示,光合作用的作用光谱与叶绿素a的吸收光谱不完全相同,其原因是________。实验测定植物叶绿素a、b的含量时发现:阴生植物中叶绿素b/a大于阳生植物,推测可能的原因是________。
(3)精细的调控机制保障了卡尔文循环中能量的有效利用:
①当叶绿体中五碳糖含量偏低时,可通过离开卡尔文循环的三碳糖________(填“增多”或“减少”),再生五碳糖过程________(填“加强”或“减弱”)来增加其含量。
②磷酸转运器位于叶绿体膜上,是一种能将三碳糖运出叶绿体,同时将无机磷酸(Pi)等量运入叶绿体的一种载体。三碳糖合成蔗糖时会释放Pi,如果蔗糖的输出受阻,则其合成速率会________,造成________,从而影响卡尔文循环的正常运转。
③卡尔文循环中酶的数量和活性都会受到调控,其酶数量可通过调控________和叶绿体基因的表达水平来实现。
(4)现提供植物叶肉细胞匀浆、适当的介质、低渗溶液、离心机、充足的及ATP和NADPH等试剂,请设计实验验证光合作用的碳反应发生在叶绿体基质中,而不在类囊体薄膜上,完善实验思路。(要求与说明:细胞器内部结构的分离、提纯方法不做要求;有机物检测方法不做要求)
①取适量叶肉细胞匀浆经________后提取叶绿体,
②将叶绿体________,
③________,
④一段时间后,检测________。
23.(13分)果蝇具有多对相对性状,是遗传学研究的重要模式动物。果蝇的灰体与黑檀体受一对等位基因控制(用E/e表示),利用纯种果蝇进行杂交实验和分子遗传实验。(不考虑X、Y的同源区段)
实验一:
实验二:根据E和e基因序列设计了一对特异性引物A,对实验一中亲代、、每只果蝇基因组DNA进行扩增,电泳结果显示,亲代灰体得到1条620bp条带,亲代黑檀体得到1条170bp条带。(注:bp表示碱基对)
回答下列问题:
(1)根据实验一可判断________是显性性状。
(2)对实验一数据进行更详细的统计和分析可判断E/e位于常染色体上还是X染色体,若________,说明E/e位于常染色体上。根据实验二________(填“”、“”、“或”)的一只灰体雄果蝇的电泳结果也可判断E/e位于常染色体上,判断的依据是________。
(3)现已证实E、e位于Ⅲ号常染色体上,果蝇长翅(V)和残翅(v)也位于Ⅲ号染色体上。为了确定V/v与E/e在染色体上相对距离的远近(距离近则不发生染色体片段的互换),研究人员根据V和v基因序列设计了另一对特异性引物B,扩增得到DNA片段,电泳结果显示,纯合子长翅得到1条540bp条带,纯合子残翅得到1条320bp条带。
a.选择纯合灰体长翅雌蝇与黑檀体残翅雄蝇杂交,雌雄个体随机交配,分别用两对引物A和B,对每只果蝇基因组DNA进行扩增,电泳结果显示,有9种电泳条带组合,由此推测中两对等位基因在染色体上的位置关系是________。
A.B.C.D.
b.黑檀体残翅果蝇得到条带组合是________(填序号)。
①540bp②320bp③620bp④170bp
(4)实验过程中观察到少数几只裂翅雌雄果蝇,裂翅果蝇雌雄相互杂交后,子一代雌雄果蝇中裂翅:直翅=2:1,出现该比例的最可能原因是________,并推测子一代果蝇自由交配后,子二代果蝇中裂翅基因频率为________。
(5)实验过程中还发现一只罕见的无翅果蝇,可能与翅型建成相关基因v的突变或甲基化有关,为证明哪种分析正确,请从分子水平提出简单的实验思路________。
24.(14分)葡萄是两性花植株。无核葡萄品质优良,但抗寒性差,中国野生山葡萄具有较强抗寒
性。回答下列问题:
Ⅰ.利用中国野生山葡萄培育抗寒无核葡萄品种
(1)人工杂交。研究者对无核种子败育型(经过授粉受精,胚和胚乳一段时间后停止发育)葡萄植株进行________、套袋、挂牌,一段时间后授以野生山葡萄的________,完成杂交。
(2)胚离体培养。杂交后7-10天,剪取子房经75%乙醇或________消毒后,用________多次冲洗,用解剖针将其剥开,取胚珠接种于培养基上,培养、筛选获得抗寒无核葡萄植株。
Ⅱ.利用基因工程技术对抗寒相关D基因的功能展开相关研究
(3)科研人员利用pG载体首先构建了重组质粒,导入到敲除GAL4基因的酵母AH109菌株中,如下图所示。GAL4基因可编码酵母中具有转录激活功能的蛋白,AH109菌株为色氨酸、组氨酸缺陷型菌株,只有在添加相应氨基酸的培养基中才能生长。
①为了能够筛选得到重组酵母,培养基的配方为下列选项中的________组,此外还需额外添加________,通过显色反应做进一步验证。
A组:加色氨酸和组氨酸B组:不加色氨酸和组氨酸
C组:加组氨酸,不加色氨酸D组:加色氨酸,不加组氨酸
②实验结果表明抗寒相关D基因编码的蛋白质具有转录激活功能,完善实验分组及预期实验结果。
对照组1:酵母菌导入pG-GAL4重组载体,实验结果:有菌落,变蓝。
对照组2:酵母菌导入________,实验结果:________。
实验组:酵母菌导入________,实验结果:________。
(4)将抗寒相关D基因导入无核葡萄植株中,研究者常构建含D基因和抗除草剂基因的稳定表达载体,用含________的培养基筛选愈伤组织,用PCR方法筛选出________植株,72小时________诱导培养,检测植株中D蛋白的含量以判断抗寒能力。
Z20名校联盟(浙江省名校新高考研究联盟)2024届高三第三次联考
生物参考答案
20.除说明外,其他每空1分,共10分
(1)脑干(其他合理也可以) 体液 动作电位
(2)下丘脑渗透压感受器 神经垂体 重吸收水
(3)肝糖原分解、非糖物质转化 交感神经和副交感神经(写全得分)
(4)长时间剧烈运动导致肾上腺糖皮质激素分泌增多(1分),免疫细胞数量下降(或免疫细胞活性下降)(1分),降低了机体的免疫功能
21.除说明外,其他每空1分,共10分
(1)群落 信息传递
(2)方向(或方向和速度)
(3)有机-无机复合肥 有机-无机复合肥组中,微生物通过有氧呼吸分解有机物,耗氧量大
(4)减弱 用性引诱剂诱杀螟虫雄性个体,调整性别比例(1分),降低出生率(1分),进而降低种群密度 物质循环 利用率
22.除说明外,其他每空1分,共15分
(1)提高对光能的吸收以适应弱光环境
(2)有机物生成速率或释放速率或消耗速率(答出1种即可得分)
①除叶绿素a外,类囊体膜上的其他光合色素均可吸收、传递光能,扩大了可进行光合作用的光的波长范围;②同时这些色素吸收的光能传递给叶绿素a转换光能,从而增大了光合作用的作用光谱(答出第①点即可得分)
阴生植物吸收的散射光主要是蓝紫光(1分);在蓝光区,叶绿素b的吸收光谱大于叶绿素a(1分),蓝紫光对于叶绿素b更有效
(3)减少 加强 降低 三碳糖在叶绿体中积累 细胞核
(4)差速离心 置于低渗溶液中吸水涨破(1分),分离出类囊体薄膜和叶绿体基质(1分)
再分别向类囊体薄膜和叶绿体基质中加入及ATP和NADPH等试剂
两组是否含有的有机物
23.除说明外,其他每空1分,共13分
(1)灰体
(2)黑檀体果蝇有雌性、雄性(雌雄均有灰体和黑檀体果蝇) 灰体雄果蝇扩增出2个不同的DNA片段(若在X染色体上,雄果蝇基因型为,只能扩增出1个DNA片段)
(3)B(2分) ②④(2分)
(4)裂翅基因纯合致死 25%(2分)
(5)提取该无翅果蝇和残翅果蝇中与翅型建成的相关基因进行测序(1分),比较基因序列是否相同(1分)
24.除说明外,其他每空1分,共14分
(1)去雄 成熟花粉
(2)次氯酸钠或氧化汞 无菌水
(3)B(2分) X-a-gal
对照组2:pG载体 无菌落,不变蓝
实验组:pG-D重组载体 有菌落,变蓝
(4)除草剂 含D基因阳性 低温
茶园类型
叶蝉总数(只)
蜘蛛总数(只)
游猎型蜘蛛丰富度
结网型蜘蛛丰富度
蜘蛛多样性
林下茶园
692
1542
14
12
2.8
常规茶园
1410
995
14
8
1.5
处理环境参数
无机肥
有机肥
有机无机复合肥
浮游植物多样性指数
1.95
2.29
2.58
浮游植物生物量(mg/L)
11.03
2.71
7.68
水体溶解氧(mg/L)
10.60±1.08
5.27±0.75
6.73±0.21
杂交组合
亲代
子代
组合1
灰体♀×黑檀体♂
:全为灰体
组合2
雌雄果蝇随机交配
:灰体 黑檀体
题号
1
2
3
4
5
6
7
8
9
10
答案
D
B
C
D
B
B
A
C
C
B
题号
11
12
13
14
15
16
17
18
19
答案
D
C
C
A
A
B
C
A
C
浙江省Z20名校联盟(浙江省名校新高考研究联盟)2024届高三年级第三次联考生物试题: 这是一份浙江省Z20名校联盟(浙江省名校新高考研究联盟)2024届高三年级第三次联考生物试题,文件包含浙江卷浙江省Z20名校联盟浙江省名校新高考研究联盟2024届高三年级第三次联考Z20三模515-517生物试卷pdf、浙江卷浙江省Z20名校联盟浙江省名校新高考研究联盟2024届高三年级第三次联考Z20三模515-517生物试卷答案docx、浙江卷浙江省Z20名校联盟浙江省名校新高考研究联盟2024届高三年级第三次联考Z20三模515-517生物试卷答案pdf等3份试卷配套教学资源,其中试卷共11页, 欢迎下载使用。
Z20 名校联盟(浙江省名校新高考研究联盟)2023 届高三第二次联考生物试题及答案: 这是一份Z20 名校联盟(浙江省名校新高考研究联盟)2023 届高三第二次联考生物试题及答案,共8页。
浙江省Z20名校联盟(浙江省名校新高考研究联盟)2023届高三下学期第三次联考试题+生物+PDF版含答案: 这是一份浙江省Z20名校联盟(浙江省名校新高考研究联盟)2023届高三下学期第三次联考试题+生物+PDF版含答案,共9页。