





2024届河北省沧州市高考二模地理试题(原卷版+解析版)
展开1.答卷前,考生务必将自己的姓名、准考证号填写在答题卡上。
2.回答选择题时,选出每小题答案后,用铅笔把答题卡上对应题目的答案标号涂黑。如需改动,用橡皮擦干净后,再选涂其他答案标号。回答非选择题时,将答案写在答题卡上,写在本试卷上无效。
3.考试结束后,将本试卷和答题卡一并交回。
一、单项选择题:本题共16小题,每小题3分,共48分。在每小题给出的四个选项中,只有一项是符合题目要求的。
我的故乡有一条河,叫煤河。它是清朝光绪年间开挖的一条很短的人工河,东向连接当年的唐胥铁路,西面延至蓟运河,河上行驶着煤船。1888年,唐胥铁路通到天津,煤河结束了它最初的使命。在新时代,随着绿水青山就是金山银山理念深入人心,一度被污染的煤河经过综合治理,已是碧水荡漾、鱼翔浅底,岸上是全面振兴进行中的美丽村庄。我沉浸在故乡的河流和村庄新生的喜悦里。(摘编自《煤河漫记》,2024年04月17日《人民日报》)据此完成下面小题。
1. 煤河最初的功能主要是( )
A. 灌溉B. 防洪C. 运输D. 供水
2. 煤河“新生”体现的地理观念主要是( )
A 资源可持续利用B. 人地协调C. 区域协同发展D. 因地制宜
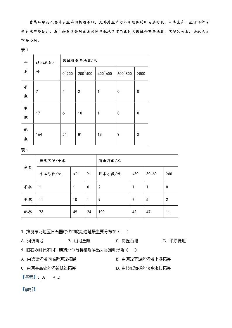
自然环境是人类赖以生存的物质基础,尤其是生产力水平较低的旧石器时代,人类生产、生活场所深受自然环境制约。表1和表2分别示意我国东北地区旧石器时代遗址分布与海拔、河流的关系。据此完成下面小题。
表1
表2
3. 推测东北地区旧石器时代中晚期遗址最主要分布在( )
A. 河流阶地B. 山地丘陵C. 岗丘台地D. 平原低地
4. 旧石器时代不同时期遗址位置特征反映出人类活动场所( )
A. 由远离河流向临近河流拓展B. 由河流下游向河流上游拓展
C. 由河谷高处向河谷低处拓展D. 由较低海拔向较高海拔拓展
焦作市怀药文化历史悠久,境内37个专业村均为怀药专业村,产业集群发展态势良好。其中,农业型专业村31个,工业型专业村4个,服务业型及其他专业村2个。近年来,随着怀药产业发展,某些专业村外出务工人员数量显著增加。如图示意焦作市专业村空间分布。据此完成下面小题。
5. 近年来某些专业村外出务工人员数量显著增加,主要由于怀药产业( )
A 经济效益不断降低B. 大规模集约化发展
C. 产品市场需求过剩D. 小规模分散化经营
6. 外出务工人员数量显著增加的专业村类型主要是( )
A. 其他专业村B. 服务业型专业村
C. 工业型专业村D. 农业型专业村
7. 解决专业村劳动力外流问题的有效措施是( )
A. 提高耕种机械化水平B. 增强科技创新实力
C. 促进专业户错位发展D. 加强基础设施建设
小柴旦湖位于柴达木盆地中北部,主要受祁连山水系塔塔棱河补给,是典型的资源型盐湖。近年来,受青藏高原气候转型影响,小柴旦湖流域气温和降水变化明显,蒸发减弱,湖泊面积快速扩张,对周边环境和社会经济带来影响。如图示意小柴旦湖地理位置。据此完成下面小题。
8. 塔塔棱河主要补给来源是( )
A. 冰雪融水B. 沼泽水C. 雨水D. 地下水
9. 近年来,小柴旦湖流域气候转向( )
A. 冷干B. 冷湿C. 暖干D. 暖湿
10. 小柴旦湖面积快速扩张带来的影响有( )
A. 周边耕地灌溉水源增加B. 盐湖矿产资源开发潜力上升
C. 淹没湖区周边基础设施D. 保障盐湖生物群落结构稳定
浙江省旅游资源丰富,旅行社业整体发展水平居于全国前列,但是旅行社数量地市差异显著,集中分布在杭州、宁波和温州。下表示意浙江省旅行社数量在150家及以上的城市统计。据此完成下面小题。
11. 杭州、宁波、温州旅行社空间集聚的基础条件是( )
A. 较高经济发展水平和便捷交通运输条件B. 较高经济发展水平和庞大本土人口基数
C. 庞大本土人口基数和邻近省外客源市场D. 便捷交通运输条件和邻近省外客源市场
12 舟山市旅行社数量也较多,其独特优势有( )
①地理位置紧邻上海②特色海岛旅游资源③气候温和湿润宜人④居民旅游需求旺盛
A. ③④B. ②③C. ①④D. ①②
大兴安岭北部为典型的永久冻土区,也是我国三大稳定积雪区之一,雪下地面温度和年均积雪深度呈较好的线性关系。如图示意1974~2020年大兴安岭北部多年冻土区平均积雪深度及日数年内分布。据此完成下面小题。
13. 影响该区域冬季积雪深度的关键因子是( )
A. 植被类型B. 降水量C. 地表坡度D. 气温
14. 随着积雪深度的增加,雪下地面温度呈现的变化及其主要原因是( )
A. 温度升高,积雪对地面的保温效应增强B. 温度升高,积雪反射的太阳辐射减少
C. 温度降低,积雪对地面的保温效应减弱D. 温度降低,积雪反射的太阳辐射增多
如图示意两个城市的观察者绘制的同一日太阳视运动轨迹。天顶(Z)是观测者正上方的天空点。据此完成下面小题。
15. 该日为( )
A. 春分日B. 夏至日C. 秋分日D. 冬至日
16. 当日罗瓦涅米市的太阳位于地平线时,嘉义市的地方时约为( )
A. 6时20分B. 12时C. 17时40分D. 0时
二、非选择题:本题共3道题,共52分。
17. 阅读图文资料,完成下列要求。
农业品牌化是现代农业的重要标志,被认为是开展乡村振兴工作的有利抓手。我国农业企业品牌分布呈现明显的地域差异。如图示意各省级行政区农业企业品牌数量(a)与密度(b)的空间分布。
(1)描述我国农业企业品牌密度的空间分布特征。
(2)指出农业企业品牌数量和密度均最少的省级行政区,并说明原因。
(3)请为农业企业品牌数量和密度较少区域的农业企业品牌建设提出合理建议。
18. 阅读图文资料,完成下列要求。
中国境外经贸合作区是我国企业参与“一带一路”建设的重要平台。2006年,莱基自贸区(如图)在尼日利亚拉各斯州成立,2023年开始实现盈利的稳步增长。莱基自贸区以制造业与仓储物流业为主导,目前自贸区企业越来越倾向于采用“两头在内”的生产模式,即在本地采购原材料,在园区内进行加工,并将产品销往当地市场,有力推动了尼日利亚经济增长。但是由于尼日利亚社会经济发展较为落后,自贸区尼方企业主要是引进中国设备、技术进行投资生产,且多为石油行业等原因,导致自贸区技术辐射效应较弱。
(1)简述莱基自贸区的交通区位特征。
(2)说明“两头在内”生产模式对自贸区企业的积极作用。
(3)从技术合作角度,分析自贸区技术辐射效应较弱的原因。
19. 阅读图文资料,完成下列要求。
河流水质受人类活动和自然因素交互作用影响。官厅水库位于海河流域永定河水系上游,现为北京市备用饮用水水源地。官厅水库上游河流水质呈现明显空间差异,其主要影响因素在雨季(7~9月)由大到小依次为人口密度、地形和降雨,在旱季(4、5、6、10月)由大到小依次为人口密度、土地利用和地形,与旱季相比,雨季河流水质的空间差异性较小。如图示意官厅水库流域范围。
(1)指出影响官厅水库上游河流水质空间差异的首要因素,并结合地形条件说明理由。
(2)阐述地形对河流水质影响程度雨季强于旱季的原因。
(3)分析雨季河流水质空间差异性较小的原因。分类
遗址总数/处
遗址数量与海拔/米
0~200
200~400
400~600
600~800
>800
早期
7
4
2
1
0
0
中期
17
6
10
1
0
0
晚期
164
54
81
18
9
2
分类
距离河流/千米
高出河面/米
样本总数/处
≤1
>1
样本总数/处
<30
30~60
>60
早期
1
1
0
2
1
1
0
中期
11
10
1
9
2
5
2
晚期
73
49
24
100
42
47
11
城市
旅行社数量/家
旅行社占比/%
常住人口/万人
每10万人旅行社数量/家
杭州
674
29.6
1220.4
5.5
宁波
299
13.1
954.4
3.1
温州
231
10.1
964.5
2.4
金华
172
7.6
712.0
2.4
嘉兴
163
7.2
551.6
3.0
舟山
159
7.0
116.5
13.7
台州
150
6.6
666.1
2.3
2024届河北省保定市九校高考二模地理试题(原卷版+解析版): 这是一份2024届河北省保定市九校高考二模地理试题(原卷版+解析版),文件包含2024届河北省保定市九校高考二模地理试题原卷版docx、2024届河北省保定市九校高考二模地理试题解析版docx等2份试卷配套教学资源,其中试卷共16页, 欢迎下载使用。
2024届重庆市高考二模地理试题(原卷版+解析版): 这是一份2024届重庆市高考二模地理试题(原卷版+解析版),文件包含2024届重庆市高考二模地理试题原卷版docx、2024届重庆市高考二模地理试题解析版docx等2份试卷配套教学资源,其中试卷共19页, 欢迎下载使用。
2024届河北省沧州市高考二模地理试题: 这是一份2024届河北省沧州市高考二模地理试题,共10页。