所属成套资源:2023-2024初中物理竞赛试题精选精编 (含解析)
2023-2024初中物理竞赛试题精选精编第12讲浮力(含解析)
展开
这是一份2023-2024初中物理竞赛试题精选精编第12讲浮力(含解析),共46页。试卷主要包含了单选题,填空题,实验题,计算题,综合题等内容,欢迎下载使用。
一、单选题
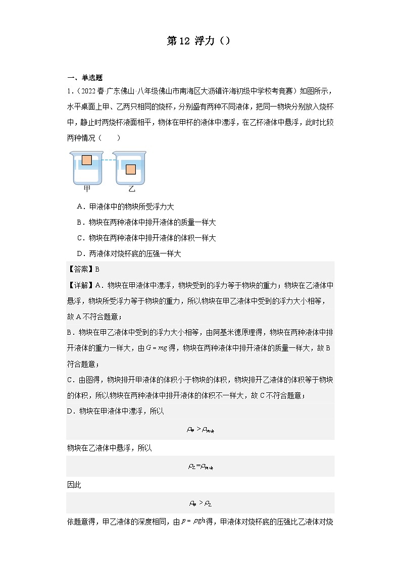
1.(2022春·广东佛山·八年级佛山市南海区大沥镇许海初级中学校考竞赛)如图所示,水平桌面上甲、乙两只相同的烧杯,分别盛有两种不同液体,把同一物块分别放入烧杯中,静止时两烧杯液面相平,物体在甲杯的液体中漂浮,在乙杯液体中悬浮,此时比较两种情况( )
A.甲液体中的物块所受浮力大
B.物块在两种液体中排开液体的质量一样大
C.物块在两种液体中排开液体的体积一样大
D.两液体对烧杯底的压强一样大
【答案】B
【详解】A.物块在甲液体中漂浮,物块受到的浮力等于物块的重力;物块在乙液体中悬浮,物块所受浮力等于物块的重力,所以物块在甲乙液体中受到的浮力大小相等,故A不符合题意;
B.物块在甲乙液体中受到的浮力大小相等,由阿基米德原理得,物块在两种液体中排开液体的重力一样大,由 SKIPIF 1 < 0 得,物块在两种液体中排开液体的质量一样大,故B符合题意;
C.由图得,物块排开甲液体的体积小于物块的体积,物块排开乙液体的体积等于物块的体积,所以物块在两种液体中排开液体的体积不一样大,故C不符合题意;
D.物块在甲液体中漂浮,所以
SKIPIF 1 < 0
物块在乙液体中悬浮,所以
SKIPIF 1 < 0
因此
SKIPIF 1 < 0
依题意得,甲乙液体的深度相同,由 SKIPIF 1 < 0 得,甲液体对烧杯底的压强比乙液体对烧杯底的压强大,故D不符合题意。
故选B。
2.(2022秋·江苏南京·九年级南京市科利华中学校考竞赛)如图甲所示,物体A是边长为10cm的正方体,硬杆B一端固定在容器底,另一端紧密连接物体A。现缓慢向容器中加水至A刚好浸没,硬杆B受到物体A的作用力F的大小随水深h变化的图像如图乙所示,不计杆的质量和体积(g取10N/kg)( )
A.当水深h为9cm时,物体A受到的浮力为10N
B.硬杆B长为6cm
C.当物体A刚好浸没时,仅将硬杆B撤去,物体A会下沉
D.物体A重6N
【答案】D
【详解】ABD.由图乙可知,当水深在0~3cm时,杆B受到物体A的作用力不变,该作用力等于A的重力;水深在3cm~9cm,杆B受到物体A的作用力逐渐变小,原因是物体A受到水的浮力变大,据此可知,硬杆B的长度
SKIPIF 1 < 0
当水深为9cm时,杆B受到物体A的作用力为0,此时物体A受到的重力和浮力相等处于漂浮状态,此时物体A浸入水中深度
SKIPIF 1 < 0
物体A排开水的体积
SKIPIF 1 < 0
物体A受到水的浮力为
SKIPIF 1 < 0
则物体A的重力为
SKIPIF 1 < 0
故AB不符合题意,D符合题意;
C.当水深为13cm时,物体A恰好浸没,此时排开水的体积大于600cm3,由 SKIPIF 1 < 0 可知,物体A受到的浮力变大,大于自身的重力,则仅将硬杆B撤去,物体A会上浮,故C不符合题意。
故选D。
3.(2023春·安徽安庆·九年级校联考竞赛)有一个梯形物体浸没在水中,如图所示,水的密度为ρ,深度为H,物块高度为h,体积为V,较小的下底面面积为S,与容器底紧密接触,其间无水。则该物体所受的浮力为( )
A. SKIPIF 1 < 0 B. SKIPIF 1 < 0 C. SKIPIF 1 < 0 D. SKIPIF 1 < 0
【答案】D
【详解】若物体与容器底不是紧密接触,物体受到的浮力为 SKIPIF 1 < 0 ,现在物体与容器底紧密接触,此时物体受到的浮力应该为不是紧密接触受到的浮力减去大气压作用在下表面上力和水作用在下表面上的力,因为大气压作用在下表面上的力 SKIPIF 1 < 0 ,水作用在下表面上的力为
SKIPIF 1 < 0
则该物体所受的浮力为
SKIPIF 1 < 0
故D符合题意,ABC不符合题意。
故选D。
4.(2023·湖南长沙·九年级统考竞赛)体积相同的三个实心物体A、B、C,放入水中静止后处于如图所示的状态(已知C对容器底部有压力).下列说法中正确的是( )
A.物体A、B受到的浮力一样大B.物体B、C受到的浮力一样大
C.三个物体的重力相比较GA”“
相关试卷
这是一份2023-2024初中物理竞赛试题精选精编第08讲功与机械能(含解析),共38页。试卷主要包含了单选题,多选题,填空题,实验题,计算题,综合题等内容,欢迎下载使用。
这是一份2023-2024初中物理竞赛试题精选精编第06讲声音(含解析),共33页。试卷主要包含了单选题,多选题,填空题,实验题,计算题,综合题等内容,欢迎下载使用。
这是一份2023-2024初中物理竞赛试题精选精编第05讲凸透镜成像(含解析),共29页。试卷主要包含了单选题,多选题,填空题,实验题,作图题,综合题等内容,欢迎下载使用。

