


2024年河南省周口市沈丘县2校中考二模化学试题
展开
这是一份2024年河南省周口市沈丘县2校中考二模化学试题,文件包含化学docx、答案docx等2份试卷配套教学资源,其中试卷共7页, 欢迎下载使用。
注意事项:1.本试卷共4页,四个大题,25个小题,满分50分,考试时间50分钟。
2.请按答题卡上注意事项的要求直接把答案填写在答题卡上,答在试卷上的答案无效。
相对原子质量:H-1;C-12;O-16;Cl-35.5;Mg-24;Ca-40;Cu-64。
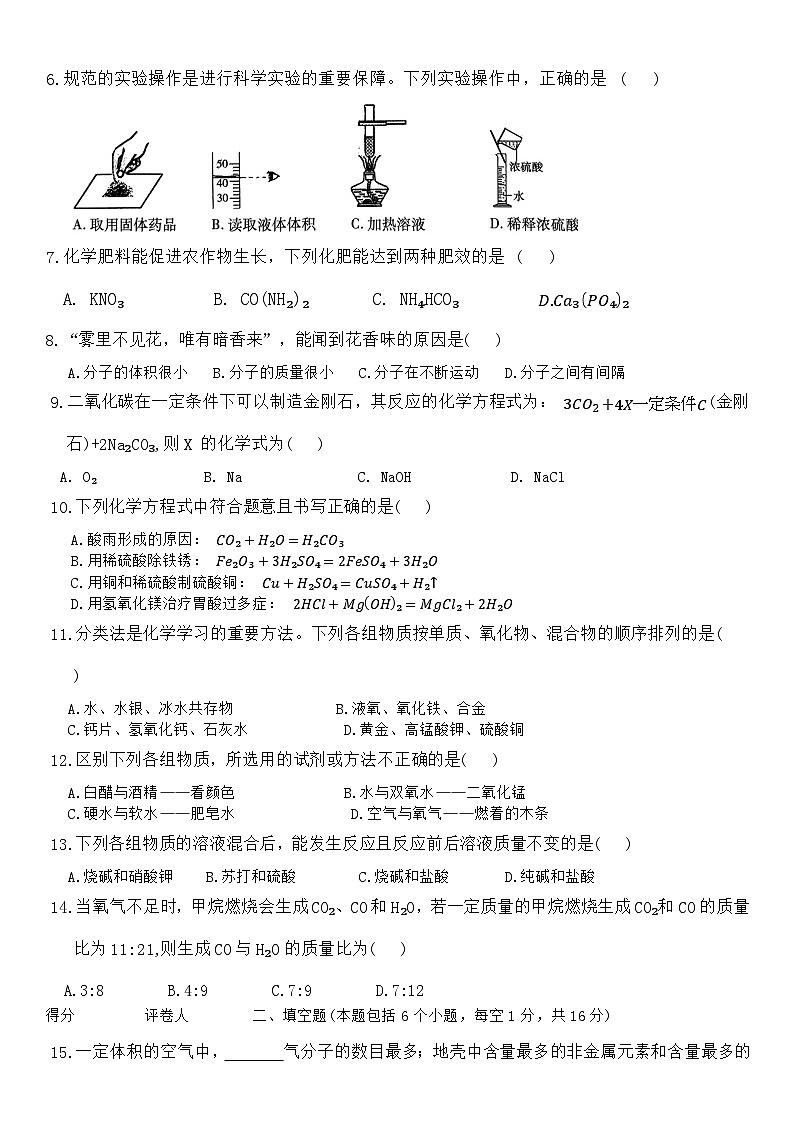
1.通过一年的化学学习,相信你对生活或生产中一些应用的原理有所了解,下列应用中发生化学变化的是( )
A.活性炭吸附除异味 B.分离液态空气制氧气
C.煤分解得到煤焦油 D.石油蒸馏得到汽油
2.营养专家建议青少年要适当摄入蛋白质,以保证生长发育所需。下列食物中富含蛋白质的是( )
A.商水疙瘩面 B.开封桶子鸡 C.南阳唐酥梨 D.孟津油酥烧饼
3.“坚持人与自然和谐共生,共建清洁美丽世界”。下列做法不符合该宗旨的是( )
A.实行垃圾分类,保持环境整洁 B.骑行共享单车,倡导绿色出行
C.收集塑料制品,统一焚烧处理 D.合理施用化肥农药,增产增收
4.下列标志中,一定会在加油站、面粉加工厂等地张贴的是( )
5.物质是由微观粒子构成的。构成下列物质的微粒与构成水的微粒种类相同的是( )
A.干冰 B.黄铜 C.食盐 D.明矾
6.规范的实验操作是进行科学实验的重要保障。下列实验操作中,正确的是( )
7.化学肥料能促进农作物生长,下列化肥能达到两种肥效的是( )
A. KNO₃ B. CO(NH₂)₂ C. NH₄HCO₃ D.Ca₃PO₄₂
8.“雾里不见花,唯有暗香来”,能闻到花香味的原因是( )
A.分子的体积很小 B.分子的质量很小 C.分子在不断运动 D.分子之间有间隔
9.二氧化碳在一定条件下可以制造金刚石,其反应的化学方程式为: 3CO2+4X一定条件C(金刚石)+2Na₂CO₃,则X 的化学式为( )
A. O₂ B. Na C. NaOH D. NaCl
10.下列化学方程式中符合题意且书写正确的是( )
A.酸雨形成的原因: CO₂+H₂O=H₂CO₃
B.用稀硫酸除铁锈: Fe₂O₃+3H₂SO₄=2FeSO₄+3H₂O
C.用铜和稀硫酸制硫酸铜: Cu+H₂SO₄=CuSO₄+H₂↑
D.用氢氧化镁治疗胃酸过多症: 2HCl+MgOH₂=MgCl₂+2H₂O
11.分类法是化学学习的重要方法。下列各组物质按单质、氧化物、混合物的顺序排列的是( )
A.水、水银、冰水共存物 B.液氧、氧化铁、合金
C.钙片、氢氧化钙、石灰水 D.黄金、高锰酸钾、硫酸铜
12.区别下列各组物质,所选用的试剂或方法不正确的是( )
A.白醋与酒精——看颜色 B.水与双氧水——二氧化锰
C.硬水与软水——肥皂水 D.空气与氧气——燃着的木条
13.下列各组物质的溶液混合后,能发生反应且反应前后溶液质量不变的是( )
A.烧碱和硝酸钾 B.苏打和硫酸 C.烧碱和盐酸 D.纯碱和盐酸
14.当氧气不足时,甲烷燃烧会生成CO₂、CO和H₂O,若一定质量的甲烷燃烧生成CO₂和CO的质量比为11:21,则生成CO与H₂O的质量比为( )
A.3:8 B.4:9 C.7:9 D.7:12
得分 评卷人 二、填空题(本题包括6个小题,每空1分,共16分)
15.一定体积的空气中, 气分子的数目最多;地壳中含量最多的非金属元素和含量最多的金属元素形成化合物的化学式是 。
16.如图为硅元素在元素周期表中的信息和几种粒子的结构示意图:
(1)根据硅在元素周期表中的相关信息可知,硅的相对原子质量为 。
(2)A、B、C、D四种粒子中,化学性质相似的是 。
(3)若E中X=12,则该粒子的符号是 。
17.右图是甲、乙两种固体物质的溶解度曲线:
(1)20℃时,两种物质的溶解度大小关系:甲 乙(填“大于”“小于”或“等于”)。
(2)30℃时,将20g甲固体放入50g水中充分溶解,所得溶液的质量为 g。
(3)若不改变溶液质量,要使一定量接近饱和的甲溶液变为饱和溶液,方法是 。
18.二氧化碳和氢气在催化剂( ZnO⋅ZrO₂的作用下可转化为甲醇(CH₃OH)和水,反应的微观示意图如图所示。
(1)反应前后 ZnO⋅ZrO₂的质量和 不变。
(2)反应前后化合价发生改变的是碳元素和 元素。
(3)该反应的化学方程式为 。
19.氢能源被誉为21世纪最理想的能源。在实验室制取氢气的化学方程式为 。某种镁铜合金是储氢材料,取13.6克该物质在氧气中完全燃烧后,生成氧化镁和氧化铜的质量比为3:2,则该物质中镁、铜原子的个数比为 。
20.A~E是初中化学常见的物质。已知 A、D均为黑色粉末状固体单质,B为红棕色固体,C、E均为气体,它们的转化关系如图所示。
(1)物质 C 的化学式为 。
(2)反应②的基本反应类型为 。
(3)反应③的化学方程式为 。
得分 评卷人 三、简答题(本题包括4个小题,共10分)
21.右图是实验室通电分解水的实验装置。
(1)写出试管 A中收集到的气体的名称。
(2)写出反应的化学方程式。
22.化学兴趣小组利用如图装置探究物质燃烧的条件。
实验①:打开弹簧夹K,两支试管中有气泡产生,同时B试管中产生水火交融现象。
实验②:关闭弹簧夹K,两支试管中气泡消失,同时B试管中水火交融现象消失。
(1)根据实验①中的现象,可知可燃物燃烧的条件之一是什么?
(2)证明燃烧需要氧气的实验现象是什么?
23.气体制取是初中化学实验的重要内容。据图回答下列问题。
(1)写出用装置 A 制取氧气的化学方程式。
(2)图B是利用底部有破洞的试管设计的二氧化碳发生装置,该设计具有的优点为:
① 。
②废物利用。
(3)若用C装置收集二氧化碳,则空气将从 (填“a或b”)管口排出。
化学试卷(六)第3 页(共4页)24.金属在生产和生活中有着非常广泛的应用,请回答下列问题。
(1)我国高铁钢轨使用的是锰钢。为比较锰、铁、镁的金属活动性强弱。将锰粉投入硫酸亚铁和硫酸镁的混合溶液中,反应的微观示意图如图所示。
①请写出这三种金属活动性由强到弱的顺序。
②写出反应的化学方程式。
(2)向 CuNO₃₂和 AgNO₃的混合溶液中加入一定量的金属铝,待充分反应后过滤,得到滤渣和滤液。若向滤渣中加稀盐酸无明显现象,分析该滤渣的成分。
25.酸、碱、盐是初中化学学习的重要内容,在生产和生活中有重要的用途。四、综合应用题(共10分)
(1)农业上用于改良酸性土壤的物质是 。
a.氢氧化钠 b.氢氧化钙 c.氢氧化钾 d.氯化钠
(2)同学们利用氢氧化钠溶液和稀硫酸探究中和反应。
①写出该反应的化学方程式:
②小明向烧杯中的氢氧化钠溶液中滴加一定量的稀硫酸后,发现忘记了滴加指示剂,请你设计一个实验,证明该烧杯中氢氧化钠与稀硫酸恰好完全中和(写出操作及现象)。
(3)同学们在制作“叶脉书签”时要配制150g溶质质量分数为12%的NaOH溶液。
①为完成实验,小兵同学准备了右图所示实验仪器,他还缺少的一样玻璃仪器是 。
②需要量取水的体积为 mL。
(4)同学们设计右图所示实验探究盐的化学性质。
①三个实验中都能观察到的现象是 。
②写出 C 中发生反应的化学方程式。
(5)贝壳粉的主要成分是碳酸钙,向6g贝壳粉中逐滴滴加稀盐酸,当滴加至25g稀盐酸时,正好不再产生气体,过滤并烘干剩余固体,称量其质量为1g。该稀盐酸的溶质质量分数为多少?(提示:贝壳粉中其他物质不与稀盐酸反应,也不溶于水。)
题号
一
二
三
四
总分
得分
得分
评卷人
一、选择题(本题包括14个小题,每小题1分,共14分)
得分
评卷人
相关试卷
这是一份2024年河南省周口市郸城县实验中学等校中考二模化学试题,共16页。试卷主要包含了答卷前将密封线内的项目填写清楚,5 Fe等内容,欢迎下载使用。
这是一份2024年河南省周口市沈丘县中英文学校等校中考模拟化学试题(三)(原卷版+解析版),文件包含2024年河南省周口市沈丘县中英文学校等校中考模拟化学试题三原卷版docx、2024年河南省周口市沈丘县中英文学校等校中考模拟化学试题三解析版docx等2份试卷配套教学资源,其中试卷共21页, 欢迎下载使用。
这是一份2024年河南省周口市沈丘县等校联考中考二模化学试题(含答案),共6页。试卷主要包含了答卷前将密封线内的项目填写清楚,5 K,下列图示的实验操作正确的是,97g D等内容,欢迎下载使用。