





浙江省金华东阳市2024届高三下学期三模化学试卷(Word版附解析)
展开考生注意:
1.考生答题前,务必将自己的姓名、准考证号用黑色字迹的签字笔或钢笔填写在答题卡上。
2.答题前,请按照答题纸上“注意事项”的要求,在答题纸相应的位置上规范作答,在本试题卷上的作答一律无效。
3.非选择题的答案用黑色字迹的签字笔或钢笔写在答题卡上相应区域内,作图时可先使用2B铅笔,确定后须用黑色字迹签字笔或钢笔描黑,答案写在本试题卷上无效。
4.可能用到的相对原子质量:H-1 Li-7 C-12 N-14 O-16 Na-23 Mg-24 Al-27 Si-28 S-32 Cl-35.5 Mn-55 Fe-56
一、选择题(本大题共16小题,每小题3分,共48分。每小题列出的四个备选项中只有一个是符合题目要求的,不选、多选、错选均不得分)
1. 下列物质中不属于电解质的是
A. HIB. C. KOHD.
【答案】D
【解析】
【分析】电解质的定义是:溶于水或熔融时可导电的化合物;非电解质的定义是:溶于水以及熔融状态均不导电的化合物。
【详解】A.HI酸,属于电解质,A不符合题意;
B.是盐,属于电解质,B不符合题意;
C.KOH是碱,属于电解质,C不符合题意;
D.属于非电解质,D符合题意;
故选D。
2. 侯氏制碱法将氨碱法制取碳酸钠和合成氨相互联合。下列说法不正确的是
A. 合成氨工业可为制取碳酸钠提供
B. 氨碱法将通入氨的饱和氯化钠溶液
C. 碳酸钠固体溶于水吸热
D. 比热稳定性好
【答案】C
【解析】
【详解】A.合成氨工业的原料气CO转化为二氧化碳,因此可为制取碳酸钠提供,故A正确;
B.氨碱法氨气通入饱和氯化钠溶液中,再将通入氨的饱和氯化钠溶液,故B正确;
C.碳酸钠固体溶于水放热,故C错误;
D.受热分解生成、二氧化碳和水,受热不分解,因此比热稳定性好,故D正确。
综上所述,答案为C。
3. 下列表示不正确的是
A. 基态N原子的价层电子排布图:
B. 分子的VSEPR模型:
C. 用电子式表示的形成:
D. 2,2,3-三甲基己烷的键线式:
【答案】D
【解析】
【详解】A.基态N原子的价电子排布式为:2s22p3,其价层电子排布图:,故A正确;
B.PH3分子中心原子的价电子对数为:=4,其VSEPR模型为四面体形,即,故B正确;
C.K2S为离子化合物,用电子式表示K2S的形成:,故C正确;
D.2,2,3-三甲基己烷的最长碳链为6个碳原子,键线式:,故D错误;
故选:D。
4. 我国古代四大发明之一的黑火药,由硫磺粉、硝酸钾和木炭粉按一定比例混合而成,其爆炸反应为。下列说法不正确的是(为阿伏加德罗常数的值)
A. 生成1ml 转移电子的数目为4
B. 该反应的气态产物均是非极性分子
C. 氧化产物与还原产物的物质的量之比为2∶3
D. 火药爆炸过程中会产生能形成酸雨的气体
【答案】C
【解析】
【详解】A.由方程式可知,只有C元素的化合价升高,由0价升高为+4价,每生成1mlCO2,转移电子的物质的量为4ml,故A正确;
B.该反应的气态产物N2、CO2均为非极性分子,正负电荷中心重合,故B正确;
C.氧化产物为CO2,还原产物为K2S和N2,氧化产物与还原产物的物质的量之比为3∶2,故C错误;
D.火药爆炸过程会放出大量热引发硫磺燃烧生成SO2,SO2能形成硫酸型酸雨,故D正确;
故选C。
5. 下列说法正确的是
A. pH=11的氨水和pH=3的盐酸混合后的溶液,若,则溶液呈中性
B. 在100℃时,pH约为6的纯水呈酸性
C. 25℃时,将pH=8的NaOH溶液加水稀释100倍,所得溶液的pH=6
D. 0.1 溶液的pH小于7不能说明为弱电解质
【答案】A
【解析】
【详解】A.pH=11的氨水和pH=3的盐酸混合后的溶液存在电荷守恒,若则溶液呈中性,故A正确;
B.在100℃时,KW=10-12,pH约为6的纯水呈中性,故B错误;
C.25℃时,溶液的pH=6显酸性,将pH=8的NaOH溶液加水稀释100倍不可能由碱性变为酸性,故C错误;
D.0.1 溶液的pH小于7,是因为,说明为弱电解质,故D错误;
故选A。
6. 下列说法正确的是
A. 有毒,不能用作食品添加剂
B. 石油工业中可以通过结构的调整,使链状烃转化为芳香烃
C. 液体润湿全部滴定管内壁后,将液体从滴定管上部倒出
D. 焰火、激光、LED灯光都与原子核外电子从基态到激发态释放能量有关
【答案】B
【解析】
【详解】A.有毒,但可以作食品添加剂,如:可作肉制品的防腐剂,故A错误;
B.石油工业中可以通过结构的调整,使链状烃转化为芳香烃,故B正确;
C.液体润湿全部滴定管内壁后,将液体从滴定管下部放出,故C错误;
D.焰火、激光、LED灯光都与原子核外电子由激发态跃迁到基态时释放能量有关,故D错误;
故选B。
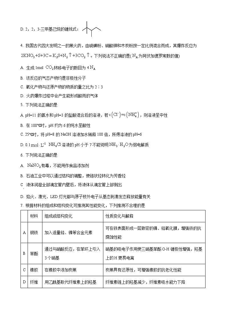
7. 根据材料的组成和结构变化可推测其性能变化,下列推测不合理的是
A. AB. BC. CD. D
【答案】C
【解析】
【详解】A.加入铬能使钢铁表面形成致密且紧固的氧化膜,防止内部的铁与氧气接触,加入镍是使钢铁耐酸,碱腐蚀,A正确;
B.苯酚通过与硝酸反应,在苯环上引入3个硝基,苯环上的亲电取代,硝基的吸电子作用使三硝基苯酚O-H键极性增强,羟基上的H更易电离,B正确;
C.炭黑是最常用的补强填料,在很多橡胶制品中都会加入炭黑来提高制品的补强性能,更耐磨,C错误;
D.用乙酰基取代纤维素上的羟基成酯,纤维素链上的羟基减少,纤维素吸水能力下降,D正确;
故选C。
8. 下列实验装置使用或实验结果不正确的是
A. AB. BC. CD. D
【答案】B
【解析】
【详解】A.电石和饱和食盐水反应制备乙炔为固液不加热制气,A正确;
B.图②装置和混合需要光照一段时间后有油状液体生成,B错误;
C.图③装置往溶液滴加足量氨水,开始生成浅蓝色碱式硫酸铜沉淀[Cu2(OH)2SO4],继续加入足量氨水时,沉淀溶解得到深蓝色的铜氨溶液,若在该溶液中加入乙醇,即得到深蓝色晶体[Cu(NH3)4]SO4•H2O,C正确;
D.图④装置用于探究水溶性,D正确;
故选B。
9. 下列化学反应与方程式不相符的是
A. 含等物质的量的和的溶液混合的离子方程式:
B. 铅酸蓄电池充电时的阳极反应:
C. 表示气体燃烧热的热化学方程式:
D. 对苯二甲酸与乙二醇合成涤纶:n
【答案】B
【解析】
【详解】A.含等物质的量的和的溶液混合生成、和,离子方程式:
,故A正确;
B.铅酸蓄电池充电时的阳极反应:,故B错误;
C.在101 kPa时,1 ml纯物质完全燃烧生成指定产物时所放出的热量,叫做该物质的燃烧热,表示气体燃烧热的热化学方程式: ,故C正确;
D.对苯二甲酸与乙二醇合成涤纶是羧基与羟基脱水发生缩聚反应,化学方程式为:n ,故D正确;
故选B。
10. 下列说法不正确的是
A. 质谱法可精确测定相对分子质量,也可确定简单分子的分子式
B. X射线衍射实验可测定青蒿素的分子结构
C. 可用新制氢氧化铜悬浊液鉴别环己烷、乙醛和苯甲酸溶液
D. 核酸是由许多核苷酸单体形成的不可水解的天然高分子化合物
【答案】D
【解析】
【详解】A.质谱法可精确测定相对分子质量,也可确定简单分子的分子式,故A正确;
B.X射线衍射实验可确定晶体的结构,则通过X射线衍射可测定青蒿素晶体的结构,故B正确;
C.新制氢氧化铜悬浊液可与乙醛在加热条件下产生砖红色沉淀,苯甲酸具有酸性,能与新制氢氧化铜悬浊液反应,使溶液变蓝,环己烷与新制氢氧化铜悬浊液不反应,故C正确;
D.核酸可以水解为核苷酸,故D错误;
故选D。
11. F可用于制造人工角膜,具有良好的生物相容性,化学性质稳定,合成路线如下:
下列说法不正确的是
A. 由A生成B发生加成反应
B. E分子中杂化的C原子数多于杂化的C原子数
C. C易溶于水,分子中含有两种亲水基团
D. D的结构简式可能为
【答案】B
【解析】
【分析】由图可知,E→F为加聚反应,E比A多了两个C原子,可知A→B和D→E的过程中各加1个C原子,氰基可水解为羧酸,由此可知,D→E是D和甲醇发生酯化反应,D中含有羧基,E→F为加聚反应,E的不饱和度为2,且含有酯基,即E、D中含有碳碳双键,C→D的过程是发生消去反应生成碳碳双键,即C中含有羟基,A→B发生加成反应,加入1个C原子,-CN水解得到-COOH,即A、B、C中均有羟基,羟基连接在碳碳双键上不稳定,推测A的结构为CH2=CHCH2OH,与HCN加成后得B,B的结构为或NCCH2CH2CH2OH,水解得到C,C的结构为或HOOCCH2CH2CH2OH,与浓硫酸发生消去反应得到D,D的结构为或CH2=CHCH2COOH,与甲醇酯化反应生成E,E的结构为或CH2=CHCH2COOCH3,发生加聚反应得到F,F为或。
【详解】A.由分析得,A生成B发生加成反应,故A正确;
B.E的结构为或CH2=CHCH2COOCH3,sp3的碳原子均为2个,sp2的碳原子均为3个,杂化的C原子数更多,故B错误;
C.C的结构为或HOOCCH2CH2CH2OH,均含有-OH和-COOH两种亲水基团,易溶于水,故C正确;
D.由分析得,D的结构简式可能为,故D正确;
故选B。
12. 微生物脱盐池是在微生物燃料电池的基础上发展而来的新兴生物电化学系统,示意图如图所示。下列说法正确的是
A. 该装置能同时实现海水淡化、化学能转化为电能
B. 当消耗标况下氧气11.2L时,透过X、Y交换膜的离子总数是个
C. 负极反应为
D. Y为阴离子交换膜
【答案】A
【解析】
【分析】燃料电池通入O2的电极为正极,因此b为正极;CH3COO-反应的电极为负极,即a为负极;
【详解】A.原电池内电路中:阳离子通过阳离子交换膜移向正极,阴离子通过阴离子交换膜移向负极,从而使海水中含量减少形成淡水,该装置工作时为原电池,是将化学能转化为电能的装置,能提供电能,A正确;
B.由图可知,通入氧气的电极为正极,得电子发生还原反应,消耗标况下氧气11.2L,相当于消耗0.5ml氧气,0.5ml氧气得到电子,因此Y阳离子交换膜通过2NA离子,同时X阴离子交换膜也通过2NA离子,所以透过X、Y交换膜的离子总数是4NA个,B错误;
C.由图可知,负极为有机弱酸性废水CH3COO-的电极,失电子发生氧化反应,溶液为酸性,电极反应为,C错误;
D.原电池中阳离子移向正极、阴离子移向负极,从而达到脱盐目的,所以Y为阳离子交换膜、X为阴离子交换膜,D错误;
故选A。
13. X、Y、Z、M、Q五种前四周期元素,原子序数依次增大,X的s能级电子数量是p能级的两倍,Z元素形成的某种单质是极性分子,基态M的价电子排布式是,含Z、M的物质常用于自来水消毒,的3d能级处于半充满状态。下列说法正确的是
A. 含氧酸的酸性:X<Y<M
B. X、Z可形成原子最外层均满足结构的共价化合物
C. 过量单质Q与单质M反应生成
D. 同周期元素中,第一电离能比Y小的元素共有4种
【答案】B
【解析】
【分析】X、Y、Z、M、Q五种前四周期元素,原子序数依次增大,X的s能级电子数量是p能级的两倍,X为C元素,Z元素形成的某种单质是极性分子,该单质为O3,Z为O元素,Y的原子序数在C和O之间,Y为N元素,基态M的价电子排布式是, M位于ⅦA族,含Z、M的物质常用于自来水消毒,即M为Cl元素,的3d能级处于半充满状态,Q为Fe元素;综上:X为C元素、Y为N元素、Z为O元素,M为Cl元素、Q为Fe元素。
【详解】A.非金属性越强,最高价含氧酸酸性越强,非金属性Cl>N>C,最高价含氧酸的酸性:HClO4>HNO3>H2CO3,Cl的含氧酸之一HClO为弱酸,酸性小于HNO3,该选项未强调是最高价含氧酸,故A错误;
B.为C2O3,结构为:,最外层均满足结构,且为共价化合物,故B正确;
C.Fe与Cl2的化学方程式为:,即使Fe过量,产物也为FeCl3,故C错误;
D.Y为N元素,同周期元素中,第一电离能比N小的元素共有5种,分别为Li、Be、B、C、O,故D错误;
故选B。
14. 已知基元反应的速率符合质量作用定律,如基元反应,(k为速率常数)。卤代烃RX发生水解反应有两种历程,能量变化如下图所示,下列说法不正确的是
A. 若RX的水解速率,则反应按历程1进行
B. 调节NaOH浓度,观察分层现象消失的用时变化,可确定RX的水解历程
C. 相同条件下,按反应历程2,碘代烷水解速率要快于氯代烷
D. 取水解液,加溶液,根据沉淀颜色可判断卤代烃RX中的卤素原子
【答案】D
【解析】
【详解】A.基元反应的速率符合质量作用定律,若RX的水解速率,即反应为基元反应,图中历程1为基元反应,故A正确;
B.分层现象消失即水解完毕,观察分层现象消失的用时变化,可确定化学反应的速率,从而确定RX的水解历程,故B正确;
C.原子半径I大于Cl,即键长C-I大于C-Cl,C-Cl键能更大,即相同条件下,按反应历程2,碘代烷水解速率要快于氯代烷,故C正确;
D.取水解液,加入稀硝酸酸化,中和掉OH-,再加溶液,根据沉淀颜色可判断卤代烃RX中的卤素原子,故D错误;
故选D。
15. 感光材料CdS,常采用往溶液中通入至饱和后[],通过调节溶液pH来生产。下列说法不正确的是
已知:①、及、。②CdS晶体的晶胞如图所示。
A. Cds的饱和溶液中,
B. 欲使沉淀的滤液中达到国家Ⅱ类地表水质量控制标准[],应控制溶液的pH≥1
C. 溶液中缓慢滴加少量溶液,得到、CdS混合沉淀
D. 在CdS晶体中离子的配位数为4(与离子最近且等距离的)
【答案】C
【解析】
【详解】A.根据,Cds的饱和溶液中S2-为10-13ml/L,,即, ,,,,故A正确;
B.当时,,,即,,pH=1,故B正确;
C.,即,,当S2-刚好完全沉淀,即等于10-5ml/L时,根据,Cd2+的浓度为10-21ml/L,即,,还未开始沉淀,因此溶液中缓慢滴加少量溶液,无法得到、CdS混合沉淀,故C错误;
D.由图可知,在CdS晶体中离子的配位数为4,故D正确;
故选C。
16. 根据实验目的设计方案并进行实验,下列有关方案设计、实验现象或结论都正确的是
A. AB. BC. CD. D
【答案】D
【解析】
【详解】A.取同浓度的①、②溶液,滴加同浓度氨水,CuCl2先生成Cu(OH)2沉淀,与氨水继续反应,生成,FeCl3生成Fe(OH)3沉淀,该实验不能比较Fe、Cu金属性的大小,故A错误;
B.取少量己烯,加入溴的四氯化碳溶液,振荡,溴的四氯化碳溶液褪色,溶液不分层,能使溴的四氯化碳溶液褪色的官能团还有碳碳三键等,该实验也不能说明己烯中含有碳碳双键,故B错误;
C.向盛有少量蒸馏水试管里加2滴,然后再加2滴硫氰化钾溶液,溶液颜色不变,Fe3+与CN-形成的配离子更稳定,故C错误;
D.两份混合溶液体积相同,浓度相同,但温度不同,热水中出现浑浊的时间短,从而得出升温加可加快化学反应速率,故D正确;
故选D。
二、非选择题(本大题共5小题,共52分)。
17. 锂离子电池是近年来的研究热点,常见的锂离子聚合物电池材料有石墨、、、等。请回答:
(1)的阴离子的空间构型为_______。
(2)下列说法正确的是_______。
A. 离子半径:
B. 基态As的最高能级的电子排布式为
C. 与形成配位键的能力:
D. 电负性:F>O>As>P
(3)一种类石墨的聚合物g-可由三聚氰胺()制得,合成三聚氰胺的单体结构简式是_______。三聚氰胺分子不溶于冷水,溶于热水,主要原因是______________。
(4)尖晶石结构的(x、y为整数)是一种常用的正极材料。已知晶胞可看成由A、B单元按Ⅲ方式交替排布构成,“”表示。
该正极材料化学式是_______,若该晶胞的晶胞参数为a pm,则该晶体的密度为_______(列出计算表达式,不必化简。为阿伏加德罗常数的值)。
【答案】(1)正四面体 (2)AC
(3) ①. NH2CN ②. 温度升高破坏三聚氰胺分子之间的氢键,使三聚氰胺与水分子间形成氢键
(4) ①. LiMn2O4 ②.
【解析】
【小问1详解】
的阴离子中,B的价层电子对数为:,无孤电子对,属于SP3杂化,空间构型为正四面体;
【小问2详解】
A.电子层数越多,半径越大,电子层数相同时,核电荷数越多,半径越小,离子半径:,故A正确;
B.基态As的最高能级的电子排布式为,故B错误;
C.Cl电负性比H大,因此BCl3吸引电子的能力比BH3强,更能吸引NH3的N上的孤电子对,形成配位键,因此与形成配位键的能力:,故C正确;
D.同周期元素,从左往右电负性逐渐增大,同族元素,从上到下电负性逐渐减小,电负性:F>O>P>As,故D错误;
故选AC;
【小问3详解】
由图可知,合成三聚氰胺的单体结构简式是:NH2CN;三聚氰胺能形成分子间氢键,温度升高能破坏三聚氰胺分子之间的氢键,使三聚氰胺与水分子间形成氢键,因而三聚氰胺分子不溶于冷水,溶于热水;
【小问4详解】
由图Ⅲ可知,一个晶胞中含有A和B的个数均为4,A中氧离子位于体内,数目为4,●位于体心和顶点,数目为,B中氧离子位于体内,数目为4,●位于顶点,数目为,∆为体内,数目为4,则一个晶胞内O2−、●、∆数目比为32:8:16=4:1:2,结合化学式LiMnxOy可知,x为2,y为4,化学式为:LiMn2O4;
②由①分析知,一个晶胞中含8个LiMn2O4,则该晶体的密度为。
18. 固体发生如下转化。
请回答:
(1)固体中所含的化学键为_______,写出加“过量氯水”后的溶液中的所有阴离子_______。
(2)下列说法不正确的是_______。
A. 的键角比的键角大
B. 只用稀硝酸不能验证是否全部氧化为
C. 气体1可用作高温炼铁的原料气
D. 过滤时,滤纸要对折两次后打开成圆锥形,放入漏斗且紧贴内壁
(3)请依据非氧化还原反应,设计实验验证“固体混合物”中含硫元素的微粒__________。
(4)写出与足量炭黑反应的化学方程式_______。
【答案】(1) ①. 离子键,共价键 ②. Cl-、、ClO-、OH- (2)AB
(3)取样,加水溶解,加硫酸铜溶液,产生黑色沉淀,则含S2-
(4)
【解析】
【分析】固体被氧气氧化为固体,固体与足量炭黑在1100℃时反应,生成CO和Na2S,即气体1为CO,固体混合物中有Na2S和未完全反应的炭黑,加水溶解后过滤,滤渣为炭黑,滤液为Na2S溶液,加入过量氯水,先将S2-氧化为S,即黄色沉淀,S被继续氧化为硫酸根离子,黄色沉淀消失。
【小问1详解】
由Na+和亚硫酸根离子构成,所含的化学键为:离子键,共价键;由分析得,加“过量氯水”后,S2-最终被氧化为硫酸根,氯水中含有阴离子Cl-、ClO-、OH-,加“过量氯水”后的溶液中的所有阴离子为:Cl-、、ClO-、OH-;
【小问2详解】
A.有1个孤电子对,为sp2杂化,无孤电子对,为sp3杂化,孤电子对对成键电子对的排斥力大于成键电子对之间的排斥力,的键角更大,故A错误;
B.与稀硝酸反应生成和NO,NO与空气中的O2反应,生成红棕色气体NO2,用稀硝酸验证是否全部氧化为时,若有红棕色气体生成,即未全部氧化为,故B错误;
C.气体1为CO,可用作高温炼铁的原料气,故C正确;
D.过滤时,滤纸要对折两次后打开成圆锥形,放入漏斗且紧贴内壁,故D正确;
故选AB。
【小问3详解】
“固体混合物”中含硫元素的微粒为Na2S,验证S2-的操作为:取样,加水溶解,加硫酸铜溶液,产生黑色沉淀,则含S2-;
【小问4详解】
固体与足量炭黑在1100℃时反应,生成CO和Na2S,化学方程式为:。
19. 氨是最重要的化学品之一,氨的合成及氮氧化物的有效去除和资源的充分利用是当今社会的重要研究课题。请回答:
(1)新型Zn-电池能将捕获的转化为,再将电解制氨,过程如下图所示。电极c上的电极反应式是_______。
(2)已知: ; 若的正反应活化能为,则其逆反应活化能为_______(用含的代数式表示)。
(3)在合成氨工业中,原料气在进入合成塔前需用铜氨液除去其中的CO,其反应为: ,铜氨液吸收CO的适宜条件是_____。由配位键形成的阳离子中,配位原子是_______。
(4)在不同压强下,氮气、氢气以1∶3的体积比通入,反应达平衡时氨的体积分数与温度的计算结果如图所示,当、时,氮气的转化率_______。该温度时,反应的平衡常数_______(气体A的分压=气体总压强×气体A的体积分数,结果化为最简式)。
(5)氨化脱硝过程发生反应 .氨氮比、催化剂种类都会影响的产率,保持其它初始条件不变重复实验,在相同时间内测得产率与氨氮比、催化剂种类与温度的关系如下图。
①上述氨化脱销过程中,下列说法正确的是_______。
A.温度越高,反应速率一定越快
B.氨化脱硝反应中氨氮物质的量之比越大,脱销效率越高
C.使用催化剂,可降低反应的活化能,加快反应速率,提高平衡产率
D.M点对应的速率
②分析420℃的脱硝效率低于390℃的脱硝效率可能的原因______________。
【答案】(1)
(2)
(3) ①. 低温高压 ②. N、C
(4) ①. 1/3(或33.3%) ②.
(5) ①. D ②. 420℃催化剂活性差(温度高,催化剂失活),催化效率低,反应速率较慢,脱硝效率降低
【解析】
【小问1详解】
c电极上得电子变为,电极反应式为:;
【小问2详解】
反应①;反应②,可得目标反应,,正反应活化能为,则其逆反应活化能为;
【小问3详解】
压强越大,CO和NH3的溶解度越大,反应放热,温度越高,CO转化率越低,即铜氨液吸收CO的适宜条件是低温高压;中Cu提供空轨道,N、C提供孤电子对,形成配位键,配位原子为N、C;
【小问4详解】
设生成氨气的物质的量为xml,反应开始时通入氮气的物质的量为a,可得三段式:,平衡时总物质的量为(4a-2x)ml,此时NH3体积分数为20%,即,,N2转化率为(或33.3%);总物质的量为ml,N2、H2、NH3的物质的量分数分别为、、,;
【小问5详解】
①A.温度会影响催化剂的活性,因此温度越高化学反应速率也不一定会更快,故A错误;
B.由图可知,氨化脱硝反应中氨氮物质的量之比为1时,脱销效率最高,故B错误;
C.催化剂对平衡时的产率无影响,故C错误;
D.由于催化剂对平衡时的产率无影响,因此当反应达到平衡时,催化剂A、B对应的N2产率相同,由此可知,M点反应还未达到平衡状态,,故D正确;
故选D;
②420℃催化剂活性差(温度高,催化剂失活),催化效率低,反应速率较慢,脱硝效率降低
20. 纳米被广泛用于结构陶瓷、催化材料等功能材料。某兴趣小组利用废弃的含有的溶液制备纳米:
已知:在较高的盐酸浓度下,与HCl、乙醚形成化合物而溶于乙醚,当盐酸浓度降低时,化合物解离。
请回答:
(1)煅烧过程盛放固体的仪器名称为_______。
(2)步骤Ⅳ中发生反应的离子方程式为______________。
(3)下列说法正确_______。
A. 步骤Ⅱ的试剂X可用水,步骤Ⅲ的操作B是蒸馏
B. 纳米属于离子晶体,熔点高于大块晶体
C. 步骤Ⅰ,若在溶液Ⅱ中检测到,需再次萃取
D. 中,仅阴离子中存在配位键
(4)市售PAC是由水解产生的一系列中间产物脱水聚合而成,其中稳定存在形态为聚十三铝,简称。含量的高低直接影响PAC的净水效能。向溶液中缓慢滴加一定量NaOH溶液,若只生成,则理论上_______。
(5)设计如下实验过程测定溶液Ⅲ中的的浓度:
①兴趣小组认为从原废弃液中取水样经上述方法测定的浓度,会使结果_______(填“偏高”、“偏低”或“不变”)。
②虚线框内操作可以用下列操作_______代替。
A.
B.
C.
D.
【答案】(1)坩埚 (2) (3)AC
(4)13∶32 (5) ①. 偏低 ②. AC
【解析】
【分析】硝酸铝溶液中含有铁离子,加入适量浓盐酸,加入乙醚,振荡,分液,得到溶液和硝酸铝溶液,向氯酸铝溶液中加入碳酸铵溶液得到沉淀,过滤、习题、干燥,灼烧得到纳米氧化铝。
【小问1详解】
固体煅烧,其煅烧盛放固体的仪器名称为坩埚;故答案为:坩埚。
【小问2详解】
步骤Ⅳ是铵根、铝离子和碳酸氢根反应生成沉淀、二氧化碳和水,其发生反应的离子方程式为;故答案为:。
【小问3详解】
A.根据信息当盐酸浓度降低时,化合物解离,则步骤Ⅱ的试剂X可用水,步骤Ⅲ是溶液和乙醚分开,则步骤Ⅲ的操作B是蒸馏,故A正确;B.纳米熔点与大块晶体一样高,故B错误;C.步骤Ⅰ,若在溶液Ⅱ中检测到,则制备的纳米氧化铝不纯,因此需再次萃取,故C正确;D.中阴离子中存在配位键,阳离子也存在配位键,氧原子提供孤电子对,氢离子提供空轨道,故D错误;综上所述,答案为:AC。
【小问4详解】
市售PAC是由水解产生的一系列中间产物脱水聚合而成,其中稳定存在形态为聚十三铝,简称。向溶液中缓慢滴加一定量NaOH溶液,若只生成,反应的离子方程式为,因此理论上13∶32;故答案为:13∶32。
【小问5详解】
①溶液Ⅲ中是化合物,铁离子形成配合物,加锌,铁离子没有完全和锌反应,因此消耗的酸性高锰酸钾溶液体积偏低,因此从原废弃液中取水样经上述方法测定的浓度,会使结果偏低;故答案为:偏低。
②A.加过量铝与加入过量锌一样,因此能代替,故A符合题意; B.加入过量铁,铁与铁离子反应生成亚铁离子,过量铁和盐酸反应,亚铁离子、氯离子和酸性高锰酸钾反应,会导致测得结果偏高,故B不符合题意;C.铁离子与过量二氧化硫反应生成亚铁离子和硫酸根,煮沸,将二氧化硫逸出,再与酸性高锰酸钾溶液反应,故C符合题意;D.过量KI与铁离子反应生成亚铁离子、单质碘,煮沸,碘离子不反应,碘离子、亚铁离子都与酸性高锰酸钾溶液投影,导致结果偏高,故D不符合题意;综上所述,答案为:AC。
21. 化合物H是一种药物中间体,其合成路线如图所示:
已知:
i.+。
ii.。
请回答:
(1)写出B的结构简式为_______。
(2)G中官能团的名称为_______。
(3)有人认为,E不必经过F,而是E先和试剂X反应。则E和试剂X反应的化学方程式为______________。
(4)下列说法不正确的是_______。
A. A转化为B、F转化为G的设计目的是保护酚羟基
B. C→D的现象是溶液由橙色变绿色
C. 1ml H水解时最多可消耗2ml NaOH
D. 试剂X是
(5)设计以环己酮和为原料制备的合成路线:_________(无机试剂任选)。
(6)写出同时满足下列条件的H的同分异构体的结构简式______________。
①不能与氯化铁发生显色反应,但能发生银镜反应。
②1ml最多能与含4ml NaOH的溶液恰好完全反应。
③核磁共振氢谱有4组吸收峰。
【答案】(1) (2)(酚)羟基、(酮)羰基、羧基
(3)+NH3→+C2H5OH; (4)C
(5)
(6)、、、
【解析】
【分析】C被酸性高锰酸钾氧化为D,根据D的结构和C的分子式可知,C为,B→C的反应参考已知ii,即B的结构为,A→B的反应参考已知i,结合A的分子式可知,A的结构为,D发生取代反应生成E,E水解得到F,F的结构为,生成D的反应参考已知i,即G的结构为,G与试剂X在加热条件下生成H,结合H的结构,试剂X为NH3。
【小问1详解】
由分析得,B的结构为;
【小问2详解】
G的结构为,含有(酚)羟基、(酮)羰基、羧基;
【小问3详解】
试剂X为NH3,E与NH3反应生成和C2H5OH ,化学方程式为:+NH3→+C2H5OH;
【小问4详解】
A.由分析得,A转化为B、F转化为G的设计目的是保护酚羟基,故A正确;
B.重铬酸钾溶液为橙色,被C还原为Cr3+,Cr3+溶液为绿色,故B正确;
C.H中2个酚羟基,1个酰胺基均能与NaOH反应,1ml H水解时最多可消耗3ml NaOH,故C错误;
D.由分析得,试剂X为NH3,故D正确;
故选C;
【小问5详解】
与CH3MgBr发生已知ii中的反应,生成,在浓硫酸加热条件下生成,与Br2发生加成反应生成,与NaOH溶液在加热条件下发生取代反应,生成,合成路线为:;
【小问6详解】
H的同分异构体①不能与氯化铁发生显色反应,但能发生银镜反应,说明不含酚羟基,含有醛基;②1ml最多能与含4ml NaOH的溶液恰好完全反应;③核磁共振氢谱有4组吸收峰,具有四种等效氢,符合条件的结构为:、、、。材料
组成或结构变化
性质变化与解释
A
钢铁
加入适量铬、镍等合金元素
可在铁表面形成一层致密的镍、铬氧化膜,增强铁的抗腐蚀性能
B
苯酚
通过与硝酸反应,在苯环上引入3个硝基
硝基的吸电子作用使三硝基苯酚O-H键极性增强,羟基上的H更易电离
C
橡胶
在橡胶中添加炭黑
炭黑具有还原性,可增强橡胶的抗老化性能
D
纤维素
用乙酰基取代纤维素上的羟基
纤维素链上的羟基减少,纤维素吸水能力下降
A.图①装置用电石和饱和食盐水反应制备乙炔
B.图②装置和混合一段时间后有油状液体生成
C.图③装置往溶液滴加足量氨水,反应后再加95%乙醇出现深蓝色晶体
D.图④装置用于探究水溶性
实验目的
方案设计
现象
结论
A
比较Cu和Fe的金属性强弱
取同浓度的①、②溶液,滴加同浓度氨水
①先沉淀后溶解,②沉淀后不溶解
金属性:Cu<Fe
B
检验己烯中的碳碳双键
取少量己烯,加入溴的四氯化碳溶液,振荡
上下两层均无色
己烯中含碳碳双键
C
比较配离子的稳定性
向盛有少量蒸馏水的试管里加2滴,然后再加2滴硫氰化钾溶液
溶液由黄色变血红色
与形成的配离子更稳定
D
比较温度对反应速率的影响
将2mL 0.1ml/L 溶液(A)浸入0℃水浴中、2mL 0.05ml/L 溶液(B)浸入50℃水浴中,再同时滴加0.1ml/L稀硫酸2mL
B溶液比A溶液先出现浑浊
温度越高,反应速率越快
2024届浙江省金华市东阳市高三下学期三模化学试题(原卷版+解析版): 这是一份2024届浙江省金华市东阳市高三下学期三模化学试题(原卷版+解析版),文件包含2024届浙江省金华市东阳市高三下学期三模化学试题原卷版docx、2024届浙江省金华市东阳市高三下学期三模化学试题解析版docx等2份试卷配套教学资源,其中试卷共37页, 欢迎下载使用。
2024届浙江金华市东阳市高三下学期三模化学试题+答案: 这是一份2024届浙江金华市东阳市高三下学期三模化学试题+答案,文件包含化学pdf、化学答案docx、化学答案pdf等3份试卷配套教学资源,其中试卷共12页, 欢迎下载使用。
浙江省金华市义乌市2024届高三下学期三模化学试题(Word版附答案): 这是一份浙江省金华市义乌市2024届高三下学期三模化学试题(Word版附答案),共10页。试卷主要包含了可能用到的相对原子质量,在溶液中能大量共存的离子组是,下列装置能达到实验目的的是,下列说法正确的是,下列化学反应与方程式不相符的是等内容,欢迎下载使用。