所属成套资源:北师大版数学选择性必修第一册PPT课件+练习整套
北师大版 (2019)选择性必修 第一册3.1 独立性检验优秀精练
展开
这是一份北师大版 (2019)选择性必修 第一册3.1 独立性检验优秀精练,文件包含北师大版数学高二选择性必修第一册73独立性检验问题分层练习原卷版docx、北师大版数学高二选择性必修第一册73独立性检验问题分层练习解析版docx等2份试卷配套教学资源,其中试卷共30页, 欢迎下载使用。
A.8倍B.4倍
C.2倍D.不变
【答案】C
【分析】根据公式分析判断即可
【详解】由公式中所有值变为原来的2倍,
得
故也变为原来的2倍.
故选:C.
2.如果有95%的把握判断事件A与B有关系,那么具体计算出的数据( )
A. B.
C. D.
【答案】A
【分析】结合临界值表,将的值与临界值比较,从而可确定A与B有关的可信程度,由此可得答案.
【详解】结合临界值表可知当时,有99%的把握认为A与B有关系.
当时,有95%的把握认为A与B有关系,
故选:A.
3.在对某小学的学生进行吃零食的调查中,得到如表数据:
根据上述数据分析,我们得出的χ2约为( )
A.2.072B.2.334
C.3.957D.4.514
【答案】B
【分析】根据独立性检验中的卡方公式计算即可.
【详解】由公式得.
故选:B
4.下列关于独立性检验的说法正确的是( )
A.独立性检验是对两个变量是否具有线性相关关系的一种检验
B.独立性检验可以确定两个变量之间是否具有某种关系
C.利用独立性检验推断吸烟与患肺病的关联中,根据小概率值的独立性检验,认为吸烟与患肺病有关系时,则我们可以说在个吸烟的人中,有人患肺病
D.对于独立性检验,随机变量的值越小,判定“两变量有关系”犯错误的概率越大
【答案】D
【分析】根据独立性检验的意义分别判断各选项.
【详解】对于A,独立性检验是通过卡方计算来判断两个变量存在关联的可能性的一种方法,并非检验二者是否是线性相关,故错误;
对于B,独立性检验并不能确定两个变量相关,故错误;
对于C,是指“抽烟”和“患肺病”存在关联的可能性,并非抽烟人中患肺病的发病率,故错误;
对于D,根据卡方计算的定义可知该选项正确;
故选:D.
5.下面是一个列联表,其中a、b处填的值分别为( )
A.52、54
B.54、52
C.94、146
D.146、94
【答案】A
【分析】根据列联表运算求解即可.
【详解】由题意可得,解得,
所以a、b值分别为52、54.
故选:A.
6.某学校想了解该校学生对于某项运动的爱好是否与性别有关,通过随机抽查名学生,得到如下列联表:
由公式,算得:.下列结论正确的是( )
A.有的把握认为“爱好该项运动与性别有关”
B.有的把握认为“爱好该项运动与性别无关”
C.有的把握认为“爱好该项运动与性别无关”
D.有的把握认为“爱好该项运动与性别有关”
【答案】D
【分析】对比临界值表,根据独立性检验的思想直接判断即可.
【详解】,,
有的把握认为“爱好该项运动与性别有关”.
故选:D.
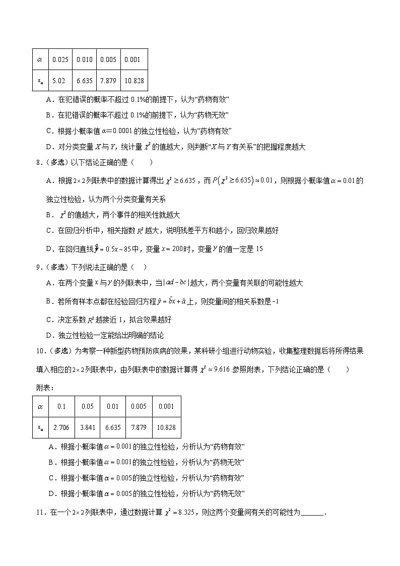
7.(多选)为考察一种新药预防疾病的效果,某科研小组进行动物实验,收集整理数据后将所得结果填入相应的列联表中.由列联表中的数据计算得.参照附表,下列结论正确的是( )
A.在犯错误的概率不超过0.1%的前提下,认为“药物有效”
B.在犯错误的概率不超过0.1%的前提下,认为“药物无效”
C.根据小概率值α=0.0001的独立性检验,认为“药物有效”
D.对分类变量X与Y,统计量的值越大,则判断“X与Y有关系”的把握程度越大
【答案】AD
【分析】根据与参考值比较,结合独立性检验的定义,即可判断;
【详解】因为,即,
所以根据小概率值α=0.001的独立性检验,
故在犯错误的概率不超过的前提下,认为药物有效,故BC错误.
而根据统计量的意义,可得其值越大,则判断与有关系的把握程度越大,故D正确.
故选:AD.
8.(多选)以下结论正确的是( )
A.根据列联表中的数据计算得出,而,则根据小概率值的独立性检验,认为两个分类变量有关系
B.的值越大,两个事件的相关性就越大
C.在回归分析中,相关指数越大,说明残差平方和越小,回归效果越好
D.在回归直线中,变量时,变量的值一定是15
【答案】ABC
【分析】AB选项,根据独立性检验的定义和性质进行求解;CD选项,根据回归直线的概念和性质进行求解.
【详解】对于A,,故根据小概率值的独立性检验,认为两个分类变量有关系,即A正确:
对于B,越大,“与有关系”可信程度越大,相关性就越大,即B正确;
对于C,在回归分析中,相关指数越大,说明残差平方和越小,回归效果越好,即C正确;
对于D,回归直线方程中,当变量等于200时,的值平均是15,不能说一定是15,故D错误.
故选:ABC.
9.(多选)下列说法正确的是( )
A.在两个变量与的列联表中,当越大,两个变量有关联的可能性越大
B.若所有样本点都在经验回归方程上,则变量间的相关系数是
C.决定系数越接近1,拟合效果越好
D.独立性检验一定能给出明确的结论
【答案】AC
【分析】故独立性检验和回归方程的相关概念逐一判断即可.
【详解】A选项:根据独立性检验的公式可知,当越大,两个变量有关的可能性越大,故A正确;
B选项:相关系数,故B错误;
C选项:决定系数越接近1,拟合效果越好,故C正确;
D选项:独立性检验与样本的选取有关,不一定正确,故D项错误.
故选:AC
10.(多选)为考察一种新型药物预防疾病的效果,某科研小组进行动物实验,收集整理数据后将所得结果填入相应的列联表中,由列联表中的数据计算得.参照附表,下列结论正确的是( )
附表:
A.根据小概率值的独立性检验,分析认为“药物有效”
B.根据小概率值的独立性检验,分析认为“药物无效”
C.根据小概率值的独立性检验,分析认为“药物有效”
D.根据小概率值的独立性检验,分析认为“药物无效”
【答案】BC
【分析】根据独立性检验的概念直接判断.
【详解】因为,所以,
所以根据小概率值的独立性检验,分析认为“药物无效”;
根据小概率值的独立性检验,分析认为“药物有效”;
故选:BC.
11.在一个列联表中,通过数据计算,则这两个变量间有关的可能性为 .
参考表格:
【答案】/
【分析】根据独立性检验的知识确定正确答案.
【详解】由于,
所以两个变量之间有关系的可能性为.
故答案为:
12.某校为了检验高中数学新课程改革的成果,在两个班进行教学方式的对比试验,两个月后进行一次检测,试验班与对照班成绩统计如2×2列联表所示(单位:人),则其中 , .
【答案】
【分析】根据列联表求得.
【详解】依题意,,解得.
故答案为:;
13.随着互联网的发展,网络已成为人们日常学习、工作和生活不可或缺的部分,互联网在带给人们生活便捷与高效工作的同时,网络犯罪也日益增多.为了防范网络犯罪与网络诈骗,某学校举办“网络安全宣传倡议”活动.该学校从全体学生中随机抽取了100名男生和100名女生对“网络安全宣传倡议”的了解情况进行问卷调查.下面是问卷调查得分的频率分布表:
将得分不低于70分的学生视作了解,已知有50名男生问卷调查得分不低于70分.
(1)根据已知条件完成下面列联表;
(2)判断是否有的把握认为对“网络安全宣传倡议”的了解情况与性别有关?
参考公式:,其中.
参考数据:
【答案】(1)列联表见解析
(2)有的把握认为对“网络安全宣传倡议”的了解情况与性别有关
【分析】(1)根据频率分布表求出问卷调查结果为“了解”的学生人数,从而求出其中女生的人数,即可得到列联表;
(2)计算出卡方,即可判断.
【详解】(1)问卷调查结果为“了解”的学生人数为,
又因为其中男生有人,所以其中女生有人,
所以列联表如下:
(2)零假设:对“网络安全宣传倡议”的了解情况与性别无关,
由(1)可得,
根据小概率的独立性检验,我们推断不成立,
即认为对“网络安全宣传倡议”的了解情况与性别有关,此推断犯错误的概率不大于,
即有的把握认为对“网络安全宣传倡议”的了解情况与性别有关.
14.海水养殖场进行某水产品的新、旧网箱养殖法的产量对比,收获时各随机抽取了100个网箱,测量各水箱水产品的产量(单位:kg),其频率分布直方图如图所示.
(1)求新养殖法的频率分布直方图中小矩形高度x的值:
(2)根据频率分布直方图,填写下面列联表,并根据小概率的独立性检验,分析箱产量与养殖方法是否有关.
()
【答案】(1)
(2)表格见解析,有关
【分析】(1)利用频率分布直方图的性质求解即可.
(2)列出列联表,求出,即可得出结论.
【详解】(1),
解得.
(2)列联表如下:
零假设为:箱产量与养殖方法独立,即箱产量与养殖方法无关.
因,
所以推断不成立,即箱产量与养殖方法有关,此推断犯错误的概率不大于
1.在某病毒疫苗的研发过程中,需要利用基因编辑小鼠进行动物实验.现随机抽取100只基因编辑小鼠对该病毒疫苗进行实验,得到如下2×2列联表(部分数据缺失):
计算可知,根据小概率值α=________的独立性检验,分析 “给基因编辑小鼠注射该种疫苗能起到预防该病毒感染的效果”( )
附:,n=a+b+c+d.
A.0.001B.0.05
C.0.01D.0.005
【答案】B
【分析】计算卡方,再根据独立性检验的概念判断即可.
【详解】完善2×2列联表如下:
零假设为H0:“给基因编辑小鼠注射该种疫苗不能起到预防该病毒感染的效果”.
因为χ2=,
所以根据小概率值的独立性检验,推断H0不成立,
即认为“给基因编辑小鼠注射该种疫苗能起到预防该病毒感染的效果”.
故选:B.
2.下列结论中,错误的是( )
A.数据4,1,6,2,9,5,8的第60百分位数为6
B.若随机变量,则
C.已知经验回归方程为,且,则
D.根据分类变量与成对样本数据,计算得到,依据小概率值的独立性检验,可判断与有关联,此推断犯错误的概率不大于0.001
【答案】D
【分析】A选项,将数据排序后,根据百分位数的定义得到答案;B选项,由正态分布的对称性得到答案;C选项,将样本中心点代入回归方程,求出;D选项,由得到D错误.
【详解】A选项,数据4,1,6,2,9,5,8排序后得到1,2,4,5,6,8,9,
,故选取第5个数据作为第60百分位数,即为6,A正确;
B选项,因为,根据对称性可知,
故,B正确;
C选项,已知经验回归方程为,且,则,
解得,C正确;
D选项,,故不能得到此结论,D错误
故选:D
3.下列说法中正确的是( )
A.在一个列联表中,由计算得的值,则的值越接近1,判断两个变量有关的把握越大
B.数据3,4,2,8,1,5,8,6的中位数为5
C.将一组数据中的每一个数据加上同一个正数后,方差变大
D.若甲、乙两组数据的相关系数分别为和,则甲组数据的线性相关性更强
【答案】D
【分析】由的意义即可判断A,由中位数的计算公式即可判断B,由方差的性质即可判断C,由相关系数的意义即可判断D.
【详解】在列联表中,由计算得的值,的值越大,则两个变量有关的把握越大,故A错误;
将数据从小到大排列可得,中间两个数的平均数为,则这组数据的中位数为,故B错误;
将一组数据中的每一个数据加上同一个正数后,方差不变,故C错误;
具有线性相关关系的两个变量的相关系数为,则越接近与,则和的线性相关程度越强,故D正确;
故选:D
4.某科技公司为加强研发能力,研发费用逐年增加,最近6年的研发费用y(单位:亿元)与年份编号x得到样本数据,令,并将绘制成下面的散点图.若用方程对y与x的关系进行拟合,则( )
A.,B.,
C.,D.,
【答案】A
【分析】根据非线性回归方程结合图象即可得到答案.
【详解】因为,令,则z与x的回归方程为.
根据散点图可知z与x正相关,所以.
从回归直线图象可知,回归直线的纵截距大于0,
即,所以.
故选:A.
5.(多选)下列结论正确的是( )
A.若随机变量,满足,则
B.若随机变量,且,则
C.若样本数据(,2,3,…,n)线性相关,则用最小二乘估计得到的经验回归直线经过该组数据的中心点
D.根据分类变量X与Y的成对样本数据,计算得到.依据的独立性检验(),可判断X与Y有关
【答案】BCD
【分析】A项,利用方差公式计算;B项,根据正态分布的图象对称性求概率;C项,利用回归直线性质求解;D项,利用独立性检验性质.
【详解】对A,由方差的性质可知,若随机变量,满足,则,故A错误;
对B,根据正态分布的图象对称性可得,故B正确;
对C,根据回归直线方程过样本中心点可知C正确;
对D,由可判断X与Y有关,故D正确.
故选:BCD.
6.(多选)根据分类变量x与y的观察数据,计算得到χ2=2.974,依据表中给出的χ2独立性检验中的小概率值和相应的临界值,作出下列判断,正确的是( )
A.根据小概率值α=0.05的独立性检验,分析变量x与y相互独立
B.根据小概率值α=0.05的独立性检验,分析变量x与y不相互独立
C.变量x与y相互独立,这个结论犯错误的概率不超过0.1
D.变量x与y不相互独立,这个结论犯错误的概率不超过0.1
【答案】AD
【分析】根据卡方值与临界值比较,结合独立性检验的概念判断即可.
【详解】因为,
的独立性检验变量x与y相互独立,
的独立性检验变量x与y不相互独立,这个结论犯错误的概率不超过0.1.
故选:AD.
7.已知P(χ2≥6.635)=0.01,P(χ2≥10.828)=0.001.在检验喜欢某项体育运动与性别是否有关的过程中,某研究员搜集数据并计算得到χ2=7.235,则根据小概率值α= 的χ2独立性检验,分析喜欢该项体育运动与性别有关.
【答案】0.01
【分析】根据已知与临界值比较结合独立性检验的概念判断即可.
【详解】因为6.635
相关试卷
这是一份高中数学北师大版 (2019)选择性必修 第一册3.1 组合优秀一课一练,文件包含北师大版数学高二选择性必修第一册53组合问题分层练习原卷版docx、北师大版数学高二选择性必修第一册53组合问题分层练习解析版docx等2份试卷配套教学资源,其中试卷共12页, 欢迎下载使用。
这是一份北师大版 (2019)选择性必修 第一册2.1 排列与排列数精品同步测试题,文件包含北师大版数学高二选择性必修第一册52排列问题分层练习原卷版docx、北师大版数学高二选择性必修第一册52排列问题分层练习解析版docx等2份试卷配套教学资源,其中试卷共18页, 欢迎下载使用。
这是一份北师大版 (2019)选择性必修 第一册4.2 直线与圆锥曲线的综合问题精品课时练习,文件包含北师大版数学高二选择性必修第一册242直线与圆锥曲线的综合问题分层练习原卷版docx、北师大版数学高二选择性必修第一册242直线与圆锥曲线的综合问题分层练习解析版docx等2份试卷配套教学资源,其中试卷共22页, 欢迎下载使用。

