





福建省宁德市2024届高三三模生物试题(Word版附答案)
展开(考试时间:75分钟满分:100分)
注意事项:
1.考生将自己的姓名、答案填写在答题卡上。考试结束后,需将“答题卡”交回。
2.答题要求,见答题卡上的“填涂样例”和“注意事项”。
一、单项选择题:本题共15小题。其中,1~10小题,每题2分,11~15小题,每题4分,共40分。在每小题给出的四个选项中,只有一项是最符合题目要求的。
1. 微生物与人类生产生活密切联系,下列关于微生物的叙述正确的是( )
A. 培养霉菌时一般需要将培养基调至中性或弱碱性
B. 醋酸菌在有氧条件下发酵产生乙酸
C. 肺炎链球菌、酵母菌和支原体都有细胞壁
D. 颤蓝细菌的叶绿体中含有与光合作用有关的酶和色素
2. 关于“DNA的粗提取与鉴定”(实验Ⅰ)和“绿叶中色素的提取和分离”(实验Ⅱ)的相关叙述错误的是( )
A. 两个实验都使用酒精溶解物质
B. 两个实验都需要将实验材料进行充分研磨
C. 实验Ⅰ粗提取的DNA呈现蓝色,实验Ⅱ提取的色素滤液呈现绿色
D. 实验IDNA在不同浓度NaCl溶液中的溶解度不同,实验Ⅱ各种色素在层析液中的溶解度不同
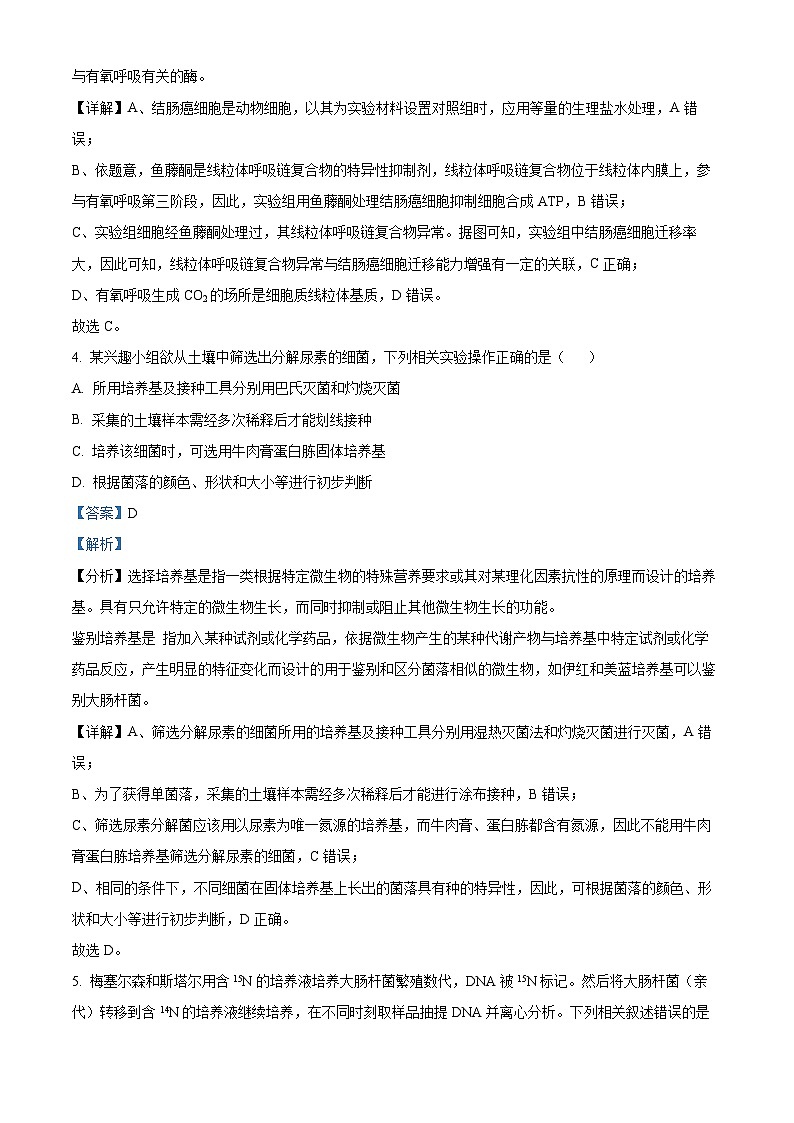
3. 线粒体呼吸链复合物位于线粒体内膜上,鱼藤酮是线粒体呼吸链复合物的特异性抑制剂。科研人员用适宜浓度鱼藤酮处理结肠癌细胞,部分实验数据如下图。
下列相关叙述正确的是( )
A. 对照组用等量的蒸馏水处理结肠癌细胞
B. 实验组用鱼藤酮处理结肠癌细胞促进细胞合成ATP
C. 线粒体呼吸链复合物异常与结肠癌细胞迁移能力增强有一定的关联
D. 结肠癌细胞线粒体内膜含有丰富的酶,是有氧呼吸生成CO2的场所
4. 某兴趣小组欲从土壤中筛选出分解尿素的细菌,下列相关实验操作正确的是( )
A. 所用培养基及接种工具分别用巴氏灭菌和灼烧灭菌
B. 采集的土壤样本需经多次稀释后才能划线接种
C. 培养该细菌时,可选用牛肉膏蛋白胨固体培养基
D. 根据菌落的颜色、形状和大小等进行初步判断
5. 梅塞尔森和斯塔尔用含15N的培养液培养大肠杆菌繁殖数代,DNA被15N标记。然后将大肠杆菌(亲代)转移到含14N的培养液继续培养,在不同时刻取样品抽提DNA并离心分析。下列相关叙述错误的是( )
A. 上述操作过程属于演绎推理
B. 子一代结果即可区分半保留复制和全保留复制
C. 实验方法采用同位素标记法和密度梯度离心法
D. 本实验能够证明“DNA复制是半保留复制”的假说
6. 蜜蜂的雄蜂是由未受精卵发育而来,雌蜂(蜂王和工蜂)是由受精卵发育而来的二倍体,其中蜂王的个体明显大于工蜂。下列相关叙述错误的是( )
A. 蜜蜂的性别由染色体组数决定
B. 雄蜂体细胞含有一套形态和功能不同的非同源染色体
C. 蜂王的次级卵母细胞中可发生非同源染色体自由组合
D. 蜂王与工蜂的形态、结构和行为不同可能与表观遗传有关
7. 科学家在阿根廷发现已灭绝的大地獭化石,其与现今生活的树獭外形相似。若想用现代科学方法证明这两种生物有着共同祖先,则下列最为合适的一种方法是( )
A. 进行细胞培养观察细胞形态的相似度B. 用PCR扩增其DNA后比较相关DNA序列相似度
C. 提取DNA后比较相关DNA长度相似度D. 检测头骨主要组成成分的相似度
8. 正常机体通过调节作用,使各个器官、系统协调活动,共同维持内环境的稳态。下列相关叙述正确的是( )
A. 马拉松比赛时参赛运动员交感神经兴奋增强,胃肠蠕动加快
B. 吃了过咸的肉汤导致血浆渗透压升高,抗利尿激素分泌增加,排尿量减少
C. 血糖水平正常时,胰岛不分泌胰岛素和胰高血糖素
D. 寒冷环境中,促进机体产热增加的激素有甲状腺激素和醛固酮
9. 由于过度捕捞、气候变化等影响,造成我国某海洋环境恶化、渔业资源衰退及群落结构变化等生态问题。下列有关叙述错误的是( )
A. 鱼类产卵期实行休渔制度,禁止非法捕捞
B. 陆地径流为海洋输入大量有机质和无机盐,为海洋输入能量和物质
C. 某时刻调查该海域的各营养级生物量,浮游动物可能高于浮游植物
D. 该海域的顶级捕食者,其能量输出的途径较多
10. 伪狂犬病病毒(PRV)是DNA病毒,可感染大多数哺乳动物和禽类。PRV编码的gB蛋白是一种抗原,能促进机体产生相应抗体。下列有关制备抗gB蛋白单克隆抗体的叙述,错误的是( )
A. 通过转基因技术可获得足量的gB蛋白
B. 将纯化的gB蛋白多次注射小鼠,是为了促进小鼠产生更多的抗体
C. 选取抗体产量较高的小鼠,取其脾脏中的B淋巴细胞与骨髓瘤细胞融合
D. 再次筛选目的是获取能产生抗gB蛋白抗体的杂交瘤细胞
11. 下图是番茄果实发育四个阶段及激素变化。阶段Ⅰ花后期:受粉、受精、座果、子房发育;阶段Ⅱ果实初期:果实开始发育,主要通过细胞分裂和伸长等;阶段Ⅲ果实中后期:发育并成熟,细胞停止分裂,细胞开始生长体积增大,果实膨大过程;Ⅳ果实成熟期:果实成熟、软化。下列叙述错误的是( )
A. 阶段Ⅰ喷施一定浓度的生长素类似物、赤霉素类似物都可提高座果率
B. 阶段Ⅱ生长素主要促进细胞核分裂,细胞分裂素主要促进细胞质分裂
C. 阶段Ⅲ生长素和赤霉素催化果实内营养物质的合成从而促进果实生长发育
D. 阶段Ⅳ生长素促进乙烯的合成,乙烯抑制生长素的作用利于果实成熟
12. 内质网钙-ATP酶(SERCA)是一类细胞膜载体蛋白,SERCA有多种不同类型,心肌组织高度富集SERCA2型,骨骼肌主要表达SERCA1型。SERCA1型能逆浓度梯度将细胞质基质Ca2+运输到内质网腔中,使细胞质基质中Ca2+浓度降低。下列相关叙述正确的是( )
A. 心肌细胞和骨骼肌细胞中SERCA的空间结构相同
B. SERCA1转运Ca2+的速率与Ca2+在内质网膜外的浓度呈正相关
C. SERCA1与Ca2+不可逆结合,转运Ca2+进入内质网需要消耗ATP
D. 一氧化碳中毒,可能会使肌细胞内质网从细胞质基质中转运Ca2+的速率降低
13. 经过数年努力,曾经水土流失严重的宁德蕉城区霍童溪流域退化的生态系统得到有效治理,2022年霍童溪入选全国首批美丽河湖优秀案例,取得了显著的生态、社会和经济效益。下列相关叙述错误的是( )
A. 与以烧柴为燃料相比,采用清洁能源会降低生态足迹
B. 当地政府大力扶持和发展生态旅游体现了生物多样性的直接价值
C. 生态恢复后的霍童溪流域与以往相比,能量输入增加,能量散失减少
D. 霍童溪流域的治理体现了生态工程的整体原理
14. 某不孕女性患者,母亲染色体核型正常,父亲和她的22号染色体异常。异常的染色体是由22号染色体的22p段与Y染色体Yq段断裂重接形成。下列相关叙述错误的是( )
A. 该病是染色体结构异常导致的遗传病B. 该女性患者体细胞中异常染色体来自父亲
C. 该女性患者体细胞中性染色体组成为XXD. 22号染色体异常对男性和女性的生育功能影响相同
15. 流感是冬季常见的一种传染病,下图为某流感病毒引发的细胞免疫过程部分示意图。下列叙述错误的是( )
A. 流感病毒进入靶细胞,病毒蛋白经靶细胞降解成抗原肽
B. 抗原肽与MHCl类分子结合,再经高尔基体加工,形成成熟的抗原肽-MHCl类分子
C. 抗原肽-MHCl类分子经囊泡转移至靶细胞膜表面成为特异性抗原
D. 靶细胞被细胞①特异性识别并裂解,释放出流感病毒
二、非选择题:本题共5小题,共60分。
16. 高原鼠兔是高寒草甸生态系统关键物种,是大多数食肉动物和猛禽的主要食物来源。高原鼠兔密度过大会造成鼠洞周边的秃斑比例增大,草甸植被退化。回答下列问题:
(1)高寒草甸生态系统中的雪雀会占用高原鼠兔的洞穴,两者的种间关系为_____。高原鼠兔的粪便会增加土壤养分,增大植被物种丰富度。物种丰富度是指_____。
(2)对于鼠兔危害常用药物控制,治理初期高原鼠兔数量显著下降,随后种群数量又快速恢复。科研人员提出利用藏狐进行鼠兔防治,该措施的优点是_____(答出2点即可)。
(3)为修复鼠兔破坏的生态环境,实现畜牧业的可持续发展。除了防治鼠兔以外,还可采取的措施有_____(答出1点即可)。
(4)若人为大量捕获猛禽,则对高寒草甸生态系统的主要影响有_____。(多选,填序号)
A. 鼠兔种群数量增多
B. 植被遭受破坏
C. 生物多样性降低
D. 提高能量传递效率
E. 抵抗力稳定性增强
17. 小麦受到盐胁迫时产量降低。某科研人员以“百农889”和“中国春”两种耐盐小麦的盆栽幼苗作为材料,展开小麦对盐胁迫的耐受性差异机理及耐盐品种选育的研究。实验组用200mml.L-1NaCl溶液模拟盐胁迫处理,对照组用等量的蒸馏水处理。部分实验数据如下图。
回答下列问题:
(1)本实验的自变量是_____,设置对照组目的是_____。
(2)给小麦的叶片供应CO2,在相应酶的作用下与C5结合而被固定,形成_____,该过程发生在小麦叶肉细胞的_____(具体部位)。
(3)分析实验结果可知,在盐胁迫下“中国春”的净光合速率降低,其原因可能是_____。
(4)研究表明盐胁迫使“百农889”叶绿素的含量降低,施用硅(Si)和硒(Se)能提高受盐胁迫“百农889”叶绿素的含量,在一定程度改善盐胁迫对小麦造成的不利影响;同时施加两种元素的处理效果要优于单一施用一种元素。请设计实验进行验证,简要写出实验思路_____。
18. 脊髓性肌肉萎缩症(SMA)是一种导致儿童死亡的遗传性神经肌肉疾病。其病因是脊髓前角α运动神经元生存基因1(SMN1)突变产生SMN2基因引起的。SMN1基因表达全长的运动神经元生存蛋白(FL-SMN),SMN2基因仅表达出约5-10%的FL-SMN。FL-SMN不足导致脊髓运动神经元功能丧失。
回答下列问题:
(1)脊髓前角α运动神经元功能丧失,导致其受刺激后无法产生_____,肌肉收缩异常,丧失运动功能。
(2)根据发病年龄和进程将SMA分为三种类型:SMAI型,SMAⅡ型,SMAⅢ型,其体内FL-SMN蛋白相对表达量如下图。据图分析病情最轻的是_____,判断依据是_____。
(3)顺铂是一种常见且有效的抗肿瘤药物,其副作用之一是造成肾损伤。科研人员探究小鼠运动神经元生存蛋白(SMN)基因敲除对顺铂诱导的急性肾损伤(AKI)小鼠的影响,实验如下表。
注:“SMN+/+”表示野生小鼠,“SMN+/-”表示SMN基因敲除小鼠杂合子;尿素氮水平、肾小管上皮细胞凋亡水平是AKI指标;“+”的数量表示影响水平高低。
①该实验需要构建顺铂诱导的AKI小鼠模型,做法是给健康小鼠腹腔_____。据表可推测顺铂诱导的AKI小鼠模型已构建成功,理由是与组别1对比,组别_____的小鼠血液中尿素氮水平和肾小管上皮细胞凋亡水平都_____,说明小鼠出现肾损伤现象。
②血液的生化指标能反映机体的健康状况,作为诊断疾病的依据,原因是_____。
③根据上述结果,可得出实验结论_____。
19. 大蜡螟的幼虫是一种优良的饵料,大蜡螟幼虫体色各异。科研人员对不同颜色的大蜡螟进行了多组杂交实验,形成深黄色(A)、灰黑色(B)、灰色(C)和白黄色(D)4个纯合品系,利用上述品系开展体色遗传的研究,部分实验及结果如下表:
回答下列问题:
(1)由组别①、②可知,大蜡螟幼虫体色中深黄色对灰黑色和灰色为_____性。科研人员认为深黄色和白黄色由一对等位基因控制,判断依据是_____。
(2)为验证控制大蜡螟幼虫灰黑色和灰色的基因位于常染色体,可在组别④的基础上,再设计一个杂交组合_____。
(3)从可遗传的变异角度分析,大蜡螟幼虫出现各种体色是_____的结果。若让组别⑤F1雌性个体与组别⑥F1雄性个体交配,子代幼虫的体色及比例为_____。
(4)大蜡螟深黄色幼虫有多种基因型,科研人员培育获得纯合品系的实验思路是_____。
20. 猴痘是由猴痘病毒引起的一种人畜共患病。研究发现其F3L蛋白可抑制宿主天然免疫。科研人员通过转基因技术,利用大肠杆菌表达F3L蛋白,进行猴痘病毒相关研究。
注:kanr为抗卡那霉素抗性基因;EcRI、XhI为酶切位点
回答下列问题:
(1)PCR扩增F3L基因时,反应体系中添加的引物作用是_____。
(2)将PCR扩增得到的含F3L基因的DNA片段与质粒都经双酶切,再用_____将两者连接,构建F3L基因表达载体。研究表明蛋白表达诱导物质(IPTG)能促使F3L基因在大肠杆菌中表达,推测其影响部位是图1中_____(填字母)。
(3)大肠杆菌用_____处理,然后将基因表达载体导入其中,为筛选出导入重组质粒的大肠杆菌,还需使用含有_____的固体培养基。
(4)重组大肠杆菌在0.6mM IPTG浓度下培养,探究不同的温度、培养时间的优化方案。将其提取的蛋白质进行电泳,结果如图2,已知F3L蛋白相对分子质量为24.6ku,请用方框在图2-乙中标出其所在位置_____,从图中可推测出培养重组菌的最适条件为_____。
注:M为已知相对分子质量标准;ku为蛋白质相对分子质量组别
小鼠类型
处理
SMN蛋白表达水平
尿素氮水平
肾小管上皮细胞凋亡水平
1
SMN+/+
生理盐水
+++++
+
+
2
SMN+/-
生理盐水
++++
+
+
3
SMN+/+
腹腔注射顺铂溶液
+++
+++
+++
4
SMN+/-
腹腔注射顺铂溶液
+
+++++
+++++
组别
杂交组合
F1性状及数目(只)
F2性状及数目(只)
①
A♀×B♂
深黄色2113
深黄色1526、灰黑色498
②
A♀×C♂
深黄色2415
深黄色1652、灰色574
③
A♀×D♂
黄色2113
深黄色514、黄色1107、白黄色568
④
B♀×C♂
深黄色2871
灰黑色317、深黄色695、灰色297
⑤
B♀×D♂
黄色1237
灰黑色754、黄色1467、白黄色812
⑥
C♀×D♂
黄色1967
灰色826、黄色1604、白黄色753
福建省2024届高三三模生物试题(Word版附解析): 这是一份福建省2024届高三三模生物试题(Word版附解析),文件包含2024届福建省高三三模生物试题原卷版docx、2024届福建省高三三模生物试题解析版docx等2份试卷配套教学资源,其中试卷共33页, 欢迎下载使用。
2024届福建省高三三模生物试题(无答案): 这是一份2024届福建省高三三模生物试题(无答案),共8页。试卷主要包含了单项选择题,非选择题等内容,欢迎下载使用。
2024届福建省高三三模生物试题: 这是一份2024届福建省高三三模生物试题,共8页。